目录

《智力测验忽略了什么》

智力测试的盲区

理性思维的心理学

基思·E·斯坦诺维奇

Image

在玛丽·凯迪·图纪念基金的资助下出版。

版权所有 © 2009 基思·斯坦诺维奇。

未经出版商书面许可,本书的任何部分,包括插图,不得以任何形式复制(超出美国版权法第107条和第108条允许的复制范围,以及公共媒体评论者除外)。

由曾氏信息系统公司采用伊莱克特拉字体排版。在美国印刷。

国会图书馆出版物编目数据斯坦诺维奇,基思·E.,1950–

智力测试的盲区:理性思维的心理学 / 基思·E·斯坦诺维奇。

包含参考书目和索引。 ISBN 978-0-300-12385-2(精装:无酸纸)1. 智力测试。 2. 思维与思考。I. 标题。

BF431.s687 2009 153.9—dc22 2008037325

英国图书馆提供本书目录记录。

本书用纸符合 ANSI/NISO Z39.48-1992(纸张持久性)标准。含有30%消费后回收材料(PCW),并通过森林管理委员会(FSC)认证。

10 9 8 7 6 5 4 3 2 1

献给保拉,她从不用智商分数来衡量一个人的价值

目录

前言

致谢

第一章走进乔治·W·布什的思维:智商测试遗漏了什么的线索

第二章理性障碍:区分理性与智力

第三章反思性心智、算法性心智和自主性心智

第四章缩小智力的范围

第五章为什么聪明人做蠢事并不令人意外

第六章认知吝啬鬼:避免思考的方式

第七章框架效应与认知吝啬鬼

第八章自我中心加工:正面我赢——反面我也赢!

第九章认知吝啬鬼的另一个陷阱:想得很多,但输了

第十章心智软件缺口

第十一章受污染的心智软件

第十二章思维可能出错的方式有多少种?非理性思维倾向的分类及其与智力的关系

第十三章提高人类理性的社会效益——以及改善非理性

注释

参考文献

索引

前言

2002年,普林斯顿大学认知科学家丹尼尔·卡尼曼因与长期合作者阿莫斯·特沃斯基(1996年去世)共同完成的研究而获得诺贝尔经济学奖。瑞典皇家科学院的获奖新闻稿特别提到了这项获奖工作源于”认知心理学家对人类判断和决策的分析”。卡尼曼因发现”人类判断如何采取启发式(heuristic)捷径,系统性地偏离概率基本原则”而获奖。他的工作”激励了新一代经济学和金融学研究者,利用认知心理学对人类内在动机的洞察来丰富经济理论”。

简而言之,卡尼曼和特沃斯基的工作关注人类如何做出选择和评估概率,他们揭示了决策中的一些非常基本的典型错误。他们的工作包括心理学领域中最具影响力和被引用最多的研究,理应获得诺贝尔奖的荣誉。这项工作如此具有影响力的一个原因是它涉及人类理性的深层问题。正如诺贝尔奖公告所指出的,“卡尼曼和特沃斯基发现了不确定性下的判断如何系统性地偏离传统经济理论所假设的理性”。因此,卡尼曼和特沃斯基揭示的思维错误并非游戏中的琐碎错误。理性意味着使用最佳手段来实现自己的人生目标。违反卡尼曼和特沃斯基研究的思维规则,实际后果是我们对生活的满意度会低于本应达到的水平。

卡尼曼和特沃斯基以及许多其他研究者的工作表明,人类认知的基本架构使我们所有人都容易犯这些判断和决策错误。但容易犯这些错误并不意味着我们总是会犯。每个人在某些情况下都会克服犯这些推理错误的倾向,转而做出理性回应。并非我们总是一直在犯错。更重要的是,研究表明人们在犯判断和决策错误的倾向上存在系统性的个体差异。我自己的研究小组一直试图找出是什么因素能预测这些个体差异。

卡尼曼和特沃斯基研究的判断和决策情境中存在系统性的个体差异,这一事实意味着人类认知中与理性相关的重要属性存在变异——即我们实现目标的效率存在差异。一个奇怪的事实是,这些人类思维的关键属性没有一个在IQ测试(或其替代品如SAT考试)中得到评估。这个事实之所以奇怪,有两个相关的原因。首先,大多数外行人倾向于认为IQ测试是对”良好思维”的测试。科学家和外行人都倾向于同意”良好思维”包含良好的判断和决策——这种思维帮助我们实现目标。事实上,卡尼曼和特沃斯基研究的这种”良好思维”被认为如此重要,以至于相关研究获得了诺贝尔奖。然而,这种良好思维的评估在IQ测试中却无处可寻。

第二个相关的要点是,当人们使用”智力”这个术语时(外行人和心理学家都一样),他们说话的方式往往好像智力这个概念包含了理性。例如,许多智力概念将其定义为涉及适应性决策。适应性决策是理性的精髓,但在广泛接受的测试中用于评估智力的项目与理性决策的测量毫无相似之处。这造成了一些我们确实倾向于注意到的奇怪现象。我们确实倾向于注意到,并且觉得有些困惑,“聪明人做蠢事”。但我们历史上测量智力的方式使得这种现象一点都不令人困惑。如果我们所说的聪明是指IQ测试上的聪明,所说的愚蠢是指糟糕的决策,那么这种现象的根源就很清楚了。IQ测试不测量适应性决策。因此,如果我们对高IQ的人表现愚蠢感到惊讶,这只能意味着我们认为所有良好的心理属性都必须与高智力共存——在这种情况下,理性思维必须与高智力相伴。然而,研究越来越多地对这一假设提出质疑。卡尼曼和特沃斯基研究的理性思维技能与智力测试表现只显示出小到中等的相关性——这并不奇怪,因为后者的测试并不直接评估前者。

在本书中,我探讨了它们是否应该这样做的问题。判断和决策技能——理性思维的技能——至少与IQ测试评估的属性一样重要。与智力一样,理性思维技能与现实世界中的目标实现相关。然而,我们在学校里没有教授这些技能,也没有作为一个社会将注意力集中在它们上面。相反,我们继续使用智力替代品作为从独家幼儿园到研究生院的教育机构的选拔工具。企业和军队同样过度关注IQ测量。当我们几乎忽视另一套具有同样重大社会影响的心理技能时,我们对智力投入的大量关注(提高它、赞美它、担心它低等)似乎是一种浪费。

卡尼曼和特沃斯基研究的思维技能在影响人们幸福和福祉的现实世界行为方面得到体现。它们与IQ测试评估的认知技能一样重要。因此,作为认知功能的测量,智力测试是根本不完整的。由于其巨大的影响力,IQ测试既明确又隐含地为外行人和心理学家定义了应该重视哪些认知属性。这些当然是重要的能力,但这些测试遗漏了认知功能的巨大领域。我们不需要延伸到非认知领域——诸如情商或社交智力等概念——就能看到测试中的重要缺陷。那样做将是隐含地让步太多。这似乎承认测试很好地涵盖了认知领域,我们需要走出认知领域,或至少跨越它(进入情感、创造力、审美敏感性、人际技能等领域),才能找到IQ测试遗漏的东西。我相信我们不需要看得那么远。判断和决策技能是认知技能,是理性思维和行动的基础,而它们在IQ测试中是缺失的。

因此,本书是对行为科学历史讽刺的科学和社会后果的深入思考:诺贝尔奖授予了对认知特征的研究,而这些特征在行为科学中最著名的心理评估工具——智力测试中完全缺失。

致谢

我在写作本书时欠下的学术债务是巨大的,这些债务体现在我引用的广泛文献中。尽管如此,我还是要特别指出几个奠基性的影响。几十年前,Daniel Kahneman和Amos Tversky的工作激发了我对当时心理学新领域——理性思维任务的兴趣。最近,Jonathan Evans和David Over的工作促使我对双过程理论做出自己的贡献。我一直很欣赏Jonathan Baron运用启发式和偏见文献来阐明公共政策问题的方式。我感谢David Perkins创造了”mindware(心智软件)“这个术语,我在本书中大量使用了它。从我对认知功能个体差异的研究兴趣来看,Robert Sternberg的工作具有重要影响。本书几个章节的关键观点都受到了他的理论和实证贡献的启发。我这样说时完全清楚他会不喜欢我的几个论点。尽管如此,我还是要感谢他对智力概念的不懈探索,以及他十年前愿意就dysrationalia(非理性)概念与我展开争论。

我的文学经纪人Susan Arellano,感谢她耐心帮助我理清本书的核心主题。她在帮助我分辨什么应该是核心、什么应该是次要内容方面给予了巨大帮助。我在耶鲁大学出版社的编辑Keith Condon,感谢他对这个项目的热情以及为本书提出的重要结构性建议。Susan Laity在手稿编辑方面非常有帮助,Katherine Scheuer在文字编辑方面做了出色的工作。

这本书是在许多风景优美的地方完成的:在我位于九楼俯瞰多伦多市中心和安大略湖的办公室;在康沃尔郡的圣艾夫斯俯瞰大西洋;以及在俄勒冈海岸俯瞰太平洋。有两个人在所有这些地方都陪伴着我。Richard West,我三十年的同事,一直是这些想法的持续探讨对象。在多伦多我的阳台和林间空地度过的许多夜晚,对我的士气大有裨益。Paula Stanovich一直是我所有工作背后的闪耀之光。她帮助我建立了使这项工作成为可能的生活。

达勒姆大学的David Over、约克大学的Maggie Toplak以及一位匿名审稿人阅读了整个手稿并提供了许多有见地的评论。三次会议对我深入讨论这些想法至关重要:英格兰达勒姆的第四届国际思维会议;由Jonathan Evans和Keith Frankish组织的在英格兰剑桥举行的推理和理性双过程理论会议;以及由Tim Wilson和Jonathan Evans在弗吉尼亚大学组织的双过程理论研讨会。

在本书写作期间,我系的主任Janet Astington和Esther Geva,以及我的院长Michael Fullan和Jane Gaskell,为这项工作提供了极大的行政支持。我们系的业务主管Mary Macri以及我的秘书Diana Robinson和Marisa Freire,以非凡的奉献精神满足了我的技术和后勤需求。我对本卷中讨论的一些问题的实证研究得益于加拿大社会科学与人文研究委员会和加拿大研究主席计划的支持。Marilyn Kertoy和Anne Cunningham始终是我个人和学术支持团队的一部分。

过去十年中,Stanovich/West实验室(连接多伦多大学和詹姆斯麦迪逊大学的联合实验室)的大多数成员都以某种方式为本卷引用的我们自己的研究做出了贡献。目前已进入博士后职业生涯的实验室领导者有Caroline Ho、Robyn Macpherson、Walter Sá和Maggie Toplak。感谢参与的其他实验室成员包括Maria Grunewald、Carol Kelley、Judi Kokis、Eleanor Liu、Russ Meserve、Laura Page、George Potworowski、Jason Riis、Rachel Ryerson、Robin Sidhu、Ron Stringer、Rebecca Wells-Jopling和Joan Wolforth。

第一章 走进乔治·W·布什的思维:智商测试遗漏了什么的线索

我也不是很善于分析。你知道我不会花很多时间思考自己,思考我为什么做这些事情。

——乔治·W·布什总统,空军一号上,2003年6月4日

多年来,一直有关于乔治·W·布什智力的争论。他的众多反对者似乎从不厌倦指出他的智力缺陷。总统糟糕的语法、愚蠢的措辞(“太多优秀的医生退出了这个行业。太多的妇产科医生无法在全国各地对女性实践他们的爱。”——2004年9月6日),以及对许多问题缺乏了解,都被他的反对者用作证据,认为这是一个智力真正低下的人。即使是布什的支持者也经常含蓄地承认这一点,他们辩称虽然他缺乏”学校智慧”,但他用”街头智慧”弥补了这一点。因此,当总统多年来参加的各种大学入学考试和武装部队测试的分数被转换成估计智商分数时,这让人颇感意外。总统的分数大约是120——与布什在2004年总统选举中的对手约翰·克里的分数大致相同,当克里年轻时的考试成绩使用相同公式转换为智商分数时。

这些结果让许多批评总统的人(以及他的许多支持者)感到惊讶,但作为一名研究认知技能个体差异的科学家,我并不感到意外。几乎所有评论总统认知能力的人,包括他曾经的演讲撰稿人大卫·弗拉姆等同情者,都承认总统的思维存在某些次优之处。他们犯的错误是假设所有智力缺陷都会反映在较低的IQ分数上。

在对总统总体正面的描述中,弗拉姆仍然指出”他缺乏耐心且容易发怒;有时肤浅,甚至武断;经常缺乏好奇心,因此知识面狭窄”(2003年,第272页)。保守派评论员乔治·威尔也表示同意,他指出在任命最高法院大法官时,总统”既没有意愿也没有能力对解释宪法的不同方法做出复杂的判断”(2005年,第23页)。

简而言之,人们普遍认为布什总统的思维存在几个问题:缺乏智力投入、认知僵化、需要结论、信念固守(belief perseverance)、确认偏误(confirmation bias)、过度自信以及对不一致性不敏感。这些都是心理学家研究过的认知特征,至少可以在一定程度上进行测量。然而,它们都是IQ测试无法检测到的思维方式的例子。因此,一个人可能存在许多这些认知缺陷,但仍然拥有中等偏上的IQ,这并不奇怪。

布什的认知缺陷不会影响智力测试的表现,但确实会损害理性决策。他的认知缺陷实际上是”理性障碍”(dysrationalia)的原因(类似于”阅读障碍”(dyslexia)这个词),这是我在20世纪90年代中期创造的一个术语,目的是引起人们对IQ测试所缺失内容的关注。我将理性障碍定义为尽管拥有足够的智力,却无法进行理性思考和行为。总统事实上并不缺乏智力,但他很可能患有理性障碍。

他并不孤单。许多人尽管拥有足够高的IQ,却表现出系统性的无法进行理性思考或行为的能力。我们中许多人在某种程度上患有理性障碍的原因之一是,由于各种原因,我们过度重视IQ测试所测量的思维技能,而低估了其他至关重要的认知技能,比如理性思考的能力。

尽管大多数人会说理性思考的能力是智力超群的明显标志,但标准IQ测试并没有按照认知科学家定义的术语专门测试理性思维。理性思考意味着采用适当的目标,根据自己的目标和信念采取适当的行动,以及持有与现有证据相符的信念。尽管IQ测试确实评估在干扰下专注于眼前目标的能力,但它们根本不评估一个人是否有倾向去制定从一开始就是理性的目标。同样,IQ测试很好地测量了一个人在短期记忆中保持信念和操纵这些信念的能力,但它们根本不评估一个人在面对证据时是否有倾向理性地形成信念。再次类似地,IQ测试很好地测量了一个人处理所提供信息的效率,但它们根本不评估这个人在自然环境中收集信息时是否是一个批判性的评估者

鉴于IQ测试只测量人们所需思维能力的一小部分,它们获得如此大的影响力令人惊讶。在美国,IQ测试在很大程度上决定了数百万人的学术和职业生涯。大学招生办公室依赖的指标只不过是IQ分数的代理指标,即使招生办公室不敢这样标注。备受推崇的SAT测试经历了许多名称变更(从学业成就测试(Scholastic Achievement Test)到学业能力测试(Scholastic Aptitude Test),再到学业评估测试(Scholastic Assessment Test),最后简化为SAT字母),以掩盖一个在这些变化中始终不变的基本事实——它是IQ测试的替代品。法学院、商学院和医学院的情况也是如此——录取评估工具通常只是IQ的伪装代理指标。富裕社区的幼儿接受IQ测试,以确定他们中哪些人将被独家幼儿园录取。年龄较大的儿童接受IQ测试,以确定他们是否被允许进入天才项目。企业和军队同样依赖评估和筛选工具,这些工具无非是伪装的智力测试。甚至美国国家橄榄球联盟也给潜在的四分卫进行IQ测试。

也许对智力的某些关注是必要的,但没有道理的是,忽视了那些至少同等重要的能力——那些维持理性思考和行动的能力。当很容易证明非理性思维的社会后果是深远的时候,社会如此专注于评估智力却几乎忽视理性,这是荒谬的。然而,奇怪的是,我发现人们对于充分重视智力以外的心智能力这一想法存在巨大的抵触。例如,当我讲述我认为社会过度重视智力等心智特质而低估了理性等其他特质时,听众中总会有人用反问句的变体来回应:“那么,你会想要一个智商为92的人做手术吗?”我的回答是也许不会——但我也不想要一个理性商数(rationality quotient, RQ)为93的人担任法官,不想要RQ为91的人领导立法机构,不想要RQ为76的人投资我的退休基金,不想要RQ为94的人推销我出售的房子,也不想要RQ为83的辅导员为我所在学区的孩子们提供建议。

当然,目前我们还没有理性商数,就像我们有智商(intelligence quotient, IQ)一样,这或许可以在一定程度上解释为什么智商相对于其他同样重要的认知技能获得了如此高的价值。在我们的社会中,能被测量的就会被重视。但如果我们能扭转局面呢?如果我们真的能设计出理性测试呢?事实上,正如我将在书中讨论的,现在已经有足够的知识,使得我们在理论上可以开始像系统地评估智商那样系统地评估理性。心理公司(The Psychological Corporation)出版的韦氏或斯坦福理性测试并不存在。没有RQ测试。但关键是,使用与现行智商测试相同的标准(如测量的可靠性和预测相关行为的能力等心理测量标准),这种测试可以存在。如果不是因为专业惯性和心理学家对智商概念的投入,我们明天就可以选择更正式地评估理性思维技能,更多地关注教授这些技能,并重新设计我们的环境,使非理性思维不会造成如此大的代价。

三十年前,我们对智力的了解远远超过对理性思维的了解,而在过去几十年里,由于行为决策理论(behavioral decision theory)、认知科学和心理学相关领域的一些杰出工作,这种不平衡已经得到纠正。在过去二十年中,认知科学家开发了实验室任务和现实生活表现指标来测量理性思维倾向,如合理的目标优先排序、反思性(reflectivity)以及对证据的适当校准(calibration)。人们在这些指标上被发现彼此不同。这些过程也被发现与智力测试所测量的认知操作类型是可分离的。有趣的是,有些人可能智商很高,但在理性思维能力方面却非常薄弱。

本书不是关于什么

此时,读者可能期待我揭示这本书是关于情绪的重要性(所谓的情绪智力,emotional intelligence),或关于社交技能的重要性(所谓的社交智力,social intelligence),或关于创造力或其他某种超认知特征的重要性。此外,许多读者可能会期待我说智商测试并不测量任何重要的东西,或者有许多不同类型的智力,或者所有人都以自己的方式聪明。

事实上,我不会说这些事情中的任何一个——在许多情况下,我会说恰恰相反的话。首先,这不是一本关于社交或情感技能的书。因为我在本章开头质疑了标准智商测试的全面性,有些人可能认为这是我将要强调非认知领域的信号。这是智力批评者最常采用的策略,他们批评用标准智商测试进行的传统智力测量。对传统定义的智力的批评者经常指出,智商测试未能评估许多对心理功能至关重要的领域。例如,许多主要的非认知领域,如社会情感能力、动机、同理心和人际交往技能,几乎完全没有被认知能力测试所评估。然而,这些对智力测试的标准批评往往包含一个未明说的假设,即尽管智力测试遗漏了某些关键的非认知领域,但它们涵盖了认知方面大部分重要的内容。正是这个未明说的假设,我要挑战它。事实上,按照传统测量方式,智力遗漏了许多关键的认知领域——思维本身的领域。一些被遗漏的思维领域与在生活中重要选择点做出最优决策的能力有关。

简而言之,不需要在认知领域之外寻找智商测试遗漏的东西。然而,当我说按照标准智商测试测量的智力遗漏了某些东西时,我并不是要像许多流行书籍那样”否定”传统的智力观点。说智力与现实生活无关,或者智商测试上的项目只是与”学校智慧”相关的智力游戏,这是时髦的说法。心理学数十年的研究与这种观点相矛盾。智商测试测量的是在认知上真实存在的东西,而且确实与现实生活相关。

事实上,我们在日常话语中使用智力这个术语的方式表明,我们并不认为它是如此微不足道的。人们被称为”聪明”、“机敏”和”伶俐”,这些说法清楚地表明我们谈论的不是社交或情感品质。这些术语经常被使用,几乎普遍带有积极的含义。事实上,“聪明”、“机敏”和”敏锐”在一般话语中被用来精确指出标准智商测试所评估的一种品质(在心理学文献中称为”流体g”)。在某些鸡尾酒会上赞扬智商可能不符合政治正确性,但在同样的鸡尾酒会上,所有家长确实希望他们的孩子拥有这种品质。当他们的孩子出现行为/认知困难时,家长更容易接受没有附加”低智商”标签的诊断类别。简而言之,我们似乎对智力感到非常困惑。我们私下重视它,但绝不会在公开场合这样说。

关于布什智力困惑的根源

值得注意的是,布什总统的支持者对他按比例计算的智商结果与他的批评者一样感到惊讶。像他的批评者一样,他们并不期望他在测试中表现良好。因此两个群体都对测试显示和不显示的内容感到困惑。布什的批评者描述他采取了灾难性的非理性行动,他们似乎相信导致这些灾难性行动的糟糕思维类型会被标准智力测试捕捉到。否则,当他的分数高而不是低时,他们就不会感到惊讶。因此,布什的批评者一定认为测试可以检测到一种心理品质(理性思维倾向),而实际上测试根本无法检测到这种品质。

相比之下,布什的支持者喜欢他的行动,但承认他有”街头智慧”或常识,而不是”学校智慧”。假设他的”学校智慧”很低,并进一步假设智商测试只能捕捉到”学校智慧”,他的支持者同样对显示的高按比例计算智商分数感到惊讶。因此,他的支持者忽略了布什会在测试确实评估的某些方面表现出色这一事实。支持者假设测试只测量琐碎追求意义上的”学校智慧”(“谁写的哈姆雷特?”),这很容易被嘲笑和忽视,认为与”现实生活”无关。测试实际上会测量一种使布什处于有利位置的品质,这是他的支持者从未预料到的。由于与批评者不同的原因,布什的支持者对这类测试测量和不测量的内容也相当困惑。

然而,还有更多。问题不仅在于人们对智商测试评估什么和不评估什么感到困惑。人们对智力概念本身也非常困惑。所谓的民间语言(日常用法)中的智力一词完全是一团不一致的混乱。这是不一致术语、政治化用法以及未能吸收科学对人类认知能力本质发现的独特汇合。帮助澄清这种情况的愿望促使我发明了理性障碍这个术语。

然而,重要的是要指出,布什并不是理性障碍的典型案例,因为他不会是首先想到的例子。理性障碍是指尽管拥有足够的智力,却无法进行理性思考和行为。当人们得知布什的测量智力时感到惊讶。在更明显的理性障碍案例中,人们对相关个体的智力毫不怀疑。正是明显聪明的人所犯的公然非理性行为让我们震惊和惊讶,需要解释。这些是最明显的理性障碍案例。

在下一章中,我将讨论一些更明确的案例,并解释为什么我们不应该期望它们是罕见的。当我们听到这类案例时感到惊讶,这表明我们对智力是什么以及智商测试测量什么有混淆的观点——而且我们低估了人类理性,因为我们倾向于将智力神化。

二 理性障碍:分离理性与智力

理性使我们获得更多知识,更好地控制自己的行为和情感以及世界……它使我们能够改变自己,从而超越我们作为单纯动物的地位,无论是实际上还是象征性地。

——罗伯特·诺齐克,《理性的本质》,1993年

约翰·艾伦·保罗斯是个聪明人。他是坦普尔大学的数学教授,著有几本畅销书,包括畅销书《数盲》。在任何现有的智力测试中,保罗斯教授都会得分极高。然而,保罗斯做了一件非常愚蠢的事——事实上,是一系列愚蠢的事。这个系列始于一个单一的行动,这个行动本身可能愚蠢也可能不愚蠢:保罗斯教授在2000年初以每股47美元的价格购买了世通公司的股票。

无论该行为是否明智,当股票在当年晚些时候跌至30美元时再购买更多股票的行为似乎要不谨慎得多。正如保罗斯在他的书《一位数学家玩转股市》中告诉我们的,到那时,长途电话行业产能过剩的问题已经变得清晰。然而,保罗斯承认他”寻找关于股票的好消息、角度和分析,同时避免不那么乐观的迹象”,并坦率地承认”我的购买并不完全理性”。

他在2000年10月的购买行为变得更加非理性,当时股价在20美元,他仍然继续购买(“尽管我知道不应该这样做,但我还是买了更多股票,”他说,第24页),尽管越来越多的证据表明他应该卖出而不是买入(“显然我的大脑和我Schwab在线账户上的买入按钮之间存在某种松动的连接,”第24页)。随着情况持续恶化,保罗斯对妻子隐瞒了他一直在用保证金买股票的事实(用借来的钱购买)。在股价再次腰斩后,保罗斯开始给WorldCom的CEO发电子邮件,试图挽回局面(他主动提出为公司撰写文案,以便公司能更有效地向投资界”陈述其情况”)。

到2001年底,保罗斯教授已经无法忍受哪怕一个小时不知道股价的状态。直到2002年4月,他仍然执迷于这样的想法:股价下跌时继续买入,然后在反弹时挽回部分损失。当股价跌至5美元时,他还在买入。然而,4月19日股价升至7美元以上,保罗斯终于决定卖出。但那天是星期五,他从新泽西北部讲座回来时,市场已经收盘。到下周一,股价已经跌去三分之一,他终于结束了这场磨难,以巨大的损失卖出。在会计欺诈被揭露后,WorldCom最终跌至9美分。在他引人入胜的书中,保罗斯反思了导致他违背所有稳健投资原则(分散化等)的精神状态。他毫不犹豫地告诉你,他是一个聪明人却做了愚蠢的事(他说”即使是现在,想到这只股票有时仍会让我暂时失去理智,“第150页)。

如果说有什么不同的话,大卫·登比的故事比保罗斯的更加离奇。登比也是一个非常聪明的人。他是《纽约客》的特约撰稿人和影评人,写过一本广受好评的书——书名就叫《伟大的书》。他住在纽约一套价值不菲的公寓里,离婚后想继续拥有它。这意味着需要买断前妻的份额。但问题是账算不过来。公寓价值140万美元,还有很多其他复杂情况,于是,登比决定在2000年通过股市赚100万美元。这说得通,不是吗?正是任何理性的人都会做的事,对吧?

在他妙趣横生的书《美国傻瓜》中,登比告诉我们,在1999年末和2000年初,他如何清算了所有保守的投资工具(指数基金、债券、保险单),投资于科技基金和网络股。他全部的401(k)养老金积累都转入了一个只投资波动性NASDAQ公司的基金。记住,所有这一切都发生在1999年末和2000年初(NASDAQ在2000年3月达到5000点以上的峰值——2004年5月交易在2000点以下,2007年5月仍在3000点以下)。所有这一切都是在登比承认的情况下完成的:“我很无知。我只了解股市最基本的东西;我对新通信技术一无所知……我非常清楚,当前繁荣的很大一部分,至少在互联网领域,纯粹是一厢情愿……但怀疑被希望淹没了,”第18、28页)。在整个2000年和2001年,他继续购买有商业”模式”但没有收入、销售额或利润的公司。

起初登比很成功,他承认自己听到了非常明确的警告,甚至来自市场狂热者的警告,建议他”落袋为安”,因为他持有的股票类型被严重高估了,但他选择了忽视。他描述了自己如何清楚地理解但故意忽视了来自沃顿商学院一位投资专家的警告,该专家指出NASDAQ在五个月内翻了一番,但盈利预期却没有任何变化。但这些早期成功的日子很短暂。登比告诉我们,到2002年10月,坐拥90万美元的损失,他在问自己一个问题:“我在2000年是不是疯了?”(第320页)

大卫·登比和约翰·艾伦·保罗斯在很长一段时间内采取的行动都是灾难性的。无论是大量的语言认知能力(登比)还是数量认知能力(保罗斯)似乎都没有太大帮助。登比和保罗斯生动地展示了聪明人做愚蠢事的例子,我们对这样的案例感到惊讶。当一位医生在投机性金融投资中损失全部养老金时,我们感到惊讶。当发现有训练有素的科学家是神创论者时,我们感到震惊。我们无法理解为什么一个受过教育的专业人士会忽视经过验证的医学治疗,而去墨西哥接受庸医疗法。当我们听说一些否认大屠杀的人是拥有历史学位的大学教授时,我们感到困惑。当我们的邻居——高中教师——要求我们参与传销计划时,我们目瞪口呆。简而言之,当聪明人相信荒谬的事情并采取灾难性的行动时,我们觉得这很矛盾。

事实上,我们对这类案例感到惊讶是错误的。聪明人做愚蠢的事实际上没有什么特别的——一旦我们理解这个口语表达在现代认知科学语言中的含义。我们倾向于在这种现象中看到某种特别之处,这反映了我们关于心理生活的民间语言中的缺陷——这些缺陷被心理学家自己在谈论智力(intelligence)等概念时令人困惑的方式所助长。

如何称呼这些案例?

关于我在本章开头提到的这些案例,有各种各样的通俗说法。例如,罗伯特·斯腾伯格曾经编辑过一本书,书名为《为什么聪明人会如此愚蠢》,他仔细思考了这个书名的逻辑,发现它存在问题!字典对smart这个形容词的典型定义是”以敏锐快速的思维为特征;聪明”或”具有或表现出快速的智力或随时可用的心智能力”。因此,根据字典的定义,smart似乎很像intelligent(聪明的)。斯腾伯格指出,同样的字典告诉我们,stupid(愚蠢)的人是”学习或理解缓慢;缺乏或明显缺乏智力”。因此,如果smart的人是intelligent(聪明的),而stupid意味着缺乏智力,根据矛盾律,一个人不可能既聪明又不聪明,“聪明人很愚蠢”这个说法似乎毫无意义。

但如果我们查看这个词的次要定义,就会明白”聪明但行事愚蠢”这个说法的动机。Dictionary.com中stupid一词的第二个定义是”倾向于做出糟糕的决策或粗心的错误”——这个说法减弱了矛盾感。如果我们分析dumb这个词,看看”聪明但行事愚蠢”这个说法是否有意义,也会发生类似的情况。主要定义将dumb描述为intelligent的反义词,再次导致矛盾。但在指代决策或行为的短语中,比如”这事做得真蠢!“,我们看到了与stupid类似的次要定义:倾向于做出糟糕的决策或粗心的错误。这些短语挑选出了stupid或dumb的特定含义——尽管不是主要含义。

因此,斯腾伯格建议,对这些例子更好的表述是它们代表了聪明人行事愚蠢。哈佛认知科学家大卫·珀金斯同样更喜欢用folly(愚行)这个词来描述这些例子中所描述的情况。愚蠢的人是”缺乏良好判断力的人;表现出缺乏判断力;不明智;没有判断力或辨别力”。这挑选出了我们希望在这里关注的stupid和dumb的方面——这个方面指的不是智力(一般的心智”聪明度”),而是做出明智决策的倾向(或者说,不明智决策的倾向)。

我完全不关心在这里争论术语。无论我们如何表述——“聪明但行事愚蠢”、“聪明但行事愚笨”,或其他什么——重要的是这个短语能够指出我们正在讨论的现象:聪明人采取不明智的行动或持有不合理的信念。

广义智力与狭义智力的争论

这里只有一个问题。一些智力概念化至少部分地将其定义为适应环境的能力。但可以肯定的是,做出服务于自身目标的明智决策的倾向正是我们所说的适应环境的一部分。因此,我们又回到了矛盾的问题。如果我们关注聪明人做出愚蠢决策(不服务于他们目标的决策)的情况,而智力部分是做出服务于自身目标的决策的倾向,那么我们就有了矛盾——聪明人不可能(总体上)倾向于行事愚蠢。

这里发生的是,我们正在碰到认知能力研究中的一个老争议——广义智力理论与狭义智力理论之间的区别。广义理论包括由通俗术语intelligence(智力)所涵盖的功能方面(适应环境、表现出智慧和创造力等),无论这些方面是否实际上由现有的智力测试所测量。相反,狭义理论将智力概念限制在现有IQ测试中实际测试的心智能力集合。狭义理论采用心理测量智力研究、使用脑成像的神经生理学研究以及脑障碍研究中使用的术语操作化定义。这个定义涉及从既定测试和认知能力指标的表现中进行统计抽象。它产生了一个通常用g符号表示的一般智力的科学概念,或者在采用流体/晶体理论的情况下,流体智力(Gf)和晶体智力(Gc)。我在这里指的是卡特尔/霍恩/卡罗尔智力理论——这是智力研究领域最接近共识观点的理论。有时被称为流体和晶体智力理论(符号化为Gf/Gc理论),该理论认为心智能力测试利用少数几个广泛因素,其中两个占主导地位。流体智力(Gf)反映了在各种领域——特别是新颖领域——运作的推理能力。它通过抽象推理任务来测量,如图形类比、瑞文矩阵和序列完成(例如,序列1、4、5、8、9、12中的下一个数字是什么?)。晶体智力(Gc)反映了从文化学习经验中获得的陈述性知识。它通过词汇任务、言语理解和一般知识测量来衡量。流体/晶体理论中的两个主导因素反映了考虑智力两个方面的悠久历史:智力即过程(Gf)和智力即知识(Gc)。

智能的狭义观点将这些操作性定义的构念——g、Gf、Gc——在脑损伤、教育程度、认知神经科学、发展趋势和信息处理的研究中进行验证。狭义理论的这些构念基于传统智力测验所测量的心理能力类型。

如果我们用一个容易记住的首字母缩写词来标记这些能力,可能有助于讨论广义与狭义观点——MAMBIT(代表:智力测验所测量的心理能力)。智能概念的狭义观点将智能视为MAMBIT,与广义观点的不同之处在于,它在主要定义中明确包含广义理论中出现的许多内容:对环境的适应、现实生活中的决策、展现智慧和创造力等。请注意,如果采用狭义的智能定义,我上面讨论的”聪明但行为愚蠢”或”聪明但行为鲁莽”这类短语中的矛盾就不会出现——但如果采用广义观点,它们就会呈现悖论。在前一种观点下,“聪明但行为愚蠢”的现象可能会经常发生。为什么?其实很简单。在狭义观点下,聪明和愚蠢是两个不同的东西。聪明指的是IQ测验专门测试的心理能力(MAMBIT;最有可能是Gf)。MAMBIT不包含导致我们称之为愚笨、愚蠢或鲁莽的行为特征的各种特质——未能表现出:明智的决策、充分的行为调节、明智的目标优先级排序、足够的深思熟虑或适当的证据权衡。如果聪明只是MAMBIT,而愚蠢指的是一组不属于MAMBIT范畴的特征,那么”聪明但行为愚蠢”这个短语只是标记了两种不同心理能力失衡的情况(一个高,一个低)。

相比之下,智能的广义观点造成了解释问题。广义观点难以清楚阐明”聪明但行为愚蠢”这个短语究竟要引起我们注意什么。将”聪明”(智能)定义为包含对环境的适应或明智决策的广义观点,无法解释聪明人反复表现愚蠢(适应不良、不明智或不智慧)的情况。在广义观点下,持续表现愚蠢的聪明人只是没有我们认为的那么聪明。

人们为什么抗拒这个结论?为什么民间心理学(folk psychology)不放弃”聪明但行为愚蠢”的概念,而只是将”聪明但行为愚蠢”的人视为”不聪明”?我推测这是因为我们注意到这些人拥有大量在现有IQ测验中被狭义评估的品质,而且民间心理学已经进化到标记和重视这种心理能力。

我想说的是,民间智能观点中存在不一致性。对人们的民间智能理论的研究发现,人们倾向于采取广义的智能观点。但是,尽管如此,人们似乎在”聪明但行为愚蠢”现象中发现了某种奇怪之处。我认为民间理论在这个现象中发现了值得注意的东西,因为民间理论确实认识到MAMBIT。当这种品质(MAMBIT)与适应性行为失衡时,人们感到惊讶,这表明人们在他们广义的民间智能理论中嵌入了所谓的g模型——这个模型规定心理功能的所有方面应该一起变化(如果在一个方面高,在另一个方面也高)。

简而言之,民间理论过度重视MAMBIT,将其他良好心理品质不与高MAMBIT相伴的任何情况视为奇怪。这样,民间理论低估了其他心理能力,在定义什么是”奇怪”时将首要地位赋予了MAMBIT。事实上,一些心理学家通过采用广义的智能定义鼓励了这种民间心理学倾向,讽刺的是,这阻碍了我们恰当地认识其他心理能力。我说讽刺是因为这些心理学家中的许多人采用广义定义的明确目的是为了降低”IQ测验所测量的那部分智能”的重要性。然而,通过采用广义定义,他们恰恰助长了相反的结果——他们鼓励智能概念在心理语言中成为一种帝国主义力量。这对于科学目的来说不是最好的策略——而且它也有不良的社会影响。

理性——缺失的元素

广义的智能定义将”聪明但行为愚蠢”这一短语中的两个个体差异因素混为一谈。“聪明”部分是指 MAMBIT。愚蠢部分则指倾向于采取或不采取明智行动、做出合理决策或表现出适合情境的行为。广义理论将这两者(MAMBIT 和合理决策)归并到”智能”这一总括术语下。这种广义的智能观导致了 MAMBIT 的特权化,以及广义定义中非 MAMBIT 部分的贬值。这是因为 MAMBIT 有一个名称(IQ/智商),可以明确测量(通过智商测试),并且有着一百年的历史,许多人至少对此有所了解。如果我们能为其他这些东西命名(并测量)(而不仅仅是称它们为智能的一部分),我们就能更好地给予它们应有的重视。而且我们确实有一个总括名称来指代这些其他东西。适应性行为举动、明智的决策、高效的行为调节、合理的目标优先级排序、反思性(reflectivity)、证据的适当校准——所有这些当我们称某个行为愚蠢、笨拙或愚昧时所缺乏的特征——正是认知科学家在研究理性思维时所研究的特征。

字典对理性的定义往往相当乏味且不够具体(“符合理性的状态或品质”),一些希望淡化理性重要性的批评者宣扬了一种对理性的讽刺性描绘,将其定义限制在人为技能上,比如解决教科书中常见的逻辑问题。相比之下,现代认知科学中理性的含义要强大和重要得多。

认知科学家认识到两种类型的理性:工具理性(instrumental rationality)和认识理性(epistemic rationality)。工具理性最简单的定义——最强调其根植于实践世界的定义——是:在世界中行事,以便在给定可用资源(物理和心理)的情况下,准确获得你最想要的东西。从技术角度来说,我们可以将工具理性描述为个体目标实现的最优化。经济学家和认知科学家已经将目标实现最优化的概念细化为期望效用(expected utility)的技术概念。决策科学家使用的理性判断模型是一个人根据哪个选项具有最大期望效用来选择选项的模型。现代决策科学的一个发现是,如果人们的偏好遵循某些模式(所谓的选择公理/axioms of choice),那么他们的行为就好像在最大化效用——他们正在行动以获得他们最想要的东西。这使得人们的理性程度可以通过认知科学的实验方法来测量。偏离最优选择模式是理性程度的(反向)度量。

认知科学家研究的理性的另一个方面被称为认识理性。理性的这一方面涉及信念与世界实际结构的映射程度。这两种类型的理性是相关的。重要的是,进入工具性计算(即隐性计算)的信念的一个关键方面是世界事态的概率。尽管许多人(无论对错)感觉自己可以不需要解决教科书逻辑问题的能力(这就是为什么讽刺性的理性观能够削弱其地位),但几乎没有人希望放弃认识理性和工具理性(经过适当定义)。几乎所有人都希望自己的信念与现实有某种对应关系,并且他们也希望采取行动以最大化目标的实现。

理性和 MAMBIT 是两回事。因此,在狭义的智能观下,聪明人行为愚蠢的概念不存在概念上的问题。在广义观点下——将理性纳入智能概念——持续行为愚蠢的聪明人根本就没有我们认为的那么聪明。对于实际上”称呼”这些人为不聪明存在某种不情愿,这让我相信,通过采取广义观点,我们无法成功削弱高估 MAMBIT 的倾向。我的策略恰恰相反——强调狭义智能观的含义,从而反对智能在人类心智能力概念景观中统治帝国主义帝国的倾向。

理性障碍作为直觉泵(Intuition Pump)

理性与狭义定义的智力(MAMBIT)是不同的。因此,理性和智力出现分离并不令人惊讶——个体可能在其中一项上较低而在另一项上较高。我在1990年代初发表的两篇文章中为这种分离现象命名。在这些文章中,我基于教育心理学中学习障碍概念的基本思想创造了这个障碍的名称:即通过与测量智力的差异来定义选择性认知缺陷的概念。我们可以看到差异概念的应用,例如在美国精神病学协会《精神疾病诊断与统计手册》第四版(DSM IV)中关于发展性阅读障碍的诊断标准。阅读障碍的标准是:“阅读成就显著低于根据个体的实际年龄、测量智力和适龄教育所预期的水平”(第48页)。将障碍定义为能力/成就差异(某个领域的表现意外地低于智力水平)的概念在学习障碍概念发展的早期广泛传播。请注意,差异概念包含这样一个假设:所有好的东西都应该与高智力相关。当高智商测试分数伴随着某个其他领域的表现不佳时,这被认为是”令人惊讶的”,于是创造一个新的障碍类别来命名这种惊讶。因此,类似地,DSM IV中数学障碍(有时称为计算障碍,dyscalculia)的诊断标准是”数学能力显著低于根据个体的实际年龄、测量智力和适龄教育所预期的水平”(第50页)。

基于智商测试表现的差异分类逻辑创造了一个明确的先例,当发现一个重要的技能领域与智力某种程度上分离时,我们几乎有义务创建一个新的障碍类别。正是这种逻辑,我在创建一个新的障碍类别——理性障碍(dysrationalia)时加以利用。该障碍的拟议定义如下:

理性障碍是指尽管智力充足但无法进行理性思考和行为的能力缺失。这是一个总称,指的是一组异质性障碍,表现为信念形成、信念一致性评估和/或确定实现目标的行动方面的重大困难。尽管理性障碍可能与其他障碍条件(如感官障碍)同时发生,但理性障碍不是这些条件的结果。理性障碍的关键诊断标准是思维和行为中表现出的理性水平显著低于个体的智力能力水平(由个别施测的智商测试确定)。

当然,很容易看出这个定义的表述包含了与全国学习障碍联合委员会和美国精神病学协会设计的障碍定义在语言和概念上的相似性。我的目的是使用理性障碍的概念作为一个”直觉泵”。直觉泵这个术语是由哲学家丹尼尔·丹尼特(Daniel Dennett)创造的,指的是”一种通过对思想实验进行变化来激发一系列直觉的装置。直觉泵通常不是一个发现引擎,而是一个说服工具或教学工具——一种让人们以你的方式看待事物的方法”(1980年,第429页)。理性障碍是我的直觉泵,帮助人们看到理性和智力是两回事,两者经常分离不应该令人惊讶。

但为什么我们需要这样一个直觉泵呢?大多数心理学家意识到智商测试并不包含所有重要的心智能力。如果明确询问,大多数教育工作者也会知道这一点。然而尽管如此,我仍然认为大多数时候大多数人忘记了这个事实。简而言之,我认为智商测试确实在大多数时候愚弄了大多数人——包括应该更清楚的心理学家。通过承认理性障碍的频繁发生,我们创造了概念空间来重视至少与MAMBIT同样重要的能力——形成理性信念和采取理性行动的能力。

反思心智、算法心智和自主心智

我们确实会进行相当多的无意识常规行为,但我们的重要行为往往以令人难以置信的狡猾作用于世界,在关于世界的大量信息库的影响下精心设计项目。

——丹尼尔·丹尼特,《达尔文的危险思想》,1995年

作为我们文化话语中的一个概念,智力(intelligence)不会很快消失。它也不应该消失。与此同时,围绕智力的许多长期争论实际上将逐渐消失。这已经在发生了。十多年前,理查德·J·赫恩斯坦和查尔斯·默里出版了他们的著作《钟形曲线》(The Bell Curve),引起了轰动。这种情况不会再发生了。不会再有关于智力的书引起如此轰动,因为尽管公众尚未意识到这一点,但看似无休止的智商(IQ)争论已经结束。关于智力的所有主要问题都已得到一阶近似的答案。例如,我们知道智力大约有50%是可遗传的(由基因决定),大约50%由一系列环境因素决定。我们知道生活结果差异(为什么有些人比其他人做得更好)的重要部分与智力相关,但不是大部分差异。新的争论是关于智商测试所衡量的能力之外的心智能力。在这些能力中,有些能力的缺失会导致理性障碍(dysrationalia)。

一些智力概念的批评者喜欢暗示智力测试只是测量不重要事物的娱乐游戏。或者,其他批评者承认智力概念可能有些道理,但认为”我们每个人都以自己的方式具有智力”——这等同于同样的观点。所有这些批评者都是错误的。此外,批评者经常暗示智商不能预测现实世界中的行为。这一说法也是错误的。相应地,然而,一些传统智力概念的强烈支持者的立场也并非没有缺陷。例如,这些智商倡导者中的一些人喜欢暗示智商测试捕获了认知中的大部分重要内容。我将在本书中引用数十项研究来驳斥这一观点。简而言之,研究正在使智商测试最严厉的批评者的论点过时,同时也使他们的对应方——传统智商概念的强烈拥护者的论点过时。

关于智力的讨论往往一开始就偏离轨道,因为未能将这个概念置于认知功能的一般背景中,从而引发了智力是心智核心特征的默认假设。我将尝试通过概述一个心智模型,然后将智力置于其中来避免这种自然的默认假设。在过去二十年里,认知科学家在勾勒心智如何运作的基本原理方面取得了显著进展。事实上,十年前,认知科学家史蒂文·平克(Steven Pinker)为一本非常有影响力的书命名为《心智如何运作》(How the Mind Works)。在他的书出版二十年前,使用这个标题会被认为是可笑的过度自负。现在情况不再如此。尽管如此,认知科学家开发的通用心智模型往往忽略了公众极感兴趣的一个问题——人们在思维上如何以及为什么彼此不同?为了尝试回答这个问题,我将提出一个心智的粗略模型,该模型忠于现代认知科学,但以某种新颖的方式强调个体差异。我的模型建立在当前称为双过程理论(dual-process theory)的认知共识观点之上。

类型1和类型2处理

来自认知神经科学和认知心理学的证据正在汇聚到这样一个结论:大脑的功能可以用两种不同类型的认知来表征,它们具有不同的功能以及不同的优势和劣势。汇聚到这一结论的证据种类繁多,这一点从多个专业领域的理论家(包括认知心理学、社会心理学、认知神经科学和决策理论)都提出大脑中存在类型1和类型2过程这一事实可以看出。

类型1处理的定义特征是其自主性(autonomy)。类型1过程被称为自主的,因为:1)它们的执行是快速的,2)当遇到触发刺激时,它们的执行是强制性的,3)它们不会给中央处理能力带来沉重负担(即,它们不需要有意识的注意),4)它们不依赖于高级控制系统的输入,5)它们可以并行操作而不会相互干扰或干扰类型2处理。类型1处理包括情绪对行为的调节;进化心理学家假设的用于解决特定适应性问题的封装模块(encapsulated modules);内隐学习(implicit learning)过程;以及过度学习的联想的自动激活。由于其计算上的便利性,类型1处理是一种常见的处理默认方式。类型1过程有时被称为适应性无意识(adaptive unconscious),以强调类型1过程完成了许多有用的事情——面部识别、本体感觉(proprioception)、语言歧义消解、深度知觉等——所有这些都超出了我们的意识范围。启发式处理(heuristic processing)是类型1处理常用的术语——快速、自动、计算成本低廉且不进行所有可能性的广泛分析的处理。

第二类处理在每个定义第一类处理的关键属性上都与之形成对比。第二类处理相对缓慢且计算成本高——它是我们意识的焦点。许多第一类过程可以同时并行运行,但一次只能执行一个或很少几个第二类思维——因此第二类处理是串行处理(serial processing)。第二类处理通常基于语言和规则。这就是心理学家所说的受控处理(controlled processing),也是我们谈论”有意识地解决问题”时正在进行的处理类型。

第二类处理的一个最关键功能是覆盖第一类处理。这有时是必要的,因为第一类处理是”快速而粗略的”。这种所谓的启发式处理(heuristic processing)旨在帮助你在解决问题或做决定时进入正确的大致范围,但它不是为在特别重要的情况下(财务决策、公平判断、就业决策、法律判断等)所需的细致分析而设计的。启发式处理依赖于良性环境。在敌对环境中,它可能代价高昂。

所有不同类型的第一类处理(情绪调节过程、达尔文模块、联想和内隐学习过程)如果不被覆盖,都可能在特定情境中产生非理性的反应。在后续章节中,我们将讨论人类如何通过进行属性替代(attribute substitution)来充当认知吝啬鬼(cognitive misers)——即使用容易评估的特征替代更难评估的特征,即便前者不太准确。例如,认知吝啬鬼会用生动性或显著性这些较不费力的属性来替代更费力的相关事实检索。但当我们评估重要风险时——比如某些活动和环境对我们孩子的风险——我们不想用生动性来替代对情况的仔细思考。在这种情况下,我们希望使用第二类覆盖处理来阻止认知吝啬鬼的属性替代。

为了覆盖第一类处理,第二类处理必须展现至少两种相关的能力。一种是中断第一类处理并抑制其反应趋势的能力。因此,第二类处理涉及抑制机制(inhibitory mechanisms),这种机制一直是近期执行功能(executive functioning)研究的重点。

但抑制第一类处理的能力只完成了一半工作。抑制一个反应是没有帮助的,除非有更好的反应可以用来替代它。这些更好的反应从哪里来?一个答案是它们来自假设性推理(hypothetical reasoning)和认知模拟(cognitive simulation)过程,这是第二类处理的独特方面。当我们进行假设性推理时,我们创建世界的临时模型,并在模拟世界中测试行动(或替代原因)。

然而,为了进行假设性推理,我们必须具备一个关键的认知能力——我们必须能够防止我们对真实世界的表征与对想象情境的表征混淆。例如,当考虑与我们当前拥有的目标状态不同的替代目标状态时,我们必须能够表征我们当前的目标和替代目标,并且分清哪个是哪个。同样,我们需要能够区分即将采取的行动的表征与我们在认知模拟中尝试的潜在替代行动的表征。但在进行心理模拟时,后者不能污染前者。否则,我们会将即将采取的行动与刚刚模拟的替代方案混淆。

认知科学家将表征状态的混淆称为表征滥用(representational abuse),这对于试图理解儿童假装和假装游戏出现的发展心理学家来说是一个重要问题(例如,孩子说”这根香蕉是电话”)。用香蕉当电话玩必须在不让头脑中香蕉和电话的实际表征混淆的情况下进行。在一篇著名的文章中,发展心理学家艾伦·莱斯利(Alan Leslie)通过提出所谓的解耦操作(decoupling operation)来建模假装的逻辑,如图3.1所示。在图中,主要表征(primary representation)是用于直接映射世界和/或直接连接到反应的表征。莱斯利通过假设一个所谓的次级表征(secondary representation)来建模假装,这是主要表征的副本,但与世界解耦,因此可以被操纵——也就是说,成为模拟的机制。

正如Leslie所指出的,持续进行的模拟保持了主要表征(primary representation)对世界的追踪:“与此同时,原始的主要表征(其副本被提升到第二层级)继续保持其明确和字面的指称、真值和存在关系。它可以自由地继续对持续进行的过程施加任何它本应具有的影响”(1987年,第417页)。尽管如此,处理次级表征(secondary representations)——保持它们的解耦(decoupling)——在认知容量方面是昂贵的。进化保证了解耦的高成本是有充分理由的。当我们成为第一批强烈依赖认知模拟的生物时,尤其重要的是,我们不能在太多时间里与世界”脱钩”。因此,处理世界的主要表征对我们来说总是具有特殊的显著性。解耦困难的一个迹象是这样的行为:在深度思考时闭上眼睛(或仰望天空或转移视线)。这些行为是试图防止我们对世界的主要表征的变化干扰正在进行模拟的次级表征。

图片

图3.1 认知解耦(改编自Leslie, 1987)

在Leslie的概念中,我们有一个关于假装,以及一般意义上的心理模拟如何在不破坏主要表征稳定性的情况下进行的机制性解释。其他研究者将这个可以进行模拟而不污染世界与主要表征之间关系的心理空间称为”可能世界盒子”。对于我们这里的目的而言,重要的问题是,将次级表征与世界解耦,然后在进行模拟时维持解耦,是一种类型2处理(Type 2 processing)操作。它在计算上是繁重的,并且极大地限制了执行任何其他类型2操作的能力。事实上,解耦操作很可能是类型2的一个显著特性——其串行性(seriality)——的主要贡献者。

心智的临时”双重过程”模型与个体差异

图3.2呈现了一个基于我迄今为止所概述内容的初步心智模型。我已经说过,通过将类型1处理触发的早期表征离线化,我们通常可以优化我们的行动。类型2处理(缓慢、串行、计算成本高)需要抑制类型1处理,并维持进行想象过程所需的认知解耦,通过这些想象过程,在临时的世界模型中模拟替代性反应。该图显示了我们一直在讨论的覆盖功能以及类型2的模拟过程。图中还呈现了一个箭头,表明类型2过程接收来自类型1计算的输入。这些所谓的前注意过程(preattentive processes)固定了大多数类型2处理的内容。

智力在这个模型中处于什么位置?为了回答这个问题,我首先需要强调一个相当重要的观点。一个过程可以是认知的关键组成部分,但却不是个体差异的来源(因为人们在该过程上往往没有太大差异)。许多类型1过程就是这种情况。它们帮助我们执行一系列有用的信息处理操作和适应性行为(深度知觉、面孔识别、频率估计、语言理解、解读他人意图、威胁检测、情绪反应、颜色知觉等)——然而在许多这些过程上,人与人之间并没有很大的个体差异。这解释了认知科学中使用”智力”一词时出现的一些混淆。

在认知科学的杂志文章或教科书中,作者可能会描述我们识别面孔的奇妙机制,并将其称为”人类智力的一个显著方面”。同样,一本科普书籍可能会描述我们在处理语言时如何拥有解析句法的机制,并将其称为”人类智力进化的一个迷人产物”。最后,一本进化心理学教科书可能会描述在包括人类在内的许多动物中运作的亲属识别(kin recognition)的极其智能的机制。这些过程——面孔识别、句法处理、注视方向检测、亲属识别——都是大脑机制的组成部分。它们有时也被描述为人类智力的一部分。然而,这些过程从未在智力测试中得到评估。这是怎么回事?难道没有矛盾吗?

图片

图3.2 初步双重过程模型

事实上,如果我们理解智力测试只评估人们往往表现出巨大差异的认知功能方面,就根本没有矛盾。这意味着智力测试不会常规地评估认知功能的所有方面。有许多类型1处理对我们这个物种很重要,但人与人之间在功能效率上往往没有很大差异。面孔识别、句法处理、注视方向检测和亲属识别提供了这类领域的四个例子。这就是为什么这些过程不在智力测试中评估的原因。智力测试有点像报纸上的征友广告——它们关注的是区分人们的东西,而不是使他们相似的东西。这就是为什么征友广告包含诸如”喜欢听迈尔斯·戴维斯(Miles Davis)的音乐”这样的条目,而不是”口渴时喜欢喝水”。

出于这个原因,智力测试并不关注大脑的自主型1型加工。相反,智力测试主要测量的是2型加工。它们在很大程度上测量我在本章中一直强调的操作——认知解耦(cognitive decoupling)。像所有2型加工一样,解耦是一种需要消耗认知资源的操作。解耦操作使假设性思维成为可能。在任何持续的心理模拟过程中,它们必须持续发挥作用,而在保持相关表征解耦的同时维持这种模拟的原始能力,是智力测量所评估的大脑计算能力的一个关键方面。这一点从执行功能和工作记忆的汇聚研究中变得越来越清晰,两者都显示出与智力相当高的相关性。9工作记忆/执行功能任务的个体差异与智力个体差异之间的高度重叠,可能是由于所有相关任务都需要持续的解耦操作。神经生理学研究也与这一结论一致。

在说智力的一个重要方面是维持认知解耦的能力时,我实际上应该说:流体智力(fluid intelligence)的一个重要方面。10我在这里指的是上一章提到的Cattell/Horn/Carroll智力理论。流体智力(Gf)反映了在各种领域——特别是新颖领域——中运作的推理能力。晶体智力(Gc)反映了从文化学习经验中获得的陈述性知识。因此,2型加工与Gf相关。我将很快把Gc纳入模型,但首先要转向一个更关键的复杂问题。

思维倾向与认知能力

此时,我们需要退后一步,思考我们如何解释世界上的行为。我们将从一位女士在悬崖上行走的例子开始,想象三个事件、三个故事。这三个故事都很悲伤——女士在每个故事中都死了。这个练习的目的是让我们思考如何解释每个故事中的死亡。在事件A中,一位女士在海边的悬崖上行走,一阵强大且完全意外的阵风将她吹下悬崖;她在下面的岩石上摔死了。在事件B中,一位女士在海边的悬崖上行走,准备踩在一块大岩石上,但那根本不是岩石。相反,它实际上是一个裂缝的侧面,她掉进裂缝里死了。在事件C中,一位女士试图跳下海边悬崖自杀,在下面的岩石上摔死。

在所有三种情况下,在最基本的层面上,当我们问自己女士为什么死亡的解释时,答案是相同的。在事件A中运作的物理定律(描述为什么女士在撞击时会被压碎的引力定律)在事件B和C中也同样有效。然而,我们感觉引力定律和力的定律在某种程度上并不能完整解释事件B和C中发生的事情。这种感觉是正确的。如果我们想要找出死亡的根本原因,每个例子都需要不同层次的解释。

在事件A中,很明显只需要物理定律(风力定律、引力定律和压碎定律)。这个层面——物理层面——的科学解释很重要,但对于我们这里的目的来说,它们相对不那么有趣。相比之下,事件B和C之间的差异对本书后续论证至关重要。

在分析事件B时,心理学家倾向于说,在处理刺激(看起来有点像岩石的裂缝)时,女士的信息处理系统出现了故障——向反应决策机制发送了错误的信息,从而导致灾难性的运动反应。认知科学家将这个分析层次称为算法层次(algorithmic level)。11在机器智能领域,这将是用于编程计算机的抽象计算机语言(FORTRAN、COBOL等)中的指令层次。认知心理学家主要在这个层次上工作,通过假设大脑中存在某些信息处理机制(输入编码机制、感知注册机制、短期和长期记忆存储系统等)来解释人类表现。例如,一个简单的字母发音任务可能需要编码字母、将其存储在短期记忆中、将其与存储在长期记忆中的信息进行比较、如果匹配则做出反应决策,然后执行运动反应。在事件B中女士的情况下,算法层次是解释她不幸死亡的正确层次。她的感知注册和分类机制通过向反应决策机制提供不正确的信息而出现故障,导致她踩进裂缝。

另一方面,事件C不涉及这样的算法层次信息处理错误。女士的感知器官准确地识别了悬崖边缘,她的运动指挥中心相当准确地编程了她的身体跳下悬崖。在算法层次分析中假设的计算过程执行得相当完美。这个分析层次上没有错误能解释为什么女士在事件C中死亡。相反,这位女士死亡是因为她的总体目标以及这些目标如何与她对所生活世界的信念相互作用。

1996年,哲学家丹尼尔·丹尼特(Daniel Dennett)写了一本书,探讨人类思维的某些方面与其他动物思维的相似之处,以及另一些方面的不同之处。他将这本书命名为《心智的种类》(Kinds of Minds),暗示在人类大脑中存在着非常不同类型的控制系统——不同种类的心智。本着他这本书的精神,我要说的是,事件B中的女性遇到的是算法心智(algorithmic mind)的问题,而事件C中的女性遇到的是反思心智(reflective mind)的问题。这一术语体系抓住了这样一个事实:我们需要通过分析目标、欲望和信念来理解像C这样的案例。算法层面无法完整解释像事件C这样的行为,因为它只提供了大脑如何执行特定任务(在这个案例中是跳下悬崖)的信息处理解释,但没有解释大脑为什么要执行这个特定任务。当我们询问系统计算的目标(系统试图计算什么以及为什么)时,我们就转向了反思心智层面。简而言之,反思心智关注的是系统的目标、与这些目标相关的信念,以及在给定系统目标和信念的情况下最优的行动选择。只有在反思心智层面,理性问题才会发挥作用。重要的是,算法心智可以从效率角度评估,但不能从理性角度评估。

这种对信息处理效率而非理性的关注,在智力测验的地位中得到了体现。它们是效率的测量工具,而非理性的测量工具——这一点通过考虑心理测量学领域中一个非常古老的区分就能清楚看出。心理测量学家长期以来一直区分典型表现(typical performance)情境和最优(有时称为最大)表现(optimal performance)情境。典型表现情境是不受约束的,不会给出明确的指示要求最大化表现,任务解释在一定程度上由参与者决定。要在任务中追求的目标在某种程度上是开放的。问题在于,在很少约束的情况下,一个人在这种情境中通常会做什么。典型表现测量是反思心智的测量——它们部分评估目标优先级排序和认知调节(epistemic regulation)。相比之下,最优表现情境是那些任务解释由外部决定的情境。执行任务的人被指示要最大化表现,并被告知如何做到这一点。因此,最优表现测量考察的是目标追求的效率问题——它们捕捉算法心智的处理效率。所有智力或认知能力测验都是最优表现评估,而批判性或理性思维的测量通常在典型表现条件下进行评估。

算法心智和反思心智之间的差异体现在个体差异测量中另一个公认的区分——认知能力和思维倾向(thinking dispositions)之间的区分。如刚才所述,前者是算法心智效率的测量。后者在心理学中有多种名称——思维倾向或认知风格(cognitive styles)是最流行的两个名称。许多思维倾向涉及信念、信念结构,重要的是,还涉及对形成和改变信念的态度。已经确定的其他思维倾向涉及一个人的目标和目标层级。心理学家已经研究的一些思维倾向的例子包括:积极开放的思维(actively open-minded thinking)、认知需求(need for cognition)(思考很多的倾向)、对未来后果的考虑(consideration of future consequences)、封闭需求(need for closure)、迷信思维(superstitious thinking)和教条主义(dogmatism)。

关于这些类型的思维倾向的文献非常庞大,我的目的不是在这里回顾那些文献。只需要注意的是,这些思维倾向测量所反映的认知倾向类型包括:在做出决定前收集信息的倾向、在得出结论前寻求各种观点的倾向、在回应前对问题进行深入思考的倾向、根据可用证据程度来调整自己意见强度的倾向、在采取行动前思考未来后果的倾向、在做决定前明确权衡情境利弊的倾向,以及寻求细微差别并避免绝对主义的倾向。简而言之,思维倾向的个体差异评估的是人们在目标管理、认知价值观(epistemic values)和认知自我调节(epistemic self-regulation)方面的差异——反思心智运作的差异。它们都是支撑理性思想和行动的心理特征。

智力测验评估的认知能力不属于这种类型。它们不涉及高层次的个人目标及其调节,不涉及面对相反证据时改变信念的倾向,也不涉及在没有外部指导时如何内部调节知识获取。正如我们将在下一章看到的,人们确实提出了包含这些内容的智力定义。理论家们经常以包含理性行动和信念的方式定义智力,但是,尽管这些理论家这样主张,实际使用的智力测量只评估算法层面的认知能力。目前在实践中被适度使用的智力测验都没有评估理性思维或行为。

算法思维在实际智商测试中得到评估,它与确定上述女士B案例中发生的事情相关,但不足以解释女士C的案例。要理解女士C案例中发生的事情,我们需要了解的不仅仅是她的记忆过程和模式识别速度。我们需要知道她的目标是什么,以及她对世界的信念是什么。关于女士C,我们最迫切想知道的事情之一是,她跳下悬崖是否有某种意义。我们不想知道她是否以最高效率跳下去(这是算法层面的问题)。我们想知道她跳下去是否理性

走向心智的三元模型

我们现在已经将类型2处理的概念分为两个不同的部分——反思性心智(reflective mind)和算法性心智(algorithmic mind)。如果我们给类型1处理一个显而易见的名称——自主性心智(autonomous mind)——我们现在就有了一个三元思维观,它与以前的双过程观有些不同,因为后者倾向于忽略个体差异,因此忽略了类型2处理中的关键差异。图3.3中的虚横线代表了旧的双过程观中关键区分的位置。该图表示三元观中个体差异的分类,并将流体智力(Gf)的变化与算法性心智处理效率的个体差异联系起来。相比之下,思维倾向(thinking dispositions)反映了反思性心智的个体差异。反思性心智和算法性心智的特点是连续的个体差异。自主性心智的连续个体差异很少。自主性心智的破坏通常反映了认知模块的损伤,导致非常不连续的认知功能障碍,如自闭症或失认症和失读症。

图3.3突出了一个重要意义,即理性是一个比智力更具包容性的概念。要成为理性的人,一个人必须有校准良好的信念,并且必须基于这些信念采取适当的行动来实现目标——这两者都是反思性心智的属性。当然,这个人必须拥有算法层面的机制,使他或她能够执行行动,并以能够确立正确信念和采取正确行动的方式处理环境。因此,理性思维和行动的个体差异可能源于智力(算法性心智)的个体差异,或源于思维倾向(反思性心智)的个体差异。简单来说,理性概念包含两个方面(反思性心智的思维倾向和算法层面的效率),而智力概念——至少从其通常的操作化定义来看——主要局限于算法层面的效率。

图3.3中的概念化有两个巨大优势。首先,它根据智力测试实际测量的内容来概念化智力。也就是说,目前所有的测试都评估算法效率的各个方面(包括我在这里强调的重要操作——维持认知解耦(cognitive decoupling)的能力)。但这就是它们评估的全部内容。没有一个测试试图直接测量认识理性(epistemic rationality)或工具理性(instrumental rationality)的任何方面,它们也不检查任何与理性相关的思维倾向。当现有的智商测试都没有测量任何这类内容时,将智力定义为包括理性似乎是不合理的!第二个优势是图3.3中呈现的模型解释了民间心理学所认识到的现象的存在——聪明人做愚蠢的事(失理性症(dysrationalia))。

图片

图3.3. 三元框架中的个体差异

从图3.3可以清楚地看出,为什么理性和智力可以分离,造成失理性症。只要思维倾向的变化与智力不完全相关,那么理性与智力之间就存在统计学上的分离可能性。大量实证证据表明,思维倾向和智力的个体差异远非完全相关。涉及数千名受试者的许多不同研究表明,智力测量与某些思维倾向(例如,积极开放的思维、认知需求(need for cognition))仅显示中度到弱相关(通常小于0.30),与其他思维倾向(如责任心、好奇心、勤奋)的相关性接近零。

心理学家米尔顿·罗基奇(Milton Rokeach)在其关于教条主义(dogmatism)的经典研究中,对于他的构念与智力测试分数显示接近零相关性感到困惑。他思考道:“我们似乎在这里确实是在处理智力,尽管不是当前智力测试所测量的那种智力。显然,智力测试没有触及我们在这项工作中所描述的认知功能类型。这似乎是矛盾的。因为当前的工作关注的正是智力测试据称关注的那些认知过程”(1960年,第407页)。罗基奇注意到的悖论是,智力概念的主张与该构念的测试实际测量的认知过程之间存在巨大的不匹配。在当前的观点中,罗基奇对教条主义的测量确实是反思心智(reflective mind)的一个重要思维倾向(thinking disposition),但没有理由将其视为智力的一个方面。教条主义/开放性(dogmatism/openness)反而是反思心智中与理性(rationality)相关的一个方面。

需要注意的是,反思心智的思维倾向是理性思维背后的心理机制。最大化这些倾向并不是理性思维本身的标准。理性反而涉及通过明智的决策制定和优化信念与证据的契合来最大化目标实现。反思心智的思维倾向是实现这些目标的手段。当然,诸如反思性(reflectivity)和信念灵活性(belief flexibility)等常见研究的倾向的高水平对于理性思维和行动是必需的。但”高水平”并不一定意味着最大水平。例如,人们不会最大化反思性维度,因为这样的人可能会陷入无休止的沉思而永远无法做出决定。同样,人们也不会最大化信念灵活性的思维倾向,因为这样的人可能最终会有病态的不稳定人格。反思性和信念灵活性是”好”的认知风格(cognitive styles)(因为大多数人在这些维度上还不够高,所以”更多会更好”),但它们并不意味着要被最大化。

思维倾向作为理性思维和行动的预测因素

还有一个进一步的理由来支持我在这里提出的三分结构——一个实证理由。为了在最大程度上统计预测理性思维和行动,除了智力之外,还需要考虑反思心智的方面。例如,认识理性(epistemic rationality)的一个重要方面是将证据适当地校准到信念的能力。这种校准的一条规则是,模糊的证据应该导致试探性的信念。人们经常违反这一规定,特别是当我方偏见(myside bias)在起作用时。研究发现,遵循这一规定的倾向与两种思维倾向——对确定知识的信念倾向和认知需求(need for cognition)——的相关性比与智力的相关性更强。

在我自己的实验室中,我们开发了一个论证评估任务,其中我们推导出一个指数,衡量论证评估与论证质量相关联的程度,独立于先前的信念。智力确实与在我们的任务中避免信念偏见(belief bias)的能力相关。尽管如此,我们一致发现,即使在统计上控制了智力之后,我们的论证驱动处理指数上的个体差异可以通过各种思维倾向来预测,包括:教条主义和绝对主义(absolutism)的测量;分类思维(categorical thinking);灵活思维(flexible thinking);信念识别(belief identification);反事实思维(counterfactual thinking);迷信思维(superstitious thinking);以及积极开放心态思维(actively open-minded thinking)。

其他理性思维方面也是如此。例如,研究人员研究了人们表现出特定类型非理性判断的情况——他们过度受到生动但不具代表性的个人和证言证据的影响,而对更具代表性和诊断性的统计证据影响不足。我们在自己的实验室中研究了各种此类情况,并一致发现,积极开放心态思维的倾向始终与依赖统计证据而非证言证据相关。此外,即使在统计上控制了智力之后,这种关联仍然存在。对于我们研究的各种其他理性思维倾向,也得到了类似的结果。

理性思维本身在控制智力因素后能被思维倾向预测,而且理性思维的结果同样能被反思心智特征的差异所预测。在一项重要研究中,Angela Duckworth和Martin Seligman发现,在排除智力造成的方差后,一组八年级学生的平均成绩点数能被自律性测量(即反思层面的反应调节和抑制指标)所预测。纵向分析显示,自律性比智力更能预测整个学年中平均成绩点数的变化。人格变量中的尽责性(conscientiousness)——反映反思心智的高层次调节特性——已被证明能独立于智力预测学业表现和工作场所的绩效测量。政治心理学家Philip Tetlock研究了专家政治预测者,他们都拥有博士学位(因此推测具有高智力),他发现非理性过度自信与认知调节相关的思维倾向有关。Wandi Bruine de Bruin及其同事招募了360名人口统计特征与2000年美国人口普查相似的公民样本,对他们进行了一系列类似本书将要讨论的理性思维任务测试。他们形成了一个反映整体理性思维技能的综合分数,发现它与糟糕决策结果的综合测量(例如支票跳票、被逮捕、失去驾驶特权、信用卡债务、被驱逐)呈(负)相关。重要的是,Bruine de Bruin及其同事发现,在控制认知能力造成的方差后,他们的决策结果测量中的方差能被理性思维技能所预测。

在我一直在这里回顾的任务范围内(以及后续章节将讨论的更多任务),理性思维任务的表现与智力呈中等相关。然而,与认知能力的关联程度留下了很大空间让思维倾向来解释系统性变异。此外,如果有的话,我回顾的研究实际上高估了智力与理性思维之间的联系。这是因为许多这些研究给受试者提供了有用的指导——例如,他们应该把先前的观点放在一边,以无偏见的方式进行推理。文献中有一种模式表明,当受试者没有得到这样的指导时——当他们可以根据自己的意愿自由地以有偏见或无偏见的方式进行推理时(就像我们在现实生活中所做的那样)——那么无偏见推理与智力之间的相关性几乎为零(而不是在给出这些指导时获得的适度的.30-.40相关性)。

例如,在一系列研究中,发展心理学家Paul Klaczynski表明,在评估证据时,如果受试者没有得到明确的去情境化指导——即把他们先前的观点放在一边——智力与以无偏见方式推理的倾向之间几乎没有相关性。我的研究小组产生了与这一发现一致的证据。在一项研究中,Maggie Toplak和我让受试者针对一个有争议的问题(是否应该允许人们出售自己的内脏器官?)生成论点。我们还评估了个人对所讨论问题的立场。我们发现任务中存在显著的我方偏见(myside bias)(人们倾向于给出更多支持他们立场的论点而不是反对的论点),但我方偏见的程度与认知能力无关。

简而言之,我们的研究与其他研究者的研究一致表明,在非正式推理情境中,当人们没有被告知要把先前的信念放在一边时,智力与以无偏见方式推理的倾向无关。这样的模糊情境(没有明确的无偏见指导)在现实生活中很常见,这意味着文献实际上可能高估了智力对理性的贡献,因为实验文献中的许多任务包含了关于任务要求以及如何推理以满足这些要求的明确指导。更聪明的人似乎只有在你事先告诉他们什么是好的思维时才推理得更好!考虑到图3.2中的结构,这几乎没有意义。从图3.4中呈现的扩展模型来看,这变得更加可以解释。

覆盖能力(override capacity)是算法心智的一个属性,它由图3.4中标记为A的箭头表示。然而,以前的双过程理论倾向于忽视首先启动覆盖功能的高层次认知功能。这是反思心智的一个倾向性属性,与理性有关。在图3.4的模型中,它由箭头B表示,从机器智能术语来说,它代表对算法心智的调用,通过使其离线来覆盖1型反应。这是一个不同于覆盖功能本身(箭头A)的心理功能,我已经提出证据表明这两个功能由不同类型的个体差异所标记——维持对1型反应抑制的能力由流体智力(fluid intelligence)测量标记,而启动覆盖操作的倾向由反思性(reflectiveness)和认知需求(need for cognition)等思维倾向标记。

Image

图 3.4. 三元框架的更完整模型

图 3.4 展示了认知的另一个在以往双过程理论中有所忽略的方面。具体来说,覆盖功能(override function)在双过程理论中占据重要地位,但计算替代反应的模拟过程(simulation process)却较少受到关注,而正是这种替代反应使得覆盖变得有价值。图 3.4 明确展示了模拟功能,以及启动模拟的调用源于反思心智(reflective mind)这一事实。解耦操作(decoupling operation)(由箭头 C 表示)本身由算法心智(algorithmic mind)执行,而启动模拟的调用(由箭头 D 表示)则由反思心智发出。同样,与启动调用和解耦操作相关联的是两种不同类型的个体差异——具体来说,前者与理性思维倾向(rational thinking dispositions)相关,后者与流体智力(fluid intelligence)相关。最后,算法心智通过所谓的前注意过程(preattentive processes)(箭头 E)接收来自自主心智(autonomous mind)计算的输入。

不要忘记心智软件!

心智软件(mindware)这个术语是由哈佛认知科学家大卫·珀金斯(David Perkins)创造的,指的是一个人可以从记忆中检索的规则、知识、程序和策略,以帮助决策和问题解决。珀金斯使用这个术语来强调大脑/计算机类比中与软件的相似性。三元心智模型中的每个层级都必须访问知识来执行其操作,如图 3.5 所示。如图所示,反思心智不仅访问一般知识结构,而且重要的是,还访问个人的观点、信念和通过反思获得的目标结构。算法心智访问认知操作的微策略和用于排序行为和思想的产生式系统规则(production system rules)。最后,自主心智不仅访问进化编译的封装知识库,还检索由于过度学习和练习而变得紧密编译并可供自主心智使用的信息。

需要注意的是,图 3.5 中显示的是每个心智特有的知识库。算法层级和反思层级的过程也接收来自自主心智计算的输入(见图 3.4 中的箭头 E)。可供检索的心智软件,特别是反思心智可用的心智软件,部分是过去学习经验的产物。这里我们可以直接联系到前面提到的卡特尔/霍恩/卡罗尔(Cattell/Horn/Carroll)智力理论。反思心智可检索的知识结构代表 Gc,即晶体智力(crystallized intelligence)(智力即知识)。回想一下,Gf,即流体智力(智力即过程),已经在图中表示出来了。它是算法心智的一般计算能力——重要体现在维持认知解耦的能力上。

Gf/Gc 理论是现有最全面且经过广泛科学验证的智力理论。因此,了解其两个主要组成部分如何忽略理性思维的关键方面是很重要的。流体智力当然会与理性有一定关系,因为它标示了算法心智维持解耦的计算能力。由于覆盖和模拟是理性思维的重要操作,Gf 在某些情况下肯定会促进理性行动。然而,启动覆盖的倾向(图 3.4 中的箭头 B)和启动模拟活动的倾向(图 3.4 中的箭头 D)都是反思心智的方面,不在智力测试的评估范围内,因此这些测试会忽略理性的这些组成部分。

图片

图 3.5. 三元框架中的知识结构

关于 Gc 的情况略有不同。诚然,理性思维的大部分心智软件从抽象意义上讲会被归类为晶体智力。但它是测试中具体评估的那种晶体知识吗?答案是否定的。理性思维的心智软件是某种专门化的心智软件(它集中在概率推理、因果推理和科学推理等领域,我将在后面的章节中讨论)。相比之下,IQ 测试中评估的晶体知识是特意设计为非专门化的。测试设计者为了确保 Gc 的采样公平且无偏见,明确尝试广泛采样词汇、言语理解领域和一般知识。广泛采样确保了测试的无偏性,但这不可避免地意味着对理性至关重要的特定知识库将不会被评估。简而言之,按传统方式测量的 Gc 不能评估理性的个体差异,而 Gf 也只能间接地、在轻微程度上做到这一点。

通过对心智软件(mindware)的讨论,我们已经确定理性需要三种不同类别的心理特征。首先,需要算法层面的认知能力,以便能够持续进行覆盖和模拟活动。其次,反思心智必须具有倾向去启动对自主心智产生的次优反应的覆盖,并启动模拟活动以产生更好的反应。最后,在模拟活动期间,允许计算理性反应的心智软件需要是可用和可访问的。智力测试只评估决定理性思考和行动的这三个特征中的第一个。作为理性思维的衡量标准,它们是根本不完整的。

探究总统的大脑

既然我们已经提出了三元心智模型的框架,我们可以重新审视本书开头的例子——乔治·W·布什总统的思维过程。然而,由于美国政治高度两极化,需要快速说明一点。在这样的领域中,人们往往无法就事实达成一致。然而,我认为在这个时候——在布什总统任期八年之后——我们有大量一致的证词和评论,在科学中,这被称为证据的趋同。

事实上,没有人怀疑——即使是总统的支持者也不怀疑——我将在这里描述的他的认知方面是他的特征。他的支持者在众多书籍中准确描述了这些特征。在第1章中,我提到了两位保守派评论员戴维·弗鲁姆和乔治·威尔对总统的评价,他们对布什的许多政策并非不同情。弗鲁姆是总统的前演讲稿撰写人,他对布什智力的看法(“有时肤浅,甚至教条;常常缺乏好奇心,因此消息不灵通”,第272页)与共和党参议员约翰·麦凯恩的看法完全一致,麦凯恩在2000年共和党提名中被布什击败,但在伊拉克战争问题上是总统最重要的盟友之一。当被问到布什是否征求过他的意见时,麦凯恩回答说:“不,不,他没有。事实上,他对知识并不好奇”(伍德沃德,2006年,第419页)。《新闻周刊》杂志的记者埃文·托马斯和理查德·沃尔夫在报道布什如何处理伊拉克战争时填补了这一模式的其他部分。我们在巴格达的一位高级官员在各种视频会议中观察到布什,注意到总统”对冗长、详细的讨论明显缺乏兴趣,产生了寒蝉效应”(第37页)。记者们指出,“据所有人说,他对知识并不好奇。偶尔被带入布什泡沫的局外人观察到,信仰而非证据是决策的基础”(第37页)。许多其他评论员也呼应了这些描述。

尽管如此,许多批评布什总统思维的评论员坚持认为他并不缺乏智力。布什在耶鲁大学的朋友罗纳德·麦卡勒姆说,布什”非常聪明,但除非学习有实际价值,否则他对学习不感兴趣”(凯斯勒,2004年,第27页)。英国首相托尼·布莱尔发现布什具有克林顿总统所缺乏的品质——可靠性,布莱尔反复告诉他的同事布什”非常聪明”(巴恩斯,2006年,第56页)。

布莱尔用”非常聪明”这个短语指的是同样的东西——流体智力(Gf)——使布什在年轻时能够在作为智力代理的测试中表现出色。然而,流体智力的存在并没有阻止他表现出心理学家熟知的非理性思维倾向。总统只具备决定理性思维的三个特征之一——算法层面的认知能力。他缺少两个基本因素——支持理性行动的心智软件和支持理性思考的反思心智的思维倾向(thinking dispositions)。事实上,他的案例表明智商测试所遗漏的智力品质是多么重要。

对于乔治·布什思维特征描述中所建议的大多数思维倾向,都有已发表和经过充分研究的量表或任务。理性评估技术已经如此先进,我们可以想象,例如,测试布什总统(在他担任总统之前很久),实际上可以准确预测现在已知对他具有如此显著特征的思维属性。使用文献中实际量表和任务的术语,理性思维的正式测试可能会揭示总统:过度自信;典型智力参与度(typical intellectual engagement)低;经验开放性(openness to experience)低;信念固执(belief perseverance)高;确认偏差(confirmation bias)高;对直觉的信仰高;冲动性高;单向思维高;认知需要(need for cognition)低;经验开放性低;不进行反事实思考(counterfactual thinking);将信念视为财产(具有高信念认同,belief identification);对结论的需要(need for closure)高,思维灵活性低。

布什在所有这些思维倾向上的得分方向都与较低的理性相关。流体智力没有对一系列有问题的智力特质提供免疫。布什总统是一个聪明的人——与他的测试分数一致,也与许多接近他的人坚持的看法一致。但他不是一个非常理性的人。

第四章 将智力重新定位

在美国社会中,认知技能几乎已经等同于智力技能——智力的心智基础。这种等同是一个错误。

——Robert J. Sternberg,《智慧、智力与创造力的综合》,2003b

我完全同意Robert Sternberg在本章开头引用的观点。我们把智力当作涵盖所有认知能力来对待,这忽略了一些重要的东西。十多年前,我创造了”非理性症(dysrationalia)“这个术语,目的是引起人们对认知生活中一个大领域的关注——理性思维(rational thinking),而这正是智力测试未能评估的。智商测试并不能衡量所有重要的人类能力,这个观点并不新鲜。这正是广义智力理论家这些年来一直强调的,所以从某种意义上说,我与那些希望停止高估MAMBIT(智力测试所测量的心智能力)的批评者站在一起。然而,我驯服MAMBIT的策略与Howard Gardner和Robert Sternberg等批评者不同。这些批评者希望扩大”智力”这个术语的范围(实践智力、身体-动觉智力等),以表明在他们看来,MAMBIT并不是智力的全部。尽管我对这些批评者的一些目标表示同情,但我认为他们的策略是错误的。原因如下。

广义理论家使智力的概念膨胀了。所谓膨胀,我的意思是在这个术语中放入了比智商测试所测量的更多的内容。广义理论家中有一个非常强烈的倾向,就是使用形容词来区分他们智力概念中更广泛的部分与”智商测试部分”。Sternberg和Gardner等主要理论家谈论实践智力、创造智力、人际智力、身体-动觉智力等。在这样的用法中,“智力”这个词变成了”该领域中的最优或专家行为”的标记。例如,当Sternberg讨论高实践智力时,可以理解为”实践事务领域中的最优行为”,或者当Gardner谈论高身体-动觉智力时,他的意思只不过是在身体-动觉领域的高功能表现。“智力”这个词实际上是多余的。它的存在仅仅是为了给相关领域增加地位(使其与MAMBIT处于同等地位)。这个策略似乎是这样的:因为智力是一种有价值的特质,而我们也希望身体-动觉天赋得到重视,所以我们将”智力”这个术语融合进去,以便将一些价值从智力转移到身体-动觉天赋上。实际上,这就是为什么教育工作者对”多元智能(multiple intelligences)“理念如此热衷的原因。它的科学地位与他们无关。他们把它当作一个激励工具——来表明”每个人在某些方面都是聪明的”。社交智力或情绪智力的创造也是如此。

然而,这种策略有一些未预料到的后果——其中一些相当讽刺——这些后果还没有得到充分的重视。用同一个名称标记不同的心智实体,会鼓励许多广义理论家想要攻击的那个假设——它会提高对MAMBIT的尊重。从某种意义上说,广义理论家试图打破构念效度(construct validity)的一条规则——也是常识:名称相同的东西应该归在一起。如果这些真的是独立的心智能力,而我们希望强调它们的独立性,那么我们就不应该通过把它们都称为”智力”来暗示恰恰相反的东西。然而,通过他们对”智力”一词的滥用,广义理论家颠覆了他们的初衷——将”智力的智商测试部分”(MAMBIT)孤立为我们可能希望重视的众多认知美德(空间能力、创造能力、实践事务的流畅性)之一。人们将继续假设MAMBIT与所有这些其他事物相关(用心理测量学术语来说,是正向关联manifold的假设)。

通过使”智力”这个词膨胀,通过将它与越来越多有价值的心智活动和行为联系起来,广义理论家将成功地做到与他们许多人意图相反的事情——将”智力的智商测试部分”缩小到合适的尺寸。如果你使概念术语”智力”膨胀,你也会使其所有密切相关的东西膨胀——而100年的心智测试使得一个简单的历史事实是,“智力”这个术语最密切的关联就是”智力的智商测试部分”。

智力帝国主义(Intelligence Imperialism)

在评论他的多元智能理论历史时,霍华德·加德纳提到,他曾考虑过其他术语,如技能能力,但后来意识到”这些词都各有陷阱,我最终决定大胆地采用心理学中的一个词,并以新的方式拓展它……我提议扩展智能这个术语的含义,使其涵盖许多被认为超出其范围的能力”(1999, pp. 33, 34)。同样,罗伯特·斯滕伯格认为”也许是时候扩展我们以及每个人对智能意义的理解了”(2003b, p. 69)。显然,这里的目标之一是强调,在MAMBIT之外,认知生活还有其他重要方面。这是我与许多广义理论家共同的目标。然而,我不明白为什么从认知角度来说,人性中的一切都必须贴上智能的标签——特别是当其中一些事物已经有现成的标签(包括科学标签和民间标签)时(理性、创造力、智慧、批判性思维、开放性思维、反思性、对证据的敏感性)。

事实上,我认为如果我们继续这种将每一个积极认知特质都标记为智能的趋势,只会加剧社会对MAMBIT的不当神化,而这正是斯滕伯格、加德纳和我共同反对的。考虑一个思想实验。想象有人反对在评价汽车时过分强调马力(发动机功率)。他们觉得马力在人们的思维中占据了太大的地位。为了淡化马力的重要性,他们开始将汽车的其他特性称为”制动马力”、“转向马力”和”舒适马力”。这样的策略会让人们不太可能将发动机功率作为汽车”优劣”的指标吗?我认为不会。我认为这反而会更加凸显这个人希望淡化的特征。正如将”所有好的汽车特性”都称为马力会强调发动机功率一样,我认为将”所有好的认知特性”都称为智能将助长对MAMBIT的神化。

这样的策略将阻碍培养其他认知特征的教育努力。例如,在广义的智能定义下,批判性思维技能消失了。如果将智能概念化得很宽泛,所有批判性思维或理性评估都会成为智能的一部分。而且,智力测试制作者从这些广义定义中获益,因为人们会继续将广义的智能概念与这些测试联系起来。他们怎么会不这样呢?这些测试带有智能的标签,而测试制作者并不急于打破与广义理论的联系。例如,大卫·韦克斯勒在他的书中将智能定义为”个体有目的地行动、理性思考和有效应对环境的综合或整体能力”(1958, p. 7),尽管他编制了一个以他名字命名的智商测试,却根本没有测量这些东西,这确实需要相当大的胆量!

不同的策略:用理性障碍驯服智能概念

我的策略与广义理论家不同。我的做法是让MAMBIT在科学术语中划分出它所能涵盖的范围,将其标记为智能,并将智能限制在这个范围内。我们可以通过指出认知生活中其他有价值的部分也有合法的科学术语和民间术语,而且其中一些是可测量的,从而在民间心理学中驯服智能概念。这一策略利用了许多智商测试批评者所哀叹的一个生活事实——智力测试在短期内不会改变。这些测试带有智能的标签,因此在智能的民间心理学中,MAMBIT将始终占据主导地位。我认为忽视这一事实是一个错误。

相反,我的策略是在心智词汇中为理性开辟一些空间,并在此过程中驯服智能概念。我提出理性障碍(dysrationalia)的策略是防止智能吸收理性概念——这是智商测试无法测量的东西。我将智能一词限定于MAMBIT,这种做法有一个不小的优势,即使用方式与现实世界的测量和测试相一致。我们对理性行动和信念形成有连贯且可操作性强的概念。我们对MAMBIT有连贯且可操作性强的概念。将这些概念融合在一起不会带来任何科学目的,因为它们非常不同。相反,科学进步是通过区分概念来实现的。理性障碍,以及它并不罕见的事实,突出表明”所有好的东西”(在这种情况下是理性)并不总是与MAMBIT相伴而行。

广泛的智力观点将这一术语扩展到各种其他构念上,其部分动机是希望削弱IQ测试的评价和声望。这种策略似乎是通过扩大智力的定义来淡化IQ测试的重要性,使它们(IQ测试)只成为这个更大概念的一小部分——一种稀释策略。但是,通过将其他积极价值的事物倾倒进智力概念来扩展它,并不能成功打破与IQ测试的联系,原因有二。第一个原因是,将MAMBIT与智力概念联系起来的百年历史所产生的影响不会轻易减弱。第二,即使在广泛观点的扩展概念中,MAMBIT仍然是最容易测量的组成部分——而最可测量的组成部分总是会主导所有其他组成部分,无论这个概念有多么广泛或包容。

如果我是对的,那么广泛理论家的策略最终会给我们带来最坏的结果——一个比以往任何时候都更有声望的智力概念(因为现在各种其他好东西都与它联系在一起),以及MAMBIT的价值通过与新的扩大的智力观点的联系而进一步膨胀!更重要的是,理性概念被忽视了,因为它没有被单独命名(而是与智力概念混为一谈并消失在其中)。没有必要真正评估理性,因为它的语义空间已经被扩大的智力观点吞噬了。强调MAMBIT不能测量理性思维将变得比现在更加困难。尽管大多数人认识到IQ测试并不包含所有重要的心智能力,但我们的行为(和言谈)却常常好像忘记了这一事实。当我们对聪明人做愚蠢的事感到惊讶时,这种惊讶还能来自哪里,如果不是来自理性和智力应该结合在一起的隐含假设?理性障碍(dysrationalia)的概念(以及表明这种情况并不罕见的经验证据)应该有助于减少我们对这种现象的惊讶,并创造概念空间,让我们重视至少与MAMBIT一样重要的能力——形成理性信念和采取理性行动的能力。

MAMBIT:没有驾驶员的大脑引擎

专业心理学家会立即认识到,我将智力仅仅定义为MAMBIT的提议是E·G·博林(E. G. Boring)臭名昭著的格言的一个版本——这种认识可能会导致他们中的一些人对我的提议犹豫不决。博林的格言是,我们应该将智力定义为智力测试所测量的东西。然而,使博林的建议令人反感的是,在当时(1923年)无论是他还是其他任何人都不知道这些测试测量的是什么。正因为如此,博林对智力的定义是真正循环的。现在的情况完全不同了。从信息处理和认知神经科学的角度来看,我们现在知道这些测试测量的是什么。

与传统智力概念的一些批评者不同,我认为心理测量学界在IQ测试和(狭义的)智力概念本身的变化方面的惯性是有一定道理的。传统智力研究是科学哲学家所使用的那种意义上的进步研究纲领(progressive research program)。有各种迹象表明,传统范式中的工作正在从本质上分割自然。首先,该领域在流体智力和晶体智力理论的形式上有一个共识模型。大量工作已经用于揭示流体智力的认知子成分。我们现在知道,Gf的方差与工作记忆容量的测量方差有很大的重叠。重要的是,工作记忆的计算特征也在同一时期被识别出来。最关键的洞察是,工作记忆任务所挖掘的核心认知功能是认知解耦(cognitive decoupling)——操纵次级表征的能力,这些次级表征不像初级表征那样以一对一的方式追踪世界。

认知解耦似乎是解释Gf个体差异的核心认知操作,并且由于其在模拟和假设性思维中的作用,认知解耦是一种关键的心智能力。因此,传统智力测试——以及MAMBIT——聚焦于心智生活中的重要事物。它们代表了一个科学研究纲领的成果,该纲领正在逐步在一个适当且重要的接合点上分割自然。

我不想低估认知解耦的重要性——MAMBIT的核心个体差异成分。解耦操作帮助我们进行认知改革:评估我们自己的信念和批判我们自己的欲望。然而,在这些测试中测量的认知解耦仍然是算法心智的一个属性,它是在最大条件而非典型条件下被评估的。这样的测量不评估一个人参与解耦操作的典型性。它们不评估反思心智使用这种解耦能力进行认知自我批判的倾向。它们不评估参与假设性思维以帮助问题解决的倾向。维持认知解耦的能力并不能保证行为或思想的理性。当我们测量Gf时,我们测量的是大脑引擎的一个关键方面,而不是驾驶员的技能。

智力被错误定义为适应

一种具有强烈帝国主义倾向的广泛智力定义,以那些强调智力是”对环境的适应”的定义为代表,就像上文引用的韦克斯勒的定义那样。这类定义将工具理性(instrumental rationality)的大片领域纳入了智力的定义中。当最知名的构念测试根本不评估任何此类内容时,却将智力定义为对环境的适应,这就造成了巨大的混淆可能性。

这种混淆在智力研究中关于所谓弗林效应(Flynn effect)的讨论中显而易见。二十年前,詹姆斯·弗林系统地记录了一些智商测试重新标准化所暗示的现象——智商随时间推移而上升。自1930年左右以来,总体智商似乎每十年上升约3点。流体智力(Gf)的增长幅度大于晶体智力(Gc)。认知心理学家乌尔里克·奈瑟主编了一本由美国心理学会委托编写的书,该书涉及对弗林效应的各种解释。考虑的解释包括营养、城市化、教育、电视和学前家庭环境等。有趣的是,在书中他自己的章节里,弗林本人并不赞同这些解释中的任何一个。相反,他认为智力增长在某种意义上并不”真实”。简而言之,他认为根据他的定义,智商有所增长但智力并未增长。作为他立场的证据,他指出缺乏他认为真正智力增长会带来的文化繁荣。对他来说,相反的趋势体现在”事实上上一代获得专利的发明数量急剧下降”(1998, 第35页),以及著名科学家的名人录并没有爆满这一事实上。

但为什么人们会期望MAMBIT的增长带来这些东西,这一点并不清楚。这些测试并不衡量理性或创造力——这些才可能真正导致弗林所寻找的那种文化爆发。实际上,弗林默认采用了某种环境适应的智力定义,而MAMBIT并不符合这一定义。因此,一些人认为弗林效应造成的悖论(即过去一代人智商的增长并未伴随相应的社会成就),我认为根本不是悖论。这之所以令人困惑,只是因为我们很难记住,尽管我们对智力的通俗概念可能包括对环境的适应,但显示出增长的测试根本不衡量这一点。这些测试衡量的是MAMBIT——认知解耦能力(cognitive decoupling ability),这是一项关键的心智技能,但只是完全理性思维和行为所需的三个组成部分之一。另外两个是促进理性思维的心智软件(mindware)和思维倾向(thinking dispositions)。弗林效应被认为是一个谜题,这表明我们很难不通过将智力的定义扩展到超出测试所衡量的范围来神化智力。

智力神化的阴暗面

这种对智力的神化可能产生一个我们常常未能认识到的真正反常的道德后果——对MAMBIT低下者的贬低。这种贬低可以追溯到心理测量学作为一项事业的起源。弗朗西斯·高尔顿爵士几乎不承认智商低的人能感受到痛苦:“白痴的辨别能力极低;他们几乎分不清冷热,他们的痛感如此迟钝,以至于一些更白痴的人似乎几乎不知道痛苦是什么。在他们沉闷的生活中,能在他们身上激起的痛苦实际上可能会被当作一种受欢迎的惊喜来接受”(1883, 第28页)。

这种贬低的较温和和微妙的版本一直延续到现代。2004年,作者迈克尔·德安东尼奥出版了一本名为《州立男孩的反抗》的书,讲述了沃尔特·E·费纳尔德弱智学校中男孩受到的虐待,以及一群住在该校的男孩如何反抗这种待遇。然而,令人不安的是,对该书的评论往往集中在那些后来被发现具有正常智商的男孩的故事上。《纽约时报书评》(2004年6月27日)将其评论标题定为”骨折记录:1950年代一所’弱智’学校的误诊和虐待”。我们可能会问,“误诊”与突出这些机构中的虐待问题有什么关系?这里的含义是,对于那些”被正确诊断”的人来说——无论在这种情况下意味着什么——这不知怎么就不那么悲惨了。高尔顿的影子以及智力神化的阴暗面在对这本书的反应中显露无遗。

罗伯特·斯腾伯格(Robert Sternberg)注意到的历史趋势——“将智力测验分数与某种个人价值混为一谈的趋势”(2003b, p. 13)——在现代生活中以多种形式出现。正如斯腾伯格所说,智力已经开始意味着类似一个人的个人本质——某种个人价值的指标。对IQ的神化和对低智力的贬低现在已经如此彻底,以至于人们宁愿拥有高IQ也不要几乎任何其他身体或心理品质。例如,请注意在过去3-4十年中,智力障碍的诊断减少了几乎一半,而同期那些定义——特别是针对父母的定义——强调正常IQ存在的障碍发病率却激增(例如,学习障碍、注意力缺陷多动障碍(ADHD)、阿斯伯格综合征(Asperger’s syndrome))。这种转变部分是社会变化、消费主义侵入诊断类别以及学校、临床医生和家长引入的确认偏差(ascertainment biases)的结果。例如,许多父母更容易接受那些没有附带”低IQ”的诊断类别。不要介意某些情绪和行为障碍相关的生活问题通常比许多形式的中度/轻度智力障碍相关的问题严重得多。正如医生G·罗伯特·德隆(G. Robert Delong)指出的:“在我的工作中,我遇到的一些年轻人的智力迟缓与他们严重的行为障碍相比微不足道。最终,是行为障碍而不是智力迟缓对家庭生活具有决定性和破坏性。这表明智力迟缓概念存在根本缺陷:’心理’生活不仅包括智力能力(通过IQ测试测量)”(2004, p. 515)。

这一评论引出了接受广义智力定义的一个讽刺性含义。如果接受广义定义,特别是强调”适应环境”标准的定义,那么近年来激增的所有障碍类别都必须以新的视角看待。许多情绪障碍、行为障碍和ADHD病例现在也将代表低智力病例,因为这些障碍的定义特征几乎就是它们代表对环境的不良适应。设想一下,如果几十年前广义理论家获胜,这些障碍类别中的一些是否会变得如此流行,这是很有意思的推测。想象一下,如果ADHD儿童的行为在民间心理学(folk psychology)中通常被称为”低智力”。对这个思想实验的回应可能是,我们仍然会注意到ADHD儿童(甚至情绪失调儿童)与智力障碍儿童之间的”某些差异”。如果我们倾向于给出这种回应,想想它意味着什么。它意味着我们可以在民间心理学中注意到并标记MAMBIT。如本章前面所述,科学证据确实汇聚于这样的结论:MAMBIT指出了一类相当重要的心理操作。问题只是民间心理学过于重视那些心理操作——以及用于测量它们的测试。Gf是一种机制,不是灵魂。

民间心理学可以区分智力和理性

最后,我的论点本质上是,如果我们注意标记它不是的东西(理性),并且不让术语”智力”包含那些其他东西,我们就会不那么重视MAMBIT。我认为民间心理学现在确实在某种程度上区分了理性和智力,但民间心理学可以改进以更好地做到这一点。

我认为民间心理学可以改进以进一步标记智力/理性区别,这是基于我几年前与长期合作者理查德·韦斯特(Richard West)进行的一项研究。我们让受试者以相当开放的方式写下他们认为智力是什么。也就是说,我们要求他们论述以下内容:“说一个人正在智能地思考或行为是什么意思?也就是说,解释一下你使用’智力’这个术语时的含义。智能思考和行为的特征是什么?”重复早期关于智力民间心理学的研究,我们发现学生对智力有广义的理论,这些理论通常包含理性的方面。然而,当受试者之前被要求用以下探测给出他们关于理性的民间理论时,智力理论就不那么广泛了:“说一个人正在理性地思考或行为是什么意思?也就是说,解释一下你使用’理性’这个术语时的含义。理性思考和行为的特征是什么?”

更有说服力的是我们问卷的第三部分,在回答了他们对智力和理性的个人定义后(一半受试者首先被问及前者,一半被问及后者),受试者被问及他们是否区分智力和理性。具体来说,他们被呈现以下探测:“理性和智力有关吗?请解释。”绝大多数受试者确实看到了两者之间的差异——经常提到我讨论过的”聪明但做傻事”现象(理性障碍(dysrationalia))。典型回应的例子如下:

受试者9:

理性和智力确实是相关的,因为它们的定义在很大程度上是重叠的。两者都包括推理或逻辑思考的能力。从某种意义上说,它们是相互关联的,因为一个理性的人通常是聪明的。但如果反过来看,它们就大不相同了。例如,一个人可能是聪明的(机灵的、聪颖的),但绝不理性(行为举止可接受、合理)。在许多人看来,萨达姆·侯赛因是聪明的,但不理性。它们在表现形式上有所不同。理性或非理性的表现更多地体现在一个人的行动和行为上,而不是思想上。

受试者10:

理性和智力既相关又不相关。我觉得要表现得理性,一个人必须具有智力来思考自己的行为。由于理性行为是由头脑支配的行为,智力确实起着作用。我认为它们不相关的原因是,非常聪明的人可能并且确实会表现出非理性的行为。这种情况最常发生在人们的情绪占据上风,人们在没有经过理智思考的情况下就采取行动时。

受试者13:

理性和智力在某些方面是相关的;然而,一个人可以非常理性但同时并不很聪明,反之亦然。许多人具有良好或常识性的能力,这些能力是理性的;然而,这些人中的很多人并不被认为是非常聪明的。尽管他们具有良好的推理、思考和行为能力,但他们可能难以理解、感知和处理信息(即,他们可能不擅长书本知识,但在街头智慧或日常情况下非常擅长)。另一方面,有很多聪明人能够轻松理解信息或刺激,但却无法用理性思考或推理来解决简单的问题。我认为理性和智力绝对是不同的;它们有时相关,但一个人很容易只具备其中一种能力。

受试者17:

理性和智力的相关性在于它们都使用推理和理解。然而,我相信智力,或一个人获取知识的能力在某种程度上是天生的,而理性是后天学习的。一个人可以通过接触环境及其期望来学会做出理性的决定。我确实认为理性和智力是相关的,因为如果一个人有智力,那么他们就能更快地掌握理性。他们会以与不聪明的人不同的方式理解概念、经验和其他事物。

受试者30:

理性和智力非常密切相关。两者都需要从各个角度看待问题的能力,并能够将这些问题分解并分析每个部分……然而,理性明确地指在特定时刻将所有情绪排除在决策过程之外的能力。在这方面,聪明的人有时可能会做非理性的事情。此外,理性且情绪稳定的人将有能力仔细思考问题,但可能没有能力预见他/她的决定将如何影响未来的情况。在某些方面,理性和智力似乎是相关的,但在其他方面它们则大不相同。

这些回答表明,民间心理学(folk psychology)似乎确实认识到理性障碍(dysrationalia),并且在这样做时表明它确实区分了智力和理性。当然,这在我们的实验中可能更加明显,因为先前的问题引起了对理性概念的关注,并可能暗示了将其与智力分离的可能性。但这正是我的观点。当我们给受试者提供”理性”这个术语(他们不倾向于自发想到)时,我们的受试者毫无困难地将理性与智力区分开来,然后认为解释聪明人做愚蠢事情的现象没什么困难。

我希望现在本章的标题——将智力缩小到合适的尺度——已经有了背景说明。需要缩小尺度的是我们对智力的概念化——将所有重要的心理品质纳入其中,或将其附加到我们希望赞扬或强调的每一种有价值的心理品质上的倾向。相反,我们应该将智力概念化为MAMBIT。通过限制”智力”这个术语,我们将为其他品质(理性思维)创造概念空间,而这些品质目前被忽视,因为它们没有在智商测试中被测量。我们文化对智力概念的执着掩盖了社会至少同样需要的其他心理品质。未能发展这些心理品质会导致理性障碍。在接下来的几章中,我们将看到理性障碍为何会发生以及为何并不罕见——简而言之,我们将看到为什么智力不能防止非理性的思想和行为。

第五章 为什么聪明人做愚蠢的事情不足为奇

我那个反事实推理的、内省的、努力思考的祖先可能会被狮子吃掉,而他那个不思考但反应更快的表亲则会跑去寻找掩护……证据表明,我们的思考比我们认为的要少得多。

——纳西姆·尼古拉斯·塔勒布,《黑天鹅》,2007年

实际上,所有动物都承受着严格的选择压力,要尽可能愚蠢,只要能够生存下去。

——彼得·里奇森和罗伯特·博伊德,《不仅仅靠基因》,2005年

您不需要费力寻找理性障碍的例子。在个人财务领域,第2章讨论的约翰·保罗斯(John Paulos)和大卫·登比(David Denby)的案例并非不典型。我们现在知道为什么像保罗斯和登比这样聪明的人在市场不景气时往往会损失惨重,以及为什么即使在牛市期间许多聪明人也赚不到多少钱。让我们回顾一下股市的一个非常动荡的时期,从1998年初到2001年底。在此期间,Firsthand Technology Value共同基金表现非常出色。其年化总回报率为16%——也就是说,这段时期的平均收益为每年16%。然而,投资该基金的普通投资者在同样的四年期间却损失了31.6%的资金。从1998年到2001年,在基金年化回报率为+16%的时期内,投资者通过投资该基金总共损失了19亿美元(是的,是19亿,不是千万)。这怎么可能是真的?投资者怎么会在一个投资组合同期显示年化收益率为16%的基金中亏钱?

答案在稍加思考后就会明白。基金+16%的年化回报率本应是任何在1998年初投资该基金并持续持有至2001年底的投资者所获得的收益。但大多数投资者并没有在整个期间持有该基金。他们在不同时点投资基金,在不同时点兑现——通常同一投资者会多次进出基金。在此期间,Firsthand Technology Value基金是一个波动性很大的基金。当它上涨时,涨幅很大;当它下跌时,跌幅也很大。现在这个看似矛盾的现象很容易解释了(这在一定程度上说明了理性障碍的普遍性)。投资者在该基金中损失了大量资金,因为他们在完全错误的时机投资和兑现。换句话说,他们在高位买入,在低位卖出。而且因为高位时非常高,低位时非常低,这种行为导致参与其中的个人遭受了极其巨大的损失。

这种自我挫败的行为并不仅限于Firsthand Technology Value基金。例如,在同一时期,Janus Mercury基金的年化回报率为+13.9%,但其投资者却亏损(年化回报率为-7.4%);Fidelity Aggressive Growth获得了+2.8%的年化回报率,但其投资者却实现了-24.1%的年化损失;Invesco Dynamics基金的年化回报率为+7.0%,但其投资者仍然亏损(年化回报率-14.4%)。金融记者贾森·茨威格(Jason Zweig)在报道一项关于1998-2001年间700只共同基金的研究时指出,“投资者的表现显著低于其基金的报告回报率——有时每年低达75个百分点”(2002年,第112页)。茨威格告诉我们,在这700只基金中,平均总回报率为年化+5.7%,但普通投资者仅获得了+1.0%。茨威格引用福特基金会(Ford Foundation)的劳伦斯·西格尔(Lawrence Siegel)的话说,“如果投资者获得基金报告的回报率,我们都会很富有。那为什么我们都不富有呢?因为人们不断搬起石头砸自己的脚”(第113页)。那些”不断搬起石头砸自己的脚”的人是非理性的。由于大多数股票投资者是高收入人群,而高收入与较高的教育程度相关,我们可以确信,这个次优行为的巨大例子(投资者损失了超过2000亿美元的潜在收益)代表了真正大规模的理性障碍(dysrationalia)。

认知科学家现在对维持这种广泛功能失调行为的心理过程有了相当多的了解。例如,许多人在知识校准(knowledge calibration)方面过度自信。他们认为自己知道的比实际更多,并且认为自己能比他人更好更快地处理新信息。作为股市投资者,这是一个极其糟糕的心理特征,因为主要市场中到处都是使用复杂技术辅助工具分析金融数据的有才华的个人。这些分析师对市场总体以及特定股票所了解的大部分内容已经反映在特定证券的市场价格中。“周末投资者”认为他们能发现这些分析师遗漏的关于特定股票市场的某些信息并加以利用,这纯粹是愚蠢的,然而成千上万的投资者(其中许多人智商相当高)都受到这种功能失调思维特征的困扰。结果,他们表现出降低整体回报的投资行为:他们交易过于频繁。过于频繁的交易会产生额外的交易成本,而且由于他们的行为并非基于任何优越的知识,他们试图”择时交易”(market timing)(反复进出市场)也会降低回报。具有讽刺意味的是,信心较低的投资者往往更多地采用被个人理财专业人士判定为更优的”买入并持有”策略。心理学家已经开发出测量这种心理特征——过度自信倾向——的方法,这种特征对投资行为有着重大影响。

导致人们犯投资错误的第二个心理特征往往很有用。我们的大脑在进化过程中形成了一种机制,会不断地在世界中寻找模式。我们在周围发生的事情中寻求关系、解释和意义。这种特征显然具有很强的适应性,但它也会适得其反,促使我们努力去解释偶然事件。这正是一些股市投资者所发生的情况。一般来说市场,更具体地说是个别公司,不断受到小的不可预测事件的冲击,这些事件会在一定程度上推动股价变动,但实际上对公司长期支付未来股息的能力没有影响(这是决定其股票价值的关键因素)。试图解释这些偶然事件并对其做出反应是错误的,但一些投资者对此的阈值非常低(他们往往对偶然事件反应过度)。寻求解释偶然事件的心理倾向导致人们交易过多,从而降低了整体长期回报(因为产生了过多的交易成本)。

导致过度交易的第三个因素被称为短视损失规避(myopic loss aversion)。它是认知科学家丹尼尔·卡尼曼(Daniel Kahneman)获得2002年诺贝尔经济学奖的部分工作。作为他们判断和决策的前景理论(prospect theory)的一部分,卡尼曼和他的同事阿莫斯·特沃斯基(Amos Tversky)提出,损失的预期主观评价大约是预期收益的两倍。也就是说,人们在失去100美元时感受到的痛苦,大约是从获得100美元中获得的快乐的两倍。这就是”损失规避”这个术语的由来。短语中的”短视”(myopic)部分是指我们倾向于在与投资生命周期不同步的时间尺度上监控投资。例如,一个为退休而投资的40岁个人,如果每小时或每天(甚至每周)查看她的投资,就表现出短视监控。专业人士会建议这样的人最多每月查看一次投资(更理想的是,一年只查看4-5次)。

等等——更多的信息不总是更好吗?频繁监控有什么问题?实际上问题很多。股市是波动的。有很多涨跌。人们非常害怕损失(回想损失规避),因此倾向于对价格下跌做出强烈反应。观察到的每一次下跌都成为套现并避免或限制损失的诱惑。更频繁监控的个人会遇到更多这样的机会,毫不奇怪,他们比不频繁监控的人更有可能屈服于这种诱惑。然后,一旦套现,频繁监控的个人也更有可能注意到事情何时平静下来、价格上涨——简而言之,当事情看起来安全的时候。而且,一旦他们在这些条件下重新进入市场,他们就完成了一个完美说明在股市中不该做什么的循环:低价卖出,高价买入。

这里讨论的因素——过度自信、对偶然事件反应过度以及短视损失规避——现在被接受为个人理财领域适应不良行为的解释。认知心理学的研究表明,人们在这些处理风格上各有不同,这种差异可以通过实验室任务来测量。此外,已知这种差异在很大程度上独立于智力——导致了一个真正巨大的理性障碍(dysrationalia)例子:数百万相当聪明的投资者损失了数十亿美元的潜在收益。理性障碍显然很普遍。为什么会这样?

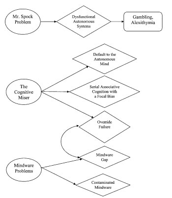
作为认知吝啬鬼的人类

人类大脑有两个使其不够理性的广泛特征。一个是处理问题,一个是内容问题。智力对两者都不能提供足够的免疫。

处理问题是我们在思考时倾向于成为认知吝啬鬼(cognitive misers)。人类是认知吝啬鬼这一发现是过去30年心理学和认知科学研究的一个主要主题。在处理任何问题时,我们的大脑有各种可用的计算机制来处理这种情况。然而,这些机制体现了一种权衡。权衡在于能力和成本之间。一些机制具有强大的计算能力——它们可以解决大量问题并以很高的准确度解决它们。然而,这种能力是有代价的。这些机制占用大量注意力,往往速度慢,往往会干扰我们正在进行的其他思想和行动,并且需要极大的专注力,这通常被体验为厌恶的。相比之下,其他大脑机制的计算能力较低,但具有成本低的优势。这些机制不能解决广泛的问题,也不允许精细的准确性,但它们反应快速,不会干扰其他正在进行的认知,需要的专注力很少,并且不会被体验为厌恶的。它们是第三章中讨论的类型1过程(Type 1 processes),有时也称为启发式过程(heuristic processes)。

人类是认知吝啬鬼(cognitive misers),因为他们的基本倾向是默认使用计算成本较低的类型1处理机制。在一项任务上使用较少的计算能力意味着如果必须同时完成另一项任务,就会有更多剩余容量。这似乎是适应性的。然而,这种强烈的倾向——默认使用最简单的认知机制,成为认知吝啬鬼——意味着人类往往不够理性。在现代世界中,我们越来越多地面临需要比启发式处理(heuristic processing)产生的反应更准确的决策和问题。类型1过程通常提供一个快速解决方案,作为最优反应的初步近似。但现代生活往往需要比这更精确的思考。现代技术社会实际上对那些只依赖最容易计算的自动反应的人来说是敌对的环境。想想那个价值数百万美元的广告行业,它就是为了利用这种倾向而设计的。现代社会不断增加浅层处理不足以最大化个人幸福的情况——正是因为基于市场的社会的许多结构被明确设计来利用这种倾向。成为认知吝啬鬼将严重阻碍人们实现他们的目标。

我们为什么是认知吝啬鬼

我们人类会想尽一切办法减轻认知负担,处理更少的信息,但这就是为什么我们往往不如我们可能的那样理性。但我们为什么是认知吝啬鬼,结果却不够完全理性呢?一言以蔽之——进化。我们的认知机制是由进化设计的,而进化的运作并不是为了产生完全理性的人类。

有许多原因可以解释为什么不能指望进化保证人类的完美理性。一个原因是理性是用最大化来定义的(例如,在工具理性(instrumental rationality)的情况下,最大化行动的预期效用(expected utility))。与最大化相反,自然选择遵循”优于”原则。正如理查德·道金斯(Richard Dawkins)所说:“自然选择选择当前可用替代方案中更好的……产生的动物不是可以想象的最完美的设计,也不仅仅是勉强过得去。它是一系列历史变化的产物,每一次变化最多代表了当时恰好存在的替代方案中更好的那个”(1982年,第46页)。简而言之,进化的变异和选择性保留逻辑是为了一个生物相对于另一个生物的繁殖优势而”设计”的,而不是为了任何一个特征(包括理性)的最优性。有人说,进化应该被描述为更适者生存(survival of the fitter),而不是最适者生存(survival of the fittest)。

生物进化是为了增加基因的繁殖适应性(reproductive fitness),而不是为了增加人类的理性。适应性的增加并不总是伴随着理性的增加。以信念领域为例。为了增加适应性,信念不必总是以最大准确度追踪世界(参见纳西姆·尼古拉斯·塔勒布(Nassim Nicholas Taleb)在本章开头的题词)。因此,进化并不保证完美的认识理性(epistemic rationality)。例如,当高准确度的认识机制在有机体资源(例如,在记忆、能量或注意力方面)上代价高昂时,进化可能无法淘汰它们。信念形成机制可能不是最大限度地保持真实的另一个原因是”一个非常谨慎、规避风险的推理策略——一个在非常轻微的证据下就得出存在危险的结论——通常会比一个不那么敏感的策略更频繁地导致错误信念,而较少导致真实信念,后者在做出判断之前会等待更多证据。尽管如此,这种不可靠、容易出错、规避风险的策略很可能受到自然选择的青睐。因为自然选择不关心真理;它只关心繁殖成功”(Stich, 1990年,第62页)。

目标和欲望领域同样如此。进化的目的不是最大化人类的幸福。正如最近关于情感预测(affective forecasting)主题的研究所清楚表明的那样,人们在做出让自己快乐的选择方面非常糟糕。这不应该令人惊讶。我们大脑中有快乐回路的原因是为了鼓励我们做传播基因的事情(生存和繁殖,帮助亲属)。快乐中枢的设计不是为了最大化我们快乐的时间。

由于另外两个原因,人类的工具性理性(instrumental rationality)并不能得到进化的保证。首先,许多已经植入我们大脑的遗传目标不再服务于我们的目的,因为环境已经改变。例如,在数千年前,人类需要尽可能多的脂肪才能生存。更多的脂肪意味着更长的生存时间,而且由于很少有人类能活过生育年龄,长寿直接转化为更多的基因复制机会。简而言之,我们储存和利用能量的机制是在脂肪保存有效的时代进化而来的。这些机制不再服务于我们现代技术社会中人们的目标,在这个社会里,几乎每个街角都有麦当劳——这些机制背后的目标已经脱离了它们的进化背景。最后,理性标准的文化进化很可能以明显快于人类进化的速度发生——从而为效用最大化机制与局部遗传适应度(genetic fitness)最大化的分离提供了充足的机会。我们的进化历史并不能保证我们所有的大脑默认设置都是理性的。

正如我在第3章中讨论的那样,关于心智的多重过程理论的研究越来越表明,我们大脑中的某些过程与其他过程处于对立状态。我们思维的某些部分更倾向于工具性理性——即实现我们作为个人的目标。相反,一些大脑过程更直接地(以一种短链方式)指向实现古老的遗传目标,而这些目标可能不是当前的个人目标(例如,许多类型1过程)。认知吝啬者(cognitive miser)的一些倾向是进化默认设置。它们在当时(数千年前我们的进化适应环境)是”足够好的”,但在我们的环境发生根本性变化的今天,可能不再为我们服务。

为什么思维障碍(Dysrationalia)很普遍

简而言之,我们的大脑天生懒惰。因此,在普通情况下——当没有特别提示要避免最小信息处理时(例如,我们参加考试时的情况)——所有人都会受到作为认知吝啬者所带来的非理性影响。然而,在使用认知吝啬者的许多信息处理策略方面存在差异。这意味着人们的理性程度会有差异,就像几乎任何其他认知/行为特征一样。此外,我们将看到这种差异与智力仅呈现出微弱的相关性。

在本章前面,我说过人类大脑的特征是两个使其不那么理性的广泛特征——一个是处理问题,一个是内容问题。处理问题是我们是认知吝啬者。内容问题的产生是因为我们需要获得一些非常特定的知识结构才能理性地思考和行动。当维持理性行为所需的知识结构不存在时,我将其称为心智软件(mindware)问题,再次遵循珀金斯(Perkins)对这个术语的使用,指一个人可以从记忆中检索出来以帮助决策和解决问题的规则、知识、程序和策略。在第10章和第11章中,我将讨论导致大量人类非理性的心智软件问题。

评估人类行为的理性标准是独立于基因保存和储存的社会和文化产物。几个世纪以来,概率论、经验主义(empiricism)概念、逻辑和科学思维的发展为人类提供了概念工具,以帮助信念的形成和修正以及他们对行动的推理。它们代表了文化成就,当作为心智软件安装时,可以促进更大的人类理性。随着社会的进化,它们产生更多的理性文化工具,这些工具在人群中变得更加普遍。如果一个学过统计学入门课程的大学二年级学生被时间传送到几个世纪前的欧洲,他或她可以通过经常光顾赌桌(或参与保险或彩票)而变得”富得超出贪婪的梦想”。

理性工具——概率思维、逻辑、科学推理——代表了经常学习不完整或根本没有获得的心智软件。这种不完整的学习代表了我称之为”心智软件缺口(mindware gap)“的一类非理性原因。不同类型的心智软件问题的出现是因为并非所有心智软件都有帮助——无论是对实现我们的目标(工具性理性)还是对拥有准确的信念(认识性理性)。事实上,一些获得的心智软件可能是阻碍我们目标的非理性行为的直接原因。我将这类问题称为”受污染的心智软件(contaminated mindware)“。

认知吝啬者是一个普遍的人类心理特征——这是每个人思维的典型特点。[7] 同样,某种程度的心智软件(mindware)问题也是大多数人的特征。简而言之,所有人都是认知吝啬者(cognitive miser),所有人都会经历心智软件问题。因此,非理性行为和思维在某种程度上是所有人类的特征。然而,人们作为认知吝啬者处理信息的程度、存在心智软件缺口(mindware gaps)的程度,以及被污染的心智软件(contaminated mindware)感染的程度存在差异。这些差异在智力测试中都没有被明确评估。智商较高的人成为认知吝啬者或出现心智软件问题的可能性只是略低一些。[8] 从统计学上讲,这一事实保证了非理性症(dysrationalia)将是一种普遍现象。换句话说,如果非理性是普遍的,并且与智力只有轻微的相关性,那么高智商人群中的非理性行为就不应该是罕见的。

思维错误与理性思考

尽管这是一本关于理性——最优思维心理学——的书,但接下来的几章将重点关注思维错误的原因。原因在于理性是一个多方面的概念。它需要许多不同类型的心智软件的存在。它需要获得反思心智(reflective mind)的各种倾向,所有这些都有助于在自主心智(autonomous mind)的捷径不是最优时避免使用它们。很难衡量所有这些组成部分的最优功能——也就是说,很难确定是否达到了”完美”的理性。研究人员发现,衡量某个特定的理性规则是否被违反——也就是说,一个人是否犯了思维错误——要比衡量他或她的思维是否尽可能好要容易得多。这很像我们在体育赛事中的判断,例如,可能很难辨别四分卫是否将球传得完美无缺,但发现一个糟糕的传球一点也不难。

事实上,在生活的许多领域也常常如此。通常很难明确最佳表现可能是什么,但表现错误更容易发现。例如,随笔作家尼尔·波兹曼(Neil Postman)认为,教育工作者和其他良好思维的倡导者可以采取与医生或律师更相似的立场。[9] 他指出,医生可能很难定义”完美健康”,但尽管如此,他们非常善于发现疾病。同样,律师在发现不公正和缺乏公民意识方面要比定义”完美正义”或理想公民意识要好得多。波兹曼认为,像医生和律师一样,教育工作者最好关注糟糕思维的实例,这些实例更容易识别,而不是试图定义理想的思维。理性心理学的文献遵循了这一逻辑,实证文献一直专注于识别思维错误,就像医生关注疾病一样。

接下来的几章将依次讨论理性的多方面要求。要共同实现认识理性(epistemic rationality)和工具理性(instrumental rationality),一个人必须表现出明智的决策、充分的行为调节、明智的目标优先级排序、足够的深思熟虑以及适当的证据校准。例如,认识理性——信念与世界适当匹配——需要概率推理和将理论与证据校准的能力。工具理性——最大化目标实现——需要遵守理性选择的所有公理。人们未能满足理性思考的许多不同要求,是因为他们是认知吝啬者,因为他们缺乏关键的心智软件,以及因为他们获得了被污染的心智软件。通过获得理性思维的心智软件和防止过度使用认知吝啬者策略的思维倾向,可以预防这些错误。

第六章 认知吝啬者:避免思考的方法

人类似乎遵循的规则是,只有在所有其他方法都失败时才动用大脑——通常甚至连那时也不动用。

——大卫·赫尔,《科学与选择:生物进化与科学哲学论文集》,2001年

考虑以下问题,取自赫克托·莱韦斯克(Hector Levesque)的研究,并由我的研究小组进行了研究。在继续阅读之前尝试回答:杰克正在看安妮,但安妮正在看乔治。杰克已婚,但乔治未婚。一个已婚的人是否正在看一个未婚的人?

  1. 是 B) 否 C) 无法确定

在往下看之前,请回答A、B或C。

超过80%回答这个问题的人回答错误。绝大多数人回答C(无法确定),而实际上正确答案是A(是)。一旦我们进行心理学文献中所谓的完全析取推理(fully disjunctive reasoning),答案就很容易揭示。[1] 完全析取推理涉及在选择选项或在推理任务中选择问题解决方案时考虑世界的所有可能状态。析取推理缓慢而系统,代表了我之前讨论过的类型2加工(Type 2 processing)。

要解决这个问题,需要同时考虑安妮婚姻状况的两种可能性(已婚和未婚),以确定是否可以得出结论。如果安妮已婚,那么答案是”是”,因为她会看着未婚的乔治。如果安妮未婚,那么答案仍然是”是”,因为已婚的杰克会看着安妮。考虑所有可能性(完全析取推理策略)表明,无论安妮是否已婚,都有一个已婚的人在看着一个未婚的人。问题没有透露安妮是否已婚这一事实,会让人们认为无法确定答案。这是最容易得出的结论。不幸的是,这恰好是一个错误的结论。认知吝啬者特有的浅层的类型1处理——即不去寻找可以推断但未明确陈述的信息的倾向——导致大多数人对这个问题给出”无法确定”的回答。人们根据给定信息做出最容易的(错误的)推断,而不继续进行更困难但正确的、遵循完全析取推理(fully disjunctive reasoning)的推断。

完全析取推理要求受试者克服他们成为认知吝啬者的倾向;也就是说,避免给出基于最浅层信息处理所建议的回答。事实是,当明确告知需要进行完全析取推理时,大多数人都能够执行。但同样真实的是,大多数人不会自动这样做。我们可能期望高智商的人在知道成功完成任务需要析取推理时会表现出色。但高智商的人在不明确要求的情况下自发地采用这种处理方式的可能性只是略高一些。请注意,勒维斯克的安妮问题的说明并没有提示受试者进行完全析取推理。我的研究小组发现,高智商的人解决安妮问题和类似问题的可能性并不比低智商的人更高。如果被告知要推理所有备选方案,高智商的受试者会更有效地完成。然而,在没有这个指示的情况下,他们在解决问题时默认使用计算上简单的认知——他们和其他人一样是认知吝啬者。智力和自发的析取推理倾向可能完全无关。

我们经常没有意识到自己未能进行完全的析取思考(未能思考所有可能性),因为类型1处理发生得非常快。丹尼尔·卡尼曼和同事肖恩·弗雷德里克描述了一个简单的实验,人们被要求考虑以下谜题:

一根球棒和一个球总共花费1.10美元。球棒比球贵1美元。球的价格是多少?

许多人脱口而出首先想到的答案——10美分——而没有进一步思考并意识到这不可能是对的。那样的话,球棒就必须花费1.10美元,总费用就会是1.20美元,而不是要求的1.10美元。然而,人们通常不会深入思考以做出这个简单的修正,许多非常顶尖大学的学生会答错并继续下一个问题,而没有意识到他们的浅层处理导致他们犯了错误。他们不会意识到自己未能用类型2思维战胜类型1思维。弗雷德里克发现,麻省理工学院、普林斯顿大学和哈佛大学的大量优秀学生在面对这个和其他类似问题时,和我们其他人一样是认知吝啬者。

属性替换:认知吝啬者的通用技巧

卡尼曼和弗雷德里克描述了我们认知吝啬者一直使用的一个技巧,以减轻我们的认知负担。这个技巧被称为属性替换(attribute substitution),它发生在一个人需要评估属性A,但发现评估属性B(与A相关)在认知上更容易,因此转而使用B。简单来说,属性替换就是用一个更容易的问题替代一个更难的问题。

很多时候,属性替换作为一种认知策略是没有问题的。如果两种不同的策略能让你得到大致相同的答案,为什么不使用更简单的那个,避免如此费力地思考呢?即使被替换的属性不是一个很好的线索,它也可能让你非常接近正确答案,以至于不值得切换到计算成本更高的属性A。然而,在现实生活的某些情况下,过度泛化属性替换策略会让我们严重偏离方向。

人们可能犯的一个相当严重的错误是违反优势关系(dominance relationship)。后者是决策理论中的一个技术术语,但它是什么以及为什么它不好都很容易理解。假设你拒绝了我的提议——第一次尝试从一副牌中抽出黑桃或红心就给你100美元——而接受了别人的提议——抽到红心就给你100美元。通过拒绝我的提议并接受另一个,你——毫无疑问——做了一个非常非常糟糕的决定。你做了一个糟糕的决定,因为你违反了优势关系。我的提议优于另一个提议,因为如果你赢了另一个你也会赢我的,但还有额外的方式可以赢我的提议。

当一组结果包含另一组结果时,就会出现支配关系。当人们判断较小结果集的概率或价值高于较大结果集时,就会发生违反支配原则的情况。Kahneman和Frederick提供了许多例子,说明属性替代(attribute substitution)如何导致人们违反支配关系。这是最简单的例子之一。一组受试者被要求估计密歇根州在特定年份发生的谋杀案数量。这是一项艰巨的任务,人们无法从记忆中检索到这些信息。然而,为了完成这项任务,他们必须检索相关事实(该州的人口、他们听说过的当地犯罪情况以及其他线索),然后将这些信息组合起来得出估计值。另一组受试者被要求估计底特律一年内的谋杀案数量,他们得出的估计值是密歇根州组的两倍!这表明人们在检索信息以得出估计值时并没有太努力工作(他们是认知吝啬鬼)。

这当然是违反支配关系的(所有底特律的谋杀案也都在密歇根州内),原因很清楚。人们根本没有非常努力地检索相关信息——他们使用的是对相关地点的粗略的、充满情感的印象来生成高或低的数字。因为底特律的印象与更多充满情感的谋杀意象相关联,而密歇根州的印象则不然,所以前者作为刺激会产生更高的谋杀数字,尽管从逻辑或经验基础上来说这是不可能的。出于类似的原因,预测者对”加利福尼亚州发生地震导致洪水,造成1000多人溺亡”的概率估计高于”美国某地发生洪水,造成1000多人溺亡”的概率估计。当然,加利福尼亚地震的印象非常容易获取,其易获取性影响了概率判断。[3]

决策科学领域的大量研究表明,一个经常被替代用于明确评估决策成本和收益的属性是对当前前景的情感评价(affective valuation)。[4] 这通常是一个非常理性的替代属性——情感确实传达了关于结果成本和收益的有用信号。然而,当情感评价完全没有得到任何分析性处理和调整的补充时,有时就会出现问题。例如,仅仅依赖情感评价会使人们对概率和应该影响决策的结果的定量特征不敏感。一项研究表明,人们对可能受到电击的情况的评估对受到电击的概率不敏感,因为他们的思考被对情况的情感评价所淹没。人们愿意支付几乎相同的金额来避免1%的电击概率和99%的电击概率。显然,对受到电击的情感反应压倒了受试者评估相关概率的能力。

同样,研究公众对环境损害评估的资源经济学家的研究再次表明,情感反应干扰了人们对数字重要信息的处理。研究发现,人们愿意为拯救200,000只在油池中溺水的鸟类支付的费用(平均估计88美元)并不比拯救2000只鸟类(80美元)多多少。作者推测,对一群鸟在油中溺水的情感反应决定了这里的反应——涉及的鸟的实际数量已被充满情感的意象所淹没。Christopher Hsee及其同事在一项研究中证实了这一解释,他们让受试者对一个假设情境做出反应,在该情境中,一组大学研究人员在亚洲偏远地区发现了熊猫,受试者被问及他们愿意捐赠多少来拯救四只熊猫。另一组被问及他们愿意捐赠多少来拯救一只熊猫。两组都只是收到一段文字,没有补充的视觉信息。因为这里的数字比鸟类研究中的数字要低,所以更容易评估和思考,在这些条件下,受试者愿意为拯救四只熊猫捐赠更多(平均22.00美元)而不是拯救一只(平均11.67美元)。在两种可比较的条件下,各组在可爱的熊猫照片前评估他们拯救熊猫的潜在捐赠。当问题伴随着充满情感的照片时,受试者为拯救四只熊猫捐赠的金额并不比拯救一只多。情境中思考的定量方面丢失了,因为它被仅由情感评价决定的判断所淹没。

情感替代(affect substitution)在人们难以遵循股市投资中”低买高卖”这一标准建议方面起到了作用。当股市高涨时,欣快情绪占主导,股票投资笼罩着积极情感——这鼓励那些判断受情感线索影响的非专业人士(以及许多专业人士!)买入。当市场下跌时,情况则相反。人们已经亏损,对更多损失的恐惧主导着评估氛围。想到股市会触发负面情感反应,人们不会买入,反而常常被促使卖出。因此,情感评估促使人们高买低卖——恰恰与他们应该做的相反。而且在这个领域,做认知吝啬鬼(cognitive miser)可能代价高昂。正如上一章讨论的共同基金例子所示,在1998-2001年期间,人们因为高买低卖而损失了数十亿美元的潜在收益。情感替代是导致这种代价高昂的非理性行为的一个认知特征(其他还有损失规避(loss aversion)、过度自信(overconfidence)和过度解释偶然性(over-explaining chance))。

认知吝啬鬼的工具:生动性、显著性和可得性

认知吝啬鬼对信息的生动呈现非常敏感。无法克服生动但不具代表性数据的影响,是现实世界中非理性行为和信念的反复出现的原因。这里有一个例子。一位朋友开车送你20英里到机场,你要搭乘飞机进行大约750英里的旅程。分别时,你的朋友很可能会说”一路平安”。这句告别语显得颇具讽刺意味,因为你的朋友在20英里的回家路上死于车祸的可能性,是你在750英里飞行中的三倍。与我们生活中几乎任何其他活动相比,驾驶汽车都是一项极其危险的活动,然而汽车碰撞造成的死亡并没有像大型客机坠毁那样被生动而显著地呈现出来。正是我们对生动信息的偏向,解释了A祝B平安这一明显不理性的现象,而实际上处于更大危险中的是A。

2001年9月11日恐怖袭击之后,航空旅行减少了,因为人们害怕飞行。当然,人们继续旅行。他们不是只待在家里。他们只是通过其他方式旅行——在大多数情况下是驾车。由于汽车旅行比飞行危险得多,统计上可以肯定的是,更多人因为改用驾车而死亡。事实上,研究人员估计,2001年最后几个月有超过300人因为选择开车而非飞行而死亡。一组研究人员得出了一个生动的统计数据来说明驾驶有多危险。他们计算出,要让驾驶和飞行一样危险,就必须每月发生一次9月11日规模的事件!

基于媒体呈现图像的生动性而产生的误导性个人判断在其他领域也很普遍。例如,我们面临的风险,如患糖尿病的可能性,引起的担忧少于如在医院感染葡萄球菌这样的风险,尽管前者每年会影响4500万美国人,而后者每年只有1500人。这是尽管我们个人可以对前者采取措施(通过改变饮食和锻炼),而对后者却无能为力。

认知吝啬鬼依赖于易于处理的显著性线索,但这可能使认知吝啬鬼误入歧途。某些信息格式似乎比其他格式更显著。Kimihiko Yamagishi的一项研究通过展示人们认为每10,000人中杀死1286人的疾病比杀死24.14%人口的疾病更危险,证明了类似的现象。同样,代表1286个实际的人而不是抽象的百分比的生动性,触发了导致明显次优判断的情感反应。Yamagishi指出了这一发现潜在的重要实际意义,将他的文章题为”当12.86%的死亡率比24.14%更危险时:对风险沟通的启示”。

当然,比频率统计更生动的是图片或照片——也就是将统计数字变成一个人的东西。认知科学家Paul Slovic报告了一项研究,其中人们被要求向救助儿童会(Save the Children)慈善机构捐款。在一个称为统计受害者(Statistical Victims)的条件下,受试者得到了如下统计信息:“马拉维的粮食短缺正在影响300多万儿童;在赞比亚,严重的降雨不足导致玉米产量比2000年下降42%;因此,估计有300万赞比亚人面临饥饿;埃塞俄比亚有超过1100万人需要立即的粮食援助。”受试者被要求捐款帮助缓解这些问题。在另一个称为可识别受害者(Identifiable Victim)的条件下,受试者看到了一个人的照片,并被告知关于这个人的故事,包含如下信息:“Rokia,一个来自非洲马里的7岁女孩,极度贫困,面临严重饥饿甚至饥荒的威胁。你的经济捐助将改善她的生活。”可识别受害者条件下的捐款额是统计受害者条件下的两倍。

行为经济学家研究的一个与显著性相关的效应被称为货币幻觉(money illusion)。当人们过度受到名义货币价值的影响时,就会出现这种幻觉。简单来说,就是认知吝啬者只对货币金额的表面价值做出反应,而没有将其与影响实际购买力的因素(如通货膨胀、时间和货币汇率)相结合来理解。货币幻觉最令人震惊的例子出现在一项研究中,该研究发现,当外币是本国货币的倍数时(例如,1美元 = 4马来西亚林吉特),人们会少花钱;而当外币是本国货币的零头时(例如,1美元 = 0.4巴林第纳尔),人们会多花钱。这种效应表明货币面值存在影响:如果物品的价格是本国货币的倍数,它们看起来就很贵(因此人们会减少支出),而如果价格是本国货币的零头,它们看起来就很便宜(因此人们会被诱导消费)。这种效应表明,人们无法抑制认知吝啬的倾向,即使他们知道在转换为本国货币之前的面值是不相关的,仍然会对货币面值做出反应。

货币幻觉具有一些非常实际的公共政策后果。在2006年和2007年初,美国出现了恐慌(以及要求政治行动的呼声),因为汽油价格飙升至每加仑3美元以上的空前价格。只有一个问题:这些价格并非空前。在整个2006年和2007年初,汽油价格仍然低于1981年的通胀调整价格。事实上,就可负担性(根据收入调整的价格)而言,2006年的汽油价格大大低于1978年至1981年的价格。

启发式处理:决策中的数量与质量

通过举例说明认知吝啬者所采取的思维捷径及其陷阱,我并不是要暗示使用这些捷径总是错误的。相反,心理学中有大量文献表明,在许多情况下,这种启发式处理(heuristic processing)是非常有用的。启发式处理是一个经常用于类型1处理的术语——处理速度快、自动、计算成本低,并且不进行所有可能性的广泛分析。因此,描述认知吝啬者的一种方式是说他们在很大程度上依赖启发式处理。

因此,我当然不想否认启发式处理的有用性。然而,我的重点将是相反的——强调在太多情况下使用这些启发式的危险,包括那些现代社会故意设计来捕获认知吝啬者的情况。当我们过度依赖启发式处理时,我们就会失去个人自主权。成为认知吝啬者使我们容易受到剥削。我们把思考交给那些操纵我们环境的人,我们让自己的行动由那些能够创造最能触发我们浅层自动处理倾向的刺激的人来决定。我们让生活方向容易被控制我们符号环境的其他人所偏转。这就是默认使用这些启发式成为双刃剑的原因。成为认知吝啬者为其他任务保留了处理能力。同时,启发式可能被过度泛化到需要的不是快速近似而是精确计算的情况。

使用启发式会导致我们误入歧途的情况数量可能不多,但这些情况可能具有不同寻常的重要性。思维策略的重要性不是通过简单地计算其使用的实例数量来评估的。我们不能通过说启发式在98%的时间里会得到”足够接近”的答案来否定有意识的分析思维,因为那2%启发式导致我们严重误入歧途的实例可能对我们的生活至关重要。这一点在《金钱杂志》对领先共同基金经理拉尔夫·万格的采访中得到了体现。万格说:“关键是,你在生活中做的99%的事情我都归类为洗衣服。这些事情必须做,但你做得并不比别人好,也不值多少钱。然而,偶尔你会做一些彻底改变你生活的事情。你决定结婚,你有了孩子——或者,如果你是投资者,你买了一只上涨了二十倍的股票。所以这些罕见的事件往往占主导地位”(Zweig, 2007, 第102页)。

简而言之,我们一生中要做的所有决定中,可能只有一小部分最终成为决定我们生活满意度的主导因素。决定从事什么职业、接受什么具体工作、与谁结婚、如何投资、在哪里定居、如何安排住房,以及是否要孩子,当我们几十年后回顾人生时,可能会发现这些决定决定了一切。从纯粹的数量来看,这些决定可能只占我们多年来做出的数千个决定中的20到30个。但那成千上万的决定只是”生活琐事”,用旺格的话说。这20个才是真正重要的。这20个”非琐事”决定也可能是相当独特的,这可能使启发式方法(heuristics)无法帮助我们,原因有二。数量少且不重复发生的事件,使无意识的内隐学习机制没有机会提取可以启发式使用的信息。其次,如果这些决定是独特的,那么从进化的角度来看,它们可能是前所未有的,因此作为进化适应的无意识模块也不太可能帮助我们。出于这两个原因,启发式方法是否足够值得怀疑。在生活的”非琐事”部分,启发式方法可能提供的”快速而粗糙”的答案可能会严重误导我们。

认知捷径与个人自主性

想想一些非常有用的处理启发式方法是如何因为太容易被触发而轻易地反过来对我们不利的。几十年前,阿莫斯·特沃斯基和丹尼尔·卡尼曼发现了所谓的锚定(anchoring)和调整启发式方法。当我们必须对一个未知量进行数值估计时,锚定和调整过程就会发挥作用。在这个策略中,我们首先锚定在我们知道的最容易提取的相关数字上。然后根据我们可能知道的具体事实的含义,向上或向下调整该锚点。

这似乎不是一个坏方法。然而,当最容易用来锚定的数字与手头的计算无关时,问题就出现了。在一个经典实验中,特沃斯基和卡尼曼证明了锚定倾向过于吝啬——它不会费心评估相关性。他们让受试者观看一个旋转的轮盘,当指针停在一个数字上(被操纵为数字65)时,问他们联合国中非洲国家的百分比是高于还是低于这个百分比。在回答完高于或低于这个问题后,受试者必须给出他们对联合国中非洲国家百分比的最佳估计。对于另一组受试者,安排指针停在数字10上。他们也被要求做出高于或低于的判断,然后估计联合国中非洲国家的百分比。现在很明显,因为使用的是旋转轮盘,第一个问题中涉及的数字与回答第二个问题的任务完全无关。然而,轮盘上出现的数字确实影响了第二个问题的答案。第一组(轮盘停在65的那组)的平均估计(45)明显大于第二组的平均估计(25)。

这里发生了什么显而易见。两组都在使用锚定和调整启发式方法——高锚点组向下调整,低锚点组向上调整——但他们的调整是”粘滞的”。他们调整得不够,因为他们未能充分考虑到锚点是以完全随机的方式确定的。锚定和调整启发式方法揭示了一种吝啬倾向,即无论相关性如何都依赖锚点。

即使锚点不是随机确定的,认知吝啬者也倾向于过度依赖它,因为使用它比试图从记忆中提取与情况实际相关的事实更容易。研究发现,即使是经验丰富的房地产经纪人,在试图评估房屋的实际价值时,也会过度受到挂牌价格的影响。锚定和调整也是新车销售的一个关键特征。销售人员希望客户锚定在MSRP(制造商建议零售价)上并从那里往下讨价还价——知道调整将是”粘滞的”,也就是说,它会过度受MSRP的影响,不会偏离得太远。相比之下,消费者杂志和网站建议客户获取发票价格(经销商向制造商支付的汽车价格)并从那里往上讨价还价。对于二手车,类似的事情也会发生。销售人员想从广告价格开始讨价还价。消费者出版物建议从”蓝皮书”价格开始讨价还价。销售人员和消费者杂志都是对的。双方都知道谈判从哪里开始将主要影响它在哪里结束。双方都知道谁控制了锚点,谁就在很大程度上控制了谈判。

启发式地依赖锚点已被证明会影响司法决定和裁决等重要背景。同样,在人身伤害案件中,要求的赔偿金额既影响判决本身,也影响判给原告的金额。此外,研究表明,从统计上看,检察官对刑期的要求会影响法官的量刑以及保释决定。法官似乎也是认知吝啬者——他们屈服于承诺减轻认知负担的简单启发式方法。

锚定效应与对参照点的无意识使用有关。这种无意识的处理可能导致荒谬的行为。例如,它可能导致人们更喜欢得到更少而不是更多(也就是说,更喜欢5美元而不是6美元)。这怎么可能?Slovic及其同事的一项研究提供了一个例子。他们发现,人们对有7/36机会赢得9美元和29/36机会输掉5美分的赌博的评价,比对有7/36机会赢得9美元和29/36机会什么都不赢的赌博更有利。实际上,他们报告说,后一种赌博甚至被评为不如有7/36机会赢得9美元和29/36机会输掉25美分的赌博。在两种损失条件下,5美分和25美分提供了参照点,与之相比9美元看起来非常大。无损失条件没有提供一个容易使用的小参照点,因此评价不那么有利。请注意,这项研究中的受试者违反了上面讨论的优势准则,这是理性选择的一个非常基本的规则。

现状偏见:默认启发式(Default Heuristic)

认知吝啬鬼的另一个剥夺我们个人自主权的倾向是过度使用所谓的默认启发式。这种启发式通过一个简单的规则运作:如果你被给予了一个默认选择,就坚持它。人类具有这样一种启发式,这在二十年来关于决策中现状偏见的研究中得到了证实。人类过度使用默认启发式以至于无法最大程度地实现他们的目标,这也在同样的二十年研究中得到了证明。过度使用默认启发式的人放弃了他们的自主权,把他们生活的控制权交给了那些有权力设定默认选项的人。

默认启发式在许多现实生活中的经济和公共政策选择环境中运作。一组研究人员描述了太平洋天然气和电力公司在1980年代进行的一项调查。由于各种地理因素(城乡等),该公司服务区域内的服务可靠性各不相同。他们的一些客户比其他客户遭受更多的停电。服务不可靠的客户被问及是否愿意为更可靠的服务付费,如果愿意,是否接受各种百分比的增长。服务可靠的客户被问及是否愿意接受稍微不那么可靠的服务,并在账单上获得一定百分比的折扣(实际上,与另一组相同的百分比,只是减少而不是增加)。尽管这些客户群体之间没有收入差异,但两组都不想改变。人们压倒性地想要保持他们的现状。两组之间的服务差异很大。服务不可靠组每年遭受15次停电,平均持续4小时,而服务可靠组每年遭受3次停电,平均持续2小时,然而很少有客户想要切换!

启发式的敌对和良性环境

当然,我并不是想暗示启发式的使用总是会引导我们误入歧途。正如我上面所论证的,它们通常为我们在特定情况下的最佳反应提供了有用的初步近似,而且它们在不给认知能力施加压力的情况下做到了这一点。事实上,它们是如此有用,以至于一组有影响力的心理学家被引导去颂扬它们的优点,甚至到了最小化形式理性规则有用性的程度。然而,大多数心理学家虽然仍然承认启发式的有用性,但认为这种观点走得太远了。原因如下。

认知吝啬鬼所依赖的用于减轻认知负荷的启发式的有用性取决于良性环境。我所说的良性环境,是指包含可以被各种启发式利用的有用线索的环境(例如,情感触发线索、生动和显著的刺激成分、方便的锚点)。此外,要将一个环境归类为良性,它还必须不包含其他会调整自己的行为来利用那些只依赖启发式的人的个体。相比之下,对启发式而言的敌对环境是指没有可被启发式过程使用的线索的环境。另一种环境可能对认知吝啬鬼变得敌对的方式是,如果其他代理人识别出触发吝啬鬼启发式的简单线索,并且其他代理人开始为了自己的利益安排这些线索(例如,广告,或故意设计超市楼面空间以最大化收入)。

以一本颂扬所谓识别启发式(recognition heuristic)有用性的编辑书籍中的一章为例。该章的副标题是”无知如何使我们聪明”。这种”基于无知的决策”,正如它被称呼的那样,背后的想法是,子集中某些项目未知的事实可以被利用来帮助决策。简而言之,是/否识别反应可以用作估计线索。例如,网球新手通过使用简单的识别启发式,正确预测了2003年温布尔登网球公开赛中72%的男子比赛的获胜者:如果你认识一个球员的名字而不认识另一个的,就预测你认识的那个会赢。这种启发式的表现与温布尔登专家的排名一样好。

通过巧妙的模拟实验,格尔德·吉仁泽(Gerd Gigerenzer)及其同事展示了某些信息环境如何导致”少即是多”效应:对环境了解较少的人在推理准确性上反而可能表现更好。阅读这类材料后,人们确实会相信识别启发式(recognition heuristic)在某些情况下是有效的。但当我们思考它如何与专门设计来利用它的市场环境相关联时,就会立即开始担忧。如果我明天完全依赖识别启发式来度过一天,我很容易会:

  1. 购买3美元的咖啡,而实际上1.25美元的咖啡就能让我完全满意

  2. 在一次零食中摄入我一整天应该摄入的脂肪克数

  3. 支付最高的银行费用

  4. 产生信用卡债务而不是用现金支付

  5. 购买收取6%销售费用的共同基金,而不是免佣基金

这些行为没有一个符合我的长期目标。然而,识别启发式会触发这些行为以及其他数十种行为,当我试图在现代社会的迷宫中前行时,它们会让我绊倒。我所在城市的商业环境对于认知吝啬者(cognitive miser)来说并不友好。

在个人理财领域,这种吝啬倾向的危险性以及依赖类型2处理的必要性,可以从一个著名发现中看出:金融服务的消费者绝大多数购买的是高成本产品,这些产品在投资回报方面的表现不如真正专家推荐的低成本策略(例如,定期定额投资免佣指数共同基金)。原因当然是,高成本的收费产品和服务是那些在市场上具有高度即时识别度的产品,而低成本策略必须在金融和消费者出版物中寻找。一篇英国出版物中的文章通过询问”70%的人会错吗?“来说明这种情况,答案是”是的,似乎如此”。在这篇文章中我们了解到,当时英国70%的人将钱存在四大银行之一(巴克莱、汇丰、劳埃德TSB和苏格兰皇家银行)的活期账户中,收益率为0.10%,而主要消费者出版物的”最佳购买”栏目推荐的活期账户利率是这个金额的30多倍。数百万人损失数十亿美元利息的原因很明显——“四大银行”是最容易识别的银行,认知吝啬者默认选择了它们。个人理财市场并不友好。它要求投资者避免像认知吝啬者那样行事,而是要有意识地——有时是分离地——思考各种选择。

玛万·西纳科尔(Marwan Sinaceur)及其同事的一项研究说明了利用吝啬倾向依赖易于处理的刺激是多么容易。他们向受试者展示了以下假设情境:“想象你刚吃完晚餐。你吃了一种用从超市购买的牛肉制成的包装食品。在收看晚间新闻时,你发现食用这种包装食品可能使你接触到人类变异型牛海绵状脑病(BSE)。”阅读后,要求受试者在七点量表上回答以下问题:“听到这个消息后,你会在多大程度上减少这类包装牛肉的消费?”以及”你会在多大程度上改变饮食习惯,减少红肉的摄入,增加其他食物的消费?“不出所料,在听到这个假设情境后,受试者表示他们会减少牛肉消费。然而,另一组受试者在听到几乎完全相同的故事时,更有可能说他们会减少牛肉消费,只是最后几个词不同。第二组读到的不是”人类变异型牛海绵状脑病(BSE)“,而是”人类变异型疯牛病”。这里发生的事情很清楚。我们的老朋友生动性(vividness)再次出现。疯牛病以一种牛海绵状脑病所不具备的方式唤起了对动物传播疾病的可怕想象。简而言之,当我们充当认知吝啬者时,我们的行为和思想很容易受到措辞微小变化的影响,这些变化改变了我们反应的生动性和情感效价(affective valence)。几乎可以肯定,如果社会保障被称为”老年人福利”,社会保障税会更少。

简而言之,极端的认知吝啬者实际上没有”自己的思想”。他们的思维处理什么,取决于手头最生动的刺激、最容易吸收的事实或最显著的可用线索。认知吝啬者很容易被那些控制标签、控制什么是生动的、控制锚点的人所利用。在下一章当我们考虑框架效应(framing effects)时,我们将看到更多戏剧性的例子,说明过度依赖浅层类型1处理如何威胁我们作为独立思考者的自主性。

第七章 框架与认知吝啬者

决策者通常相当被动,因此倾向于接受他们所接触到的任何框架。

——丹尼尔·卡尼曼(Daniel Kahneman),《选择、价值与框架》,2000年

税收框架与认知吝啬者

法学和经济学教授Edward McCaffery与认知心理学家Jonathan Baron合作,对人们对税收系统各方面的态度进行了广泛研究。他们发现,直白地说,人们对税收的思考是不连贯的。我将重点关注他们研究的一种特定的不连贯类型,因为它说明了认知吝啬者(cognitive miser)的一个关键陷阱。

请花点时间想想你会如何在一个假设的国家建立理想化的税收系统。想象一下,在这个国家,一个没有孩子、收入35,000美元的家庭缴纳4,000美元的税,而一个没有孩子、收入100,000美元的家庭缴纳26,000美元的税。想象一下,这个假设国家提议对收入35,000美元的家庭每有一个孩子减税500美元。因此,当他们有一个孩子时,该家庭的税收将从4,000美元降至3,500美元。问题是,收入100,000美元的家庭的减税额应该相同吗?他们的税收应该从26,000美元降至25,500美元,还是应该因为他们收入更高而获得更多的减税?

诺贝尔奖得主经济学家Thomas Schelling指出,后者有一些论据(给高收入家庭更大的减税):“证明这一点的一种方式是,高收入家庭在孩子身上花费更多,抚养孩子的’成本’要高得多”(1984年,第19页)。简而言之,高收入家庭在抚养孩子方面会支出更多的钱,所以他们应该得到更多的减税。也许你不觉得这个论点有说服力。大多数人都不觉得。大多数人直接拒绝这个论点,转而回应说,对于有孩子的减税至少应该对低收入家庭和高收入家庭相同,如果有区别的话,对低收入家庭应该更高。

这就是经济学家Schelling介入的地方,他教导我们,我们对这种情况的逻辑思考得不够深入——特别是,我们没有考虑可以用不同方式来框架化(frame)它。他指出,我们最初从无子女家庭的税率开始框架化这个问题是任意的。在考虑建立这个假设系统时,我们完全可以从不同的基线开始——例如,“典型”四口之家(两个成人和两个孩子)的基线。当然,和以前一样,孩子会影响税率,所以我们必须计算出有一个孩子或没有孩子的家庭(以及3个、4个等)的公平税率。

想象一下,在这个假设的国家,一个有两个孩子、收入35,000美元的家庭缴纳3,000美元的税,而一个有两个孩子、收入100,000美元的家庭缴纳25,000美元的税。那么这里一个孩子和零个孩子的税率会是多少?我们会向上调整税率,因为没有孩子的家庭有能力支付更多。我们可以把这种税收表中的调整称为”无子女惩罚”,而不是说减少对孩子的税收。在这里,我透露了Schelling关于框架化和税收政策教给我们什么的一个提示(以及McCaffery和Baron的实证研究)——对具有某种特征(孩子、房屋所有权、农场身份、自雇身份以及税法中许多其他特征)的家庭的每一项”减免”(税收抵免或扣除)实际上是对那些不具有该特征的人的惩罚(因为有一个固定的数字代表政府服务的总成本,即使政府必须借款,这笔钱也必须支付)。

所以让我们想象一下,在这种情况下,收入100,000美元、有一个孩子的家庭的税收定为26,000美元,同样的家庭没有孩子的税收定为27,000美元。也就是说,对于家庭中没有居住的每个孩子,有1,000美元的无子女惩罚。问题是,收入35,000美元、没有孩子的较贫困家庭是否也应该支付与较富裕家庭相同的2,000美元无子女惩罚——较贫困家庭的税收是否应该像较富裕家庭的税收从25,000美元升至27,000美元一样,从3,000美元升至5,000美元?

大多数人本能地觉得这是不对的。大多数人觉得2,000美元的惩罚对较贫困的家庭来说是更严重的困难,应该少于没有孩子的较富裕家庭支付的惩罚。但这种判断与人们对于有孩子的减税对富人和穷人家庭是否应该相同的感受不一致。人们希望对孩子的”奖励”对低收入和高收入家庭平等,但他们不希望缺少孩子的”惩罚”对高收入和低收入家庭相同。这是不连贯的思维,因为奖励和惩罚完全是同一件事——只是用不同的名称将注意力的焦点引向不同的方向。这就是这个例子和本章的要点——认知吝啬者让他们的注意力被他人聚焦。认知吝啬者让环境的结构决定他们如何思考。吝啬者接受问题呈现的任何方式并从那里思考,往往从未意识到不同的呈现格式会导致不同的结论。

在认知科学中,对于表面不同但实际上在形式上完全相同的问题给出不同回应的倾向被称为框架效应(framing effect)。框架效应是对理性选择准则的基本违反。在决策理论的技术文献中,被违反的准则称为描述不变性(descriptive invariance)——即选择不应该因为问题的琐碎重新措辞而改变。框架实验中的被试在看到同一选择情境的不同版本时,绝大多数都同意问题表述的差异不应该影响他们的选择。如果选择会因为被试自己认为不相关的问题特征而摇摆不定——那么可以说被试根本没有稳定的、良好排序的偏好。如果一个人的偏好会因为问题措辞的无关紧要的方面而逆转,那么这个人就不能被描述为在最大化期望效用(expected utility)。因此,这种描述不变性的失败对我们关于人们是否理性的看法有着相当严重的影响。

税收政策是一个很好的领域,可以看到框架效应的运作,因为重新框架可以如此轻易地完成,但重新框架的可能性往往完全被忽视。“税收抵扣”的概念对大多数人来说似乎是一件毫无疑问的好事,因此任何附加在这个术语上的政策通常都会得到支持。除了经济学家之外,很少有人注意到,对具有某种特征的公民的税收抵扣等同于对不具有该特征的人的惩罚。正如两位经济学家描述的情况,“通过要求更高的税率,补贴导致其他所有东西都受到惩罚……关键是这些特征非常受欢迎,因为它们被奉为’减税’,但这些完全相同的特征作为独立政策可能根本没有机会”(Slemrod and Bakija, 1996)。这段引文提醒人们注意这样一个事实:无论我们认为什么样的政府服务数量(无论是国防、医疗保健、道路还是支付给老年人的款项)是合适的,都必须筹集一笔固定的资金来支付——要么现在,要么将来(如果政府借债来支付服务,就是后者)。因此,对某些类别纳税人的抵扣必然意味着那些不符合抵扣条件的人将支付更多。

考虑一下房屋抵押贷款利息的税收抵扣。表面上看起来这是件好事,但如果我们将其描述为”租房者惩罚”,它看起来就不那么温和了。当我们认识到这是一个等价的重新框架时,我们就会意识到将问题表述为”是否应该允许抵扣已支付的房屋抵押贷款利息?“会使问题产生偏向。将问题重新表述为”租房者是否应该支付更多税款以便房主可以少付?“是一个偏向另一个方向的等价框架。同样,较低的资本利得税率在反向表述为”工资收入者惩罚”时听起来就不那么温和了。

框架与个人自主性

仅仅通过对税收政策的重新框架就可以改变我们对该政策的看法,这一事实清楚地说明,当我们作为认知吝啬鬼(cognitive miser)时,我们会失去个人自主性。我们实际上允许选择框架的人为我们”做决定”。

决策科学家研究了决策中所谓的平等启发式(equality heuristic)。在一个典型的实验中,关键的比较涉及两个不同的被试组。一组被试被要求在一家合伙企业中分配利润,其中合伙人自己产生了不平等的收入——有些人为公司赚取的钱比其他人多。这组被试中最常见的分配策略是给每个合伙人分配相等的利润份额。这种分配选择的一个常见理由是”他们都在一起”。

第二组被试的结果表明,这个理由并不是经过深思熟虑得出的。这组被试也被要求对一家合伙企业的分配做出判断,其中合伙人自己产生了不平等的收入。但是,这次被试被告知要分配公司当年的费用(租金、秘书工资等)而不是利润。这组被试使用的最常见的分配策略是给每个合伙人分配相等的费用份额。当然,平均分配费用会导致利润不平等。同样,第一组被试在选择平等利润时,隐含地选择了不平等的费用。两个数量不能同时平等化。有趣的是,在第二种条件下,被试通过平均分配费用使利润不平等,他们倾向于给出与第一种条件下的被试完全相同的理由(“他们都在一起”)!

这些结果表明,人们并不是在深思熟虑地决定平等的利润结果(在第一种条件下)或深思熟虑地决定固定成本的平等确实公平(在第二种条件下),而是只是选择了一个认知上不费力的启发式”平等就是公平”。这些实验中的”平等化”被试还没有充分思考问题,以至于没有意识到有多个维度在起作用,不可能同时将所有维度平等化。相反,他们最终平等化了因问题框架方式而引起他们注意的那一个维度。

毫无疑问,那些使用”平均分配”启发法(heuristic)的人认为他们正在做出一个社会决策,而且他们认为这是公平的。但这些实验的设计逻辑揭示了人们根本没有在做出社会或伦理判断。想想这些实验的逻辑做了什么。它随意地把人们变成了马克思主义者(第一种条件)或《华尔街日报》社论版的拥护者(第二种条件)——仅仅通过重新表述问题。这些实验强化了我之前的警告:框架效应(framing effects)是对个人自主性的威胁(其他认知吝啬者倾向也是如此)。这些实验以及McCaffery和Baron的实验的一个含义是,那些提出问题的人——那些构建问题框架的人——可能比你自己更能控制你的政治和经济行为。

这里潜藏着一个令人不安的想法,即人们的偏好来自外部(来自那些有权力塑造环境和决定问题如何表述的人),而不是来自基于其独特心理的内在偏好。由于大多数情况可以用多种方式来框架化,这意味着与其说一个人拥有稳定的偏好只是以不同方式被引出,不如说引出过程本身可以完全决定偏好将是什么!

医学教授Peter Ubel研究了过度使用平等启发法如何导致在稀缺医疗资源分配决策中的非理性框架效应。受试者被要求将100个可用肝脏分配给200名等待移植的儿童。[4] 当有两组儿童时,A组有100名儿童,B组有100名儿童,人们有压倒性的趋势将50个肝脏分配给每组。平等启发法在这里似乎是合理的。尽管这些组的性质未被指定,但合理地假设A组和B组指的是不同地理区域、不同医院、不同性别、不同种族或其他某些人口统计特征。然而,在Ubel与同事George Loewenstein进行的实验的另一个条件中,平等启发法似乎更成问题。研究发现,当这些组指的是预后不同的儿童时,一些受试者仍然应用了这一启发法。A组是100名儿童,如果移植平均有80%的生存机会,B组是100名儿童,如果移植只有20%的平均生存机会。超过四分之一的Ubel的受试者仍然平均分配肝脏——50个给A组,50个给B组。这个决定导致30名儿童不必要的死亡(如果将全部100个肝脏分配给A组将拯救80名儿童,减去使用平等启发法将拯救的50名儿童)。

不过,在谴责平等启发法之前,也许我们应该问问受试者是否有其理由。也许他们认为除了纯粹的数字拯救之外,还有其他原则在起作用。事实证明,许多受试者确实对他们的50/50分配有理由。使用平等启发法的常见理由是”即使那些机会很小的人也应得希望”和”需要帮助的人应得移植,无论他们的生存机会如何”。然而,我们必须怀疑,这样的理由是代表理性思考还是仅仅是为使用第一个想到的启发法——平等启发法——而进行的合理化。Ubel实验中的另一个条件表明是后者。Ubel指出,当移植候选人按预后从1到200排名时(即,作为个体列出而不是分成组),“人们相对容易接受将器官分配给前100名患者……但如果前100名患者被称为第1组,后100名被称为第2组,很少有人想完全放弃第2组”(2000年,第93页)。这一发现似乎表明,仅仅”组”这个词就在一些受试者中触发了平等启发法。这一发现还表明,“即使那些机会很小的人也应得希望”这一理由实际上是一种合理化,因为当”机会很小”的患者没有被标记为”组”时,受试者往往不会想到这个理由。再次,启发法的问题在于,它们使我们的行为、观点和态度容易受到他人为我们框架问题方式的剧烈改变的影响。

现在你选择它——现在你不选择:关于框架效应的研究

在讨论导致框架效应的机制时,Daniel Kahneman指出”框架的基本原则是被动接受所给定的表述”(2003a,第703页)。呈现给受试者的框架被视为焦点,所有后续思考都源于此,而不是源于替代框架,因为后者需要更多思考。Kahneman的陈述揭示了框架效应是认知吝啬者倾向的结果,但它也暗示了如何避免这种效应。

在关于框架效应(framing effects)的实验室实验中,当受试者被告知实验结果并向他们解释实验时,通常会向他们展示任务的替代版本。例如,在上述税收例子中,他们会同时看到”儿童减免”和”无子女者罚款”两个版本。几乎在所有情况下,在被告知实验结果后,受试者都能认识到这两个版本的等价性,并且意识到仅仅因为框架不同就对两个版本做出不同反应是一个错误(人们政治态度中的不一致)。这一发现表明,人们需要学习的是从多个角度思考——学会习惯性地为自己重新框定事物。告知结果显示,一旦他们这样做,人们就会发现自己对从不同角度提出的问题的反应存在差异,并会采取措施解决这些差异。人们似乎认识到一致性是一种智识价值。然而,他们没有做到的是习惯性地产生能够凸显其思维不一致性的视角转换。他们无法做到这一点,使得他们容易受到框架效应的影响——这种违反描述不变性(descriptive invariance)的现象表明人们的选择模式存在基本的非理性。

在一些关于框架效应的最早期和最具影响力的研究中,受试者承认问题的不同版本是等价的并不令人惊讶,因为一旦指出,这种等价性是非常明显的。最具说服力的框架效应演示之一来自Tversky和Kahneman的早期研究。请给出你对决策1的反应:

决策1。想象美国正在为一种不寻常疾病的爆发做准备,预计这种疾病将导致600人死亡。已提出两个对抗该疾病的替代方案。假设这些方案后果的确切科学估计如下:如果采用方案A,将有200人获救。如果采用方案B,有三分之一的概率600人将获救,有三分之二的概率没有人获救。你更倾向于这两个方案中的哪一个,方案A还是方案B?

大多数人在面对这个问题时更喜欢方案A——那个肯定能拯救200条生命的方案。单独来看,这个选择没有任何问题。只有在与另一个问题的反应联系起来时,事情才真正变得奇怪。实验受试者(有时是同一组,有时是不同组——两种方式都会产生这种效应)会被给予一个额外的问题。同样,请给出你对决策2的即时反应:

决策2。想象美国正在为一种不寻常疾病的爆发做准备,预计这种疾病将导致600人死亡。已提出两个对抗该疾病的替代方案。假设这些方案后果的确切科学估计如下:如果采用方案C,将有400人死亡。如果采用方案D,有三分之一的概率没有人会死亡,有三分之二的概率600人将死亡。你更倾向于这两个方案中的哪一个,方案C还是方案D?

大多数受试者在面对决策2时更喜欢方案D。因此,在这两个问题中,最受欢迎的选择是方案A和方案D。这里唯一的问题是决策1和决策2实际上是同一个决策——它们只是对同一情况的重新描述。方案A和C是相同的。方案C中400人将死亡意味着200人将获救——这正是方案A中获救的人数(200人)。同样,方案D中三分之二的概率600人将死亡,与方案B中三分之二的概率600人将死亡(“没有人获救”)是相同的。如果你在决策1中更喜欢方案A,你在决策2中应该更喜欢方案C。但许多受试者表现出不一致的偏好——他们的选择会根据问题的措辞而改变。

这个例子表明,受试者在收益情境中表现出风险规避(risk averse),而在损失情境中表现出风险寻求(risk seeking)。在决策1中,他们发现肯定获得200条生命相比于相同期望值的赌博更有吸引力。相反,在决策2中,与相同期望值的赌博相比,肯定损失400条生命缺乏吸引力。当然,受试者认为如此缺乏吸引力的这里”肯定损失”400人,与受试者在决策1中认为如此有吸引力的”肯定获得”200人的结果完全相同!这是一个等价性非常明显的问题例子。当同时呈现问题的两个版本时,大多数人都同意这些问题是相同的,替代措辞不应该产生影响。正如我上面讨论的,这种描述不变性的失败保证了一个人不可能是效用最大化者(utility maximizer)——也就是说,不可能是认知科学家定义该术语意义上的理性。

Kahneman和Tversky的前景理论(prospect theory)提出了一个理论来解释为什么会出现这些框架效应(framing effects)——这一理论在一定程度上使Kahneman在2002年获得了诺贝尔经济学奖。在疾病问题中,受试者根据与当前位置的对比来编码结果——作为相对于零点的收益和损失(无论这个零点如何为他们定义)。这是前景理论的关键假设之一。另一个关键假设是,效用函数(utility function)对于损失的斜率(在负方向上)比对于收益更陡峭。这就是为什么人们即使对具有正期望值的赌博也常常表现出风险规避(risk averse)。你愿意和我抛硬币吗——正面你给我500美元,反面我给你525美元?大多数人拒绝这种有利的赌注,因为潜在的损失虽然小于潜在的收益,但在心理上显得更大。

考虑Nicholas Epley及其同事的一系列研究,在这些研究中,受试者在实验室被迎接并获得一张50美元的支票。在解释他们为什么收到这张支票时,一组受试者听到支票被描述为”奖金(bonus)“,而另一组听到它被描述为”学费退款(tuition rebate)“。Epley及其同事推测,奖金会被心理编码为相对于现状的积极变化,而退款会被编码为回到先前的财富状态。他们认为,奖金框架会比退款框架导致更多的即时消费,因为从现状出发的消费更容易被编码为相对损失。这正是发生的情况。在一个实验中,当一周后联系受试者时,奖金组花费了更多的钱。在另一个实验中,受试者被允许以很好的折扣从大学书店购买商品(包括零食)。同样,奖金组的受试者在实验室折扣店花费了更多。

芝加哥大学商学院教授Epley在2008年1月31日《纽约时报》的一篇专栏文章中展示了这些发现的相关性。在2007-2008年次贷危机之后,国会和总统正在考虑刺激疲软经济的机制。为了让人们增加支出,正在考虑税收退款(税收退款曾在2001年作为刺激机制使用过)。Epley在他的专栏文章中指出,如果目标是让人们花掉他们的支票,那么最好将这笔钱标记为税收奖金而不是税收退款。退款一词暗示属于你的钱正在被归还——你正在被恢复到某种现状。前景理论预测,你不太可能从现状位置消费。然而,将支票描述为税收奖金表明这笔钱是”额外的”——是现状的增加。人们更有可能花掉这样的”奖金”。对2001年计划的研究表明,只有28%的钱被花掉了,这一低比率部分是由于其不幸地被描述为”退款”。

Epley的观点说明了框架问题需要在政策分析师中更加熟悉。相比之下,广告商对框架的重要性非常了解。你可以打赌,一个产品会被宣传为”95%无脂肪”而不是”含有5%脂肪”。框架的提供者非常了解它们的价值。问题在于,作为框架的消费者,你是否会理解它们的重要性,从而将自己转变为更自主的决策者。

经济学家Richard Thaler描述了多年前信用卡行业如何大力游说,要求将信用卡和现金之间的任何差价标记为使用现金的折扣,而不是使用信用卡的附加费。他们含蓄地意识到,任何附加费都会被心理编码为损失,并在负效用中被高度权衡。相比之下,折扣会被编码为收益。因为效用函数对于收益比对于损失更平缓,所以放弃折扣在心理上会比接受附加费更容易。当然,这两者代表完全相同的经济后果。该行业仅仅通过让人们接受较高的价格为正常,就将问题框架化,使信用卡收费对人们更容易接受。

人类的选择如此容易被框架改变这一事实也具有强大的社会影响。James Friedrich及其同事描述了一项关于大学招生中平权行动(affirmative action)态度的研究。两组受试者获得了关于取消平权行动并在几所大学采用种族中立招生政策的效果的统计信息。这些统计数据是真实的,而且是准确的。一组受试者,即百分比组,收到的信息是,在种族中立招生下,黑人学生被录取的概率将从42%下降到13%,白人学生被录取的概率将从25%上升到27%。另一组,即频数组,收到的信息是,在种族中立招生下,被录取的黑人学生数量将减少725人,被录取的白人学生数量将增加725人。给两组的统计数据在数学上是等价的——同一政策的结果只是用不同的方式表达(它们是不同的框架)。百分比条件下的百分比对的差异(黑人学生减少29%而白人学生增加2%)源于这样一个事实:申请这些机构的白人学生要多得多。

在百分比条件下,对平权行动的支持率远高于频率条件。在百分比条件下,种族中立政策对黑人学生的损害(录取率从42%降至仅13%)与白人学生获得的收益(录取率从25%仅增至27%)相比显得极其巨大。相比之下,频率条件突出了这样一个事实:在一对一的基础上,在平权行动下每多录取一名黑人学生,就意味着一名白人学生被拒绝录取。这两种条件只是对完全相同事实集的不同视角表述,但采用哪种视角会强烈影响人们对这一政策选择的看法。

许多政治分歧在很大程度上是关于问题的替代框架的,因为各方通常都知道,谁能够框定问题,谁就几乎不需要辩论就赢得了论点。许多改革者试图做的是说明,传统观念往往只是每个人都已接受的默认框架。认知心理学家乔治·莱考夫(George Lakoff)对政治术语中固有的框架进行了几次著名的分析。他提请人们注意乔治·W·布什的白宫工作人员在其第一任期早期使用”税收减免”(tax relief)一词时所表现出的严格一致性。莱考夫指出,一旦这个术语被接受,关于税收水平的辩论实际上就结束了。首先从”减免”(relief)这个词开始。莱考夫指出,“要有减免,就必须有痛苦、受苦的一方,以及消除痛苦的减免者,因此减免者是英雄。如果有人试图阻止英雄,那些人就是恶棍,因为他们试图阻止减免。当把税收(tax)这个词加到减免上时,结果就是一个隐喻:税收是一种痛苦。而消除它的人是英雄,任何试图阻止他的人都是坏人”(Lakoff, 2004, pp. 3-4)。当然,一个众所周知的例子是遗产税,民主党人更喜欢使用”遗产税”(estate tax)这个术语(大多数人不认为自己拥有”遗产”),而共和党人更喜欢使用”死亡税”(death tax)这个术语(这错误地暗示每个人死亡时都要纳税)。

机会平等框架

当然,如果我们不是如此的认知吝啬者(cognitive misers),框架问题就不会那么严重。也许无框架政治——可以根据真实优点来决定问题——在短期内要求过高。但是,不受任意框架效应影响的个人自主决策并不是过分要求。如果我们要避免框架不稳定性,所需的心理操作并不难获得。

框架效应是许多非理性行为(dysrationalia)的根源,因为有趣的是,被动响应给定框架的倾向在很大程度上与智力无关。这里需要简要说明一下研究方法。框架实验——以及大多数其他关于理性思维的实验——可以在受试者之间或受试者内部进行。例如,对于前面讨论的疾病框架问题,在受试者间设计中,一组受试者会看到收益版本(“200人将获救”),另一组不同的受试者会看到损失版本(“400人将死亡”)。将受试者随机分配到各种条件可以确保两组大致相当,并且从他们那里获得的反应模式具有可比性。在受试者内设计中,每个受试者对两个版本的问题都做出反应。通常两个版本在时间上是分开的,这样问题之间的关系就不完全透明。当然,在受试者内实验中,两个版本是平衡的——一半受试者先接收收益版本,另一半受试者先接收损失版本。

不出所料,受试者间实验显示出很大的框架效应,因为这种设计不包含存在一致性问题的提示。然而,有趣的是,在这种设计中,框架效应的大小与智力完全无关。因此,当没有提示他们应该保持一致时,研究样本中智商较高的人与智商较低的人一样容易受到无关情境的框架影响。受试者内设计的结果略有不同。框架效应仍然出现在这些设计中,尽管它们不如受试者间设计中获得的那么大。此外,在受试者内设计中,框架效应的大小与智力之间存在统计学上显著的关联——智商较高的个体表现出框架效应的可能性略低。

简而言之,当受到提示(通过两个问题版本的出现)存在一致性问题时,智商较高的受试者表现出非理性框架效应的可能性稍低;但如果没有这样的提示,他们避免框架效应的可能性并不更高。我们需要停下来思考关于智力的受试者间/受试者内研究发现的一个含义。我需要通过更通俗的方式来阐述这些发现的含义。关键是,认知科学越来越得出一个令人震惊的结论——这个结论在其影响方面如此重要,值得单独列出:

聪明人只有在你告诉他们该做什么时才表现得更好!

我在这里特指理性思考和行动的领域。如果你告诉聪明人什么是理性要求——如果你告诉他们理性思考的特定规则(避免不一致性、避免框架效应、不要对自己的知识过度自信等)——然后给他们一个需要遵循这些规则的任务,高智商个体会比低智商个体更好地遵守这些规则。然而,如果你给人们任务时不警告他们涉及特定的理性原则——如果他们必须自己注意到涉及理性问题——高智商个体的表现并不比低智商个体好多少。

确实,在被试内设计(within-subjects designs)中,智力与避免框架效应之间存在统计上显著的关系,但这种关系相当微弱,在这个领域为理性障碍(dysrationalia)留下了充足的空间。上一章讨论的认知吝啬鬼(cognitive miser)的一些特征也是如此——属性替代(attribute substitution)、生动性效应(vividness effects)、析取推理失败(failures of disjunctive reasoning)。这些特征都与智力没有强相关性。本章和上一章讨论的所有特征对于实现思考和行动的理性都至关重要,但这些特征都没有在智力测试中得到评估。如果评估了,某些人会被认为比现在更聪明,某些人会被认为比现在不那么聪明。为什么?因为我刚才提到的实证证据——这些加工特征与智力几乎没有关系。这对于认知吝啬鬼最具定义性的特征之一——偏向自我加工(myside processing)——也同样成立,这将在下一章讨论。

第八章 偏向自我加工:正面我赢——反面我也赢!

如果可行的话,你的大脑会以最适合你的方式解释问题。

——科迪莉亚·法恩,《心智的自我》,2006

在最近的一项研究中,我和同事理查德·韦斯特向一组受试者提出了以下思考问题:

根据美国运输部的一项综合研究,某款德国汽车在碰撞中导致另一辆车乘员死亡的可能性是普通家用车的8倍。美国运输部正在考虑建议禁止销售这款德国汽车。

然后受试者在表示同意或不同意程度的量表上回答以下两个问题:(1)你认为美国应该禁止销售这款汽车吗?(2)你认为这款汽车应该像其他汽车一样被允许在美国街道上行驶吗?我们发现对禁止这款汽车有相当大的支持——78.4%的样本认为应该禁止这款德国汽车,73.7%认为不应该允许它像其他汽车一样在街道上行驶。

例子中关于汽车危险性的统计数据恰好是真实的统计数据,但它们不是德国汽车的统计数据。它们实际上是福特探险者(Ford Explorer)的统计数据,这恰好是一款对其他汽车乘客来说非常危险的车辆。在刚才呈现的场景中,受试者评估的是允许一辆危险的德国车辆在美国街道上行驶的社会政策。我们研究中的第二组受试者评估了相反的情况——允许一辆危险的美国车辆在德国街道上行驶的政策。这组受试者收到了以下场景:

根据美国运输部的一项综合研究,福特探险者在碰撞中导致另一辆车乘员死亡的可能性是普通家用车的8倍。德国运输部正在考虑建议禁止在德国销售福特探险者。你认为德国应该禁止销售福特探险者吗?你认为福特探险者应该像其他汽车一样被允许在德国街道上行驶吗?

受试者在相同的量表上做出回答,我们发现51.4%认为应该禁止福特探险者,39.2%认为不应该允许它像其他汽车一样在德国街道上行驶。统计检验证实,这些百分比显著低于认为类似的德国车辆应该在美国被禁止的受试者比例。

我们的研究说明了文献中所谓的偏向自我偏见(myside bias)。也就是说,人们倾向于从自己的角度评估情况。他们评判证据、做出道德判断、评价他人时所持的立场都偏向于自己的处境。在这种情况下,如果是在美国的德国车辆,他们认为这辆危险的车辆更应该被禁止,而不是在德国的美国车辆。

我方偏见(Myside bias)是一种无处不在的现象,许多巧妙的心理学研究已经揭示了这一点。Drew Westen及其同事使用了一个有趣的任务来研究矛盾检测中的我方偏见处理。受试者被要求阅读揭示某人言行不一致的材料。部分材料涉及政治人物。例如,受试者阅读了George W. Bush关于Ken Lay(安然公司CEO)的一段声明。这段声明是Bush在2000年作为候选人时发表的:“首先,Ken Lay是我的支持者。我喜欢这个人。我多年前就认识Ken Lay,他慷慨地为我的竞选捐款。当我成为总统时,我计划像CEO经营国家一样经营政府。Ken Lay和安然就是我将如何做到这一点的典范。”然后受试者会看到一个关于Bush(当时现任)对Lay采取行动的事实。该事实是:“Bush先生现在避免提及Ken Lay,被问及时对安然持批评态度。”然后要求受试者在1到4的量表上判断声明和行动是否不一致,1表示强烈不同意行动和声明不一致,4表示强烈同意行动和声明不一致。

还有其他关于不同政治人物的类似项目。例如,受试者被告知:“在1996年竞选期间,John Kerry对《波士顿环球报》记者说,社会保障制度应该彻底改革。他说国会应该考虑提高退休年龄和对福利进行经济状况调查。‘我知道这不会受欢迎,’他说。’但我们有代际责任来解决这个问题。’”然后受试者看到一个与Kerry声明相矛盾的行动事实:“今年,在《会见媒体》节目中,Kerry承诺他永远不会对老年人征税或削减福利,也不会提高社会保障的资格年龄。”然后受试者在同一量表上回答他们是否认为行动和早期声明不一致。

在这个矛盾检测范式中的我方偏见是巨大的。受试者的政治信念影响了他们能否检测到矛盾。例如,对于像所给例子那样的Bush矛盾,自我认同的民主党人给出的平均评分约为3.79(强烈同意声明和行动不一致)。相比之下,自我认同的共和党人给Bush矛盾的平均评分约为2.16(不同意声明和行动不一致)。相反,对于像所给例子那样的Kerry矛盾,自我认同的共和党人给出的平均评分约为3.55(强烈同意声明和行动不一致)。相比之下,自我认同的民主党人给Kerry矛盾的平均评分约为2.60(对声明和行动是否不一致持中立态度)。简而言之,人们能看到对方党派候选人的矛盾,却看不到自己党派候选人的矛盾。

人们不仅以有偏见的方式评估论据,也以有偏见的方式生成论据。我和同事Maggie Toplak、Robyn Macpherson让受试者探讨支持和反对各种公共政策提案的论据。当受试者被指示保持平衡和无偏见时,或者当他们对某个议题没有极其强烈的先前意见时(例如,“应该允许人们出售自己的内脏器官”),他们为议题双方生成的论据在质量和数量上大致相等。但当受试者(大学生)对某个议题有强烈意见时(例如,“应该提高学费以支付大学教育的全部成本”),即使给予他们明确的指示要在推理中保持无偏见,他们还是会为自己这一方生成比相反立场多得多的论据。

我方偏见处理(Myside processing)削弱了我们评估证据和生成证据的能力。在几项研究中,Paul Klaczynski及其同事向受试者呈现有缺陷的假设性实验,这些实验得出的结论要么与先前的立场和意见一致,要么不一致。受试者从年轻成人到老年人不等。然后要求受试者批评实验中的缺陷(这些实验往往有严重缺陷)。观察到了强烈的我方偏见效应——当实验结论与受试者的先前意见不一致时,他们发现的缺陷比实验结论与其先前意见和信念一致时多得多。

我们早就知道,从他人的角度处理信息在认知上要求很高。因此,人们不愿从事这种处理也就不足为奇了,我方偏见处理是认知吝啬鬼(cognitive miser)的一个基本属性。尽管如此,我们有时会低估我方偏见处理的代价和/或未能认识到它是许多非理性思想和行为的根源。最后,正如我们将看到的,智力并不能防范我方偏见处理的危险。

过度自信(Overconfidence):认为我们知道我们不知道的事情

我们将以一个小测试开始本节。对于以下每个项目,提供一个低值和高值猜测,使你有90%的把握正确答案落在两者之间。写下你的答案:

  1. 我有90%的把握,Martin Luther King去世时的年龄在_岁到_岁之间。

  2. 我有90%的把握,旧约的书卷数量在_卷到_卷之间。

  3. 我90%确信沃尔夫冈·阿马德乌斯·莫扎特出生的年份在_年和_年之间。

  4. 我90%确信亚洲象的妊娠期(以天计)在_天和_天之间。

  5. 我90%确信已知海洋最深点在______英尺和______英尺之间。

这些问题涉及认知的另一个重要方面,在这个方面人们也是我方偏见的处理者。这个认知领域涉及人们如何监控自己信念的信心程度。心理学家使用所谓的知识校准范式(knowledge calibration paradigm)进行了大量研究。在这个范式中,需要做出大量关于知识信心的概率判断。当然,单个概率判断本身是不可能评估的。如果你说你侄子一年内结婚的可能性是95%,我怎么知道你是否正确?然而,一大组这样的判断是可以评估的,因为整体上,这组判断必须符合某些统计标准。

例如,如果天气预报员说明天有90%的概率下雨,结果却是晴朗炎热,那么这个特定判断可能没有问题。天气预报员可能已经处理了所有可用信息并且处理正确。只是碰巧那天意外地没有下雨。然而,如果你发现在天气预报员说有90%概率下雨的日子里,有一半的日子没有下雨,那么你就有理由严重质疑这个媒体天气预报的准确性。你期望在天气预报员说有90%下雨概率的日子里,90%的情况下会下雨。你接受天气预报员不知道具体在哪10%的日子里不会下雨(否则她会说她100%确定),但总体上你期望,如果多年来天气预报员在50个不同的日子预测”90%下雨概率”,那么其中大约45天应该下雨。

对人们校准知识能力的评估方式与我们评估天气预报员的方式完全相同。人们回答多选题或判断题,并对每个问题提供信心判断,表明他们对答案正确性的主观概率。只有当达到一对一校准时,才能体现认知理性(epistemic rationality)——被赋予主观概率0.70的题目集应该有70%的正确率,被赋予主观概率0.80的题目集应该有80%的正确率,等等。这就是良好知识校准的含义。如果没有达到这种紧密校准,那么一个人就不具有认知理性,因为他或她的信念在一个重要方面没有映射到世界。这种认知误校准会使人无法选择最佳行动方案。

在各种知识校准实验中的标准发现是过度自信。主观概率估计始终高于实际正确率。例如,人们在他们说100%确定正确的题目集上,实际只答对约88%。当人们说90%确定时,他们实际答对约75%的题目,依此类推。通常,人们会说70%到80%确定,而实际上他们的表现处于随机水平——在判断题范式中为50%。

知识校准中的过度自信效应被认为至少部分源于我们倾向于固定在脑海中出现的第一个答案上,然后假定”拥有”那个答案,并通过在随后的思考中优待那个答案作为”我们自己的”答案来削减心智成本。受试者将首先出现的答案作为焦点假设(类似于我方偏见),然后将注意力集中在焦点假设上,从而导致对替代或非焦点答案的忽视。简言之:“不恰当的高信心的一个原因是未能想到自己可能错误的理由”(Baron, 2000, 第132页)。为每个备选答案检索的证据构成了信心判断的基础,但受试者仍然没有意识到证据的收集是有偏见的——证据只为偏爱的备选答案而收集。结果,受试者对自己的答案产生了过多的信心。

你可以通过查看本节开头提出的问题的答案来看看自己是否受到过度自信现象的影响:

  1. 39岁;

  2. 39本书;

  3. 1756年;

  4. 645天;

  5. 36,198英尺。

回想一下,本节标题已经提醒过你过度自信现象。因为你形成的是90%的信心区间,所以90%的情况下你的信心区间应该包含真实值。只有十次中一次你的区间应该不包含实际答案。因此,由于你只回答了五个这样的问题,你的区间应该每次都包含正确答案——或者最多只答错一次。根据过去对这些问题的研究,很可能你的信心区间不止一次未包含答案,这表明你的概率判断(尽管标题中有警告)像大多数人一样具有过度自信的特征。

过度自信效应(overconfidence effects)不仅在知识校准范式中被发现,也在知觉和运动领域中被发现。它们不仅仅是实验室现象,还在各种现实生活领域中被发现,如体育结果预测、个人行为或生活结果预测以及经济预测。过度自信表现在所谓的计划谬误(planning fallacy)中——这是人类行为的普遍事实,我们通常会低估未来完成项目所需的时间(例如,完成荣誉论文、完成今年的税表、完成建筑项目)。诺贝尔奖得主丹尼尔·卡尼曼讲述了一个幽默的故事,说明即使是应该更清楚的专家,计划谬误也是多么难以解决。多年前,卡尼曼与一群决策专家一起在一个委员会工作,开发一套在高中教授判断和决策制定的课程。该小组每周开会开发课程并撰写教科书。在一系列会议中的某个时刻,卡尼曼要求包括教育学院院长在内的小组估计他们认为需要多长时间才能完成他们正在编写的课程和教科书。包括院长和卡尼曼本人在内的估计范围是十八个月到两年半之间。那时卡尼曼想到,因为当时是20世纪70年代初,许多课程和教科书项目正在进行,他应该询问院长关于院长主持的许多其他课程小组的情况。他要求院长回想以前关注类似项目的小组。他们花了多长时间完成?院长思考了一下,然后看起来有点尴尬,告诉小组过去大约40%的小组从未完成!注意到房间里的不适,卡尼曼问院长,那些完成的小组花了多长时间?院长再次看起来有些尴尬,告诉委员会他想不起有任何小组在不到七年的时间内完成!

知识校准中的过度自信认知偏差(cognitive bias)有许多现实世界的后果。认为自己知道的比实际多的人学习更多或纠正知识库中错误的动机较少。认为自己的运动或知觉技能优秀的人会批评其他人的表现,但不对自己的行为进行批评。例如,调查一致表明,大多数人认为他们的驾驶技能高于平均水平。考虑加拿大安全委员会的一项调查,其中75%的司机承认在开车时打电话、吃东西、刮胡子或化妆。奇怪的是,同样75%的人说他们对看到其他司机吃东西或打电话感到沮丧和震惊!同样,成千上万的人过度自信地认为他们的驾驶不会因为使用手机而受损。这种认识理性(epistemic rationality)的失败(信念跟踪现实)正变得越来越昂贵,因为由于在驾驶员环境中增加了更多技术干扰,基于注意力不集中的事故正在增加。未能实现良好的概率校准(probabilistic calibration)代表了人类认识非理性,这似乎很普遍,可能会产生广泛的后果。例如,医生的过度自信是一个普遍且危险的问题。

驾驶能力的不良校准与更大的社会心理学研究领域有关,该领域一直专注于有偏见的自我评估。人们系统地扭曲自我感知,通常但并非总是以自我提升的方式。在对80万名参加SAT考试的学生进行的自我评估练习中,不到2%的人认为自己在领导能力方面相对于同龄人低于平均水平。超过60%的人认为自己在与他人相处的能力方面处于前10%。在贾斯汀·克鲁格和大卫·邓宁的一项研究中发现,在逻辑测试中得分最低的25%的人平均认为他们处于参加测试者的第62百分位。简而言之,即使是参加测试的得分最低的人也认为他们高于平均水平!

这个我方处理主题(myside processing)还有一个最终的递归曲折。普林斯顿心理学家艾米莉·普罗宁调查了研究,表明还有一个额外的领域,人们在其中表现出有偏见的自我评估。该领域是对他们自己偏见的评估。普罗宁总结了研究,其中受试者必须评价自己和他人对文献中已确定的各种认知和社会心理学偏见的易感性,如光环效应(halo effects)和自利归因偏见(self-serving attributional biases)(为成功邀功,避免为失败负责)。普罗宁及其同事发现,在八种这样的偏见中,人们一致认为他们比同龄人更少有偏见。简而言之,人们承认关于有偏见处理的心理学发现的真实性——除了他们认为这不适用于他们自己。

在解释为什么存在这种所谓的偏见盲点(bias blind spot)时,Pronin推测,当人们估计他人的偏见程度时,他们依赖于通俗心理学理论。然而,她假设,当评估自己的偏见时,他们会退回到自我立场加工(myside processing)的一个方面——监控自己的意识内省。现代通俗心理学理论允许存在有偏见的加工过程,因此可以预测他人会有偏见加工。然而,研究发现的大多数社会和认知偏见都是无意识运作的。因此,当我们通过内省机制寻找使自己头脑产生偏见的过程时,我们什么也找不到。与我们将心理学理论外推到他人时相比,我们通过内省机制给自己归因的偏见要少得多。

自我立场加工的另一个重要方面是我们倾向于对自己控制事件的能力产生错位的信心。心理学家Ellen Langer研究了所谓的控制幻觉(illusion of control)——即倾向于相信个人技能可以影响由机会决定的结果。在一项研究中,两家不同公司的两名员工向同事出售彩票。一些人只是被发了一张彩票,而另一些人则被允许选择自己的彩票。当然,在随机抽奖中,一个人选择彩票还是被分配彩票没有任何区别。第二天,卖彩票的两名员工找到每个人,试图买回彩票。选择了自己彩票的受试者要求的价格是被发给彩票的受试者的四倍!在其他几个实验中,Langer证实了这样的假设:这一结果源于人们错误地相信技能可以决定随机事件的结果。

受到强烈控制幻觉影响的人容易根据错误的因果理论行事,从而产生次优结果。Mark Fenton-O’Creevy及其同事的一项研究很好地说明了基于虚幻控制感行事的实际后果。他们研究了伦敦金融城四家不同投资银行的107名交易员。通过一项实验任务评估了每个交易员的虚幻控制程度。受试者按下按键,他们被告知这些按键可能会或可能不会影响一个随时间变化的指数的移动。实际上,这些按键并不影响指数的移动。受试者相信他们按键会影响指数移动的程度,就是衡量受试者思维过程中控制幻觉程度的指标。Fenton-O’Creevy及其同事发现,虚幻控制感的差异与交易员表现的几项指标呈(负)相关。控制幻觉程度高的交易员获得的年薪低于控制幻觉程度低的交易员。控制幻觉每增加一个标准差,年薪就会减少58,000英镑。

自我立场加工:沟通和知识假设中的自我中心主义

自我立场加工偏见会干扰我们的沟通尝试,特别是在某些场合。Kruger及其同事研究了电子邮件沟通中的自我中心主义(egocentrism)。当然,任何书面沟通都需要我们进行一些视角转换,因为我们知道正常的语气、表情和强调线索不存在。电子邮件在这方面可能特别危险,因为它的便捷性、非正式性和互动性可能会让我们认为它比实际情况更像面对面的沟通。在第一项研究中,Kruger及其同事让一组受试者向另一组受试者发送电子邮件,然后由后者解读这些邮件。发送的邮件中有一半是讽刺性的(“我真的很喜欢约会,因为我喜欢感到不自在”),另一半不是。接收者被要求判断哪些是讽刺性的,哪些不是,发送者被要求估计他们认为接收者是否能正确分类每条特定的消息。发送者非常乐观地认为接收者几乎能解码每条消息——发送者认为接收者在分类时能达到97%的准确率。实际上,接收者只正确解读了84%的消息。发送者很难调整自己的自我立场视角,以理解没有表达性线索和语调,很难看出其中一些消息是讽刺性的。

人们在理解电子邮件中可能出现误解这一现象时遇到的困难,确实是由于自我中心主义(egocentrism)造成的,这一点在另一个实验中得到了证实。在这个实验中,发送者大声朗读他们的电子邮件内容。但是,这些口头录音并没有发送给接收者。就像之前的实验一样,接收者只能独自解读电子邮件。口头录音的目的是在一组发送者中诱导出一种较少自我中心的思维模式。一组发送者以符合其含义的方式录制消息——发送者用讽刺的语气朗读讽刺性消息,用严肃的语气朗读严肃消息。然而,另一组则以不一致的方式朗读消息——讽刺性消息被严肃地朗读,而严肃消息则被讽刺地朗读。正如克鲁格及其同事所说:“我们的推理很简单。如果人们对通过电子邮件进行沟通的能力过于自信,部分原因是难以超越自己的视角,那么迫使人们采用与自己不同的视角应该会减少这种过度自信。因此,以与预期含义不一致的方式将消息说出来的参与者,应该比那些以与预期含义一致的方式将消息说出来的人更少过度自信”(第930页)。

重复之前的研究,一致组表现出非常大的过度自信效应。他们的接收者只正确识别了62.2%的消息,而发送者原本认为他们81.9%的消息会被准确解读。相比之下,在不一致组中,虽然接收者正确识别了63.3%的消息,但发送者对有多少消息会被正确解读的预期要悲观得多。这些发送者(正确地)预测只有62.6%的消息会被准确解读。

克鲁格的研究结果说明了我们如何自动地以自我中心的方式将我们所知道的投射到他人的思维中。实际上,他们的研究受到了一个更令人震惊的演示的启发。他们描述了伊丽莎白·牛顿的一项博士论文研究,在该研究中,受试者被要求向听众敲打出一首流行歌曲的节奏。然后,敲打者估计如果将这些敲击声呈现给一大群听众,有多少人能够正确识别这首歌。敲打者估计大约50%的听众能够识别他们正在敲打的歌曲。实际上,只有3%的听众能够从敲击声中识别出这首歌。我们都知道这种现象。这首歌在我们自己的脑海中是如此清晰,以至于我们无法相信我们神秘的哼唱或敲击声不会立即在听众心中触发它。即使知道这种偏向(myside biases)也无法使我们免受这种错觉的影响——在我们头脑中的东西对其他人来说并不像对我们自己那样重要。

这种类型的偏向思维与消费者文献中关于电子设备讨论的”功能蔓延”和”功能疲劳”现象有关。随着越来越多复杂的功能被添加到电子产品中,这些设备变得不太有用,因为消费者无法承担掌握该设备所需的时间。飞利浦电子公司进行的一项研究发现,他们退回的产品中有一半没有任何问题。相反,在一半的情况下,问题在于消费者无法弄清楚如何使用该设备。

许多公司正在设计具有附加功能的产品,而这些功能最终实际上使产品变得不太有用。作家詹姆斯·苏罗维基提到了微软Word 2003这个明显的例子,它有31个工具栏和超过1500个命令。为什么会出现这种功能蔓延?问题出现是因为产品的设计师无法避免陷入偏向思维。认知科学家奇普·希思很好地描述了设计师的偏向偏见,他指出他”有一个带52个按钮的DVD遥控器,每个按钮的存在都是因为沿线的某个工程师知道如何使用该按钮,并相信我也想使用它。设计产品的人是专家……他们无法想象像我们其他人一样无知是什么感觉”(Rae-Dupree, 2007, 第3页)。

智力与偏向处理

在本章中,我只讨论了心理学家研究偏向处理倾向的众多不同方式中的一小部分样本。偏向处理无处不在。高智力是抵御偏向处理偏见的疫苗吗?

在我和同事理查德·韦斯特关于本章开头福特探险者问题中所展示的本方偏见(myside bias)的几项研究中,我们发现偏见的程度与智力之间完全没有关联。样本中智力高于中位数的受试者和低于中位数的受试者一样容易表现出这种偏见。我描述的论证生成范式(“应该提高学费以支付大学教育的全部成本”)也是如此。产生更多本方论证而非他方论证的倾向与智力无关。在几项研究中,克拉钦斯基及其同事发现,实验中较高智商的受试者和较低智商的受试者一样可能以有偏见的方式评估实验证据。过度自信效应在一些研究中与智力有微弱的关联。研究显示,智力较高的受试者表现出的过度自信略低。不过,这些仍然是统计上显著但微弱的关联——这些关联为定义该领域中的理性障碍(dysrationalia)的分离留下了充足的空间(高智力个体表现出高度不合理的过度自信)。

我们拥有最强证据表明与智力缺乏关联的大多数本方偏见情境,涉及韦斯特和我所称的自然本方偏见范式。这些是人们在没有明确指示或提示避免这样做时,倾向于从自己的视角评估命题的情境。重要的是要注意,这些研究并没有强烈指示受试者应该避免本方思维或多视角思考是件好事。很可能实验样本中较高智力的受试者会更好地遵从这些指示。

这里关于本方偏见的调查结果表明,与上一章关于框架效应中提到的结论完全相同且具有讽刺意味:聪明人只有在你告诉他们该做什么时才表现更好。如果你告诉一个聪明人什么是理性要求——在本章的情况下,如果你告诉他们避免本方偏见,或者在上一章的情况下告诉他们避免框架效应——然后给他们一个需要遵循该约束的任务,较高智力的个体会比较低智力的个体更好地遵守约束。

重要的是要注意,教育文献中强调批判性思维重要性的实际上倾向于关注避免自然本方偏见。因此,我们观察到例如大学生中批判性思维的大规模失败就不足为奇了。在许多情况下,他们是通过作为智力代理的录取工具被选拔的,但这些工具不包含以这种方式定义的批判性思维的测量。请注意,理论上,这些测试可以包含此类评估。我刚刚讨论了用于评估本方处理的一个非常小且精选的任务样本。还有更多这样的任务。它们代表了检查智力测试未触及的理性思维重要方面的方法。思维的这一方面(本方偏见)代表了智力测试遗漏的认知重要部分。

认知吝啬者的另一个陷阱:思考很多,但失败

现代文明的繁荣与人们选择看似非理性、反常的行为形成了越来越鲜明的对比,这些行为使许多个体比最贫穷的狩猎/采集者更不快乐。随着我们的技术技能克服了饥饿、寒冷、疾病甚至无聊,个体挫败自身目的的意愿形成了更鲜明的对比。在大多数情况下,这些行为不是天真的错误,而是强大动机的产物,尽管意识到这些行为的代价,这些动机仍然持续存在

——乔治·安斯利,《意志的崩溃》,2001年

1999年7月的一个晚上,小约翰·F·肯尼迪带着妻子和小姨子乘坐一架小型飞机前往玛莎葡萄园岛,就在距离目的地几英里处,他在黑暗和雾霾中迷失方向后将飞机驾驶坠入海洋。记者马尔科姆·格拉德威尔将肯尼迪的错误描述为一个覆盖失败(override failure)的实例。肯尼迪无法用类型2思维战胜类型1倾向。他无法用关于仪表飞行所学的规则战胜正常的思维默认。具体来说,当他找不到标记地平线的灯光时,他无法保持机翼水平,没有意识到飞机处于倾斜状态,最终飞机陷入螺旋俯冲。

在没有可见地平线的情况下,飞行员无法通过感受到的重力来察觉倾斜,他感觉是水平的,尽管实际上并非如此。这正是需要我们的意识去覆盖的情况——大脑子系统正在发出非最优的反应信号,必须被习得的知识所覆盖。在这个案例中,非最优反应是试图通过上下驾驶飞机来逃离云层和雾霾,从而看到地平线。而习得的知识和正确反应是使用仪表保持飞机水平,但这正是肯尼迪无法始终如一做到的。根据格拉德威尔的说法,“肯尼迪需要思考,专注于他的仪表,摆脱在有可见地平线时为他服务的本能飞行”(第90页)。相反,仪表飞行的习得倾向在与不适用于当前情况的基本感知本能的战争中失败了。到最后,“他已经退回到他的本能——飞机感觉的方式——而在黑暗中,当然,本能什么也告诉不了你”(第90页)。国家运输安全委员会关于这次坠机的报告详细记录了飞机在最后几分钟的移动,揭示了一个绝望的尝试,试图用视觉找到地平线——这是内置于我们体内的自然倾向。但夜间飞行要求必须覆盖这种倾向,转而执行其他习得的行为。

在前几章中,我讨论了许多认知吝啬鬼(cognitive miser)未能有意识地处理信息,不假思索地使用默认处理模式,从而在某些情况下导致非理性反应的情况。肯尼迪案例似乎不太像这样。它似乎不太像被动接受一个被提供的框架(第7章),或者不假思索地回应像第6章的Levesque问题这样的新问题(“杰克在看安妮,但安妮在看乔治。杰克已婚,但乔治未婚”)。肯尼迪不是认知吝啬鬼,因为他并非完全没有思考。而且——他知道正确的做法。肯尼迪被教导过在这种情况下该怎么做,考虑到他自己和他人的生命受到威胁,他显然在大量思考。发生的事情是正确的行为模式输给了错误的模式。正确的反应可能在某个时刻出现在肯尼迪的脑海中(不像Levesque问题的情况),但它输给了错误的反应。肯尼迪在思考,但正确的思考输了——这当然引发了一个问题:输给了谁?鉴于所有思考都发生在同一个大脑中,这表明在同一个大脑中可能存在不同的心智(minds)——这正是第3章讨论的三分模型所暗示的。大脑中有许多不同的非意识子系统,它们经常击败我们大脑中反思性的、有意识的部分。在肯尼迪的案例中,他输给了古老的进化适应模块,用于平衡、感知和定向。这是常见的情况,但常见的是理性反应倾向输给一系列与情绪调节相关的进化适应模块的趋势。

电车难题(Trolley Problem):覆盖情绪

为了让我们做好思考情绪的准备,让我们思考一下杀人的问题。不过不要太沮丧——这将是为了一个好的理由。我想讨论一个在道德哲学中广为流传的假设情境——电车难题。文献中有许多变体,但基本上是这样的。想象你正在看一辆刹车失灵的失控电车,它正沿着山坡向下滚动,朝着轨道上的五个人驶去,这五个人肯定会被它撞死。避免这场悲剧的唯一方法是你按下附近的开关。这个开关装置会将电车送到另一条轨道上,那里只有一个人站着,他将被电车撞死。你按下开关是正确的吗?

大多数人说是的——牺牲一个人来拯救五个人是更好的选择。

现在考虑哈佛心理学家约书亚·格林(Joshua Greene)研究的这个假设的替代版本,他在道德判断的认知神经科学方面做过研究。这个替代版本被称为天桥问题(footbridge problem)。和之前一样,一辆刹车失灵的失控电车正沿着山坡滚下,肯定会撞死下面轨道上的五个人。这次你站在横跨轨道的天桥上,位于电车和五个人之间。一个高大的陌生人正靠在天桥栏杆上,如果你把他推下栏杆,他会落在轨道上,从而阻止电车并拯救五个人(没有人会看到这个推动)。你应该把他推下去吗?大多数人说不应该。

我们都能理解为什么在第二种情况下会有说”不”的倾向。第二种情况就是……令人不快……而第一种情况则不是。因此,我们都有这些直觉是可以理解的。问题在于,当一些人想要证明这些直觉是正当的时候,也就是说,要声称两种直觉都是对的——在第一种情况下牺牲一个人来拯救五个人是对的,而在第二种情况下牺牲一个人来拯救五个人是不对的。正如格林所指出的,“尽管已经有许多尝试为这两种直觉提供一致的、有原则的正当性理由,但所提供的理由并不明显,而且通常存在问题……这些直觉不容易被证明是正当的……如果这些结论不是基于某些容易理解的道德原则,那么它们必定是基于某种直觉。但这些直觉从何而来?”(2005年,第345页)。

为了解决这个问题,格林和同事们进行了研究,让受试者在接受大脑扫描的同时,对各种类似电车问题的困境(称为较少个人化的困境)和各种类似天桥困境的问题(称为较多个人化的困境)做出回应。大脑扫描结果证实,较多个人化的困境在情感上更为突出,并在更大程度上激活了与情感和社会认知相关的大脑区域:后扣带皮层(posterior cingulate cortex)、杏仁核(amygdala)、内侧前额叶皮层(medial prefrontal cortex)和颞上沟(superior temporal sulcus)。相比之下,较少个人化的困境”在两个经典的’认知’大脑区域产生了相对更大的神经活动,这些区域与工作记忆功能相关,位于顶下小叶(inferior parietal lobe)和背外侧前额叶皮层(dorsolateral prefrontal cortex)“(格林,2005年,第346页)。这些是与覆盖无意识心智决策相关的大脑区域。

一个有趣的发现涉及那些违背通常模式、对天桥类问题回答”是”的受试者——即使在高度个人化的困境中也牺牲一个人来拯救五个人。他们花费了异常长的时间来做出回应。格林和同事们更深入地研究了这一发现,比较了受试者在缓慢试验中对天桥类问题说”是”(拯救五个人)时的大脑扫描,与在快速试验中对此类个人化问题给出多数回应(说”不”——不拯救五个人)时的大脑扫描。在说”是”的试验中,大脑看起来不同。与覆盖情绪大脑相关的区域——背外侧前额叶皮层和顶叶——在这些试验中表现出更多活动。对于这些个体来说,他们正在使用类型2处理来覆盖来自调节情绪的大脑中枢的类型1处理。这些受试者意识到,如果将火车改道朝向一个人以拯救五个人是正确的,那么将大个子男人推下天桥以拯救五个人也是正确的做法。

然而,大多数受试者并不像这些受试者——他们没有覆盖天桥困境中的情绪。他们进行了认知斗争,但他们的”高级”心智输给了情绪。因此,这些受试者在之后无法找到一个有原则的理由来解释为什么在天桥案例中不为更大收益而牺牲,这并不奇怪——因为根本没有涉及原则。他们心智中处理原则的部分输给了情绪心智。这些人陷入了绝望的尝试,试图让他们两个完全矛盾的回应融合成某种框架——而这个框架实际上并不是他们在回应问题时有意识使用的。

认知的一个普遍事实是,受试者往往不知道他们的回应是由无意识心智决定的,实际上他们经常强烈地捍卫这样的主张:他们的决定是有意识的、有原则的选择。我们倾向于为我们的行为构建一个连贯的叙述,尽管我们实际上并不了解产生大部分行为的大脑过程。结果是,我们倾向于虚构解释,为那些主要是无意识触发的行为编造涉及有意识选择的理由,这是一个有大量文献记载的现象。虚构行为解释的倾向可能会阻碍认知改革,而认知改革只有在我们意识到某些大脑子系统的自主性质时才能进行。

对抗”冷”启发式倾向并仍然失败

心理学家区分了充满情感的思维和相对不带情感的思维。试图以克服情绪污染效应的方式思考,是心理学家称之为热认知的一个例子。但即使在不涉及情绪的情况下,我们的有意识思维也可能输给无意识思维——也就是说,当我们从事纯粹的冷认知时。事实上,即使在有意识地知道更好的情况下,我们也可能让非意识处理决定我们的行为。例如,你愿意有10%的机会赢得一美元,还是8%的机会赢得一美元?这不用动脑筋吧?但考虑一下,如果你像心理学家西摩·爱泼斯坦(Seymour Epstein)及其同事实验中的许多人一样,你实际上会选择后者。

是的——爱泼斯坦发现,实际上可以让受试者更偏好8%的概率赢得一美元,而不是10%的概率赢得一美元。方法如下。在他的几个实验中,受试者会看到两碗软糖豆。第一碗里有9颗白色软糖豆和1颗红色软糖豆。第二碗里有92颗白色软糖豆和8颗红色软糖豆。将从其中一碗随机抽取,如果抽到红色软糖豆,受试者就能得到一美元。受试者可以选择从哪个碗里抽取。尽管这两碗明显代表10%和8%的获胜概率,但仍有一些受试者选择了100颗豆子的碗,从而降低了他们获胜的机会。大多数人确实选择了10%的碗,但有相当一部分人(占受试者的30%到40%)选择了8%的碗。尽管这些受试者中的大多数人都知道大碗在统计上是更差的选择,但那个碗里也包含了更多诱人的获胜豆子——8颗红色的。许多人无法抗拒尝试有更多赢家的碗,尽管他们知道其概率更差。许多受试者意识到概率更差但仍未能抗拒选择大碗,这从他们的一些评论中可以看出,例如:“我选择有更多红色软糖豆的那个,因为看起来有更多方式可以获胜,尽管我知道白色的也更多,而且百分比对我不利”(Denes-Raj and Epstein, 1994, p. 823)。简而言之,对这些受试者来说,对获胜者绝对数量的反应倾向,压倒了他们知道是更好选择的正式规则(选择红色百分比最高的那个)。

也许你认为你会选择小碗,也就是正确的那个(你可能是对的——大多数人确实选择了那个碗)。也许你不觉得这是一个涉及太多挣扎的冷认知(cold cognition)问题。那么也许你会在下一个例子中经历更多挣扎——一场”你”很可能会输掉的认知战斗。

考虑以下三段论。问问自己它是否有效——结论是否从两个前提中逻辑地得出:

前提1:所有生物都需要水
前提2:玫瑰需要水
因此,玫瑰是生物

你觉得怎么样?在继续阅读之前判断结论在逻辑上是有效还是无效。

如果你像大约70%做过这道题的大学生一样,你会认为结论是有效的。如果你确实认为它有效,那你就错了。前提1说的是所有生物都需要水,而不是所有需要水的东西都是生物。所以,仅仅因为玫瑰需要水,并不能从前提1推出它们是生物。如果这还不够清楚,在你考虑以下结构完全相同的三段论后可能就会清楚了:

前提1:所有昆虫都需要氧气
前提2:老鼠需要氧气
因此,老鼠是昆虫

现在似乎很清楚,结论并不能从前提中得出。

如果逻辑上等价的”老鼠”三段论这么容易解决,为什么”玫瑰”问题这么难?嗯,首先,结论(玫瑰是生物)看起来如此合理,而且你知道它在现实世界中是真的。这就是问题所在。逻辑有效性不是关于结论的可信度——而是关于结论是否必然从前提中得出。使玫瑰问题如此困难的同样因素使老鼠问题变得容易。“老鼠是昆虫”这个事实在我们生活的世界中是错误的,这使得更容易看出结论在逻辑上不能从两个前提中得出。

在这两个问题中,关于世界本质的先验知识(玫瑰是生物,老鼠不是昆虫)都卷入了一种本应独立于内容的判断类型:逻辑有效性判断。在玫瑰问题中,先验知识产生了干扰,而在老鼠问题中先验知识起到了促进作用。玫瑰三段论是冷认知的一个例子,涉及自然反应与更深思熟虑的基于规则的反应之间的冲突。即使你回答正确,你无疑也感受到了这种冲突。如果你没有正确回答,那么你刚刚经历了一种情况,在这种情况下你思考了很多,但输给了一种更自然的处理倾向,即对可信度而非有效性做出反应。

有效性和先验知识相冲突的三段论评估了一项重要的思维技能——保持专注于推理问题而不被我们使用最容易处理的线索的自然倾向所分散注意力的能力(我们成为认知吝啬鬼(cognitive miser)的自然倾向)。这些问题探究了我们在指令告诉我们避免时仍依赖属性替换(attribute substitution)的倾向。在这些问题中,最容易使用的线索只是简单地评估结论在世界中是否为真。有效性是更难处理的东西,但必须专注于它,同时忽略和/或抑制结论可信度这个更容易的线索。

重要的是要认识到,玫瑰型三段论并不是出现在智力测试中的三段论类型。这类题目更可能出现在批判性思维测试中,其重点是评估思维倾向和认知风格。在聚焦点的开放性方面(聚焦于结论的真实性还是论证的有效性),这种题目在批判性思维测试中是受欢迎的,因为对推理与情境的相对依赖可能正是评估的目的所在。这种开放性在智力测试中是不受欢迎的,因为智力测试的重点是(表面上)在没有歧义的情况下衡量最优表现的原始推理能力。在智力测试(或任何能力倾向测试或认知能力测试)中,三段论会被剥离内容,变成”所有A是B”的形式。或者,会使用不熟悉的内容,例如这个与”玫瑰”三段论形式相同的例子:

前提1:所有hudon类的动物都是凶猛的前提2:Wampets是凶猛的因此,Wampets是hudon类的动物

像这样的题目去除了问题中”多重心智冲突”的方面,而这正是玫瑰三段论的显著特征。不涉及这种冲突的问题只能测试算法心智的能力,而无法测试反思心智的重要方面。例如,研究表明,在玫瑰型三段论上的表现与智力有一定相关性。然而,作为反思心智一部分的思维倾向——如认知灵活性(cognitive flexibility)、开放思维(open-mindedness)、情境独立性(context independence)和认知需求(need for cognition)——可以预测智力无法预测的冲突三段论的变异。

最后,尽管玫瑰三段论可能看起来像是一个玩具问题,但它反映了现代社会中日益重要的一项认知技能——根据给定的信息进行推理,并至少暂时搁置我们在接收新信息之前的想法的能力。例如,当代法律系统的许多方面都强调将先前信念和世界知识与证据评估过程分离。对于与证据无关,而是基于背景知识和个人经验做出的奇怪陪审团裁决,人们产生了可以理解的困惑。1990年代的两个经典案例提供了例子。如果民意调查可信的话,很大比例的美国人对陪审团宣判O·J·辛普森无罪感到愤怒。类似数量的人对罗德尼·金殴打案中涉案警官的第一次审判的陪审团裁决感到震惊。两个陪审团都未能做到的是将各自案件中的证据与他们的先前信念分离。

在当代社会的许多工作环境中,都需要将知识和先前信念与当前行动分离的特点。考虑零售服务业中常见的告诫:“顾客永远是对的。”这条告诫通常被解释为包括顾客对员工进行无理言语攻击的情况。在这种情况下,知道顾客是错的这一事实必须被搁置,员工必须执行零售业的特殊逻辑,否则她将被解雇。服务人员应该保持礼貌和乐于助人,并意识到这是市场交易的社会建构领域。员工必须意识到,他或她不是在与这个人进行真正的社会互动,而是在一个特殊的、确实不自然的领域,在那里适用不同的规则。

我并不是在论证忽略你所知道的总是更好。显然,大多数时候我们会运用所有先前的知识来解决问题。我只是指出这样一个事实:现代性正在创造越来越多需要这种不自然的去情境化(decontextualization)的情况。现代技术社会所基于的科学通常要求”忽略我们所知道或相信的”。当你完全预期对照组的表现会不如实验组时,测试对照组就是一种忽略你所相信的形式。搁置先前知识的必要性不仅限于科学和法律。现代性越来越多地要求以去情境化的形式剥离我们个人”知道”的东西,通过强调以下特征:公平性、尽管有情境仍遵守规则、公正、制裁裙带关系(nepotism)、无偏见、普遍主义、包容性、合同规定的平等待遇,以及不鼓励家族、种族和宗教歧视。

内在冲动与意志力:思考非常多仍然失败

我们倾向于吝啬的信息处理往往对我们自己并不明显。当人们面对一个问题时,他们通常甚至没有意识到存在替代框架。他们没有意识到自己未能进行尽可能多的思考。当人们进行偏我思维(myside thinking)时,他们通常没有意识到处理信息的替代方式。当我们使用锚定和调整(anchoring and adjustment)或让我们的思维受到生动性(vividness)影响时,我们很少意识到替代的思考方式。这是有道理的。认知吝啬者(cognitive miser)使用的认知捷径的目的是在不占用意识的情况下提供答案。如果我们意识到在替代策略之间做出了选择,那么这些就不是认知捷径了!如果我们意识到在决策和问题解决的替代方式之间进行选择,它们的目的就会被颠覆。

然而,本章讨论的情况有所不同。如果你觉得在爱泼斯坦(Epstein)的果冻豆任务中会选择8%的碗,你至少意识到10%可能是更好的选择。如果你认为在那个版本的电车难题中将人推下天桥是错误的,你至少意识到存在一个相反的论点——你意识到因为没有推那个人,你实际上是在判处另外四个人死刑。在玫瑰三段论中,如果你默认采用简单的解决方案,看到”玫瑰是生物”这个短语就说”有效”,你可能意识到自己有点懒惰,没有仔细思考问题的前提。人们意识到在这些情况下,我们可以称之为艰难思考和轻松思考之间存在冲突。他们在某种程度上意识到,艰难思考正在把他们拉向一个方向,而轻松思考则在拉向另一个方向。

还有一些其他情况,人们完全不难意识到自己是由多个心智组成的。事实上,心智之间的斗争几乎是这些情况的决定性特征。这些是我们必须抵制诱惑的情况:我们必须起床做早餐,尽管想继续睡觉;必须抵制下午多花3美元买咖啡的冲动,因为我们知道本月预算紧张;正在节食,知道我们的零食应该是胡萝卜而不是薯片;知道这个周六需要清理车库,但密歇根对阵圣母大学的比赛正在进行;必须为期中考试学习,但这个周末有两个派对;在赌场承诺输不超过100美元,现在已经输了107美元,我们真的应该停止,但是……

在这些情况下,我们的大脑各部分相互交战,这对我们来说太明显了。我们的日常语言甚至有一个术语来指代在这些情况下试图克服轻松思考的艰难思考:意志力(willpower)。意志力是一个民间术语,但在过去二十年中,认知研究人员已经开始从科学角度理解它。

本章开头的肯尼迪飞机坠毁事件是一个需要克服基本感知和认知过程的例子。然而,这些并不是我们通常提到意志力的情况。相反,我们对意志力的通俗理解通常指的是延迟满足或克服驱使我们做出不符合长期利益选择的本能反应的能力。无法正确评估即时和延迟奖励是一种非理性的来源,使许多人无法最大化他们的目标实现。许多成瘾的逻辑,如酗酒、暴饮暴食和信用卡购物,说明了这一点。从长远角度来看,一个人肯定更喜欢清醒、节食和保持低信用卡债务。然而,当直接面对挑战这种偏好的刺激时——一杯酒、一份甜点、一件打折商品——长期偏好就会被短期欲望所压倒。有各种各样的所谓自我控制问题属于这一类:药物滥用、吸烟、暴饮暴食、过度消费、赌博、拖延。

心理学家使用延迟奖励范式(delayed-reward paradigms)研究了这个问题,在这些研究中,人们表现出一种称为跨期偏好反转(intertemporal preference reversal)的非理性。这是一种非理性的偏好模式,因为它阻止我们从长远来看获得我们最想要的东西。例如,想象一下你可以选择立即获得100美元或在一周后获得115美元(假设这笔钱由联邦政府托管,因此这个思想实验消除了关于收到钱的概率的问题)。并非所有人在给出这个选择时都会选择115美元。无论出于什么原因,有些人更喜欢立即获得100美元。现在给予做出第一个选择的相同受试者另一个选择:在52周后获得100美元或在53周后获得115美元。几乎所有受试者——无论之前做出什么选择——在这个比较中都更喜欢115美元。但对于在前一个例子中选择100美元的人来说,这是一个等级不一致。在52周后,他们将处于第一个例子的确切情况——他们可以立即获得100美元或等待一周获得115美元。

为什么在一个时候等待一周看起来很重要(重要到值得花15美元来避免),而在另一个时候却显得不重要(提前一年做决定)? 答案是人类表现出这种不一致,因为他们有所谓的双曲线贴现曲线(hyperbolic discount curves)。这些只是决定我们以多快的速度贴现距离奖励的函数。出于合理的进化原因,我们的函数是双曲线的。唯一的问题是,无论这种类型的函数可能如何有利于遗传适应性,它并不是一个理性的贴现函数,对于试图最大化个人效用的人来说(指数曲线是最优人类选择的正确函数)。双曲线函数导致我们过度重视时间上接近的奖励,从而有时忽视长期目标。它们导致我们随时间改变我们的偏好。从项目或行动的任何规划者的角度来看,这是次优的。在较早时间点为项目制定的计划将在较晚时间点被放弃——而且,在更晚的时间点,这种放弃将会被后悔!

我们的双曲贴现函数(hyperbolic discount function)解释了许多功能失调的诱惑,当我们屈服于这些诱惑时就会出现问题。我们在午夜睡觉时将闹钟设在早上7点,因为我们判断第二天的任务最好在这个时间起床而不是早上9点起床。但当闹钟在早上7点响起,我们按下贪睡按钮时,我们已经推翻了之前的判断——而且之后我们会后悔这个逆转。我们在冰箱里储备昂贵的减肥食品,期待一段减重时期,然后发现自己几乎本能地对快餐柜台”要加大份吗,先生?“的问题说是。在这样的情况下,我们必须抑制短期反应,而未能做到这一点就是民间心理学所说的”缺乏意志力(willpower)“。

考虑《新闻周刊》杂志中一个与意志力相关的例子。在对参议员约翰·爱德华兹的妻子伊丽莎白·爱德华兹的专访中,作者透露了2004年总统竞选活动中的一个轶事。爱德华兹夫人正在努力坚持南海滩饮食法(South Beach Diet)。作者报道说,当她在转机航班上时,一名空乘人员端着甜点托盘过来问爱德华兹夫人是否想要一块布朗尼。爱德华兹夫人回答:“答案是想要。但如果你走开,从长远来看我会更快乐”(Henneberger, 2004, p. 31)。爱德华兹夫人在这里行使了所谓的意志力,但她也可能使用了一种认知工具,这是支持理性思维的心智程序(mindware)的一个例子。她可能调用了一种所谓的捆绑策略(bundling strategy),这种策略被心理学家乔治·安斯利和霍华德·拉赫林很好地描述过。我们想追求一个长期目标(通过节食减肥),但短期奖励(一块布朗尼)诱惑着我们。我们知道不应该每天吃布朗尼。那肯定会挫败我们最重要的目标——通过节食减肥。另一方面,我们发现,在当下,对短期目标的本能反应占主导地位。而且它们甚至还有另一个论据:何不现在吃布朗尼,明天再开始节食?简而言之,为什么不现在获得布朗尼的好处,同时也获得长期节食的好处?我们创造替代世界的能力——算法心智和反思心智进行的2类型加工的一个关键特征——告诉我们为什么不行:明天,我们将处于与现在完全相同的位置,我们那时也会选择布朗尼,如此循环往复。

在这一点上,我们可以进行一些深入思考并再进一步。我们可以创建一条规则,重新分类今天吃布朗尼的意义:今天吃布朗尼代表未来每一天都吃布朗尼。这条规则清楚地表明,今天吃布朗尼完全挫败了我们节食的最重要目标。如果我吃一块布朗尼——即使是这一块——我的整个减肥计划都会受到威胁。现在总损失被放大,这样它至少可以与吃布朗尼带来的被高估的短期收益竞争。

我们现在对问题进行了重新框架(reframing),它具有至少能与短期本能利益竞争的动机力量(当然这并不是说这条规则会赢;只是说它现在有力量使这成为一场真正的斗争——用体育类比来说,是一场加时赛而不是一边倒的比赛)。利用我们的语言能力,我们可以实例化规则,这些规则具有将未来要采取的行为行动”捆绑”在一起的效果,以便它们能够获得动机力量来抑制眼下威胁我们长期目标的行动。

这里的例子指出了一个重要问题,这将我们引向下一章的主题。抑制由我们无意识心智启动的反应是一个利用内容的过程。陈述性知识(declarative knowledge)和策略规则(语言编码的策略)在抑制过程中被调用。这种心智程序通常是一个具有动机力量的基于语言的命题,可以启动反应系统。我们可能上传这样的信息,简单到几乎普遍理解的格言——“省一分等于赚一分”,“美貌只是表面的”——所有这些都是为了抑制来自本能或情绪模块的反应启动。

然而,在相关心智程序尚未被个体学习的情况下会出现问题——它不能作为一个可以影响行为的替代控制系统。因此,在某些情况下,个体可能希望抑制自动反应,但没有为这种情况安装适当的心智程序。这是一个导致非理性行为的心理问题,我称之为心智程序缺口(mindware gap)。

十、心智程序缺口

关于理性的辩论集中在纯粹的认知策略上,掩盖了这样一种可能性:理性的最终标准可能是决定使用优越工具。

——理查德·拉里克,《判断与决策制定布莱克韦尔手册》,2004

我们不能违抗概率法则,因为它们捕捉了关于世界的重要真理。

——阿莫斯·特沃斯基和丹尼尔·卡尼曼,《不确定性下的判断:启发式与偏差》,1982

在过去的几章中,我勾勒了认知吝啬鬼(cognitive miser)的一些特征。但作为认知吝啬鬼并不是糟糕思维的唯一原因。人们未能达成目标也是因为心智程序(mindware)问题。心智程序是一个通用标签,指代一个人可以从记忆中提取的规则、知识、程序和策略,以帮助决策和解决问题。良好的思维可能无法实现,是因为人们未能习得重要的心智程序——他们可能缺乏支持理性思维的规则、策略和知识。第二个心智程序问题源于某些知识实际上可能是非理性行为和思想的原因。第一个问题,我称之为心智程序缺口(mindware gaps),是本章的重点。第二个问题,称为受污染的心智程序(contaminated mindware),是下一章的主题。

现实世界中的心智程序问题:心智程序缺口影响的两个悲剧案例

自闭症(autism)是一种发育障碍,其特征是互惠社交互动受损、语言发展延迟,以及活动和兴趣范围受限。许多自闭症儿童外表可能正常,但缺乏沟通能力,这使得这种疾病对父母来说特别难以接受。因此,不难想象自闭症儿童的父母在20世纪80年代末和90年代初听说一种来自澳大利亚的技术时有多么兴奋,这种技术能让之前完全不会说话的自闭症儿童进行交流。

这种解锁非语言自闭症个体沟通能力的技术被称为辅助沟通(facilitated communication),它在《60分钟》、《Parade》杂志和《华盛顿邮报》等高度可见的媒体上被不加批判地宣扬。声称是,当同情的”辅助者”在打字机上支撑他们的手和手臂时,之前不会说话的自闭症个体和其他发育障碍儿童在键盘上打出了高度识字的信息。毫不奇怪,自闭症儿童表现出这些惊人的语言能力——而他们之前表现出非常有限的语言行为——在他们的父母中激起了难以置信的高度希望。还有人声称这种技术对患有严重智力障碍且不会说话的个体也有效。父母的兴奋是容易理解的,每个人都同情他们的希望。

然而,遗憾的是,这个故事没有幸福的结局。在整个90年代初,全世界的行为科学研究人员怀着恐惧的预期观察着,几乎就像慢镜头观看汽车相撞一样,而一场可预见的悲剧在他们眼前展开——之所以可预见,是因为研究人员在试图填补(通过教学)导致悲剧不可避免的心智程序缺口方面有很多经验。

这个心智程序缺口是未能理解科学思维的一些最关键特征——最值得注意的是使用对照组(control group)测试替代解释的特征。辅助沟通疗效的声称在进行任何对照研究之前就传播给了充满希望的父母。在这种情况下,对照研究的必要性是迫切的,因为对所观察到的现象有许多明显的替代解释。辅助者几乎总是真诚关心孩子成功的同情个体,有许多机会有意识或无意识地引导孩子的手到键盘上按键的附近。辅助者可能进行提示的事实也通过额外的观察得到了暗示,即孩子们有时甚至不看键盘就打出了复杂的信息。此外,之前没有接触过字母表的儿童产生了高度识字的英语散文。

到现在为止,已经报告了十多年的对照研究,这些研究使用适当的实验控制测试了辅助沟通的声称。每项研究都明确证明了同样的事情:自闭症儿童的表现取决于辅助者的触觉提示。这些研究中的许多设置了这样一种情况:儿童和辅助者各自看到一个物体的图画,但都看不到对方的图画。当儿童和辅助者看着同一幅图画时,儿童打出了图画的正确名称。然而,当儿童和辅助者看到不同的图画时,儿童打出的是辅助者图画的名称,而不是儿童正在看的那个。因此,反应是由辅助者而不是儿童决定的。毫不夸张地说,辅助沟通确实导致了悲剧。例如,在某些中心,在键盘上的辅助会话期间,客户报告过去曾被父母性虐待。孩子们随后被从父母家中带走,后来当虐待指控被证明毫无根据时才被送回。

负责辅助沟通悲剧的临床医生并不是不聪明的人。然而,他们的信念和行为是非理性的,并造成了巨大伤害,因为他们有心智程序缺口。他们缺乏批判性思维(critical thinking)策略,而这些策略本可以防止他们做出错误的因果推断。他们是聪明人,却因为心智程序缺口而做出了愚蠢的行为。

另一个思维工具差距也暴露了同样悲剧性的后果,在更近期的一系列案件中。2003年,英国律师莎莉·克拉克从监狱中获释,她因杀害两名年幼婴儿的定罪被推翻。五个月后,来自英国梅登黑德的药剂师特鲁普蒂·帕特尔因谋杀子女的定罪也被推翻。克拉克夫人和帕特尔夫人有许多共同点。她们都在家庭中遭受了反复的婴儿死亡。她们都被指控杀害了自己的婴儿。针对两位母亲的证据都相当模糊。而且——最后——两人都被定罪,因为法官、陪审团,尤其是在她们的审判中作证的专家证人,都存在思维工具差距。

在两起案件中作证的专家证人是一名儿科医生。他的理论是两位母亲都患有代理型孟乔森综合症(Munchausen syndrome by proxy),这是一种儿童虐待形式,父母让孩子接受不必要的医疗程序。然而,比这个理论更能说服陪审团的是儿科医生在证词中提出的一个概率。儿科医生作证说,同一家庭中两个婴儿死于摇篮死亡(英国对婴儿猝死综合症的称呼)的概率是7300万分之一。这个数字给陪审团留下了深刻印象,因为它使这些死亡偶然发生的概率看起来非常小。但儿科医生忽略了在这类案件中适用的基本概率规则。为了得出73,000,000:1的数字,他只是简单地将单次摇篮死亡的概率平方。但这个公式只有在假设两次死亡是独立事件的情况下才是正确的。这个假设在婴儿猝死综合症的案例中很可能是错误的,因为已经研究了各种遗传和环境因素会增加这些死亡在同一家庭中发生的概率。

克拉克夫人被定罪后不久,《英国医学杂志》发表了一篇题为”数学错误定罪?“的文章,指出了儿科医生审判证词中概率逻辑的错误。从某种意义上说,概率推理中的错误是微不足道的。一旦向大多数人指出,他们就能理解。”平方概率”规则要求事件是独立的,这是每个统计学入门教师都强调的。但从另一个意义上说,问题似乎更大。基本概率论的思维工具分布非常不足。儿科医生没有学习它,法官和陪审团可能也不知道。大多数人高中毕业时不知道概率的乘法规则,只有一部分大学生会学习教授这个规则的课程。智力测试不评估它。认知心理学研究表明,当处理这类概率信息时,我们的自然思维倾向(认知吝啬者所依赖的)不会产生正确的估计。概率论的许多重要规则不在大多数人存储的思维工具中,因为它们没有通过正式教学习得。简而言之,概率论知识的缺乏是一种普遍存在的思维工具差距,因此是许多非理性思想和行为的根源。

在这两个例子中(辅助沟通和由于不当使用概率而定罪),我说明了缺失的思维工具如何导致非理性决策和行动。我在这里说明的两类缺失思维工具——分别是科学思维规则和概率思维——是经过深思熟虑选择的,因为它们解释了许多非理性思维。这些思维工具的存在与否决定了人们是否理性。即使在高智商的人中,这些思维工具也经常缺失(由于缺乏接触或教学),因此是理性障碍的原因。也就是说,因为测试不评估概率推理,许多被认为高智商的人可能仍然被非理性的概率判断所困扰。尽管许多智商测试确实检查人们是否获得了某些类型的事实信息(例如,词汇),但测试并不评估科学思维和概率的思维工具。如果评估的话,一些人会被认为比现有测试更聪明,而其他人则没那么聪明。

托马斯·贝叶斯牧师来救援!

在辅助沟通例子中说明的科学思维原则——考虑替代假设的必要性——具有巨大的普遍性。这种推理策略的最基本形式——可以称为”反向思考”——实际上是可以在日常生活中各种问题中使用的思维工具。想象一下,你所在社区有一家看起来很有趣的餐厅,但你从未去过。让你望而却步的一件事是你的几个有鉴赏力的朋友说他们在那里吃过饭,但不是很好。不管对错(你的朋友可能不具代表性——你可能过度受到他们证词生动性的影响),你(暗中)认为这家餐厅不错的概率是.50——也就是50%。那个月晚些时候,你在理发店剪头发,餐厅老板恰好也在那里。老板从社区认出了你,问你为什么从来没去过餐厅。你编了一个蹩脚的借口。也许察觉到你有些犹豫,老板说:“来吧,怎么了?我95%的顾客从不抱怨!”

这能让你放心吗?这能让你想去那里吗?这能证明这家餐厅很好吗?

所有这些问题的答案当然都是响亮的”不”。事实上,店主的声明反而让你更加犹豫是否要去那里。它当然没有让你想把对这家餐厅好的隐含概率(implicit probability)提高到50/50以上。店主的推理有什么问题?为什么店主错误地认为他或她的声明是餐厅好、你应该去的证据?

这个问题的正式答案可以用18世纪英格兰滕布里奇韦尔斯的托马斯·贝叶斯牧师发现的定理来解决。[4] 贝叶斯公式只用两个基本概念来表达:正在研究的焦点假设(focal hypothesis)(标记为H)和与假设相关的收集数据(标记为D)。在下面我将展示的公式中,你会看到一个额外的符号∼H(非H)。这简单地指代替代假设(alternative hypothesis):如果焦点假设H为假,那么必然正确的互斥替代假设。因此,按照惯例,替代假设∼H的概率是1减去焦点假设H的概率。例如,如果我认为我钓线末端的鱼是鳟鱼的概率是0.60,那就等于说我钓线末端的鱼不是鳟鱼的概率是0.40。

这里我应该停下来说,这是本书中最数学化和最技术性的部分。然而,重要的不是数学而是概念,即使你对数学恐惧并希望忽略数字和公式,这些概念在整个讨论中也应该是清楚的。这是一个关键点。你只需要学习一种思维方式——一些语言规则——就能成为贝叶斯思考者。正式的贝叶斯统计当然涉及计算,但要避免围绕概率的思维错误,你只需要学习关于概率的正确思维如何运作的概念性逻辑。

所以,在接下来的公式中,P(H)是在收集数据之前焦点假设为真的概率估计,P(∼H)是在收集数据之前替代假设为真的概率估计。此外,还涉及一些条件概率(conditional probabilities)。例如,P(H/D)表示在实际观察到数据模式后焦点假设为真的概率,P(∼H/D)表示其补集——给定观察到的数据,替代假设的后验概率(posterior probability)。P(D/H)是给定焦点假设为真时观察到该特定数据模式的概率,P(D/∼H)(正如我们将在下面看到的,这是一个非常重要的量)是给定替代假设为真时观察到该特定数据模式的概率。重要的是要认识到P(D/H)和P(D/∼H)不是补集(它们加起来不等于1.0)。给定焦点假设和替代假设,数据都可能是有可能的,或者给定焦点假设和替代假设,数据都可能是不太可能的。

我们将在这里关注贝叶斯公式理论上最透明的形式——一种用所谓的比值形式(odds form)写成的形式:

image

在这个比率或比值形式中,从左到右,三个比率项代表:收到新数据(D)后支持焦点假设(H)的后验比值(posterior odds);所谓的似然比(likelihood ratio, LR),由给定焦点假设的数据概率除以给定替代假设的数据概率组成;以及支持焦点假设的先验比值(prior odds)。具体来说:

后验比值 = P(H/D)/P(∼H/D) 似然比 = P(D/H)/P(D/∼H) 先验比值 = P(H)/P(∼H)

该公式告诉我们,收到数据后支持焦点假设(H)的比值是通过将另外两项——似然比和支持焦点假设的先验比值——相乘得出的:

支持焦点假设的后验比值 = 似然比 × 先验比值

但非常重要的是要理解,没有人说如果人们不知道贝叶斯规则就是不理性的。没有人被期望知道这个公式。相反,问题在于人们对概率的自然判断是否遵循——在近似程度上——该定理的要求。可以理解的是,做出概率判断的人是在做自发的”猜测”——实验证据涉及这些自发判断是否捕捉到贝叶斯定理对概率施加的一些限制。当我们掉到地上时,我们的身体可以被描述为按照牛顿定律行为。我们不会在下落行为发生时有意识地计算牛顿定律——但我们实际上可以被描述为仿佛我们在遵守该定律。这里的类似问题是,人们的判断是否可以被描述为遵守贝叶斯规则提供的理性推理模型(rational reasoning)。人们的概率判断可能被描述为与贝叶斯规则一致,而不需要他们对公式有任何了解或意识到任何有意识的计算。

已发现推理在几个方面偏离了贝叶斯规则的规定,但在本节中我只集中讨论一个:[5]

在评估证据的诊断性(diagnosticity)时[P(D/H)/P(D/∼H)],人们往往无法理解分母项[P(D/∼H)]的相关性。他们没有看到评估如果焦点假设为时获得所观察数据的概率的必要性。

这就是为什么未能”考虑对立面”会导致严重推理错误的正式原因。让我们回到上面描述的餐厅老板的例子。任何认为老板的论证有道理的人都犯了这个错误。以下是老板推理错误的原因。

用贝叶斯术语来说,发生的情况是老板只向你提供了关于 P(D/H) [如果餐厅好,投诉率低于5%的概率] 的信息,而忽略了 P(D/∼H) [如果餐厅不好,投诉率低于5%的概率]。他或她希望你提高概率,因为他向你展示了一个高的 P(D/H),但你不愿意这样做,因为你(正确地)看到关键的后验概率(posterior odds)不仅仅取决于这个。反过来,你(如果你思考正确)对他没有给你的那个项——P(D/∼H)——做出了一些假设,并意识到他提供的证据并不是很好。在这个简单的例子中,你认识到获取关于 P(D/∼H) 证据的必要性。换句话说,如果餐厅不好,只有5%的顾客会直接向老板投诉的概率是多少?

用贝叶斯术语来说,情况是这样的。回顾基本公式。从概念上讲,它是:

后验概率 = 似然比 × 先验概率

假设你将餐厅好的先验概率设为 .50——餐厅不好的概率也是 .50。因此,支持餐厅好的先验概率是 .5/.5,即 1 比 1——用赛马术语来说就是五五开。

这里的似然比(LR)是什么?从表面上看老板的话,数据是这样的事实:95%的顾客从不投诉。所以似然比可以表示为:

P(至少95%的顾客从不投诉/餐厅好)

除以

P(至少95%的顾客从不投诉/餐厅不好)

考虑到餐厅是好的,至少95%的人不会投诉的可能性很高。事实上,任何餐厅要继续营业,5%的投诉率都相当高,所以一家好餐厅有超过95%的人离开时不投诉的概率至少是 .99。老板错误的关键在于分母中的项——P(D/∼H):考虑到餐厅不好,超过95%的顾客不会投诉的概率是多少?这里有很多问题。大多数不好的餐厅并非一直都不好。此外,大多数餐厅不好不是因为顾客对食物感到恶心(这样的餐厅很快就会关门),而是因为它们持续平庸或比其所在区域的平均水平差。这是因为它们是”乏味”的餐厅——而不是它们在毒害人们。再加上出于各种社会原因,人们在略感不满时很少公开抱怨这一事实。看起来很可能的是,在一家不好的餐厅——一家不会毒害我们,但我们不想去的餐厅——大多数人会在不投诉的情况下离开。这就是为什么95%这个数字并不令人印象深刻。

考虑到这是一家不好的餐厅,可能有 .90 的概率至少95%的顾客仍会在不投诉的情况下离开。所以当我们将这些数字代入贝叶斯定理的似然比时,会发生这样的情况:

后验概率 = 似然比 × 先验概率后验概率 = (.99/.90) × (.5/.5) 后验概率 = 1.1

支持它是一家好餐厅的概率仍然只有 1.1 比 1(它是一家好餐厅的概率仅从50%上升到52.4%[6])。因此,在最好的解释下,这仍然不太可能是一家好餐厅。

餐厅老板试图引诱我们陷入思维错误。老板的障眼法涉及三个部分:

  1. 提供一个数据 D,保证产生高 P(D/H),

  2. 希望我们不会考虑 P(D/∼H),以及

  3. 暗示单独的高 P(D/H) 就意味着焦点假设(focal hypothesis)的高概率。

大量研究文献表明,忽略在非焦点假设为真的情况下证据的概率——P(D/∼H)——的倾向是一种普遍存在的心理倾向。例如,心理学家迈克尔·多尔蒂(Michael Doherty)及其同事使用了一个简单的范式,要求受试者想象自己是一名医生,正在检查一位长有红色皮疹的患者。[7] 他们展示了四条证据,要求受试者选择需要哪些信息才能确定患者患有”Digirosa”病的概率。这四条信息是:

患有 Digirosa 的人的百分比。没有患 Digirosa 的人的百分比。患有 Digirosa 且有红色皮疹的人的百分比。没有患 Digirosa 但有红色皮疹的人的百分比。

这些信息对应于贝叶斯公式中的四个项:P(H)、P(∼H)、P(D/H) 和 P(D/∼H)。因为 P(H) 和 P(∼H) 是互补的,所以只需要三条信息就可以计算后验概率。然而,P(D/∼H)——在没有患 Digirosa 的人中有红色皮疹的人的百分比——显然必须被选择,因为它是贝叶斯公式中似然比的关键组成部分。然而,在多尔蒂及其同事的研究中,48.8%的参与者未能选择 P(D/∼H) 卡片。因此,对于许多面对这个问题的人来说,有红色皮疹但没有患 Digirosa 的人似乎不相关——他们似乎(错误地)是一个非事件(nonevent)。

P(D/∼H) 的重要性并不是自动安装在我们大脑中的思维工具(mindware),因此它是绝对必要信息这一事实常常看起来违反直觉。人们必须被教导它的重要性,否则他们的默认做法就是忽略它。因此,对于许多人来说,未能意识到处理 P(D/∼H) 的重要性代表了一个思维工具缺口(mindware gap)。

一个关键的思维工具缺口——忽略备择假设(Alternative Hypothesis)

未能关注备择假设——即在接收证据时忽略似然比(likelihood ratio)的分母——不是一个微不足道的推理错误。关注备择假设下观察结果的概率是医学临床判断以及许多其他应用科学的关键组成部分。这就是我们使用对照组的原因。了解如果不改变感兴趣的变量会发生什么是至关重要的。如果我们只有治疗组的信息,临床和科学推断都会受到致命损害。

这可能是促进性沟通(facilitated communication)案例中严重出错的许多方面之一,其特点是未能考虑检验备择假设的必要性。心理学家对人们倾向于忽略基本比较信息(对照组信息)进行了大量研究。例如,在一个经过充分研究的协变检测(covariation detection)范式中,受试者会看到一个检验治疗与患者反应之间关系的实验数据。他们可能被告知:

200 人接受了治疗并有所改善 75 人接受了治疗但没有改善 50 人没有接受治疗但有所改善 15 人没有接受治疗也没有改善

这些数据代表了一个 2 × 2 矩阵,总结了实验结果。在协变检测实验中,受试者被要求指出治疗是否有效。许多人认为这个例子中的治疗是有效的。他们关注大量案例(200)中改善跟随治疗的情况。其次,他们关注接受治疗后显示改善的人数(200)多于没有改善的人数(75)这一事实。因为这个概率(200/275 = .727)看起来很高,受试者被诱导认为治疗有效。这是一个理性思维错误。

这种方法忽略了在接受治疗的情况下改善的概率。由于这个概率甚至更高(50/65 = .769),这个实验中测试的特定治疗可以被判断为完全无效。倾向于忽略无治疗条件下的结果,而专注于治疗/改善组中的大量人数,这诱使许多人将治疗视为有效。令人不安的是,即使在那些专门从事临床诊断的人(如医生)中,也发现了这种非最优的证据处理方式。

科学思维的更多思维工具:可证伪性(Falsifiability)

正如人们难以学会根据备择假设评估数据一样,人们也很难考虑可能证伪核心假设的证据和测试。相反,人们倾向于寻求证实理论而不是证伪它们。现代理性研究四十年来最受关注的问题之一非常戏剧性地说明了这一点。这个任务由彼得·沃森(Peter Wason)发明,他是现代研究人类理性最有创造力的科学家之一,并且已经在数十甚至数百项研究中进行了调查。在继续阅读之前试着回答它:想象四个矩形,每个代表放在桌子上的一张卡片。每张卡片的一面有一个字母,另一面有一个数字。这里有一个规则:如果一张卡片的字母面是元音字母,那么它的数字面就是偶数。其中两张卡片字母面朝上,两张卡片数字面朝上。你的任务是决定必须翻转哪张或哪些卡片才能确定这个规则是真还是假。指出必须翻转哪些卡片。你面前的四张卡片显示的是 K、A、8 和 5。

这个任务被称为四卡选择任务(four-card selection task),并因两个原因被深入研究——大多数人做错了这个问题,而且很难弄清楚原因。答案似乎很明显。假设的规则是:如果一张卡片的字母面是元音字母,那么它的数字面就是偶数。所以答案似乎是选择 A 和 8——A 是元音字母,看看它背面是否有偶数;8 是偶数,看看背面是否有元音字母。问题是这个答案——大约 50% 的完成问题的人给出——是错误的。第二个最常见的答案是只翻转 A 卡片(看看背面是否有偶数)——大约 20% 的回答者给出——也是错误的。另外 20% 的回答者翻转其他组合(例如 K 和 8)也不正确。

如果你和过去几十年来在数十项研究中完成这个问题的90%的人一样,你的答案也是错误的(而且在你的情况下,尽管之前我讨论可证伪性时已经给出了提示,你还是答错了!)。让我们看看大多数人是如何出错的。首先,他们在K卡和A卡上没有出错。大多数人不选择K卡,但会选择A卡。因为规则对辅音背面应该是什么没有任何说明,所以K卡与规则无关。A卡则不同。它背面可能是偶数或奇数,虽然前者符合规则,但后者是关键的潜在结果——它可以证明规则是错误的。简而言之,为了证明规则不是错误的,必须翻开A卡。这是大多数人答对的部分。

然而,8卡和5卡才是难点。很多人在这两张卡上出错。他们错误地认为必须选择8卡。翻开这张卡是因为人们认为必须检查背面是元音而不是非元音。但是,例如,如果8卡背面是K,这并不能证明规则是错误的,因为虽然规则说元音背面必须是偶数,但它并没有说偶数背面必须是元音。所以在背面发现非元音并不能说明规则是真是假。相反,大多数人不选择的5卡是绝对必要的。5卡背面可能是元音,如果是的话,规则就被证明是错误的,因为并非所有元音背面都是偶数。简而言之,为了证明规则不是错误的,必须翻开5卡。

总之,规则是”如果P则Q”的条件形式,只有通过显示P和非Q的实例才能证明它是错误的,所以P卡和非Q卡(在我们的例子中是A和5)是唯一需要翻开来确定规则真假的两张卡。如果P和非Q的组合存在,规则就是错误的。如果不存在,那么规则就是真的。

为什么大多数人在这个经过解释后如此简单的问题上答错呢?存在许多理论,但其中一个最古老的理论(至少在糟糕表现中起到部分作用)是人们专注于证实(confirming)规则。这就是他们翻开8卡(希望通过观察另一面的元音来证实规则)和翻开A卡(寻找证实性的偶数)的原因。他们没有做的是寻找什么会证伪规则——这种思维模式会立即提示5卡的相关性(它背面可能包含证伪性的元音)。正如我所指出的,还有许多其他理论来解释这个任务中的糟糕表现,但无论哪种描述性理论解释了这个错误,毫无疑问,对可证伪性的关注会纠正这个错误。

尽管可证伪性原则在一般推理中很有用,但大量证据表明它不是一种自然策略。原因是认知吝啬鬼(cognitive miser)不会自动构建替代世界的模型,而是按给定情况建模。这就是为什么对大多数人来说,寻求证伪证据的心智软件(mindware)必须被教授。

另一个说明人们在处理证伪时遇到问题的范式是所谓的2-4-6任务,这是彼得·沃森发明的另一个著名推理问题。在2-4-6任务中,受试者被告知实验者心中有一条规则,可以对三个整数的集合(三元组)进行分类。他们被告知三元组2-4-6符合规则。然后受试者提出三元组,实验者告诉他们提出的三元组是否符合规则。受试者继续提出三元组并接收反馈,直到他们认为已经弄清楚实验者的规则是什么,此时他们应该宣布他们认为的规则。

2-4-6任务中实验者的规则实际上是”任何三个递增数字的集合”。通常,受试者很难发现这个规则,因为他们最初对规则采用了过于严格的假设。他们制定的规则像”偶数递增”或”以相等间隔递增的数字”,并继续生成与他们过于严格的假设一致的三元组。因此受试者从实验者那里收到很多反馈说他们的三元组是正确的,当他们宣布假设时,被告知不正确时常常感到惊讶。例如,一个典型的序列是受试者生成三元组:8-10-12;14-16-18;40-42-44。收到三次确认后,他们宣布规则”数字递增2”。被告知这是不正确的,他们可能会继续生成2-6-10;0-3-6;和1-50-99——再次收到确认性反馈。然后他们宣布类似”规则是相邻数字之间的差相同”的规则——这又是不正确的。他们没有频繁做的是生成与他们的假设严重不符的序列,以便可以证伪它——像100-90-80或1-15-2这样的序列。

被试并没有认真尝试反驳其焦点假设,这一点可以从一个被发现能够显著促进表现的操纵中得到证明。Ryan Tweney 和同事进行了一项实验,在实验中告诉被试实验者正在思考两个规则——一个规则适用于一组称为 DAX 的三元组,另一个适用于一组称为 MED 的三元组。每次被试说出一个三元组时,他或她都会被告知它是 DAX 还是 MED。被试被告知 2-4-6 是 DAX,实验如前进行。DAX 的定义仍然是”任何三个递增数字的集合”,MED 的定义是”其他任何情况”。在这些条件下,被试更容易解决问题,经常在对 DAX 和 MED 的正向测试之间交替。当然——现在——对 MED 的正向测试就是试图证伪 DAX。被试被引导去对 DAX 进行证伪测试,因为有另一个积极的、显著的、生动的假设需要关注(MED)。因为替代假设穷尽了假设空间,并且与旧的焦点假设互斥,每次被试试图确认其中一个时,他们同时在尝试证伪另一个。通过这种方式,被试被引导去做一些他们通常不会做的事情——关注替代假设(alternative hypothesis)并证伪焦点假设。当然,他们必须以这种精心设计的方式被引诱去做这件事,这一事实只会强化一个观点:关注焦点假设为真是多么困难。

因此,坏消息是人们很难思考那些会证伪其焦点假设的证据。好消息是这种心件(mindware)是可以教授的。所有科学家都经过训练,包括大量练习尝试证伪他们的焦点假设,并且他们会自动化地提出这样的问题:“我应该考虑哪些替代假设?”

基础率:更多的贝叶斯心件

为未来事件分配正确的概率值是理性思维的另一个关键方面。有趣的是,研究表明人们在隐式处理概率信息时表现相当出色(当它只需要由自主心智追踪时),但与此同时,当必须显式推理概率时,人们会遇到相当大的困难。考虑一个关于医学风险评估的问题,它一直是大量研究的焦点,包括一些涉及医务人员的研究:

想象 XYZ 病毒会导致一种严重疾病,该疾病在每 1000 人中发生 1 例。还想象有一个诊断该疾病的测试,它总是能正确地指出患有 XYZ 病毒的人确实患有该病毒。最后,想象该测试的假阳性率(false-positive rate)为 5%。这意味着在没有病毒的病例中,测试错误地指出 5% 的病例存在 XYZ 病毒。想象我们随机选择一个人并进行测试,结果呈阳性(表明该人 XYZ 阳性)。假设我们对该个体的个人或病史一无所知,该个体实际患有 XYZ 病毒的概率(以 0 到 100 的百分比表示)是多少?

在继续阅读之前,请先尝试回答这个问题。不要觉得你必须精确计算出答案(尽管如果你认为你能做到,那就继续)。只需给出你最好的估计。重点不在于得到精确答案,而在于看你是否在正确的范围内。许多人的答案都不是。他们表现出一种倾向:当具体生动的单一案例信息必须与更抽象的概率信息结合时,会过度重视前者。

最常见的答案是 95%。正确答案约为 2%!人们大大高估了阳性结果真正表明 XYZ 病毒的概率。虽然这个问题的正确答案可以通过贝叶斯规则(Bayes’ rule)计算,但一点逻辑推理可以帮助说明基础率(base rate)对概率的深远影响。我们得到的信息是,在 1000 人中,只有 1 人实际上是 XYZ 阳性。如果对其他 999 人(没有该疾病的人)进行测试,由于 5% 的假阳性率,测试将错误地表明其中约 50 人患有病毒(.05 乘以 999)。因此,在 51 名测试呈阳性的患者中,只有 1 人(约 2%)实际上是 XYZ 阳性。简而言之,基础率表明绝大多数人没有病毒。这一事实,加上相当高的假阳性率,确保了在绝对数量上,大多数阳性测试将来自没有病毒的人。

在这个问题中,存在过度重视个案证据(individual-case evidence)和低估统计信息的倾向。案例证据(实验室测试结果)对大多数人来说似乎是”有形的”和”具体的”——它更生动。相比之下,概率证据似乎,嗯——是概率性的!这种推理当然是谬误的,因为案例证据本身总是概率性的。临床测试以一定的概率错误识别疾病的存在。这种情况是两个概率必须结合才能得出正确决定的情况:案例证据的可能诊断性(probable diagnosticity)和先验概率(prior probability)。组合这些概率有正确和错误的方式,而且往往——特别是当案例证据给人以具体性的错觉时——人们以错误的方式组合信息。

我必须强调,在这个关于贝叶斯推理的讨论中,我并不是在暗示我们在脑海中实际上应该或确实使用具体的贝叶斯公式进行计算。人们只需在定性意义上学会”贝叶斯式思考”就足够了——他们需要具备所谓的”贝叶斯直觉”,而不是记住这个公式,记住公式是不必要的。例如,仅仅意识到基础概率(base rate)的重要性就足够了。这将使人能够看到嵌入在XYZ病毒问题中的关键洞察——当一个具有相当高假阳性率的测试应用于基础概率非常低的疾病时,那么大多数测试呈阳性的个体实际上并不会患有该疾病。这就是关于基础概率所需的贝叶斯心智程序(mindware)的全部知识(当然,更深入的理解会是一个额外的优势)。这种定性理解将使人能够做出足够接近的估计,从而在日常生活中防止严重的行动错误。P(D/∼H)的情况也是如此。优秀的思考者不需要总是实际计算似然比(likelihood ratio)。他们只需要足够的概念理解来认识到为什么餐厅老板的论证是一个糟糕的论证。

概率评估的心智程序

考虑另一个在认知心理学文献中著名的问题,即所谓的琳达问题。

琳达31岁,单身,直言不讳,非常聪明。她主修哲学。作为学生时,她深切关注歧视和社会正义问题,还参加了反核示威活动。请按概率对以下陈述进行排序,用1表示最可能,8表示最不可能。

  1. 琳达是一所小学的教师 ____

  2. 琳达在书店工作并上瑜伽课 ____

  3. 琳达活跃于女权主义运动 ____

  4. 琳达是一名精神病社会工作者 ____

  5. 琳达是妇女选民联盟的成员 ____

  6. 琳达是一名银行出纳员 ____

  7. 琳达是一名保险销售员 ____

  8. 琳达是一名银行出纳员并且活跃于女权主义运动 ____

大多数人在这个问题上犯了所谓的”合取谬误”(conjunction error)。因为选项h(琳达是一名银行出纳员并且活跃于女权主义运动)是选项c和f的合取,所以h的概率不可能高于c(琳达活跃于女权主义运动)或f(琳达是一名银行出纳员)中的任何一个。所有女权主义银行出纳员也都是银行出纳员,所以h不可能比f更可能——然而在研究中,通常超过80%的受试者将选项h评为比f更可能,从而表现出合取谬误。人们经常认为,当受试者在这个问题上回答错误时,发生了属性替换(attribute substitution)。受试者没有仔细思考并将问题视为概率情景,而是基于更简单的相似性评估来回答(女权主义银行出纳员似乎比”银行出纳员”这个选项与琳达的描述有更多重叠)。

当然,逻辑要求当涉及概率判断时,子集(女权主义银行出纳员)/超集(银行出纳员)关系应该优先于相似性评估。如果相关的概率关系学得很好,那么使用相似性反映了认知吝啬鬼(cognitive miser)的错误。相反,如果相关的概率规则学得不够好,以至于这个问题无法被感知为属于概率逻辑的领域,那么这个思维错误可能会被重新分类为心智程序缺口(mindware gap)的情况(而不是基于相似性和生动性的属性替换)。

在处理概率时的另一个错误——一个对现实生活决策有影响的错误——是条件概率的倒置。概率推理中的倒置错误(inversion error)是认为给定B时A的概率与给定A时B的概率相同。两者并不相同,但它们经常被当作相同对待。例如,罗宾·道斯(Robyn Dawes)描述了加利福尼亚一家报纸上的一篇文章,其标题暗示一项调查表明使用大麻会导致使用硬性毒品。标题暗示该调查是关于学生在之前吸食大麻的情况下使用硬性毒品的概率。但实际上,文章是关于逆概率:给定学生正在使用硬性毒品,他们吸食过大麻的概率。问题在于这两个概率大不相同。给定学生吸食过大麻,他们使用硬性毒品的概率要比给定学生正在使用硬性毒品,他们吸食过大麻的概率小得多。原因是大多数吸食大麻的人不使用硬性毒品,但大多数使用硬性毒品的人尝试过大麻。

条件概率倒置经常发生的一个重要领域是医学诊断。研究发现,患者和医疗从业者有时都可能倒置概率,错误地认为给定特定症状时疾病的概率与给定疾病时症状的概率相同(作为患者,你关心的是前者)。

策略性心智程序

到目前为止讨论的大部分心智程序都代表陈述性知识。然而,并非所有心智程序都是陈述性知识。其中一些会被认知科学家归类为程序性知识——即以某种方式处理信息的策略和倾向。例如,我迄今讨论的许多概率推理原则会被归类为陈述性知识,而析取思维的倾向则代表策略性心智程序。

调节处理、信息获取和信念校准的不同倾向是反思心智的倾向,有时但并非总是通过问卷来测量。例如,认知需要这一思维倾向影响我们在解决问题时启动反思心智的倾向。它通过问卷项目来测量,要求受访者同意或不同意诸如以下陈述:“抽象思考的概念对我很有吸引力”,以及”我更喜欢一项智力性的、困难的、重要的任务,而不是一项有些重要但不需要太多思考的任务。“我的研究小组研究了一种被称为信念识别(belief identification)的思维倾向:为了更接近真相而改变信念是否是一个重要目标,或者保持当前信念是否是一个更重要的目标。它通过问卷项目来测量,要求受访者同意或不同意诸如以下陈述:”信念应该始终根据新信息或证据进行修正”,以及”即使有证据反对你的信念,坚持你的信念也很重要。”

一些思维倾向通过基于表现的任务来测量。例如,反思性/冲动性倾向通过匹配熟悉图形测试(MFFT)的表现来评估。在MFFT中,参与者会看到一个物体的目标图片,他们的任务是从六张非常相似的其他图片中找到正确的匹配。测量参与者的反应时间和错误数量。反思性的人有较长的反应时间和较少的错误,而冲动性的人有较短的反应时间和大量错误。

反思心智的其他思维倾向可以通过问卷或基于表现的测量来评估,包括:典型智力参与、需要闭合、信念固执、确认偏误、过度自信、经验开放性、对直觉的信任、反事实思维、范畴思维、迷信思维和教条主义。这些类型的心智程序的共同点是,它们更接近策略、倾向、程序和气质,而不是陈述性知识结构。

由于心智程序缺口导致的理性障碍

由于心智程序缺口导致的非理性行为发生在推理和决策中没有可用的正确心智程序(认知规则、策略和信念系统)时。然而,为了构成理性障碍的情况,心智程序缺口必须发生在具有相当智力的个体身上。这有多大可能性?心智程序缺口最常见的原因是缺乏教育或经验。因此,本章讨论的一些心智程序的获得与智力之间存在正相关并不令人惊讶。但这种相关性远非完美。许多高智商的人缺乏关键的心智程序,而许多低智商的人使用心智程序做出理性反应。例如,如果我们观察大学样本中SAT分数都高于其所在院校中位数的受试者子集,我们发现其中不到一半的人能够在诸如本章讨论的XYZ病毒问题等情况中正确使用基础率。

因此,虽然理性思维心智程序与智力之间存在适度的相关性,但仍有足够的空间让定义理性障碍的分离发生。虽然高智商个体确实比低智商个体学到更多东西,但还涉及其他因素。本章讨论的一些心智程序的明确教学非常零散和不一致。这些原则的教学非常不一致意味着一些聪明人未能学习批判性思维的这些重要方面。研究表明,人们经常无法考虑事件的替代可能性、忽视P(D/∼H)、犯合取谬误、未能使用基础率以及倒置条件概率,这些研究通常以大学生作为受试者——其中大多数人想必具有高智商。在我在本章开头给出的关于儿科医生错误地就婴儿猝死综合征所涉及的概率作证的例子中,情况也必定如此(尽管他可能有思维问题,将心智程序缺口与过度自信的倾向结合在一起)。

即使在以后的生活中,对这种思维工具的训练仍然很少见。正如法律学者杰弗里·拉钦斯基(Jeffrey Rachlinski)所指出的:“在大多数职业中,人们接受的是理解该职业所必需的术语和技能培训,但不一定会专门接受如何做出该职业成员必须做出的决策的训练。因此,尽管一些心理学家认为某些类型的推理可以快速轻松地教授,但这种训练极其罕见。允许人们避免各种认知错误的通用训练似乎也无法获得”(2006年,第220页)。总之,尽管我们可能预期思维工具缺口在高智商个体中发生的频率会略低一些,但无论认知能力如何,许多人往往都没有充分学习到能够防止非理性思想和行为的强大思维工具。

理性思维的思维工具——处理概率的策略、思考因果关系的方法、思考论证得出何种结论的方式——目前在智力测试中并未得到评估。如果评估这些策略,测试将识别出一些个体比现有测试显示的更聪明,而另一些则不那么聪明。智力测试将测量理性功能,理性将成为MAMBIT(智力测试所测量的心智能力)的一部分。但按照目前的测试构建方式,它们并没有做到这一点——正因为如此,我们才有了由思维工具缺口导致的理性障碍。

第十一章 被污染的思维工具

文明从未健康地相处过,也不能健康地相处,除非拥有大量可靠的事实信息。如果文明被错误信念的麻烦感染所困扰,它们也无法繁荣发展。

——哈里·法兰克福,《论真理》,2006年

我们作为人类也是非理性的动物,在动物中独一无二地具有相信我们自己构建的怪异虚构的能力。

——罗伯特·福格林,《行走在理性的钢丝上》,2003年

阿尔巴尼亚曾是一个共产主义独裁国家数十年之久。它也是欧洲最贫穷的国家之一,但到1991-1992年,它开始扭转局面,给予更多的个人和经济自由。从1992年到1997年,该国取得了经济进步。国际货币基金组织赞扬了该国在此期间的进步,市场开放、GDP增长、通胀缓解、预算接近平衡、外国投资增加。这种经济和社会改善在1997年初结束,当时经济崩溃、无法无天爆发、军队仓库被非正规武装团伙掠夺,政府失去了对该国大部分地区的控制。1997年,阿尔巴尼亚崩溃了——基本上是因为大规模的理性障碍。

阿尔巴尼亚社会在1997年内爆,因为到那时,该国超过一半的人口已经卷入庞氏骗局(Ponzi schemes),而在那年的早些月份,这些骗局——像往常一样——崩溃了。庞氏骗局向最初的投资者提供极高的回报率。在庞氏骗局中,运营骗局的人实际上并不拥有任何资产(因此从运营的第一天起就资不抵债),但这并不意味着早期投资者没有获得承诺的回报。早期投资者实际上是用后来投资者投入骗局的钱来支付的。支付给早期投资者的高回报催生了(通常通过口口相传)新投资者的涌入,这反过来又引起更多的兴奋,骗局在这种自我强化的基础上运行一段时间。当然,数学最终会追上骗局,在某个时刻金字塔崩溃——通常是在发起人设法从轻信的投资者那里榨取了相当数量的金钱之后。

通常,潜在投资者会得到一个关于高回报的复杂解释。一些在阿尔巴尼亚运作的骗子向投资者解释说,高回报率是通过外汇投机产生的;其他人声称复杂的采矿计划是利润背后的原因;还有一个甚至宣称回报是通过投资加州酒店产生的。在庞氏骗局中,通常情况下,产生利润的所谓计划越复杂和奇特,该骗局对潜在投资者就越有吸引力。

庞氏骗局在世界各地运作,但阿尔巴尼亚骗局的规模之大值得注意。它们通过提供每月30%的投资回报率而变得流行——而真正的银行和真正的公司提供的投资机会回报率只是其中的一小部分。一旦早期的骗局变得流行,它们就催生了许多新的竞争者。然而,为了吸引投资者,新的骗局必须提供更好的利率。到1996年底,许多庞氏骗局(当然以听起来合法的公司名义运作)提供每月50-60%的利率,其中一个实际上提供了100%。当然,回报率越高,骗局崩溃得越快,因为最终不可能招募到足够的新资金来偿还欠早期投资者的债务。

到1997年,阿尔巴尼亚成年人口中有整整一半参与了此类骗局!人们为了参与而用房屋抵押贷款。其他人卖掉了自己的房子。许多人将毕生积蓄全部投入这些骗局。在高峰期,相当于该国GDP 50%的金额被投资于庞氏骗局。在骗局崩溃之前,它们实际上开始与工资收入竞争并扭曲经济。例如,一位企业主看到他的员工迅速从130人减少到70人,因为人们开始认为他们可以投资庞氏骗局而不是实际工作来获得收入。

庞氏骗局(Ponzi schemes)与金字塔骗局(pyramid schemes)相关,后者通常通过给系统的新人(支付加入费用)提供佣金来招募新成员——然后新成员又以同样的逻辑试图招募新成员。组合爆炸确保这些骗局在几次迭代后就会耗尽,使大约80%的新人(最后加入的人)遭受损失。在金字塔骗局中通常有名义上的产品在销售,但重点始终是新成员,而不是所谓销售的产品。相反,庞氏骗局根本不涉及为佣金而招募。没有产品。它只是简单地用新投资者的投资向早期投资者支付回报。在某个时刻,承诺的回报无法交付给所有应得的人,而运营骗局的人通常会试图携款潜逃。

人们怎么会认为一旦所有人都以这种方式参与,这样的系统还能继续运作?同样,人们怎么能忽视金字塔骗局的数学含义,即15个人招募15个人,依此类推?(如果15个人招募到第七层,美国人口的一半以上都会被卷入!)

人们忽视数学是因为他们已经成为污染性心智程序(contaminated mindware)的囚徒。庞氏骗局和金字塔骗局背后的基本逻辑本质上是相同的:承载这种污染性心智程序的人开始相信经济规律——他们在周围看到的、在整个生活中经历过的规律——可以被违背。他们开始相信有一种方法可以获得比传统金融工具高出几个数量级的投资回报,而且这种骗局不涉及任何风险。这个骗局通常用一个巧妙的解释来证明其合理性,但无论这个理由多么巧妙,对庞氏骗局和金字塔骗局的信念都是糟糕的心智程序。它导致人们采取他们会后悔的行动。

当骗局崩溃时,成千上万的阿尔巴尼亚人失去了全部积蓄和房屋。随着骚乱爆发,该国陷入混乱。政府无法保证民众的投资,因为在崩溃时,运营庞氏骗局的五家最大公司拥有4900万美元的资产来覆盖4.75亿美元的负债——而后者是该国GDP的两倍。与此类欺诈中的常见情况一样,大部分实际资金已经消失在外国银行,许多实施欺诈的人已经逃跑或被关押在监狱中,但像其他投资者一样声称破产。

因为如此大比例的人口参与了这些骗局,我们可以确定,陷入这种经济歇斯底里的许多人都是高智商的人,因此表现出理性障碍(dysrationalia)。他们获得了非理性的经济信念——他们由于污染性心智程序而出现理性障碍。当然心智程序缺口(mindware gaps)也有关,但由于我在上一章讨论了这些导致的问题,这里我想把注意力集中在心智程序被获取但该心智程序是适应不良的情况上。

污染性心智程序通常可以像流行病一样在特定人群中传播和蔓延。在20世纪80年代末,在一些本身受到某些复杂心智程序控制的治疗师的鼓励下,许多心理治疗患者开始回忆起自己在幼儿时期被性侵,通常是被家庭成员性侵。鼓励这些报告的心理治疗师有关于为什么这些记忆被遗忘然后在治疗后被回忆起来的理论。最受欢迎的解释是童年时期的解离(dissociation),这导致了多重人格障碍(multiple personality disorder)诊断的流行。正如Elaine Showalter解释的:

治疗师坚持认为儿童通过分裂或解离来处理性虐待的痛苦、恐惧和震惊。虐待的记忆始终存在,但包含在另一个人格或许多人格碎片中——“替代人格”(alters),它们突然出现以应对创伤。治疗师可以通过催眠联系这些替代人格,使用内在自我助手(Inner Self-Helper),一个在各种碎片之间调解的替代人格。然后他们可以接触到儿童替代人格,后者可能会证明性虐待以及宿主人格的其他被压抑或抑制的方面。(1997, p. 159)

专业协会在没有任何研究证据证明该理论正确的情况下传播这些观点。这些将恢复记忆与多重人格障碍联系起来的相互关联的理论集在各种治疗社区中迅速复制。在1970年之前的五十年中,美国报告的多重人格障碍病例不到十几例。该障碍直到1980年才成为美国精神病学协会的正式诊断。然而到20世纪90年代,已经确定了数千例此类病例。

随着这种所谓的恢复记忆现象愈演愈烈,患者在治疗过程中提出的说法变得越来越离奇。一些患者开始报告说,他们不仅在童年时期遭受过性虐待,而且还是撒旦仪式虐待的受害者。Showalter描述了一个四十多岁的女性SRB的案例,她拥有耶鲁大学的生物化学学位。在治疗过程后,她开始相信她的父母属于一个儿童色情团伙,该团伙在带有撒旦色彩的仪式中使用儿童。她回忆起自己被卖为娼妓,并遭受电击和药物折磨。她还认为自己在七年级时怀孕,并被迫堕胎。

文献中包含数十个这样的例子,其中许多比这个更耸人听闻,而且几乎所有案例都存在SRB案例中的一个问题——没有独立证据表明任何事件确实发生过。相关患者在接受治疗之前对这种虐待没有任何记忆。SRB的情况就是如此。她曾因各种恐惧症接受过多年不成功的治疗,但在1986年之前没有报告过任何性虐待的记忆。1986年,她参加了一个儿童虐待幸存者研讨会,并在治疗中开始呈现三种不同的人格。正是在那里,她关于性虐待和撒旦仪式的故事开始浮现。没有人质疑SRB故事的准确性——尽管没有独立证据来证实它们。这是因为治疗师的信念系统已被塑造成不要求独立证据(“如果患者认为她受到虐待,那么她就受到了虐待”)。这种信念系统所代表的心智程序(mindware)只要求患者和治疗师相信叙事的连贯性。但这些叙事并非那么无害。有人因这些指控而被定罪。

1980年代和1990年代恢复记忆流行病中的患者和治疗师都是受污染心智程序的受害者——这种心智程序导致适应不良的行为,但却抵制评估。这个例子和庞氏骗局的例子说明,并非所有心智程序都有帮助。在讨论心智程序缺口时,人们很容易产生这样的印象:更多的心智程序总是更好。庞氏骗局和恢复记忆流行病的例子说明,人们可以获得不仅无法防止非理性行为,而且实际上是非理性行为原因的心智程序。

“如果那个人有两个大脑,他会蠢两倍”

本节标题是Desmond Ryan给我讲的一个爱尔兰笑话的笑点。我记不起笑话的其余部分了,但这句有趣的话总结了理性障碍(dysrationalia)存在的含义——拥有更多智力形式的脑力并不能保证不会有愚蠢的行为。对于由受污染心智程序引起的非理性行为尤其如此。

受污染的心智程序之所以经常被获取,是因为它被包裹在一个诱人的叙事中,而这种叙事往往具有一定的复杂性。这种复杂性对于智力较低的人来说可能不是最好的”卖点”。相反,复杂的心智程序对中等到高智力的人来说可能听起来最诱人。在互联网上搜索阴谋论、逃税计划、快速致富计划、“击败”股市的计划以及赢得彩票的程序等例子。你会很快看到,其中许多都以诱人的复杂性为特征。例如,许多快速致富计划涉及与税收系统以复杂方式互动的房地产交易。许多赢彩票书籍包含使用数学和概率的解释(错误的解释!)。“击败市场”的股票投资建议通常涉及所谓技术分析(technical analysis)的数学和图形。

那些被欺诈性投资计划欺骗的人可能智力并不低的直觉,得到了全国证券交易商协会委托进行的一项研究结果的证实。该研究考察了165名在欺诈性投资计划中损失超过1000美元的人的信念和人口统计特征,并将他们与一组未成为金融欺诈受害者的个人进行比较。研究发现,投资欺诈受害者的教育程度明显高于对照组——投资欺诈受害者组中有68.6%的人至少拥有学士学位,而对照组中只有37.2%。投资受害者组中收入超过30,000美元的比例为74.1%,而另一组为56.4%。我们可以从教育和收入统计数据推断,投资欺诈的受害者不太可能是低智力者。这类受污染的心智程序如果有的话,对高智力者可能更具诱惑力。

许多真正制造麻烦的心智软件(mindware)支持着我们在社会中观察到的非理性行为,这些软件是由中等到高智商的人构思并感染的。因此,有许多著名人物以其智慧而闻名,却表现出持续的非理性行为。哲学家马丁·海德格尔,一位享誉世界的概念思想家,却是纳粹的辩护者,并使用最似是而非的论据来为他的信仰辩护。他为学生组织准军事训练营,经常在信件签名中写”希特勒万岁”。著名科学家威廉·克鲁克斯,铊元素的发现者和皇家学会会员,多次被唯灵论”灵媒”欺骗,但从未放弃对唯灵论的信仰。阿瑟·柯南·道尔,《福尔摩斯》的创作者,同样是”灵媒”的著名受害者。诗人埃兹拉·庞德(他在语言领域绝非平庸之辈)在第二次世界大战的大部分时间里都在意大利电台广播中咆哮法西斯宣传。这些例子几乎可以无限延伸。

许多真正邪恶的思想是由智商相当高的人传播的。在纽伦堡审判的几名纳粹战犯接受了智商测试,得分超过125,而计划最终解决方案的十四人中有八人拥有博士学位。对主要大屠杀否认者的研究显示,他们的队伍中包括印第安纳大学欧洲历史硕士学位持有者、几部著名二战人物传记的作者、里昂大学文学教授、常春藤盟校使用的教科书作者、斯克兰顿大学英语教授、西北大学教授,这个名单还在继续。当然,神创论倡导者的队伍中也包括许多拥有大学学位的人。

认知科学家已经揭示了为什么聪明人会产生与现实严重脱节的信念的一些原因。一种解释是所谓的知识投射倾向(knowledge projection tendencies)。这里的想法是,在一个我们大多数先验信念都是真实的自然生态中,通过当前信念的过滤器处理新数据将导致更快地积累知识。这个论证被用来解释三段论推理中信念偏差效应的存在。认知科学家乔纳森·埃文斯及其同事认为,因为信念修正对大脑的信念网络有交互效应,所以它在计算上可能是昂贵的。因此,他们假设认知吝啬者(cognitive miser)可能倾向于接受可信的结论,而根本不进行逻辑推理。只有当面对不可信的结论时,受试者才会对前提进行逻辑推理。他们认为,当我们处于一个信念基本正确的领域时,这可能是一种有效的策略。

但这里的假设——我们处于一个信念基本正确的领域——是至关重要的。我们使用当前的知识结构来帮助更快地吸收新的知识结构。因此,在当前信念为真的范围内,我们将更快地吸收进一步的真实信息。然而,当个人所依赖的信念子集包含大量虚假信息时,知识投射将延迟正确信息的吸收。这就是理解神创论者或大屠杀否认者的关键。知识投射倾向在总体上是有效的,但可能会产生将某些个体隔离在”虚假信念孤岛”上并使他们无法逃脱的效果。简而言之,当投射在特别不适合的情况下使用时,可能存在一种知识隔离效应。因此,知识投射在总体上可能导致更快地归纳新的真实信念,但在某些情况下可能成为陷阱,在这些情况下,人们实际上不断从一个主要是虚假信念的袋子中提取信念,使用这些信念来构建他们对证据的评估,从而更快地吸收额外的错误信念以用于进一步的投射。

从虚假信念孤岛进行的知识投射可能解释了原本聪明的人陷入特定领域的虚假网络并因投射倾向而无法逃脱的现象。这些人经常使用他们相当强的计算能力来为他们的信念辩护,并抵御怀疑论者的论点。当知识投射从虚假信念孤岛发生时,它只会导致信念网络与未从事此类投射或计算能力较弱的个人的信念网络更加分歧。这可能是为什么一些最有害的受污染心智软件是由一些最聪明的人发明并获得的原因(“如果那个人有两个大脑,他会蠢两倍!”)。实际上,这些人”有两倍的大脑,结果蠢了两倍”。

对受污染心智软件的怀疑

但受污染心智软件的概念本身不是有问题吗?为什么人们会相信对他们有害的东西?难道所有的信念不都服务于某种积极的目的吗?

这些都是合理的问题,反映了对受污染心智软件概念的常识性反应。这种对受污染心智软件概念的常识性担忧有时也在学术文献中得到回应。例如,一些哲学家认为人类非理性在概念上是不可能的,其他理论家则认为进化保证了人类的理性。

后一种论证现在被广泛认为是有缺陷的。[9] 进化保证了人类是其局部环境中的基因适应度优化器,而不是理性所要求的真理效用最大化者。信念不必总是以最大准确度追踪世界才能增加适应度。因此,进化并不保证完美的认识论理性。进化也不能确保达到工具理性的最优标准。最后,哲学家质疑人类非理性可能性的概念论证在某种意义上并不切题,因为在过去四十年里,决策科学家、认知科学家和行为经济学家进行的数百项研究已经证明,人类的行为和信念获取甚至违反了相当宽松的理性约束。[10]

为什么人们如此难以接受人类有时会系统性地不理性——他们会在缺乏证据的情况下相信事情,并以挫败自己利益的方式行事?我认为这是因为我们大多数人共享一种关于心智软件(mindware)获取的民间理论,而这个理论在一个关键方面是有缺陷的。这个错误的关键在心理学家罗伯特·阿贝尔森(Robert Abelson)多年前撰写的一篇论文标题中得到了暗示:“信念就像财产”。这个短语表明了为什么人们难以理解他们(或其他任何人)为什么会持有不符合自己利益的信念(或其他心智软件)。抛开当前对过度消费的批评不谈,我们大多数人都觉得我们出于某些原因获得了物质财产,而这些原因中包括我们的财产以某种方式服务于我们的目的。我们对自己的信念也有同样的感觉。我们觉得信念是我们选择获得的东西,就像我们其他的财产一样。

简而言之,我们倾向于假设:(1)我们在获取心智软件时行使了能动性(agency),以及(2)它服务于我们的利益。受污染的心智软件这一概念与这两个假设都相悖。如果我们认为第一个假设是错误的——有时我们在获取心智软件时并不行使能动性——那么第二个假设就不太可能成立,受污染的心智软件这一概念就更加可信。这正是信念获取的认知科学中一个重要理论立场所主张的。一群杰出的思想家最近一直在探索提出一个令人震惊的问题的含义:如果你并不拥有你的信念,而是它们拥有,那会怎样?

为什么人们会感染受污染的心智软件?

几乎我们所有人肯定都觉得我们的信念必定服务于某种积极的目的。但如果那个目的不是我们自己的目的呢?文化复制子(cultural replicator)理论和模因学(memetics)科学帮助我们接受了这种可能性。文化复制子这个术语指的是可以通过非遗传方式传递的文化元素。文化复制子的另一个术语——模因(meme)——是由理查德·道金斯(Richard Dawkins)在他1976年的著名著作《自私的基因》中引入的。[11] 模因这个术语有时也被泛指用来指代所谓的模因复合体(memeplex)——一组作为一套相互关联的观念被一起复制的共同适应的模因(例如,民主的概念就是一个复杂的相互关联的模因集合——一个模因复合体)。

有理由质疑为什么要为文化单位使用这个新术语,而文化人类学等各种学科已经在处理文化传播问题。我认为模因这个术语有用的原因是,这个新的和不熟悉的术语具有去中心化的功能,使理解受污染的心智软件概念变得更容易。它可以在一定程度上帮助打破我们在”我的信念”和”我的想法”等短语中看到的隐含的”信念即财产”隐喻。因为”我的模因”这种用法不太熟悉,它不会以同样的方式通过能动性行为来表示所有权。这个术语有用的第二个原因是,它建议(通过与基因一词的类比)使用普遍达尔文主义(Universal Darwinism)的见解来理解信念的获取和变化。具体来说,普遍达尔文主义强调生物体是为了推进基因的利益(复制)而构建的,而不是为了生物体自身的任何利益。这一见解通过类比促使人们思考,模因有时可能以牺牲其宿主的利益为代价进行复制。

因此,模因(meme)概念引发的基本洞见是,一个信念可能会传播开来,而不一定是真实的,也不一定以任何方式帮助持有该信念的人。模因理论家经常使用连锁信的例子:“如果你不把这条信息传递给五个人,你将遭遇不幸。”这是一个模因的例子——一个观念单元。它是一种行为指令,可以被复制并存储在大脑中。它一直是一个相当成功的模因。然而,关于这个模因有两件值得注意的事情。首先,它不是真的。没有转发信息的读者不会因此遭遇不幸。其次,存储并传递该模因的人不会获得任何好处——传递它不会让这个人更富有、更健康或更明智。然而,这个模因存活了下来。它存活下来是因为其自身的自我复制特性(这个模因的基本逻辑是,它基本上只是在说”复制我——否则就会有后果”)。简而言之,模因不一定是为了帮助承载它们的人而存在。它们存在是因为,通过模因进化,它们展现了最好的繁殖力(fecundity)、持久性(longevity)和复制保真度(copying fidelity)——这些是成功复制子的定义性特征。

模因理论对我们关于观念的推理产生了深远的影响,因为它颠覆了我们思考信念的方式。社会心理学家传统上倾向于询问是特定个体的什么特质导致他们持有某些信念。因果模型是人决定持有什么信念。模因理论则转而询问是某些模因的什么特性导致它们为自己收集许多”宿主”。问题不是人们如何获得信念(社会心理学和认知心理学的传统),而是信念如何获得人们!

如果这种对我们传统思维方式的颠倒一开始看起来很奇怪,请考虑这一点:人们对政治运动的参与被发现与接近持有相同信念的其他人更相关,而不是与任何已识别的心理因素相关。同样,宗教信仰最能由地理接近性预测,而不是特定的心理特征。

我们对信念传播原因的常识性看法是”信念X传播是因为它是真实的”这一观念。然而,这一观念难以解释那些真实但不流行的观念,以及那些流行但不真实的观念。模因理论告诉我们在这种情况下要寻找第三个原则。观念X在人们之间传播是因为它是一个好的复制子——它擅长获得宿主。模因理论让我们关注观念作为复制子的特性,而不是获得观念的人的特质。这是模因概念所服务的唯一独特功能,而且是一个关键功能。

牢记模因理论的这一核心洞见,我们现在可以讨论心智软件(mindware)存活和传播原因的更完整分类。前三类原因反映了行为科学和生物科学的传统假设。最后一类反映了模因理论的新视角:

  1. 心智软件存活和传播是因为它对存储它的人有帮助。

  2. 某些心智软件增殖是因为它与先前存在的遗传倾向或领域特定的进化模块非常契合。

  3. 某些心智软件传播是因为它促进了基因的复制,这些基因使载体成为该特定心智软件的良好宿主(敦促人们生育更多孩子的宗教信仰就属于这一类)。

  4. 心智软件存活和传播是因为心智软件本身的自我延续特性。

类别1、2和3相对没有争议。第一类是文化人类学学科的标准内容,它倾向于强调信念的功能性。类别2由进化心理学家强调。类别3旨在捕捉强调基因/文化革命的理论家所强调的效应类型。正是类别4引入了将信念视为或多或少擅长占领大脑的符号指令的新思维方式。当然,心智软件可能属于多个类别。心智软件可能传播是因为它对宿主有用并且因为它符合遗传倾向并且因为其自我延续特性。然而,类别4确实提出了真正受污染的心智软件的可能性——对宿主不利的心智软件,因为它支持非理性行为。

各种理论家讨论了类别4中的一些心智软件类型(由其自我复制策略定义)。例如,有寄生性心智软件模仿有用观念的结构,并欺骗宿主认为宿主会从中获益。广告商当然是构建寄生虫的专家——通过巧妙地并列观念和图像来骑在其他信念和图像背上的信念。创造未经分析的条件信念,如”如果我买这辆车,我就会得到这位美丽的模特”,就是广告商试图做的。其他自我保存的模因策略涉及改变认知环境。例如,许多宗教会激发对死亡的恐惧,以使其对来世的承诺更具吸引力。

更为险恶的是所谓的对抗性策略(adversative strategies),这些策略会改变文化环境,使其对竞争性模因(memes)更具敌意,或影响宿主攻击持有其他心智软件的宿主。许多温和的原教旨主义宗教社区居民不敢批评其社区中的极端分子,因为他们担心邻居怀有如下节选所示的心智软件:

摘自2004年4月5日Paulo Moura对伦敦激进伊斯兰组织Al Muhajiroun负责人Omar Bakri Muhammad的采访,采访刊登于葡萄牙日报Publico

问:什么能为蓄意杀害数千无辜平民辩护?

答:我们不区分平民和非平民,无辜者和非无辜者。只区分穆斯林和非信徒。非信徒的生命没有价值,不神圣。

问:但受害者中也有穆斯林。

答:根据伊斯兰教,在袭击中死亡的穆斯林将立即作为烈士进入天堂。至于其他人,那是他们的问题。(Harper’s Magazine,2004年7月,第22-25页)

决裂模因

一个人怎能妄称知道宇宙就是这样运作的?因为我们的圣书上这样说。我们如何知道圣书没有错误?因为书本身这样说。这种认识论黑洞(epistemological black holes)正在迅速吸走我们世界的光明。

——Sam Harris,《信仰的终结》,2004年

正如上一节结尾的例子所示,当涉及被污染的心智软件时,正常的行为因果计算不再适用。人们总是为自己(或他们关心的人)的利益行事这一默认假设,在被污染的心智软件情况下并不适用,因为它为自己的利益——复制——而行事。这一洞见是现代普遍达尔文主义(Universal Darwinism)的产物,直到最近才被社会完全吸收。其平行洞见,即基因不一定服务于人类宿主的利益,直到Richard Dawkins在其1976年的著名著作中综合了一系列进化洞见后,才引起公众的广泛关注。文化复制因子(心智软件)同样可能不服务于个体这一洞见出现得更晚,对某些人来说仍然违反直觉。

这一洞见的反直觉性质体现在人们试图解释行为时难以放弃理性的默认假设。21世纪最显著的事件之一提供了一个明显的例子。2001年9月11日世界贸易中心被摧毁后不久,美国第一夫人Laura Bush被要求对此事发表评论,在她的回答中,她提到教育对防止此类悲剧的重要性。有趣的是,在大约同一时间的采访中,英国首相的妻子Cherie Blair也提到教育可以预防像9·11这样的事件。然而,当时的评论员以及三年后更全面的9·11报告指出了一个令人不安的事实:9·11劫机者绝非未受教育。例如,劫机后驾驶美国航空11号航班并将飞机撞向世贸中心北塔、烧死数十人的Mohammed Atta拥有城市工程和规划学位。

人们很难接受受过充分教育和聪明的人会有这样的行为。按照这种思路,既然人是理性的,那么他们一定不知道某些关键的东西——某种导致这种行为的教育或信息缺口。被污染的心智软件概念为我们打开了另一种可能性——也许恐怖分子不是心智软件太少,而是太多。具体来说,各种有害的寄生模因感染了恐怖分子——例如殉道模因(martyrdom meme)和来世获得巨大奖赏的模因。世界贸易中心的毁灭悲哀地帮助许多人理解了病毒模因的可怕逻辑,这种模因会不惜一切人类生命代价来复制自己。它引发了关于模因危险性的更明确讨论,这些模因因完全劫持宿主而成为武器。

像上一节结尾Harper’s节选中所示的模因复合体(memeplexes)并不服务于任何理性的人类目的。相反,它们可以被称为决裂模因(deal breaker memes)——不容其复制策略妥协的模因。这种特性促进思想传播的原因源于普遍达尔文主义的原理。复制因子的频率随着其生育力(fecundity)、寿命(longevity)和复制保真度(copying fidelity)的增加而增加。文化复制因子的复制保真度远低于基因。文化复制因子的片段在大脑之间跳跃时不断被混合和匹配。通过拒绝进入人类文化这个大杂烩,决裂模因确保自己能够干净地复制到未来。在频率依赖的基础上,决裂模因可能存在一个生态位(niche)。这里讨论的重点是,这类心智软件不会表现出在变化的世界中服务人类利益所必需的灵活性。因此,决裂模因成为被污染心智软件的首要候选。

避免被污染心智软件的策略

前面的讨论表明,我们需要避免污染性心智软件(mindware)的策略。以下是避免此类心智软件的一些规则:

  1. 避免安装可能对你这个宿主造成身体伤害的心智软件。

  2. 对于影响你目标的心智软件,确保该心智软件不会妨碍未来目标的广泛选择。

  3. 对于与信念和世界模型相关的心智软件,寻求只安装真实的心智软件——即反映世界实际情况的心智软件。

  4. 避免抵制评估的心智软件。

规则1和规则2的相似之处在于,它们都试图为个人保留灵活性,以防其目标发生变化。我们应该避免对宿主有害的心智软件,因为如果宿主受伤或已经死亡,其追求任何未来目标的能力都会受损。同样,妨碍个人获得可能有益的未来目标的心智软件也是有问题的。例如,当我们看到年轻人采用威胁切断许多未来目标状态实现的心智软件时,我们的痛苦感确实有一定的合理性(早孕就是一个例子,年轻人加入邪教也是如此,这些邪教会中断他们的教育进程,并要求与朋友和家人断绝关系)。

规则3以另一种方式作为心智软件检查。原因是真实的信念对我们有益,因为准确追踪世界有助于我们实现目标。几乎无论一个人未来的目标是什么,如果伴随着恰好真实的世界信念,这些目标都会得到更好的实现。显然,在某些情况下,不追踪真相可能(通常只是暂时地)服务于特定目标。尽管如此,在其他条件相同的情况下,拥有真实信念的愿望将产生促进许多目标实现的长期效果。

寄生性心智软件不是帮助宿主,而是找到往往会增加其寿命的技巧。宿主破坏评估尝试是寄生性心智软件安装到我们认知架构中最常见的方式之一。因此有规则4——避免抵制评估的心智软件。这里我们与上一章关于可证伪性(falsifiability)的讨论有直接联系。在科学中,理论必须冒险,可以这么说。在告诉我们应该发生什么的同时,理论还必须暗示某些事情不会发生。如果后面这些事情确实发生了,那么我们就有了一个明确的信号,表明理论有问题。相比之下,不可证伪的理论通过不指定哪些观察应该被解释为反驳来阻止改变。我们可以说,这种不可证伪的理论是禁用评估的。通过不承认任何评估,它们阻止我们替换它们,但代价是科学进步。

所有心智软件都是如此。我们需要警惕所有具有禁用评估特性的心智软件。相反,我们应该询问它通过了哪些经验和逻辑测试。原因是通过逻辑或经验测试至少提供了一些保证,即心智软件在逻辑上是一致的,或者模因(meme)映射世界,因此对我们有益(上面的规则3)。避免此类批判性评估的不可测试心智软件无法为我们提供这样的保证。

当然,不可证伪心智软件的经典例子是依赖盲目信仰的心智软件。盲目信仰的整个概念旨在解除其所在宿主对它的评估。对心智软件有信仰意味着你不会持续反思性地质疑其起源和价值。基于信仰的心智软件的整个逻辑是禁用批评。例如,基于信仰的心智软件用来避免评估的技巧之一是培养神秘本身是一种美德的观念(这种策略旨在中断心智软件评估所需的证据搜索)。在基于信仰的心智软件的情况下,前面提到的许多对抗性特性都会发挥作用。纵观历史,许多宗教都鼓励其信徒攻击非信徒,或者至少让非信徒害怕而保持沉默。

当然,并非所有基于信仰的模因都是坏的。有些可能对宿主有益;但在这种情况下,需要非常严格的证明责任。人们真的应该询问任何基于信仰的心智软件,为什么有必要禁用我们认知武器库中的工具(逻辑、理性、科学),这些工具在其他领域为我们提供了如此好的服务。然而,禁用评估的策略是寄生性模因复合体(memeplex)的常见组成部分。

除了可证伪性之外,当成本和收益的天平似乎与处置心智软件的可能性相违背时,我们对心智软件的怀疑还有另一个理由。这种情况被称为”信念陷阱(belief trap)“。例如,Gerry Mackie引用了以下案例:

实施阴部扣锁术(infibulation)[一种女性生殖器切割形式]的妇女陷入了信念陷阱。马里的班巴拉人相信,如果阴蒂在性交期间与阴茎接触,它会杀死男人。在尼日利亚,一些群体认为,如果婴儿的头在分娩时接触到阴蒂,婴儿就会死亡。我称这些为自我强化信念(self-reinforcing beliefs):一种无法修正的信念,因为测试该信念的预期成本太高。(1996年,第1009页)

这里的情况与可证伪性(falsifiability)有些不同。原则上,这个信念是可以被检验的。它原则上是可证伪的。但实际进行检验的成本实在太高了。注意,从期望值的角度来看,即使你认为这个信念为真的概率只有0.01,你仍然不会去检验它,因为风险太高。一旦作为心智软件(mindware)安装,它将很难被移除。

除了可证伪性和过高的成本,对心智软件产生怀疑的另一个理由是当它包含对抗性属性(adversative properties)时。如果一个想法或策略对宿主来说是真实的、好的或有帮助的,为什么它需要抵制其他心智软件呢?有益的心智软件不应该欢迎与其他(可能不太有用的)模因(memes)进行比较测试吗?因此,对抗性属性的存在(除了禁用评估的策略之外)是可能存在污染心智软件的另一个线索。

由污染心智软件引起的理性障碍

聪明人具有独特的能力产生有害的想法。

—史蒂文·拉格菲尔德,《威尔逊季刊》,2004年

智力并不能防止由污染心智软件产生的非理性行为。伪科学提供了许多污染心智软件的例子—而且许多伪科学是由高智商的人发明和相信的。此外,参与伪科学信仰系统的现象如此普遍,从统计学角度来看,许多参与者必然是高智商的,因此表现出理性障碍(dysrationalia)。例如,美国的占星家数量是天文学家的20倍。美国国会的一个小组委员会估计,每年花在医疗骗术上的费用高达100亿美元,这个数字远远超过了花在合法医学研究上的总和。参与者数以万计的伪科学列表似乎永无止境:占星预测、潜意识减肥、生物节律(biorhythms)、苦杏仁苷(laetrile)治疗、心灵手术、传销、庞氏骗局、灵魂出窍体验、火上行走。

伪科学信仰的显著流行表明,相当多的不充分信念形成正在发生—这太多了,不能仅仅归咎于我们社会中智力较低的成员。纯粹从数量上来看,一些智商相当高的人一定在进行相当糟糕的思考。我们22%的人口相信大脚怪,25%相信占星术,16%相信尼斯湖水怪,46%相信信仰疗法,49%相信恶魔附身,37%相信闹鬼的房子,32%相信鬼魂,26%相信透视能力,14%咨询过算命师,10%觉得他们与魔鬼交谈过—这些人并非都是智力残疾者。然而,他们中的很大一部分可能是理性障碍者。

实际上,我们不必推测持有这些信念的高智商人群的比例。几年前,对加拿大门萨俱乐部(Mensa club)成员进行了一项超自然信仰调查,结果很有启发性。门萨是一个仅限高智商个人参加的俱乐部,必须通过智商测试才能被录取。然而,该俱乐部44%的成员相信占星术,51%相信生物节律,56%相信外星访客的存在—所有这些信念都没有丝毫证据支持。

在本章中,我已经确立了高智商个人很容易受到污染心智软件的困扰。在上一章中,我讨论了高智商个人如何不能免于概率思维和科学思维领域的心智软件缺口(mindware gaps),这些缺口可能导致非理性的信念和行为。在第6章到第9章中,我们看到在智力测试中基本上没有评估表现出认知吝啬者(cognitive miser)特征的倾向(自我中心处理、框架效应、属性替代倾向)。

我希望,为什么当我们目睹理性障碍—聪明人做出愚蠢行为时不应该如此惊讶,这一点正开始变得清晰。但也许同样开始显得令人困惑的是,认知领域中如此多的内容在智力测试中缺失。对智力测试的一个常见批评是,它们没有涉及社交和情感功能的重要方面。但这不是我在这里的论点。我不打算将认知领域让给智力概念,而是希望强调,即使认知领域,智力也是一个有限的概念。本章和上一章说明,智力测试没有评估对理性思维至关重要的心智软件的存在,也没有评估妨碍理性思维的破坏性心智软件。前面的章节确立了与理性思维相关的思维倾向(thinking dispositions)也未被评估。其中许多与使用(或避免)用类型2认知战胜类型1吝啬处理的策略的倾向有关。简而言之,思维可能出错的方式比智力测试所评估的要多得多。下一章将介绍这些思维错误的分类法。

十二 思维能以多少种方式出错?非理性思维倾向的分类法及其与智力的关系

行为经济学将”傻瓜”这个家长式保护的范畴扩展到了大多数人,在可预测的时间点。挑战在于弄清楚什么样的”傻瓜式”行为可能会常规性地出现,以及如何预防这些行为。

—科林·卡梅勒及同事,宾夕法尼亚大学法律评论,2003年

几十年来,研究人员一直在寻找构成智力基础的少量心理属性。一百多年前,查尔斯·斯皮尔曼提出,一种单一的潜在心理品质,即所谓的心理测量学g,是导致心理测试相互关联的因素。现在很少有人认为这是最佳的智力模型。卡特尔/霍恩/卡罗尔智力理论(Gf/Gc理论)的支持者认为,心理能力测试涉及少数几个广泛因素,其中两个占主导地位。一些理论家喜欢强调两个广泛因素,即流体智力(fluid intelligence)(Gf)和晶体智力(crystallized intelligence)(Gc),因为它们反映了考虑智力两个方面(作为过程的智力和作为知识的智力)的悠久历史,而且我们正开始理解构成Gf基础的关键心理操作——认知解耦(cognitive decoupling)。其他理论家更重视除Gf和Gc之外的其他几个可以识别的群体因素。

无论这些科学争论如何解决,显然相对较少的科学上可管理的认知特征构成了智力的基础,它们最终将被理解。相比之下,理性思维似乎是一个更难驾驭的野兽。已经确定了许多不同的非理性思维来源和许多受试者犯根本性思维错误的不同任务。我在第6章到第11章中详细介绍了其中许多,但我并没有详尽地涵盖它们。实际上还有许多我没有足够空间在这里讨论的。回想一下我之前的论点,即理性思维错误是多种多样的,因为人们有很多方式无法最大化他们的目标实现(工具理性(instrumental rationality)),信念有很多方式无法反映现实(认识理性(epistemic rationality))。

理性思维错误似乎来自多种来源——不太可能有人提出理性的心理测量学g。非理性思维并非源于单一的认知问题,但研究文献确实允许我们将思维分类为较小的相似问题集合。到目前为止,我们的讨论为这样的分类系统或分类法奠定了基础。不过,首先,我需要在第3章概述的通用心智模型中引入一个额外的特征。

具有焦点偏差的序列联想认知

图12.1更新了第3章概述的初步心智模型,增加了一个新想法。以前的双过程理论强调了覆盖功能(override function)的重要性——类型2处理能够将类型1处理触发的早期反应倾向脱机,并替换为更好的反应。这种覆盖能力是算法心智(algorithmic mind)的属性,在图12.1中由标记为A的箭头表示。启动覆盖的高级认知功能是反思心智(reflective mind)的倾向性属性,与理性相关。在图12.1的模型中,它由箭头B表示,从机器智能术语来看,它代表对算法心智的调用,通过将类型1反应脱机来覆盖它。这是与覆盖功能本身(箭头A)不同的心理功能,这两个功能由不同类型的个体差异索引——维持类型1反应抑制的能力由流体智力测量索引,而启动覆盖操作的倾向由反思性(reflectiveness)和认知需求(need for cognition)等思维倾向索引。

Image

图12.1. 三元框架的更完整模型

图12.1中还表示了计算使覆盖值得的替代反应的模拟过程,以及启动模拟的调用源于反思心智的事实。具体来说,解耦操作(由箭头C表示)由算法心智执行,启动模拟的调用(由箭头D表示)由反思心智执行。同样,两种不同类型的个体差异与启动调用和解耦操作相关——具体来说,理性思维倾向与前者相关,流体智力与后者相关。

图12.1中的模型为算法心智定义了除类型1处理覆盖和通过解耦实现模拟之外的第三个关键功能。第三个是在图中称为序列联想认知(serial associative cognition)的功能(标记为E的箭头)。这个功能是为了提醒我们,并非所有类型2处理都涉及强解耦的认知模拟(cognitive simulation)。存在不涉及模拟替代世界并详尽探索它们的缓慢序列认知类型。

回想一下,类型1过程的类别包括:情感反应、已经练习到自动化的先前学习反应、条件反应、由我们的进化历史塑造的适应模块。这些确实涵盖了许多情况,但现代生活仍然创造了许多这些机制都不适合的问题。考虑彼得·沃森之前讨论的四卡选择任务:

每张卡片的一面是字母,另一面是数字。这里有一个规则:如果一张卡片的字母面是元音字母,那么它的数字面是偶数。其中两张卡片是字母面朝上,另外两张是数字面朝上。你的任务是决定必须翻哪张或哪些卡片才能确定这个规则是真是假。请指出必须翻哪些卡片。受试者面前的四张卡片显示的是 K、A、8 和 5。

正确答案是 A 和 5(这是唯一可能证明规则为假的两张卡片),但大多数受试者回答的是(错误的)A 和 8。然而,有研究让受试者在解决问题时出声思考。当这些出声思考方案(protocol)被分析时,似乎大多数受试者都在进行某种缓慢的串行处理(serial processing),但这种处理只是不完整的。一个典型的受试者方案可能是这样的:“好吧,让我想想,我会翻 A 看背面是否有偶数。然后我会翻 8 确保背面是元音字母。” 然后受试者就停下了。

这里有几个明显的问题。首先,受试者确实在进行某种类型2处理是有道理的。大多数类型1过程对这个问题没有帮助。情感处理没有参与,所以情绪调节过程没有用。除非受试者是逻辑学专业的,否则没有通过练习而变得自动化的高度熟练的程序可以帮助。最后,这个问题在进化上是前所未有的,所以没有达尔文模块(Darwinian module)可以提供帮助。

受试者只能依靠类型2处理,但我认为在我给出的例子中,这种处理是严重不完整的。受试者依赖的是串行联想认知(serial associative cognition),而不是对另一个世界的详尽模拟(exhaustive simulation)——一个包含规则为假的情况的世界。受试者没有构建假的情况——背面带有奇数的元音字母。受试者也没有系统地检查每张卡片,问这张卡片是否可能是元音字母/奇数组合。答案是:K(否),A(是),8(否),5(是)。这样的程序会得出正确的选择 A 和 5。相反,使用这个方案的受试者从给定的模型开始——规则为真——然后只是推导如果规则为真会有什么预期结果。一个包含所有可能性的完全模拟世界——包括规则为假的可能性——从未被构建。受试者从给定的焦点规则开始,然后只是生成由此产生的联想。因此我将这种处理类型称为:串行联想认知。

因此,认为在这个任务中发生了类型2处理是正确的,但这不是对替代世界模型的完整认知模拟(cognitive simulation)。这是一种更浅层的思考——认知灵活地锁定在一种联想模式中,这种模式以给受试者的世界模型作为起点。在选择任务中,受试者接受给定的规则,假设它是真的,然后简单地描述他们如何验证它。然后他们从这个单一的焦点模型进行推理——系统地从这个焦点模型生成联想,但从不构建情况的另一个模型。这就是我所说的带有焦点偏差的串行联想认知(serial associative cognition with a focal bias)。

描述带有焦点偏差的串行联想认知的一种方式是将其作为认知吝啬者(cognitive miser)的第二阶段策略。传统的双过程理论(dual-process theory)迄今为止只强调了认知吝啬者的规则1:尽可能默认使用类型1处理。但默认使用类型1处理并不总是可能的——特别是在新情况下,没有可供特定领域进化模块使用的刺激,也许也没有信息来运行通过练习获得的过度学习和编译良好的程序。类型2处理将是必要的,但即使在那里,认知吝啬者默认也在运行。认知吝啬者的规则2是:当类型2处理是必要的时候,默认使用带有焦点偏差的串行联想认知(而不是完全解耦的认知模拟)。

我的焦点偏差(focal bias)概念将认知科学中的几个当前观点结合在一起,它们都有一个共同的主题——人类会找到任何可能的方法来减轻认知负担并处理更少的信息。焦点偏差的基本思想是,信息处理器强烈倾向于只处理最容易构建的认知模型。最容易构建的模型倾向于只代表一种情况;它接受直接呈现的内容并将呈现的内容建模为真;它忽略调节因素——可能是因为考虑这些因素需要对几个替代世界建模,而这正是焦点处理让我们避免的;最后,鉴于认知科学中关于信念偏差(belief bias)和非正式推理文献中关于我方偏差(myside bias)的大量文献,最容易表示的模型是那些最接近一个人已经相信并先前建模的模型(我方偏差和信念偏差)。

通过对序列联想认知(serial associative cognition)的讨论,我们现在可以回到图12.1,并识别出反思心智的第三个功能——启动对序列联想认知的中断(箭头F)。这个中断信号会改变序列联想序列中本该引导思维的下一步。这个中断信号可能产生多种结果。它可能完全停止序列联想认知,以便启动一个全面的模拟(箭头C)。或者,它可能通过改变作为新联想链来源的临时焦点模型,从不同的起点开始一个新的序列联想链(箭头E)。最后,算法心智经常通过所谓的前注意过程(preattentive processes)接收来自自主心智的计算输入(箭头G)。

理性思维问题的初步分类

有了更完整的心智通用模型,在图12.2中,我呈现了理性思维问题分类的初步尝试。图的顶部是认知吝啬鬼(cognitive miser)的三个特征,按照相对认知投入程度排列。首先呈现的特征是默认使用自主心智激发的反应选项。它代表最浅层的处理,因为根本没有进行类型2处理。认知吝啬鬼的第二种处理倾向是进行带有焦点偏差(focal bias)的序列联想认知。这个特征代表了在类型2处理期间过度节约的倾向——具体来说,就是未能进行对替代世界的全面模拟,或未能进行完全析取推理(fully disjunctive reasoning)(见第6章)。

图片

图12.2. 思维错误的基本分类

第三个类别是覆盖失败(override failure),它代表了最不吝啬的倾向,因为在这里,类型2的认知解耦(cognitive decoupling)被启动了。抑制性的类型2过程试图在这些情况下让自主心智的类型1处理下线,但它们失败了。所以在覆盖失败中,认知解耦确实发生了,但它未能抑制自主心智的类型1处理。

在图12.2中,心智软件(mindware)问题被分为心智软件缺口(mindware gaps)和受污染的心智软件(contaminated mindware)。在心智软件缺口类别中,图中的曲线矩形表示缺失的知识库。我并没有呈现详尽的知识划分集合——相反,该图只显示了概率推理、因果推理、逻辑和科学思维领域中潜在大量连贯知识库的最小样本,这些知识库的缺失可能导致非理性的思想或行为。我呈现的两个是在启发式和偏差(heuristics and biases)传统研究中涉及的心智软件类别:关于概率和概率推理策略的知识缺失;以及在评估假设时忽略替代假设。这些只是行为决策制定文献中提出的许多心智软件缺口中的几个。还有许多其他缺口,标记为”许多领域特定知识结构”的框表明了这一点。

最后,在图的底部是受污染的心智软件类别。同样,曲线矩形代表有问题的知识和策略。它们不代表详尽的划分(与心智软件相关的类别过于多样化),而是指出了文献中已有一些讨论的某些机制。首先是受污染心智软件的一个子类别,这个子类别被广泛讨论——包含评估禁用属性(evaluation-disabling properties)的心智软件。一些帮助某些心智软件驻留在宿主中的评估禁用属性包括:如果质疑心智软件就会受到惩罚的威胁;对心智软件的无条件信仰给予奖励的承诺;或者通过使心智软件无法证伪来阻碍评估尝试。

几位理论家讨论的受污染心智软件的第二个子类别是鼓励自我中心思维(egocentric thinking)的”自我”概念。根据这些理论家的说法,自我是一种促进焦点偏差一个特征的机制:我们倾向于从单一的我方视角(myside perspective)构建世界模型。自我的自我中心主义当然在进化上是适应性的。然而,在与进化适应环境不同的环境中,它有时是次优的,因为我方处理(myside processing)使得这些现代要求变得困难:无偏见性;对裙带关系的制裁;以及对家族、种族和宗教歧视的反对。最后,图中描绘的受污染心智软件的最后一个子类别旨在代表实际上是一整套类别:代表特定信息类别或适应不良的模因复合体(memeplexes)的心智软件。与心智软件缺口类别一样,可能存在大量充满错误信息的心智软件实例,它们会支持非理性的思想和行为。

心理学通俗理论在[图12.2]中同时表现为受污染的心智软件和心智软件缺口。心理学通俗理论是人们关于自己心智的理论。心智软件缺口是我们对自己心智不了解的许多方面;例如,我们会多快适应幸运和不幸的事件。我们认为自己对心智了解的其他方面是错误的。这些误解代表受污染的心智软件。一个例子是人们普遍相信我们准确了解自己的心智。这种受污染的心智软件导致了错误的信念,即我们总是知道自己行动的原因,并认为虽然他人表现出偏见(myside)和其他思维偏差,但我们自己对这些相同的偏差具有特殊的免疫力。

最后,请注意该图中弯曲的双向箭头,它表示覆盖失败类别与心智软件缺口类别之间的重要关系。在覆盖失败的情况下,必须尝试用替代的冲突信息或学到的规则来压制自主心智启动的反应。要将错误归类为覆盖失败,必须预先学习过替代信息或不同于类型1反应的替代规则。如果实际上相关的心智软件因未被学习(或至少未学到足以维持覆盖的必要水平)而不可用,那么我们就有了心智软件缺口的情况,而不是覆盖失败。

请注意覆盖失败与心智软件缺口之间关系的一个有趣含义—缺口越少,错误就越有可能归因于覆盖失败。拥有大量已安装心智软件的人犯的错误更有可能是由于覆盖失败而不是心智软件缺口。当然,这两个类别以连续的方式相互权衡,它们之间有模糊的边界。一个学得很好的规则未被适当应用是覆盖失败的情况。随着规则的实例化程度越来越低,在某个时候它的编译非常差,以至于不能成为覆盖类型1反应的候选对象,因此处理错误就变成了心智软件缺口。考虑[第9章]开头提到的约翰·F·肯尼迪二世飞机坠毁的例子。据推测,肯尼迪知道夜间飞行的规则,但未能使用它们来覆盖紧急情况下的自然生理和运动反应。因此我们将他的行为归类为覆盖失败。如果肯尼迪根本不知道夜间飞行规则,那么他的无效行为将不再被归类为覆盖失败,而是心智软件缺口。

在[表12.1]中,我根据[图12.2]中的分类法对本书到目前为止讨论的许多处理风格和思维错误进行了分类。例如,第一列中的三个X表示对自主心智的默认:生动性效应、情感替代和冲动关联思维。回想一下,默认选择最生动的刺激是认知吝啬者(cognitive miser)避免类型2处理的常见方式。同样,在具有情感显著性的情况下,通常使用默认的情感效价。情感替代是认知吝啬者更通用技巧的一种特定形式,即属性替代—用一个更简单的问题替代一个更难的问题。回想[第6章]中的球拍和球问题(一个球拍和一个球总共花费1.10美元。球拍比球贵1美元。球多少钱?)和莱韦斯克问题(“杰克在看安妮,但安妮在看乔治”)。这类问题上的失败是被称为冲动关联思维的吝啬倾向的一个例子。在这里,受试者寻找任何简单的关联来防止他们不得不进行类型2思考(在这种情况下,将安妮的未知状态与”无法确定”的反应联系起来)。

[表12.1]中提出的第二类思维错误是过度依赖具有焦点偏差的序列关联认知(偏向最容易构建的模型)。这种错误经常发生在需要某些类型2处理的新情况下。框架效应就是这里的例子(“框架的基本原则是被动接受给定的表述”:卡尼曼,2003a,第703页)。呈现给受试者的框架被视为焦点,所有后续思考都源于它而不是源于替代框架,因为后者需要更多的思考。

Image

表12.1. 思维错误的基本分类

纯粹的覆盖失败—[表12.1]中提出的第三类思维错误—由[第9章]中讨论的三种效应说明:信念偏差效应(“玫瑰是有生命的东西”)、分母忽视(爱泼斯坦软糖豆任务)以及自我控制问题,如无法延迟满足。它还涉及道德判断覆盖的失败,如电车问题中显示的那样。

[表12.1]还描绘了由于缺少概率知识而导致的心智软件缺口的两个例子:合取谬误和非因果基础率使用。接下来列出的是偏见盲点—人们认为其他人比自己更有偏见的事实。偏见盲点被认为是因为人们有不正确的心理学通俗理论。他们错误地认为,他们这方的有偏见的思维可以通过有意识的内省来检测。事实上,大多数社会和认知偏差是无意识运作的。

理性思维的多重决定问题

表12.1中所示的其余几个任务代表了混合型的非理性思维问题。也就是说,它们由几种不同的认知困难共同决定。例如,我推测人们在沃森四卡选择任务上遇到的问题是多重决定的。人们在该任务上遇到困难可能是因为他们没有很好地实例化替代性思维(alternative thinking)的心智程序——即思考错误情境或考虑假设之外的其他可能性可能是有用的这一学习规则。或者,人们可能因为聚焦偏误(focal bias)而在该任务上遇到困难:他们专注于规则中给出的单一模型(元音必须配偶数),并且仅从这个假设出发进行所有推理,而不充实其他可能性。表12.1同时表示了这两种可能性。

另一个具有多重决定因素的思维错误是偏我加工(myside processing),这无疑受到污染性心智程序的促进(我们关于”自我”的概念使我们自我中心地认为世界围绕我们自己旋转)。但某种形式的聚焦偏误也可能促成了这个错误——倾向于基于最容易构建的心智模型进行加工。还有什么模型比基于我们自己先前的信念和经验的模型更容易构建呢?这种聚焦偏误不同于自我的自我中心心智程序。聚焦偏误在动机意义上不是自我中心的,我们并不想建立自尊或自我价值感。聚焦偏误只是关注节省计算能力,并且在大多数情况下通过鼓励依赖偏我视角的模型来实现这一点。动机驱动的”自我”心智程序和计算驱动的聚焦偏误都可能促成偏我加工,使其成为另一个多重决定的偏误。

情感预测(affective forecasting)中的错误同样是多重决定的。情感预测是指我们预测未来什么会让我们快乐的能力。过去十年的研究表明,人们在情感预测方面出奇地糟糕。我们经常做出降低幸福感的选择,因为我们发现很难预测什么会让我们快乐。人们低估了他们适应幸运和不幸事件的速度。人们高估负面事件后自己会有多不快乐的一个原因是,他们的常识心理学理论(lay psychological theories)(他们用来解释自己行为的个人理论)中缺少某些东西。他们没有考虑到负面事件后会进行的合理化和情绪缓冲保护性思维(“我真的不想要那份工作”,“同事告诉我他对年长员工有偏见”)。人们关于自己心理的常识理论没有给予这些因素足够的权重,因此他们无法预测自己的心理机制会在多大程度上抑制对负面事件的不快。

情感预测错误的另一个,甚至更重要的来源是聚焦偏误。情感预测文献中的研究者专门理论化了聚焦主义(focalism)如何干扰享乐性预测。例如,一个体育迷高估了主队获胜在事件发生两天后会让他有多快乐。在做出预测时,他聚焦于突出的焦点事件——赢得比赛——模拟他对事件的情绪反应,并将同样的情绪投射到未来两天。没有进入他模型的——因为这样的模型在想象中不容易构建(因此对认知吝啬鬼来说太费力)——是比赛两天后将发生的无数其他事件,这些事件将以各种方式影响他的幸福感(大多数其他事件不会像赢得比赛那样能诱发幸福感)。在一项被广泛引用的研究中,David Schkade和Daniel Kahneman发现密歇根和加利福尼亚的受试者在生活满意度上大致相当。然而,在预测对方的满意度时,密歇根和加利福尼亚的受试者都认为加利福尼亚受试者对生活会更满意。这种对比性判断使生活的一个方面——天气——成为焦点,而实际上天气并不是生活满意度中最重要的维度之一(工作前景、财务考虑、社交生活和其他五个因素排名更高)。正如Schkade和Kahneman所论证的,“你关注的任何事情都不会像你想象的那样产生如此大的影响”(1998年,第345页)。因此,如表12.1所示,情感预测中的错误是聚焦偏误和常识心理学理论缺口的复杂混合。

在本章的其余部分,我将讨论图12.2中每个主要类别的理性思维错误与智力之间的联系。然而,在此之前,我需要定义第六类非理性思维,这是一个我在前面章节中没有讨论其特征的类别,因为它不是一个完全的认知类别。我在这里包含这个类别是为了完整性——它填补了非理性思想和行为来源的更完整分类。

斯波克先生问题:来自自主心智的输入缺失

在他的著作《笛卡尔的错误》中,神经学家安东尼奥·达马西奥描述了他最著名的病人之一——埃利奥特。埃利奥特曾在一家商业公司拥有一份成功的工作,并且是年轻同事的榜样。他有美满的婚姻,是一位好父亲。埃利奥特的生活是一个完全成功的故事,直到有一天,达马西奥告诉我们,一切开始瓦解。埃利奥特开始头痛,工作时无法集中注意力。后来发现头痛是由脑瘤引起的,随后进行了手术切除。手术后确定埃利奥特的前额叶皮质腹内侧区域受到了严重损伤。

这是个坏消息。好消息是在手术后进行的智力测试中,埃利奥特的得分达到了优秀范围。更多好消息来自许多其他神经心理学测试,埃利奥特在这些测试中至少得分正常。简而言之,有大量迹象表明埃利奥特的算法心智(algorithmic mind)运作良好。这里只有一个小问题——一个小小的坏消息:埃利奥特的生活一团糟。

手术后在工作中,埃利奥特无法有效分配时间。他无法对任务进行优先排序,并多次受到主管的警告。当他面对这些反馈却未能改变工作行为时,他被解雇了。埃利奥特随后投身于各种商业冒险,但全部失败。其中一次冒险以破产告终,因为埃利奥特投入了全部积蓄。他的妻子与他离婚。之后,他与一个不合适的女人有过短暂的关系,很快与她结婚,然后又同样迅速地离婚。当埃利奥特来到达马西奥医生的诊室时,他刚刚被拒绝了社会保障残疾福利。

达马西奥描述了为什么花了这么长时间和这么多测试才揭示埃利奥特问题的本质:“我意识到我过分关注埃利奥特的智力状态了”(第44页)。埃利奥特的缺陷是在情感而非智力领域:“他具备必要的知识、注意力和记忆力;他的语言无懈可击;他能进行计算;他能处理抽象问题的逻辑。他的决策失败只有一个重要的伴随现象:体验情感的能力明显改变”(第xii页)。埃利奥特是一个相对纯粹的案例,我们称之为斯波克先生问题,以《星际迷航》中情感减弱的角色命名。埃利奥特在决策方面存在问题,因为缺乏来自自主心智(autonomous mind)中情感模块的调节信号。由于埃利奥特是一个高智力的个体,他缺乏理性代表了一种失理性症(dysrationalia),但与我们之前考虑过的任何类别都不同。

安托万·贝查拉、达马西奥及其同事开发了一个实验室标记,用于达马西奥在埃利奥特身上观察到的问题类型——爱荷华赌博任务。该任务反映了现实生活中的情况,像埃利奥特这样的腹内侧前额叶损伤患者在其中会遇到困难,因为它需要实时决策,涉及奖励和惩罚,充满不确定性,并且需要在无法进行精确计算的情况下估计概率。

达马西奥认为,腹内侧前额叶损伤的个体似乎缺乏情感系统,这些系统用评价效价(evaluative valence)标记积极和消极的结果,并在下次出现类似情况时重新生成这些效价。这里的关键见解是,涉及自主心智的理性调节可能出错有两种方式。前面讨论的覆盖失败(override failures)是一种方式。在这些情况下,来自自主心智的塑造行为的信号过于普遍,没有被类型2加工(Type 2 processing)所压制。涉及自主心智的行为调节可能出错的第二种方式具有相反的特性。在这种情况下,目标的自动和快速调节缺失,类型2加工面临着可能性的组合爆炸,因为情感等自主模块的约束功能缺失了。行为调节没有得到粗糙但有效的自主信号的帮助,这些信号有助于为后续行动确定目标的优先级。这种类型的模块失败代表了一种情况,即来自自主心智的调节不是太多,而是太少。

埃利奥特的案例所体现的问题,即斯波克先生问题,代表了一种相对纯粹的思维障碍。斯波克先生问题是否会出现在那些没有因肿瘤或突发损伤而导致明显且已确认脑损伤的个体中?越来越多的证据表明,斯波克式思维障碍可能不仅限于像埃利奥特这样的极端临床案例(有可测量的腹内侧前额叶损伤)。几组存在行为调节问题的人群在爱荷华赌博任务中表现不佳,尽管他们的智力接近正常水平。例如,研究发现海洛因成瘾者在爱荷华赌博任务中也比智力相当的对照组做出了更多不利的选择。我自己的研究小组检查了一组非临床样本的青少年在爱荷华赌博任务中的表现,这些青少年正经历行为适应问题(多次被学校停学)。与达马西奥的患者一样,我们的停学参与者在一般智力上与对照组没有差异。在我们的研究中,多次停学的学生做出了明显更差的选择。其他对没有明显脑损伤的受试者的研究也显示了在爱荷华赌博任务中的表现不佳,例如病态赌徒。同样,神经心理学研究已经证明了各种精神障碍——例如述情障碍(alexithymia,难以识别感受)和精神分裂症——涉及到各种类型的自主监控活动的缺陷,这些缺陷独立于智力。

从智力/理性相关性角度看分类法

随着斯波克先生问题的引入,我们现在可以呈现理性思维错误类别的更完整分类法,如图12.3所示。六个类别中的每一个都代表了人类思想和行为有时不理性的一个独立解释。每个类别在某种程度上都与智力分离,因此是思维障碍的来源。在本节中,我将讨论关于每个类别所代表的思维错误与智力分离程度的实证证据和理论论据。

斯波克先生问题代表了最明确的类别,因为它在高智商个体中的发生率可能与在低智商个体中一样高。原因是这些问题源于自主心智的输入不足(或不正确)(例如,来自情绪调节模块)。自主心智子过程的变化在很大程度上独立于智力。

下一个类别(默认使用自主心智而根本不参与第二类型处理)是认知吝啬者最浅层的处理倾向。维持第二类型处理的能力当然与智力有关。但参与这种处理或默认使用自主过程的倾向是反思心智的属性,这在智商测试中没有被评估。以勒维斯克问题(“杰克在看安妮,但安妮在看乔治”)为例,说明避免第二类型处理的情况。在我自己实验室的玛吉·托普拉克研究的大学生样本中,正确回答这个问题的受试者在智力上并不比那些未能正确回答的人更高。

像勒维斯克的安妮问题这样的析取推理(disjunctive reasoning)问题需要对认知表征进行解耦(decoupling),并用解耦的表征计算可能的世界——这是算法心智的核心操作之一(也是测量智力核心的过程之一)。但显然,必须辨别在这种情况下进行析取推理的必要性才能正确回答。必须避免启发式反应:“哦,既然我们不知道安妮是否结婚,我们就无法确定任何事情。”至少对于这些特定问题,高智商的个体并不更容易做到这一点。来自反思心智中更高层次战略控制系统的目标指令没有被发送到算法心智以参与解耦操作。毫无疑问,如果发送了这些指令,高智商的人会更可靠地维持解耦操作。但在这个任务中,除非发送了参与可能世界建模的指令,否则智力毫无用处。

图12.3. 思维错误的基本分类法

图

从理论上讲,人们可能期望智力与反思心智启动第二类型处理的倾向之间存在正相关,因为可以假设高智商的人对第二类型处理的潜在效力更乐观,因此更可能参与其中。事实上,一些洞察任务确实与智力呈正相关,特别是第6章中提到的由肖恩·弗雷德里克研究的任务:一根球棒和一个球总共花费1.10美元。球棒比球贵1美元。球多少钱?尽管如此,智力与一组类似项目之间的相关性相当温和,为.43到.46,为定义思维障碍的那种表现分离留下了充足的空间。弗雷德里克发现,麻省理工学院、普林斯顿大学和哈佛大学的大量高成就学生在面对这个和其他类似问题时,依赖于这种最原始的认知吝啬策略。

认知吝啬鬼(cognitive miser)更为苛刻的一种策略是依赖具有焦点偏差的序列联想处理。之所以说它是更为苛刻的策略,是因为它确实涉及类型2处理。不过,它仍然是吝啬鬼的策略,因为它不涉及完全充实的心理模拟(mental simulation)。框架效应(framing effects)提供了认知吝啬鬼处理过程中焦点偏差的例子。当检查被试间框架效应时,表现出这种偏差的倾向几乎与智力无关。当在被试内检查时,避免框架效应的倾向确实显示出与智力非常小的相关性。高智力个体几乎和低智力个体一样可能表现出非理性的框架效应。因此,由框架效应导致的理性障碍(dysrationalia)将很常见。

在下一类思维错误——覆盖失败(override failure)中,抑制性类型2过程试图使自主心智的类型1处理脱机,以替换为替代反应,但解耦操作(decoupling operations)未能抑制类型1反应。我们预期这类认知失败与智力的(负)相关性最高。这是因为智力反映了算法心智(algorithmic mind)的计算能力,而这种能力可用于解耦操作。然而从理论上讲,我们仍应预期这种相关性会略低于完美。反思心智(reflective mind)必须首先触发覆盖操作,然后解耦中的个体差异才能变得明显。触发覆盖的倾向可能与维持覆盖的能力不完全相关。

这是理论。证据说明了什么?我们可以从区分所谓的热覆盖(hot override)和所谓的冷覆盖(cold override)开始。前者指的是对情绪、本能驱动或短期诱惑的覆盖(类比于文献中所称的”热”认知)。后者指的是对过度练习的规则、达尔文模块或不一定与本能系统相关的类型1倾向的覆盖(类比于文献中所称的”冷”认知)。

在热覆盖领域,我们对延迟满足(delay of gratification)情境了解最多。心理学家沃尔特·米歇尔(Walter Mischel)开创了对儿童延迟满足范式的研究。该范式有许多变体,但程序的本质如下。建立适合年龄的奖励(玩具、理想的零食),并告诉孩子他或她将获得小奖励(一个棉花糖)或更大的奖励(两个棉花糖)。如果在实验者离开房间后,孩子等到实验者返回并且不通过摇铃召回实验者,孩子将获得更大的奖励。如果在实验者返回之前摇铃,孩子将只获得较小的奖励。因变量是孩子在摇铃前等待的时间。

罗德里格斯、米歇尔及其同事观察到,在这一范式中,测量的智力与延迟之间的相关性仅为.39。同样,在一项类似的幼儿研究中,戴维·芬德(David Funder)和杰克·布洛克(Jack Block)观察到智力与延迟之间的相关性为.34(与这一范式涉及反思心智和算法心智的观点一致,在控制了智力引起的方差后,人格测量仍能预测延迟)。来自成人的数据与这些发现一致。

现实生活中的覆盖失败也与智力相关,但相关性不大。例如,对吸烟、赌博和吸毒等成瘾行为的控制通常从覆盖失败的角度进行分析。因此,伊丽莎白·奥斯汀(Elizabeth Austin)和伊恩·迪里(Ian Deary)报告的爱丁堡动脉纵向研究的分析很有趣,该研究考察智力是否可能是防止吸烟和饮酒的长期保护因素(大概是通过更强的抑制自主心智的能力)。在这项研究中,他们没有发现任何证据表明,从纵向来看,智力可以预防问题饮酒。智力与吸烟之间存在非常小但显著的纵向联系。

我一直在讨论的研究中的相关性在统计上是显著的,但按所有估计,其绝对幅度都是中等的。它们为智力与成功覆盖自主系统之间的分离留下了充足的空间。当我们观察智力与”冷”覆盖失败之间的关系时,也会出现非常相似的情况。第9章讨论的两个冷覆盖任务——信念偏差任务(“玫瑰是生物”)和爱泼斯坦软糖豆任务(从10个中有1个红色的碗与100个中有8个红色的碗中选择)——提供了例子。成功覆盖与智力的相关性在信念偏差任务中为.35–.45,在爱泼斯坦任务中为.25–.30。同样,这些是显著但中等的关联——为定义理性障碍的分离留下了充足的空间。

继续向下看图12.3中的分类,我们发现非理性行为可能出于第五个原因:决策时缺乏可用的正确心智程序(mindware)(认知规则、策略、知识和信念系统)。我们预期这里会与智力存在相关性,因为心智程序缺口通常是由于缺乏教育或经验造成的。尽管如此,虽然更聪明的人确实比不太聪明的人学到更多东西,但许多与理性相关的知识(以及许多思维倾向(thinking dispositions))是在人生相对较晚的阶段才获得的。这类心智程序的明确教学在任何教育阶段的学校课程中都不统一。这些原则的教学非常不一致,意味着一些聪明人可能无法学习批判性思维的这些重要方面。对于各种概率推理任务,认知能力的相关性(绝对值)大致在0.25到0.35的范围内;对于各种协变检测(covariation detection)和假设检验任务,范围在0.20到0.25;对于各种贝叶斯推理指标,范围在0.05到0.20——这些相关性再次表明,智力与理性思考所需的心智程序之间存在显著差异。19

关于图12.3中的第六类——污染的心智程序——我们当然会预期更聪明的人基于他们卓越的学习能力会获得更多各种类型的心智程序。这将使他们获得更多促进理性思考的心智程序。然而,这种卓越的学习能力并不能阻止更聪明的人获得污染的心智程序——即实际导致非理性的心智程序。许多寄生性信念系统在概念上相当复杂。复杂寄生性心智程序的例子包括否认大屠杀和许多金融快速致富计划,以及虚假的逃税方案。这类复杂的心智程序甚至可能需要一定的智力水平才能对宿主产生吸引力。这一推测得到了金融欺诈受害者特征研究的支持。20伪科学信念即使在高智力人群中也很普遍。

结论:理性障碍将无处不在

正如上一节的讨论所示,智力无法抵御图12.3中呈现的任何非理性思维来源。当我们逐类审视智力/理性相关性时,即使是那些确实存在显著相关性的类别,也留下了足够的空间让大量分离现象发生。因此,没有理由认为理性障碍(dysrationalia)是罕见的。我们不应该对聪明人做出愚蠢行为感到惊讶。

我们刚才考虑的六类认知错误中,没有一类能通过拥有高智商来(很大程度上)预防,这并不令人意外。理性是一个多方面的概念——而非单一的心智品质。它需要各种思维倾向来压制多种吝啬的信息处理倾向。它依赖于与概率思维和科学思维相关的各种知识基础的存在。它依赖于避免为了自身目的而促进非理性思想和行为的污染心智程序。这些因素在流行的智力测试(或其替代品如SAT)中都没有被评估。智力测试不评估压制自主心智(autonomous mind)引发的反应或进行完整认知模拟(cognitive simulation)的倾向。智力测试评估的晶体化能力并不探查对理性思考至关重要的特定心智程序的存在。最后,智力测试中也没有对污染心智程序存在的探查。因此,当聪明人做出愚蠢行为时,我们不应该感到惊讶。事实上我们有时确实感到惊讶,这表明我们过度重视和过度概念化了智力这个术语——我们赋予它智力测试并未测量的品质。

十三 提高人类理性的社会效益——以及改善非理性

在说一个人是非理性的时候,我们并不是指责他有任何无可救药的缺陷,而只是敦促他和与他想法相同的人进行改革。

——乔纳森·巴伦,《理性与智力》,1985年

我们的社会倾向于关注智力而低估理性思维,这对像我这样的认知科学家来说既讽刺又令人沮丧。在本书中,我已经说明了几种不同的理性思维策略和知识基础如何影响人们的生活。然而,我们在学校里没有教授这些工具,作为一个社会也拒绝将注意力集中在它们上面。相反,我们继续使用智力替代指标作为一系列教育机构的选拔工具,从独家幼儿园到研究生院。企业和军队同样过度关注智商测量。1

考虑美国常春藤盟校的例子。这些机构正在选拔社会未来的精英。它们使用的选拔机制(例如SAT考试)服务于什么样的社会目标?社会批评家认为,这些考试只是为了维持经济精英阶层。但社会批评家似乎错过了一个批评当前选拔机制的绝佳机会,因为他们没有提出这样一个问题:“为什么只选拔智力而完全忽视理性?”

简而言之,我们一直只重视算法心智(algorithmic mind),而不重视反思心智(reflective mind)。这在一定程度上是历史偶然的结果。我们早就有了衡量算法层面处理效率的方法,但远早于我们拥有衡量理性思维和反思心智运作的方法。早期智商测试的主导地位和普遍性,使得人们的注意力从认知的任何其他方面转移开来,只关注算法层面的效率。然后,由于这个历史偶然,我们一直试图从这个错误(过度重视心智的算法部分)中走出来。

为了说明相比于智力,理性被贬低的奇怪而不正常的方式,我想详细阐述认知心理学家乔纳森·巴伦在1985年的一本书中首次想象的一个思想实验。巴伦让我们想象,如果我们能够给每个人一种无害的药物,这种药物能够提高他们的算法层面认知能力(例如,辨别速度、工作记忆容量、解耦能力(decoupling ability))——简而言之,提高他们的智力,正如我在本书中所定义的那样,会发生什么。想象一下,北美的每个人在睡觉前都服用了这种药丸,然后第二天早上醒来时拥有了更多的记忆容量和处理速度。巴伦和我都认为,第二天在人类幸福方面不太可能发生太大变化。人们不太可能在服药后的第二天更好地实现他们的愿望和欲望。事实上,人们很可能只是继续他们的日常事务——只是更有效率而已。如果给予更多的记忆容量和处理速度,我相信人们会:继续使用同样无效的医疗治疗方法,因为未能思考替代原因(第10章);继续做出同样糟糕的财务决策,因为过度自信(第8章);继续因为生动性而误判环境风险(第6章);继续受到庞氏骗局和传销的污染心件(contaminated mindware)的影响(第11章);在陪审团决策中被关于概率的错误证词错误地影响(第10章);并继续做出前面章节中描述的许多其他次优决策。唯一的区别是,他们能够更快地做所有这些事情!

当然,我使用这个思想实验作为一个直觉泵(intuition pump),以激发对社会因我们重视认知属性的特定方式而失去的东西的思考和讨论。这个思想实验有明显的注意事项。更多的认知能力确实有助于在第9章讨论的情况下增加理性反应——在这些情况下,算法心智未能覆盖自主心智的处理倾向。但在许多次优理性思维倾向出错的情况下,它无济于事。

对于研究推理和理性思维的认知科学家来说,“智商辩论”的另一个令人恼火的方面是关于智力是否可塑的无休止争论。没有人否认这是一个需要解决的重要问题,但它完全掩盖了与智力同样有用且可能更易于教授的认知技能。同样,我们未能改善理性思维困难的次优后果,而这些后果可以通过重组环境来避免,使其不暴露人类的脆弱性。如果我们继续以牺牲其他认知技能为代价来关注智力,所有这些都是不可能的。我们将错失教导人们在日常生活中更理性地思考的机会,我们也将错失重组环境的机会,使人们的心件问题和认知吝啬鬼(cognitive miser)倾向的代价降低(无论是对他们自己还是对整个社会)。

考虑到我们选择几乎忽视另一组具有同样社会后果的心智技能——理性思维心件和程序,对智力的过度关注(提高它、赞美它、担心它低下等等)似乎是一种浪费。畅销书告诉父母如何培养更聪明的孩子,教育心理学教科书讨论提高学生的智力,当我们听说某种残疾不会损害智力时,我们会感到安心。但父母方面没有相应地关心他们的孩子成长为理性的人,学校方面没有相应地关心他们的学生能够明智地推理,也没有相应地认识到智力对于一个无法适应世界的孩子来说是无用的。

我完全不认为社会已经充分考虑了其未能将非理性视为真正社会问题的后果。这些技能和倾向深刻地影响着我们生活的世界。由于理性思维能力发展不足——由于本书讨论的处理偏差和心智程序问题——医生选择疗效较差的治疗方法;人们未能准确评估环境中的风险;法律诉讼中信息被误用;政府和私营企业在不必要的项目上花费数百万美元;父母未能为孩子接种疫苗;进行不必要的手术;动物被猎杀至灭绝;数十亿美元浪费在庸医疗法上;做出代价高昂的财务误判。扭曲的信念形成过程也与各种形式的种族中心主义、种族主义、性别歧视和恐同仇恨有关。

因此很明显,理性思维倾向和知识发展不足会产生广泛的社会影响。在现代世界,局部的非理性思想和决策的影响可以通过全球化的信息技术传播和放大,从而影响大量人群。也就是说,即使你自己不采取非理性行动,你也可能受到他人非理性思维的影响。这就是为什么,例如,伪科学信念的传播是每个人都关心的问题。例如,警察部门雇用通灵者协助调查,尽管研究表明他们的使用并无效果。陪审员被发现根据占星术做出决定。主要银行和几家财富500强公司在人事决策中使用笔迹学(graphology),尽管大量证据表明笔迹学在这方面毫无用处。在伪诊断性笔迹线索导致雇主忽视更有效标准的程度上,经济低效和个人不公正都会产生。你会愿意因为笔迹中有某个特定的小”圈”而失去真正想要的工作机会吗?你会愿意因为占星术”解读”而被判有罪吗?

不幸的是,这些例子并不罕见。当这种受污染的心智程序渗透社会时,我们都会以多种方式受到影响——即使我们自己避免这种受污染的心智程序。占星术等伪科学现在是大型产业,涉及报纸专栏、广播节目、图书出版、互联网、杂志文章和其他传播方式。众议院老龄问题特别委员会估计,全国在医疗骗术上浪费的金额达到数十亿美元。医生越来越担心医疗骗术在互联网上的传播及其真实的健康成本。

伪科学信念似乎源于思维倾向、心智程序缺口和受污染心智程序的复杂组合。伪科学信念与表现出确认偏差(confirmation bias)的倾向、未能考虑替代假设、忽视偶然性作为结果的解释、认同信念而不批判它们,以及概率思维中的各种谬误有关。在本书中,我一直认为这些理性思维属性与智力的相关性非常不完美。但我们能对这些属性做些什么呢?抛开关于智力可塑性的几十年争论,我们对理性思维倾向的可塑性了解多少?

好消息:理性是可以习得的

无论关于智力可塑性的长期争论最终结果如何,令人震惊的是,心理学领域并没有表现出对理性可塑性的同等关注。鉴于至少有初步迹象表明理性可能比智力更具可塑性,这种缺乏关注是讽刺的。

由心智程序缺口引起的非理性最容易补救,因为它完全是由于缺少可以教授的策略和陈述性知识(declarative knowledge)。克服自主心智的倾向通常是通过习得的心智程序完成的,有时克服失败是因为心智程序实例化不足。在这种情况下,学习不足的心智程序是问题的根源。例如,析取推理(disjunctive reasoning)是在选项之间做决策或在推理任务中选择问题解决方案时考虑世界所有可能状态的倾向。这是一种具有高度通用性的理性思维策略。人们做出许多次优决策是因为未能详细列出情境中的所有可能选项,然而析取心理倾向在计算上并不昂贵。这与以下发现一致:思考析取能力没有强烈的智力相关限制,并且有证据表明析取推理是一种可以教授的理性思维策略。

像析取推理一样,考虑替代假设的倾向是具有极大通用性的策略性心智软件。而且,它可以通过非常简单的方式来实现。许多研究试图通过指导人们养成一个简单的习惯来教授思考P(D/~H)(在替代假设(alternative hypothesis)条件下观察到数据的概率)或思考替代假设的技术问题。人们在相关情境中被给予大量练习,让自己反复说”想想相反的可能”这个短语。这种策略性心智软件不会对计算能力造成压力,因此可能很容易被许多人学习。多项研究表明,练习触发”想想相反的可能”这一简单策略可以帮助预防启发式和偏差文献中研究的许多思维错误,包括但不限于:锚定偏差(anchoring biases)、过度自信效应(overconfidence effects)、后见之明偏差(hindsight bias)、确认偏差(confirmation bias)和自利偏差(self-serving biases)。

概率思维的各个方面代表了具有极大通用性和效力的心智软件。然而,正如任何教过统计学课程的人都能证明的那样(包括本书作者),其中一些见解对人们来说是违反直觉和不自然的——特别是在应用时。尽管如此,仍有一些证据表明它们确实是可以教授的——尽管比析取推理或考虑替代假设等策略需要更多的努力和难度。推断因果关系所需的科学思维方面也是完全可以教授的。其他具有极大通用性的策略可能更容易学习——特别是对于智力较低的人。例如,心理学家Peter Gollwitzer讨论了一种极其广泛通用的行动策略——使用执行意图(implementation intentions)。当个体用有意识的、言语化的声明标记线索-行动序列时,就形成了执行意图:“当X发生时,我将做Y。”通常借助语言的情境固定特性,仅在几次情况下触发这种线索-行动序列就足以在自主心智中建立它。最后,研究表明,形成心理目标(无论是否具有执行意图)这种更简约的认知策略也可能是有效的。例如,当人们被告知为自己的表现设定一个心理目标(“为自己设定一个具体的、有挑战性的目标”),而不是被给予通用的激励性指示(“尽力而为”)时,他们在任务中的表现会更好。

我们经常做出降低自己幸福感的选择,因为我们很难预测什么会让我们快乐。例如,人们往往低估自己对幸运和不幸事件的适应速度。我们的想象力在预测未来时会失效。心理学家Dan Gilbert引用证据表明,在这种情况下,一个补救策略可能是使用替代者(surrogate)——某个目前正在经历你试图模拟其幸福(或不幸)的事件的人。例如,如果你想知道自己对”空巢综合症”会有什么反应,问问刚刚送走最后一个孩子去上大学的人,而不是试图想象自己处于那种情况。如果你想知道如果你的球队在锦标赛第一轮被淘汰你会有什么感受,问问某个球队刚被淘汰的人,而不是试图自己想象。人们往往不想使用这种机制,因为他们认为自己的独特性使得他们通过内省进行的猜测比实际经历该事件的人的经验更准确。人们对其他人的经验是否适用于自己持怀疑态度。这是一种类似于我讨论过的我方加工(myside processing)的自我中心主义(egocentrism)。Gilbert通过告诉读者来捕捉人们不愿采用替代者策略的讽刺意味:“如果你和大多数人一样,那么就像大多数人一样,你不知道自己和大多数人一样”(2006,第229页)。

迄今讨论的大部分策略性心智软件代表了工具理性(instrumental rationality)领域(实现个人目标)中可学习的策略。认知理性(epistemic rationality)(拥有与世界良好校准的信念)经常被受污染的心智软件所破坏。然而,即使在这里,也有可教授的宏观策略可以降低获得对宿主有害的心智软件的概率。例如,可证伪性(falsifiability)原则为许多类型的非功能性信念提供了极好的预防。它是一个具有巨大通用性的工具。它在低级方法论和科学哲学课程中教授,但可以比这更广泛地教授。许多伪科学信念代表受污染心智软件的存在。帮助个人识别伪科学信念系统的批判性思维技能可以在高中课程中教授。

最后,模因学(memetics)本身的语言就是治疗性的——一种可学习的心理工具,可以帮助我们更清楚地意识到我们可能正在承载受污染的心智软件。模因(meme)概念有助于认知自我提升的一个方式是,通过强调信念的流行病学,它将间接地向许多人(对他们来说这将是一个新见解)暗示信念的偶然性(contingency)。通过为所有文化单位提供一个通用术语,模因科学提供了一个中立的背景来评估任何信念是否符合我们作为人类的利益。模因这个概念本身就会向越来越多的人暗示,他们需要进行心智软件检查。

在本节中,我只展示了理性这个多方面概念中众多可教授组成部分的几个例子。存在一些可学习的宏观策略来避免受污染的心智软件(mindware)。实施意图(implementation intentions)的形成、心理捆绑(mental bundling)和目标形成代表了工具理性(instrumental rationality)领域(实现个人目标)中非常可学习的策略。这些策略很好地补充了促进最优校准和证据解释的可学习心智软件(概率和科学推理技能)。尽管在这个问题上没有精确的定量研究,但理性思维的倾向似乎至少与智力一样具有可塑性。

问题在于份量,笨蛋!改变环境以帮助认知吝啬鬼

也许摆脱我们的人性不在计划之中;我们需要技巧,而不是某种宏大的道德说教帮助。

—纳西姆·尼古拉斯·塔勒布,《随机致富的傻瓜》,2001

在前面的章节中,我论证了我们作为认知吝啬鬼(cognitive misers)处理信息的倾向如何威胁我们的自主性。如果认知吝啬鬼容易被框架化(framed),对最生动的当前刺激做出反应,并接受默认值作为既定事实,那么吝啬鬼的行为将被他们世界中有权决定这些事情的任何人所塑造。以这种方式表述,事态似乎有些不祥。但也许这里有一个优势。是的,一个恶意的环境控制者可能选择剥削我们。但也许一个仁慈的环境控制者可以帮助我们—可以拯救我们免于非理性行为,而无需我们改变认知的基本方面。好处是,对于某些认知问题,改变环境可能比改变人更容易。因为在民主制度中,我们在一定程度上控制着自己的环境,作为一个社会,我们可以决定重构世界,使其帮助人们更加理性。

例如,在一项跨国器官捐赠率研究中,埃里克·约翰逊和丹尼尔·戈尔茨坦发现,瑞典有85.9%的个人同意成为器官捐赠者。然而,英国的比率仅为17.2%。[14]瑞典人和英国人之间有什么差异导致他们对器官捐赠的态度有如此大的差距?是因为瑞典是一个更加集体主义的社会而英国是一个更加个人主义的社会吗?瑞典人比英国人更利他吗?也许通过查看美国的器官捐赠率可以获得差异的线索。美国约为28%,与英国更相似而非瑞典。这种差异可能是英语国家和非英语国家之间的差异吗?

你现在无疑已经猜到了这个谜题的答案。这些国家之间器官捐赠率的差异与其公民之间的内在心理差异无关。瑞典、英国和美国之间的差异与对器官捐赠的态度无关。差异源于这些不同国家关于成为器官捐赠者的公共政策对比。在瑞典—像比利时、法国、波兰和匈牙利一样,器官捐赠同意率超过95%—器官捐赠的默认值是推定同意(presumed consent)。在采用这种公共政策的国家,人们被假定为已允许摘取其器官,但可以通过采取行动(通常是在驾驶执照上获得标注)选择退出。相比之下,在美国和英国—像德国、丹麦和荷兰一样,器官捐赠同意率低于30%—默认值是不捐赠,需要明确行动才能选择支持器官捐赠。

简而言之,瑞典和英国之间的差异不在于人民。两国公民都是认知吝啬鬼,而且程度可能大致相当。巨大的差异在于特定公共政策的形式。作为吝啬鬼,两国公民都受到默认启发式(default heuristic)的强烈影响。作为默认选项提供的选择是”粘性的”,因为它具有过度影响力。约翰逊和戈尔茨坦确定,当人们真正思考这个问题而没有给出默认值时,大约80%(更接近瑞典和其他选择退出国家的百分比)的人更愿意成为器官捐赠者。自1995年以来,美国有超过45,000人在器官等候名单上去世。捐赠者决策环境中的一个非常小的变化不会伤害任何人(因为所有推定同意的国家都允许选择退出程序),却可以挽救数千人的生命。认知吝啬鬼的倾向已经导致数千人失去生命。但这些悲剧性后果是可以预防的。然而,在这种情况下,最好的预防是改变环境而不是改变人,因为前者更容易实施。

器官捐献等例子促使法律理论家卡斯·桑斯坦(Cass Sunstein)和经济学家理查德·塞勒(Richard Thaler)倡导一种他们称之为自由主义家长制(libertarian paternalism)的政策。他们哲学中的家长制部分承认,政府应该尝试引导人们的选择,使其做出对自己有利的行动。他们哲学中的自由主义部分保证,任何政策变化都会保留完全的选择自由。如何在不干涉选择自由的情况下引导人们的选择呢?答案是:利用认知吝啬鬼(cognitive miser)的倾向。具体来说,这通常意味着控制环境中那些能够控制认知吝啬鬼行为的方面——默认值和框架效应(framings)。

考虑一个自由主义家长制实际实施领域的例子。在财务上,美国人为退休准备严重不足。他们没有存够钱。许多人没有参与他们可用的401(k)和其他退休储蓄选项。塞勒和同事什洛莫·贝纳茨(Shlomo Benartzi)推广了一系列养老金计划注册改革,这些改革实际上可以挽救数百万工人的退休生活——这些退休生活本来会因为早年的非理性决策而被毁掉。他们的改革正在进入立法程序,许多公司开始采纳这些改革。

塞勒和贝纳茨的改革涉及几个步骤,每个步骤都涉及一种规避已知思维错误的方法,这些错误在人们做401(k)决策时会出现。第一步发生在大多数大公司员工必须首次选择注册的时候。如果他们什么都不做(不填写相关表格),他们就不会被注册。这就是事情首先出错的地方。许多员工没有注册。在塞勒/贝纳茨计划中,员工被自动注册到401(k),必须选择(通过填写表格)退出系统。因此,他们的计划利用了认知吝啬鬼的默认偏差(default bias)。

员工在做401(k)决策时出错的第二个地方是分配他们(和雇主)的缴款。塞勒/贝纳茨计划通过自动将员工的缴款平均分配到一小组共同基金中来进一步利用默认偏差,以确保初始分配是多样化的。塞勒和贝纳茨建议的另一项改革涉及让员工增加401(k)缴款,方法是要求他们提前承诺将未来加薪的一部分分配到额外的401(k)缴款中。这种策略确保员工永远不会将额外缴款体验为损失,因为员工永远不会看到工资单减少。当然,无论哪种情况缴款都是一样的,但这样的程序鼓励员工以一种方式来框架它,根据前景理论(prospect theory),这种方式使它不那么令人厌恶。

塞勒和贝纳茨开发了一个名为”明天多储蓄”(Save More Tomorrow™, SMarT)的储蓄计划,该计划将这里讨论的许多改革付诸实践。惠普和飞利浦电子等大公司都使用过它。对我们这里讨论的重要一点是,它代表了一个通过改变环境而不是改变人来预防非理性行为的例子。SMarT计划表明,由于吝啬倾向而产生的一些困难可以通过环境变化来解决。

即使在缺失思维程序(mindware)的情况下,我们有时也可以为那些有关键思维程序缺口的人减轻环境负担。例如,认知心理学家格尔德·吉仁泽(Gerd Gigerenzer)已经证明,许多人在处理单一事件概率时遇到困难(例如,经济陷入衰退的概率为40%)。在一项调查中,吉仁泽及其同事发现,纽约超过25%的调查参与者误解了”明天有30%的降雨概率”这句话。这部分少数人不理解这句话的意思是在像明天这样的日子中有30%会下雨。他们有其他的解释,比如明天30%的时间会下雨,或者明天30%的地区会下雨。

这种对概率术语的误解在医学领域很普遍。医生理查德·弗里德曼(Richard Friedman)描述了一位患者的反应,当被告知为她开的抗抑郁药有60%的概率有效时。这位患者说:“这意味着60%的时间我会感觉更好,对吗?”——展示了吉仁泽及其同事研究中揭示的经典误解之一。当然,人们应该被教授这种概率术语的思维程序。但是,在传达单一事件概率时,很容易补充其正确的解释(“明天有30%的降雨概率,这意味着如果有100个像明天这样的日子,其中30天会下雨”)。这个简单的环境变化将防止没有相关思维程序的人误解,并将帮助他们获得思维程序。吉仁泽和其他研究人员已经表明,不仅实验室受试者而且执业医师对概率信息的处理,都可以通过阐明概率信息指的是类别实例这一点来促进。

所有这些例子都展示了简单的环境改变如何能够预防理性思考问题。还有一个更大的问题类别,人们需要环境的帮助来解决,那就是自我控制问题。人们会过度进食、过度消费、拖延、吸烟以及过度饮酒。解决这些自我控制问题有两种形式的方法——对应于个体的改变和环境的改变。人们试图增强他们的”意志力”——也就是他们内在的自我控制力量。或者,他们试图重新安排自己的环境,这样就不需要那么多意志力的运用(自主系统覆盖)。这里一个常见的策略是使用预承诺装置(pre-commitment devices)。人们参加自动储蓄计划,这样他们就不会过度消费。他们预先分装好餐食,这样他们就不会过度进食。他们为自己设定最后期限,这样他们就不会拖延。预承诺代表了我们有意识地重组环境的尝试,使环境更有利于我们的自我控制努力。

有一些证据表明这些预承诺装置是成功的——产生了人们在反思状态下认为更理性的结果。有大量证据表明,预承诺储蓄是有效的。在其他领域也有提示性的证据。丹·艾瑞里(Dan Ariely)和克劳斯·韦滕布罗赫(Klaus Wertenbroch)发现,在学术环境中使用自我设定期限的学生比不使用自我设定期限的学生表现更好。然而有趣的是,自我设定的期限在提升表现方面不如外部设定的期限有效。

体重控制领域之所以如此棘手的原因之一,是人们找到了无数种方法来避免预承诺于能让他们减轻体重的两件事之一——减少卡路里摄入(另一件当然是运动)。减肥行业通过不断暗示有办法绕过”少吃”这个处方来鼓励这种倾向。有无数种变体:只吃蛋白质避免碳水化合物;吃正确的碳水化合物,不吃错误的碳水化合物;避免高升糖指数食物;吃十大索诺玛饮食能量食物;只吃寿司;想吃多少意大利面就吃多少意大利面,只要你不——填空;清单无穷无尽。所有这些处方都是在避开真正的要点:问题在于份量,笨蛋!正如《消费者报告》(2007年6月)所建议的:“减肥的基本公式没有改变:消耗的卡路里要少于燃烧的卡路里”(第12页)。

我们在饮食领域没有得到任何家长式的帮助(无论是否自由主义的)。我们的环境实际上正在让我们生病。这正是保罗·罗津(Paul Rozin)及其同事在试图研究所谓的法国悖论时强烈暗示的。尽管法国人的血胆固醇水平更高,饮食中含有更多脂肪(饱和和不饱和),但法国的心脏病死亡率却远低于美国。美国心脏病死亡率较高的一个原因可能是美国人更肥胖。事实上,尽管法国人吃的高脂肪饮食比美国人多,但法国的肥胖率只有7.4%,而美国为22.3%。罗津及其同事提出,美国人尽管摄入的脂肪更少却更重的一个原因,是因为他们经常接触到更大的份量。

罗津及其同事从各种来源找到了证据,表明情况确实如此。他们研究了两国都存在的连锁餐厅的份量,发现例如,美国麦当劳餐厅的份量比法国大28%。美国必胜客的份量大42%。在十一次比较中,美国的份量比法国大25%。罗津及其同事研究了《烹饪的乐趣》和《我会烹饪》中七种肉类菜肴的等效食谱。《烹饪的乐趣》中的平均食谱份量大53%。他们还研究了单人份食品,发现例如,美国的千层面晚餐大19%。美国的雀巢脆脆棒大41%,酸奶大82%。在这些不同项目的选择中,美国的单人份量大37%。显然,在美国,在体重控制领域可以提供比我们现在得到的多得多的环境帮助。

罗津及其同事研究了所谓的单位偏差(unit bias):人们倾向于吃一份东西,不管那份的大小,或者倾向于吃一个单位的东西,不管那个单位的大小。在几项不同的研究中,研究人员在公共场所留下零食(M&M巧克力豆、Tootsie Rolls、椒盐卷饼)。当零食的大小增加一倍或四倍时,人们并没有按比例减少消费。相反,当单位大小更大时,人们消费得更多。一个简单的环境修复——更小的份量——可以在帮助我们应对美国的肥胖流行病方面发挥很大作用。

社会的选择机制

正如本章的简要回顾所示,许多由非理性思维导致的次优结果是可以预防的。有趣的是,即使智力是可塑的(我认为确实如此),提高智力所需的方法几乎肯定比教授大多数众所周知的理性思维技能需要更长期的训练。难怪我们的文化中充斥着如此多的失理性行为,因为我们在一个领域(理性思维)未能最大化利用已知的心智工具,却在另一个领域(智力)拼命寻找促进方法,而后者虽然并非不重要,但并不重要。

考虑到理性思维与非理性思维的社会后果,这一技能领域的实际相关性不容置疑。那么,为什么社会使用的选拔机制只关注算法层面的认知能力而忽视理性?测试狭义的智力概念,然后授予奖励,就好像某人已经在更大、更广泛的概念上得到审查一样,这毫无意义。

事实上,某些认知技能比其他技能更受优待的问题值得更明确的公开讨论。例如,一些哲学家认为认知科学文献中理性缺失的演示不可信,因为他们说,受试者——大多是大学生——“将成为领先的科学家、法学家和公务员”(Stich, 1990, p. 17)。我确实认为这些哲学家引起了我们对某些令人震惊之事的注意,但我从中得出了完全不同的教训。根据我的经验,大多数法学家和公务员似乎确实具有足够的算法层面认知能力。然而,尽管如此,他们的行为往往明显次优。他们的表现常常不尽如人意,不是因为他们缺乏工作记忆容量或记忆提取速度,而是因为他们对理性的倾向有时很低。他们可能不缺乏智力,但他们确实缺乏一些理性思维技能。

大学生在推理和决策文献的实验中表现不佳一点也不矛盾。在决策和概率推理的实验室测试中失败的大学生,确实就是未来那些尽管有体面的认知能力,却推理糟糕的法学家。这些学生在进入实验室之前从未专门接受过理性筛选。他们在其他任何时候也不会接受这样的评估。如果他们在精英州立大学或精英私立学校,他们将通过SAT、GRE、安置测试和表现模拟继续攀登学术、企业、政治和经济阶梯,这些测试主要评估算法心智。理性评估永远不会发生。

但如果真的发生了呢?这是一个有趣的开放性问题,例如,理性测量上的种族和社会阶层差异是否会像智力测试中显示的那样大。提示性地,罗伯特·斯滕伯格发现,实用智力测量上的种族和阶层差异(他对智力的广泛看法中最接近理性的方面)比IQ测试上的要小。我所概述的框架至少会预测,个体在理性思维评估上的排名将不同于智力排名。原因是理性涉及反思心智的思维倾向,而智力测试并未评估这些倾向。

事实上,也许更明确地评估理性正是我们所需要的,这样既可以引起对理性思维技能的更多关注,也可以突出智力测试所评估内容的局限性。当然,目前还没有类似IQ测试的理性测试——也就是说,测试一个人的RQ(rationality quotient,理性商数)。但至少开始谈论这样的东西可能有助于辩论。我并不是说明天就能构建RQ测试。这样的工具不是在信封背面构建出来的。它当然需要类似ETS的努力,耗资数百万美元。但重点是,实际上,就现有的认知技术而言,这是可行的。只有需求和成本问题阻止了它。

与其争论这种努力的后勤问题,我在这里想强调的主要观点是,在概念上理论上没有任何东西阻止我们开发这样的测试。我们知道这种工具中要评估的思维过程类型,并且我们手头有工具理性和认识理性领域中将使用的任务类型的原型。构建RQ测试没有来自理性思维能力评估技术的限制。也没有概念上的限制。

在本书中,我讨论了认知科学家测试认识理性和工具理性的几种方法。在我引用的参考文献中还有更多此类测试的描述,但由于各种原因(最常见的是因为所涉及的任务技术性强、难以解释,或与我给出的例子有些重复),我没有在这里讨论它们。本书提供的是一个选择性的概述,而不是理性思维任务的详尽手册。尽管如此,我已经能够展示心理学家如何研究认识理性和非理性的各个方面,例如:表现出不连贯概率评估的倾向;在知识判断中过度自信的倾向;忽视基础率的倾向;不寻求证伪假设的倾向;试图解释随机事件的倾向;自利性个人判断的倾向;以自我观点偏差评估证据的倾向;以及忽视备择假设的倾向。

此外,我已经能够展示心理学家如何研究工具理性和非理性的各个方面,例如:在决策中展示析取推理的能力;由于框架效应而表现出不一致偏好的倾向;表现出默认偏差的倾向;用情感替代困难评估的倾向;以牺牲长期福祉为代价过度看重短期奖励的倾向;选择受到生动刺激影响的倾向;以及决策受到无关背景影响的倾向。

最后,有许多例子表明,我们对理性和非理性思维的了解被用来帮助人们过上更充实的生活。在本书引用的研究中,已经表明:

• 心理学家找到了呈现统计信息的方法,使我们能够在医疗事务和任何涉及统计的情况下做出更理性的决策。

• 认知心理学家表明,在呈现信息时根据默认偏差进行一些简单的改变,可以大幅增加器官捐赠的频率,从而拯救成千上万的生命。

• 美国人每年花费数百万美元寻求如何在股票市场投资的建议,而遵循决策理论中的几个简单原则就能获得比任何这类建议更优的投资回报。这些原则将帮助人们避免导致其降低回报的认知偏差——对随机事件反应过度、过度自信、一厢情愿、事后诸葛偏差、对概率的误解。

• 决策科学家发现,人们在评估环境风险方面极其糟糕。这主要是因为生动性偏差过度支配了人们的判断。人们可以改进,这会产生巨大的影响,因为这些糟糕的评估会影响公共政策(例如,导致政策制定者实施政策A,每花费320万美元挽救一条生命,而不是政策B,每花费22万美元就能挽救一条生命)。

• 来自不同专业领域的心理学家开始精确定位维持病态赌博行为的认知错觉——伪诊断性、信念固着、对随机事件反应过度、认知冲动性、对概率的误解——这种行为每年摧毁成千上万的生命。

• 认知心理学家研究了人类判断中的过度自信效应——人们对自己未来表现的校准不准确,通常会做出过度乐观的预测。心理学家研究了帮助人们避免这些自我监控问题的方法,使人们更容易为未来做计划(过度自信的人会遇到更多不愉快的意外)。

• 社会心理学研究发现,控制我们生活中选择的爆炸性增长是幸福的关键之一——限制选择往往使人们更幸福。

• 养老金计划组织和管理方式的简单改变可以使数百万人的退休生活更加舒适。

• 概率推理可能是决策领域研究最多的主题,许多已经被检验过的认知改革——例如,消除基础率忽视——可以改善法庭实践,在法庭上,对概率的糟糕思考已被证明会妨碍正义。

这些只是可以改变人们生活的可教授推理策略和环境修正的一小部分样本,它们与理性的关系比与智力的关系更密切。它们是当我们都成为更理性的思考者和决策者时会产生的结果类型的例子。如果学校、企业和政府关注智力测试遗漏的认知部分,它们就是会成倍增加的结果类型。相反,我们继续对智力的关注远远超过对理性思维的关注。就好像智力已经成为我们文化中的图腾,我们选择追求它,而不是那些可以改变我们世界的推理策略。

注释

第1章 乔治·W·布什的内心世界

  1. 关于乔治·W·布什的智商,参见:Simonton (2006);Immelman (2001);Sailer (2004);Kessler (2004, pp. 23-28);http://www.sq.4mg.com/Presidents.htm(检索于2007年7月16日)。

  2. 关于SAT作为一般智力的衡量标准,参见Frey and Detterman (2004)、Lemann (1999)和Unsworth and Engle (2007)。

  3. NFL让四分卫参加Wonderlic测试(Wonderlic Personnel Test, 2002)。

4. 关于各种残疾发生率的变化及其原因,参见 Barbaresi, Katusic, Colligan, Weaver, and Jacobsen (2005); Friend (2005); Gernsbacher, Dawson, and Goldsmith (2005); Gordon, Lewandowski, and Keiser (1999); Kelman and Lester (1997); 以及 Parsell (2004)。

2 理性障碍症(Dysrationalia)

1. 参见 Sternberg (2002a) 和 Perkins (1995, 2002)。

2. 关于智力作为适应能力的讨论有很多不同观点(参见 Matthews, Zeidner, and Roberts, 2002; Neisser et al., 1996; Sternberg, 2000b; Sternberg and Detterman, 1986)。关于广义智力理论和狭义智力理论之间的区别,也在多种文献中讨论(Baron, 1985; Gardner, 1983, 1999; 2006a, 2006b; Perkins, 1995, 2002; Sternberg, 1997a, 1997b, 2000b, 2003b; Sternberg and Detterman, 1986; Sternberg and Kaufman, 1998; Visser, Ashton, and Vernon, 2006)。

3. 一个重要的警告是,民间心理学标记为令人惊讶的行为现象,并非单一、孤立的不明智行为实例,而是表面上聪明的人反复做出不明智行为时。

4. 流体智力(fluid intelligence)和晶体智力(crystallized intelligence)理论已产生大量文献(Carroll, 1993; Cattell, 1963, 1998; Daniel, 2000; Geary, 2005; Horn and Cattell, 1967; Horn and Noll, 1997; Kaufman, 2001; McGrew, 1997; McGrew and Woodcock, 2001; Taub and McGrew, 2004)。特别关于流体智力,参见 Kane and Engle (2002) 和 Unsworth and Engle (2005)。某些理论从流体智力和晶体智力之间的非零相关中定义了一般因素(g)(参见 Carroll, 1993)。这个因素可能源于流体智力在知识获取中的投入,如 Cattell (1971) 的投资理论(investment theory)所述(参见 Ackerman and Kanfer, 2004; Hambrick, 2003)。关于智力作为过程和智力作为知识,参见 Ackerman (1996)。

5. Sternberg 对智力的民间理论进行了大量研究(Sternberg, 2000b; Sternberg, Conway, Ketron, and Bernstein, 1981; Sternberg and Grigorenko, 2004; 另参见 Cornelius, Kenny, and Caspi, 1989)。

6. 认知科学中关于人们理性思维倾向有大量实证文献(参见 Baron, 2000; Camerer, Loewenstein, and Rabin, 2004; Evans, 2002a, 2002b, 2004, 2007; Evans and Over, 1996; Gilovich, Griffin, and Kahneman, 2002; Johnson-Laird, 2006; Kahneman, 2003a, 2003b; Kahneman and Tversky, 2000; Koehler and Harvey, 2004; LeBoeuf and Shafir, 2005; Loewenstein, Read, and Baumeister, 2003; Manktelow and Chung, 2004; Nickerson, 2004; Samuels and Stich, 2004; Shafir and LeBoeuf 2002; Stanovich, 1999, 2004; Stanovich and West, 1998c, 1999, 2000, 2008a, 2008b)。

7. 期望效用理论(expected utility theory)公理的技术细节超出了本文范围(参见 Allingham, 2002; Dawes, 1998; Edwards, 1954; Jeffrey, 1983; Luce and Raiffa, 1957; Savage, 1954; von Neumann and Morgenstern, 1944; Wu, Zhang, and Gonzalez, 2004)。只需说明,当人们的选择遵循某些模式(即所谓的选择公理——如传递性和免受某些类型的情境效应影响)时,他们的行为就好像在最大化效用。

8. 认识理性(epistemic rationality)有时被称为理论理性(theoretical rationality)或证据理性(evidential rationality)(参见 Audi, 1993, 2001; Foley, 1987; Harman, 1995; Manktelow, 2004)。关于工具理性(instrumental rationality)和认识理性,参见 Manktelow (2004)、Mele and Rawling (2004)、Millgram (2001) 和 Over (2004)。

9. 关于我对理性障碍症最早的讨论,参见 Stanovich (1993a, 1994a)。差异概念也在排除低智力儿童的学习障碍分类定义中发挥作用(例如,具有里程碑意义的《全体残疾儿童教育法》[PL 94–142];全国学习障碍联合委员会,Hammill, 1990)。现在已知,阅读障碍领域中的整个差异测量概念是错误的(Fletcher et al., 1994; Stanovich, 2000, 2005; Stanovich and Siegel, 1994; Stuebing et al., 2002; Vellutino et al., 2004)。大多数阅读困难病例的近端原因——语音加工(phonological processing)问题——对于高智商和低智商个体是相同的(Stanovich, 2000; Vellutino et al., 2004)。语音加工与智力只有适度相关,因此高智商面对阅读困难的情况绝不令人惊讶,也不需要特别解释。

## 3 反思心智、算法心智和自主心智

1. 关于智力基本问题的共识,特别是流体智力,是认知能力文献中的明显趋势(Bouchard, 2004; Carroll, 1993; Deary, 2001; Engle et al., 1999; Flynn, 2007; Geary, 2005; Lubinski, 2004; Neisser et al., 1996; Plomin and Spinath, 2004; Sternberg, 2000a; Unsworth and Engle, 2005)。

2. Schmidt 和 Hunter (1992, 1998, 2004) 在这个问题上进行了最持续和全面的研究(另参见 Deary et al., 2004; Geary, 2005; Kuncel, Hezlett, and Ones, 2004; Ones, Viswesvaran, and Dilchert, 2005)。

3. 二十多年来,Jonathan Evans 对双过程理论做出了重要贡献,他的工作对我的研究方法产生了相当大的影响(Evans, 1984, 1989, 2003, 2004, 2006a, 2006b, 2008a, 2008b; Evans and Over, 1996, 2004; Evans and Wason, 1976)。双过程观点在开创性的启发式与偏差研究项目的早期著作中就已隐含其中(Kahneman, 2000, 2003a; Kahneman and Frederick, 2002, 2005; Kahneman and Tversky, 1982a, 1996; Tversky and Kahneman, 1974, 1983)。双过程理论已在心理学的众多子领域中得到发展(Brainerd and Reyna, 2001; Epstein, 1994; Feldman Barrett, Tugade, and Engle, 2004; Haidt, 2001; Johnson-Laird, 1983; Metcalfe and Mischel, 1999; Sloman, 1996, 2002; Smith and Decoster, 2000; Stanovich, 1999; Stanovich and West, 2000)。Stanovich(2004)的一个表格中列出了超过23个双过程模型。各种双过程理论的细节和术语有所不同,但它们都具有家族相似性。支持双过程概念的神经生理学研究继续增长(Bechara, 2005; Demartino, Kumaran, Seymour and Dolan, 2006; Goel and Dolan, 2003; Greene, Nystrom, Engell, Darley, and Cohen, 2004; Lieberman, 2003; McClure, Laibson, Loewenstein and Cohen, 2004; Prado and Noveck, 2007; Westen, Blagov, Kilts, and Hamann, 2006)。

4. 对每种不同类型的类型1处理都有大量研究(例如,Atran, 1998; Buss, 2005; Evans, 2003, 2006a; Fodor, 1983; Lieberman, 2000, 2003; Ohman and Mineka, 2001; Pinker, 1997; Smith, Patalino, and Jonides, 1998; Willingham, 1998, 1999)。类型1过程结合了自动性、准模块性和启发式处理的特性,正如这些概念在认知科学中被广泛讨论的那样(例如,Bargh and Chartrand, 1999; Barrett and Kurzban, 2006; Carruthers, 2006; Coltheart, 1999; Evans, 1984, 2006b, 2008a, 2008b; Samuels, 2005, 2008; Shiffrin and Schneider, 1977; Sperber, 1994)。关于适应性无意识,参见Wilson(2002)。

5. 例如,Dempster and Corkill(1999);Hasher, Lustig, and Zacks(2007);Miyake et al.(2000);Zelazo(2004)。

6. 假设性推理和认知模拟是认知科学的核心主题(参见Barrett, Henzi, and Dunbar, 2003; Buckner and Carroll, 2007; Byrne, 2005; Currie and Ravenscroft, 2002; Decety and Grezes, 2006; Dougherty, Gettys, and Thomas, 1997; Evans, 2007; Evans and Over, 2004; Kahneman and Tversky, 1982b; Nichols and Stich, 2003; Oatley, 1999; Roese, 1997; Sterelny, 2001; Suddendorf and Corballis, 2007; Suddendorf and Whiten, 2001)。

7. Leslie(1987)的模型可以通过采用Perner(1991)后来使用的主要/次要术语来最好地理解,我在这里也这样做了。在Leslie(1987)之后,认知解耦已被来自不同视角的大量不同研究者以相关且略有不同的方式讨论,包括但不限于:发展心理学、进化心理学、人工智能和心灵哲学(Atance and O’Neill, 2001; Carruthers, 2000, 2002; Clark and Karmiloff-Smith, 1993; Corballis, 2003; Cosmides and Tooby, 2000; Dennett, 1984; Dienes and Perner, 1999; Evans and Over, 1999; Jackendoff, 1996; Lillard, 2001; Perner, 1991, 1998; Sperber, 2000; Sterelny, 2001; Suddendorf, 1999; Suddendorf and Whiten, 2001; Tomasello, 1999)。关于解耦的难度,参见Glenberg(1997);关于”可能世界盒”,参见Nichols and Stich(2003)。

8. 这些领域确实在人与人之间表现出极大受限的变异性(例如,Anderson, 2005; Baron-Cohen, 1995; Reber, 1992, 1993; Reber, Walkenfeld, and Hernstadt, 1991; Saffran, Aslin, and Newport, 1996; Vinter and Detable, 2003; Vinter and Perruchet, 2000; Zacks, Hasher, and Sanft, 1982);然而,这不仅仅是达尔文模块的特点。对于通过练习变得高度过度学习的过程来说,这同样适用。Ackerman(1988)已经证明,随着任务学习得越来越彻底,与智力的相关性会下降。

9. 可能存在少数特定领域,例如行为预测(所谓的心智理论(theory of mind)),在这些领域中解耦不那么需要认知资源,因为它已经通过进化内置了。关于维持心理模拟同时保持相关表征解耦的原始能力可能是大脑计算能力的关键方面,这正是流体智力测量所评估的内容(参见Stanovich, 2001a, 2004),这一推测是基于流体智力与执行功能之间的相关性是显著的(Baddeley, 1992; Baddeley, Chincotta, and Adlam, 2001; Duncan, et al., 2000; Fuster, 1990; Gernsbacher and Faust, 1991; Goldman-Rakic, 1992; Gray, Chabris, and Braver, 2003; Hasher, Zacks, and May, 1999; Kane, 2003; Kane and Engle, 2002; Salthouse, Atkinson, and Berish, 2003),智力与工作记忆(working memory)之间的相关性也是如此(Colom, Rebollo, Palacios, Juan-Espinosa, and Kyllonen, 2004; Conway, Cowan, Bunting, Therriault, and Minkoff, 2002; Conway, Kane, and Engle, 2003; Engle, 2002; Engle, Tuholski, Laughlin, and Conway, 1999; Geary, 2005; Kane, Bleckley, Conway, and Engle, 2001; Kane and Engle, 2003; Kane, Hambrick, and Conway, 2005; Kane, Hambrick, Tuholski, Wilhelm, Payne, and Engle, 2004; Lepine, Barrouillet, and Camos, 2005; Sub, Oberauer, Wittmann, Wilhelm, and Schulze, 2002)。

10. 我关于认知解耦(cognitive decoupling)作为流体智力测量中评估的关键操作的个体差异观点,由Thurstone (1927)所预见,他也强调了智力与自动反应抑制相关的观点:“因此,智力是抽象的能力,这是一个抑制过程。在智能时刻,冲动在仍然只是部分确定、仍然只是松散组织时被抑制。……在智能行为中,试错选择和消除是通过不完整且松散组织的替代方案进行的,这些替代方案仅指向行为类型而不详细说明行为”(p. 159)。

11. 关于认知科学中的分析层次,参见Anderson (1990, 1991), Bermudez (2001), Dennett (1978, 1987), Levelt (1995), Marr (1982), Newell (1982, 1990), Oaksford and Chater (1995), Pollock (1995), Pylyshyn (1984), Sloman (1993), Sloman and Chrisley (2003), 和Sterelny (1990)。分析层次的术语多种多样。关于这一点的讨论以及我选择算法这一术语背后的论据,参见Stanovich (1999, 2004)。

12. 关于典型与最优/最大值的区别,参见Ackerman (1994, 1996; Ackerman and Heggestad, 1997; Ackerman and Kanfer, 2004); 另见Cronbach (1949); Matthews, Zeidner, and Roberts (2002)。

13. 多位作者讨论了思维倾向(thinking dispositions)(例如,Ackerman and Heggestad, 1997; Baron, 1985, 2000; Cacioppo et al., 1996; Dole and Sinatra, 1998; Kruglanski and Webster, 1996; Norris and Ennis, 1989; Perkins, 1995; Schommer, 1990; Stanovich, 1999; Sternberg, 1997c, 2003b; Sternberg and Grigorenko, 1997; Strathman et al., 1994)。

14. 支持三元结构的一个原因是,三种思维的认知功能崩溃表现非常不同。例如,算法层次功能的中断在导致智力障碍(过去称为智力迟钝)类型的一般智力能力损害中是明显的。这些中断变化相当连续。自主思维的中断通常反映了对认知模块的损害,这些损害导致非常不连续的认知功能障碍,如自闭症或失认症和失读症。它们通常涉及所谓的次个人功能——微处理操作而不是整个人的信念和目标。相比之下,反思思维的障碍恰恰涉及整个人的目标和大规模行动。反思思维的困难存在于许多精神疾病中(特别是那些涉及理性损害的疾病,如妄想)(参见Bermudez, 2001)。

15. 这些相关性在多个出版物中有总结(例如,Ackerman and Heggestad, 1997; Austin and Deary, 2002; Baron, 1982; Bates and Shieles, 2003; Cacioppo et al., 1996; Eysenck, 1994; Goff and Ackerman, 1992; Kanazawa, 2004; Kokis, Macpherson, Toplak, West, and Stanovich, 2002; Noftle and Robins, 2007; Reiss and Reiss, 2004; Zeidner and Matthews, 2000)。此外,确实发生的相关性更多是与晶体智力(Gc)而不是流体智力(Gf)相关(Ackerman and Heggestad, 1997; Matthews et al., 2002)。

16. 关于思维倾向和模糊证据的校准,参见Kardash and Scholes (1996)和Schommer (1990)。我们的论证评估任务在几个出版物中有描述(Stanovich and West, 1997, 1998c; Sá, West, and Stanovich, 1999)。

17. 这类研究中的一类问题涉及让受试者在矛盾的购车建议之间做出选择——一个来自汽车买家的大样本调查,另一个是单个朋友真挚而情感化的证词。关于使用这种范式的其他问题,参见Fong, Krantz, and Nisbett (1986)。关于使用该范式的个体差异结果,参见Kokis et al. (2002)和Stanovich and West (1998c)。

18. 参见Sá and Stanovich (2001), Stanovich (1999), Stanovich and West (2000), 和Toplak and Stanovich (2002)。另见其他实验室的研究(Bruine de Bruin, Parker, and Fischhoff, 2007; Parker and Fischhoff, 2005)。

19. 关于自律的研究,参见Duckworth and Seligman (2005)。有许多研究将尽责性与重要结果变量联系起来(Goff and Ackerman, 1992; Higgins et al., 2007; Ozer and Benet-Martinez, 2006)。Tetlock的工作在他的著作《专家政治判断》(Expert Political Judgment)(2005)中有描述。关于糟糕决策结果的研究,参见Bruine de Bruin et al. (2007)。

20. 然而,从另一个方向(减弱文献中观察到的相关性大小)来看,大多数研究的样本中智力范围受限。

21. 参见Klaczynski的研究(1997; Klaczynski and Gordon, 1996; Klaczynski, Gordon, and Fauth, 1997; Klaczynski and Lavallee, 2005; Klaczynski and Robinson, 2000)。我实验室的研究在几篇论文中有报告(Macpherson and Stanovich, 2007; Sá, Kelley, Ho, and Stanovich, 2005; Toplak and Stanovich, 2003)。关于更广泛的非正式推理,参见Kuhn (1991, 2005)和Perkins (1985; Perkins et al., 1991)的工作。

22. 关于术语mindware的讨论,参见Perkins (1995)。

  1. 有许多信息来源(其中许多由保守派评论员撰写)在描述布什的心智倾向时趋于一致(Barnes, 2006; Draper, 2007; Frum, 2003; Kessler, 2004; Suskind, 2006; Thomas and Wolffe, 2005; Will, 2005; Woodward, 2006)。这些报道的一致性是压倒性的。例如,世界领先的武器核查专家之一大卫·凯在伊拉克是否存在大规模杀伤性武器的争议达到高峰时,向布什做了简报。记者鲍勃·伍德沃德描述说:“凯离开会议时几乎对布什缺乏好奇心感到震惊”(第237页)。罗恩·萨斯金德在他关于9·11事件后美国安全问题的书中,报道了白宫高级工作人员担心”他在阅读材料吗,他在深思熟虑吗?[斜体为原文]……如果不加约束和挑战,他的本能、他常说的’直觉’,以及他长期以来被告诫要控制的难以驾驭的攻击性”(第72-73页)。这种依赖本能和直觉胜过知识、信息和思考,是了解布什的人中反复出现的主题,即使在他最坚定的支持者中也是如此。例如,鲍勃·伍德沃德描述说,在2002年8月20日的采访中,布什本人多次提到本能是他决策的指引。在某一时刻,布什对伍德沃德说:“我不是按教科书行事的人,我是凭直觉行事的人”(第11页)。

布什众所周知地无法进行自我批评。在2004年4月13日的总统新闻发布会上,一位提问者问他:“在上次竞选中,有人问你一生中犯过的最大错误是什么,你曾经喜欢开玩笑说是交易了萨米·索萨。你曾回顾9·11之前可能犯下的错误。在9·11之后,你认为你最大的错误是什么,你从中学到了什么教训?”布什的回答暴露了他在反事实思维(counterfactual thinking)方面的问题、他的过度自信以及他不愿自我审视。他告诉提问者:“我希望你事先以书面形式给我这个问题,这样我就可以为此做准备。约翰,我确信历史学家会回顾并说,天哪,他本可以用这种或那种方式做得更好。你知道,我只是——我确信在这次新闻发布会中,在试图想出答案的所有压力下,某些东西会突然出现在我脑海中,但现在还没有。”

评论员们也一致认为,布什讨厌怀疑并鼓励确定性。在伊拉克战争开始期间担任参谋长联席会议主席的理查德·B·迈尔斯将军报告说:“当任何怀疑开始渗入那个狭小、没有窗户的战况室时,总统几乎将其扼杀”(Woodward, 2006, 第371页)。

  1. 关于晶体智力(crystallized intelligence)——Gc——的情况在这种案例中可能很复杂。一般来说,Gc与Gf相关(见Schweizer and Koch, 2002)。然而,Gc也与思维倾向中的经验开放性(openness to experience)相关(Ackerman and Heggestad, 1997; Bates and Shieles, 2003),显然,根据我刚才回顾的评论,布什在这方面会相当低。人们认为这种对开放性的倾向会引导人们阅读并收集形成高Gc的那类信息。布什在开放性方面很低,并且与该思维倾向的相关性所知的一致,他不阅读,也不是一个强迫性的信息收集者。恰恰相反。所有这些都会使他在晶体智力测量上的得分低于从他的流体智力(fluid intelligence)、年龄、社会阶层和教育同龄人那里预期的水平。尽管如此,考虑到他的大学教育和社会地位,与构成智商测试标准组的全国代表性样本相比,他在Gc上仍然可能处于平均水平或略高于平均水平。大多数美国人的信息掌握程度相当低(Jacoby, 2008; Whittington, 1991)。

  2. 有趣的是,布什父亲乔治·H·W·布什的传记作者表明,他绝不像他儿子那样具有极端的认知不灵活性(cognitive inflexibility)。与他的儿子不同,乔治·H·W·布什召集了观点不同的外交政策顾问,并在做出决定之前倾听不同的意见(Naftali, 2007)。众所周知,他在1991年沙漠风暴行动后没有进军巴格达并占领伊拉克。当经济状况发生变化时,他改变了立场,打破了不增税的承诺(这也许使他在随后的选举中失败)。他在苏联和东欧集团解体期间的细致和克制行为被历史学家视为有助于国际关系(Naftali, 2007)。

第4章 将智力缩小到合适的尺寸

  1. 广义理论(Broad theories)包括通俗术语”智力”所涵盖的功能方面,无论这些方面是否实际上被现有的智力测试所测量(Ceci, 1996; Gardner, 1983, 1999, 2006a; Perkins, 1995; Sternberg, 1985, 1988, 1997a, 2003b)。相比之下,狭义理论(Narrow theories)将智力的概念限制在现有智商测试实际测试的一组心智能力上。重要的是要注意,这个问题不应该被框定为广义智力理论与狭义智力理论的二元对立。这是因为,值得注意的是,广义理论家彼此之间并不一致。例如,加德纳(1999)警告说:“斯腾伯格和我在对标准智力理论的批评上比在新理论工作应该遵循的方向上更加一致”(第101页)。

2. 例如,我并不反对Sternberg(1988, 1997a, 2003b)对打破社会对MAMBIT痴迷关注的关切。然而,我们在策略上确实存在分歧——他主张扩展”智力(intelligence)“这一术语来淡化MAMBIT,而我更倾向于将”智力(intelligence)“这一概念限定在MAMBIT范围内,以便突出民间心理学中已经存在但被不必要忽视的其他术语(理性(rationality))。这种策略上的差异解释了为什么我们在论证所用的适当术语方面存在分歧(Stanovich, 1993a, 1993b, 1994a, 1994b; Sternberg, 1993, 1994)。尽管如此,他关于实践智力(practical intelligence)、创造性智力(creative intelligence)和智慧(wisdom)的概念,涵盖了我希望通过强调理性而突出的一些心理特性(见Stanovich, 2001b; Sternberg, 2001, 2003b)。认知心理学几乎完全专注于算法心智(algorithmic mind),直到最近才开始重视反思心智(reflective mind)。然而,Sternberg一直是少数几位研究者之一(如Ackerman and Heggestad, 1997; Baron, 1982, 1985; Keating, 1990; Moshman, 1994, 2004; Perkins, 1995; Perkins, Jay, and Tishman, 1993; Perkins and Ritchhart, 2004; Stanovich, 1999),他们强调了思维倾向(thinking dispositions)等概念(见Sternberg, 1997c; Sternberg and Grigorenko, 1997; Sternberg and Ruzgis, 1994)。总的来说,像IQ测试这样的心理测量工具几乎完全侧重于认知能力,而忽略了认知风格、思维倾向和智慧。重要的是,Baron(1988)认为,通过忽略倾向,IQ概念”扭曲了我们对思维的理解。它让我们相信良好思维的唯一一般决定因素是能力,这种态度导致了对一般倾向的忽视”——Sternberg在他自己的许多著作中也强调了这一点(如Sternberg, 1997c, 2001, 2003b)。

3. 关于将智力术语用作动机工具,参见Bereiter(2002)、Klein(1997)和Willingham(2004)。社会智力(social intelligence)、情绪智力(emotional intelligence)和实践智力(practical intelligence)等概念的概念连贯性在文献中仍存在争议(Brody, 2003, 2004; Cherness, Extein, Goleman, and Weissberg, 2006; Gardner and Moran, 2006; Goleman, 1995, 2006; Keating, 1978; Kihlstrom and Cantor, 2000; Klein, 1997, 2003; Matthews et al., 2002; Sternberg, 2003a, 2006; Visser, Ashton, and Vernon, 2006; Waterhouse, 2006)。

4. 当然,Gardner(1983, 1999)强调的恰恰相反,他强调其不同”智力”的独立性——逻辑-数学智力高的人不一定音乐智力就高。Gardner(1999)还正确地强调了这些智力的不可替代性(nonfungibility)——一种智力不能替代另一种智力。然而,Willingham(2004)认为,Gardner使用”智力”术语实际上在教师中鼓励了恰恰相反的观点:“读者认为某些智力至少可以部分互换,这也是可以理解的。没有人会认为有音乐天赋的孩子就一定擅长数学。但是,将这个孩子称为拥有’高音乐智力’,很容易就会产生这样一种乐观的想法:数学缺陷可以通过另一个领域的智力来规避——毕竟,它们都是智力”(Willingham, 2004)。

5. 我在此重申警告,所有广义智力理论并不是相互兼容的。例如,Gardner(1999)拒绝创造性智力、道德智力和情绪智力等概念——这些”智力”类型在其他一些广义理论家中颇受欢迎。他接着警告说,“我们不能劫持智力这个词,使它成为对所有人来说意味着一切的东西——相当于心理测量学中的圣杯”。但事实上,如果我们将各种理论家提出的所有广义理论——及其所有不同的”智力”——串联在”智力(intelligence)“这一总称术语之下,我们实际上将涵盖几乎所有的心理生活。智力将变成”大脑所做的一切”——一个空洞的概念。

6. 广义理论家可能会争辩说,汽车特征之间的相关性高于他们提出的智力之间的相关性。我认为关于这一猜测的数据尚未得出(Klein, 1997; Willingham, 2004),即使得出了数量上的差异,我怀疑它是否会大幅削弱这个思想实验的力量。关键在于,当Gardner(1999)声称”我提出这些智力作为人性的新定义,从认知角度来说”时,他正在为”智力(intelligence)“这一术语及其最密切的关联概念——MAMBIT和IQ测试本身——增添正面效价。

7.

在这里我忍不住要提一个”业内人士”的专业评论。几十年来,心理学领域一直受到临床培训项目的困扰,这些项目不得不被拖着踢着叫着进入科学世界(Dawes, 1994; Lilienfeld, 2007)。我想问那些倡导智力广义定义的人,你们能否真正想象,在不久的将来,数百个项目中的数千名临床指导老师会认真告诫他们正在学习如何实施韦氏测验的学生,用以下的话:“现在记住,永远不要把这个评估称为智力——而是称之为分析能力或逻辑-语言能力,但永远不要只称它为智力!”当然,我的观点是,在临床心理学停止将MAMBIT称为智力之前,地狱会先冻结,这必须被理解为我们专业中除了心理测量测试行业之外的另一个巨大的惯性力量。

8.

说”有各种迹象表明传统范式中的工作正在按照自然的节理进行切割”,并不是否认加德纳(Gardner, 1983, 1999)的观点,即可能存在我们一直忽略的其他切割自然的方式;这只是强调在传统范式内取得的进展。此外,由于我在这里关注的是智力的心理测量研究进展——个体差异——因此需要另一个警告。虽然认知科学家在分析特定任务的表现时可能会关注一系列过程,但心理测量学家的重点将放在(通常)产生较大个体差异的更小的信息处理操作集上。因此,当心理测量学家说过程X是任务Z中的关键过程时,他或她的意思是过程X是大多数个体差异产生的地方,而不是说过程X是我们理解任务Z如何完成所需要知道的全部。任务Z可能需要更多的信息处理操作,但如果这些操作不是个体差异的来源,心理测量学家对它们的兴趣就会较小。

9.

重叠并非100%,但结构方程模型中的回归权重约为.7-.8(Kane, Hambrick, and Conway, 2005)。

10.

这个结论在向初学者介绍智力研究时经常被掩盖。心理学入门教材经常向学生介绍广义与狭义的智力理论争议——通常偏向前者,因为它更容易进行非技术性的介绍。在同一章的后面,教材通常会提到”测量像智力这样复杂的东西有多困难”。但是,当然,这里存在不一致。在狭义观点上,智力并不难以测量——是广义观点导致了测量问题。我们不仅有测试,还有实验室测量方法,可以在信息处理能力方面相当精确地测量MAMBIT。我们对它有一个相当稳定的构念,并有可靠的测量方法,这是支持狭义概念的一个优点。

11.

关于弗林效应(Flynn Effect),参见Flynn(1984, 1987, 2007)和Neisser(1998)。我对弗林效应的看法是,学校教育和现代性总体上增加了去语境化(decontextualizing)的思维方式,也增加了语言作为解耦(decoupling)工具的使用(Evans and Over, 2004)。这些机制代表了心智软件(mindware)(就像短期记忆中的复述策略),可以通过使其不那么需要容量和不那么不自然来提高算法层面的功能——特别是解耦操作。Schooler(1998)在Neisser卷中探讨了类似的假设(另见Greenfield, 1998; Williams, 1998)。有趣的是,在最近的一本书中,Flynn(2007)改变了他早期的立场,现在认为智商的提高是真实的——是科学思维的传播使假设性思考(hypothetical thought)变得更加习惯的结果。

12.

关于患病率的问题可能很复杂(参见Barbaresi et al., 2005; Friend, 2005; Parsell, 2004; Gernsbacher, Dawson, and Goldsmith, 2005; Gordon, Lewandowski, and Keiser, 1999; Kelman and Lester, 1997; Lilienfeld and Arkowitz, 2007)。然而,我想在这里插入几个额外的警告。首先,研究表明ADHD实际上与略低于正常的智力相关(Barkley, 1998),但这一实证发现在针对父母的网站和信息包中根本没有被强调。其次,针对公众的信息倾向于强调学习障碍个体的高智力是科学上不合理的,因为如果学习障碍得到正确诊断,它们在低智商个体中的患病率应该与在高智商个体中的患病率一样(Stanovich, 2005; Stuebing et al., 2002)。

第五章 聪明人做愚蠢事情并不令人惊讶

1.

这里使用的数据来自Zweig(2002)。

2.

看起来损失厌恶(loss aversion)(参见Kahneman and Tversky, 1979)是一种情感预测错误——当事件实际发生时,损失的厌恶效价实际上并不是收益的两倍(Kermer, Driver-Linn, Wilson, and Gilbert, 2006)。关于短视损失厌恶(myopic loss aversion),参见Thaler, Tversky, Kahneman, and Schwartz(1997)。关于解释偶然事件的倾向,特别是在市场中发生的事件,参见Malkiel(2004)、Nickerson(2004)和Taleb(2001, 2007)。

3.

心理学中的几篇经典论文确立了人类作为认知吝啬鬼(cognitive misers)的观念(Dawes, 1976; Simon, 1955, 1956; Taylor, 1981; Tversky and Kahneman, 1974)。

4. 当然,进化在字典意义上保证了理性——即”能够进行推理的品质或状态”——因为进化构建了人类大脑。我在这里的意思是,进化并不保证认知科学中使用的理性——即最大化主观期望效用(subjective expected utility)(Gauthier, 1975)。关于人类长期利益的本质及其与短期进化适应策略可能存在的分歧,已有大量文献(Ainslie, 2001; de Sousa, 2007; Haslam and Baron, 1994; Loewenstein, 1996; Nozick, 1993; Oatley, 1992; Parfit, 1984; Pinker, 1997; Sabini and Silver, 1998; Stanovich, 2004)。关于自然选择作为一种”优于”机制,参见Cosmides and Tooby (1996, p. 11)。Ridley (2000)从另一个角度阐述了这一点,称进化是”短期主义的”,因为它关注的是即时优势而非长期策略。相比之下,人类理性必须纳入个体的长期利益。

5. 关于情感预测(affective forecasting),参见Gilbert (2006)、Kahneman, Diener, and Schwarz (1999)以及Wilson and Gilbert (2005)。

6. 关于理性标准的文化衍生性质,参见Jepson, Krantz, and Nisbett (1983)、Krantz (1981)以及Thagard and Nisbett (1983)。关于环境变化及其对适应度和人类目标的影响,参见Richerson and Boyd (2005)以及Stanovich (2004)。

7. 在自然情境中,成为认知吝啬鬼(cognitive miser)是普遍的默认模式。当需要更强烈的认知努力时,智力较高的人由于其更强的计算能力而会具有优势。

8. 这里需要说明两个关键注意事项。我在本书中引用的大多数(但非全部)研究都采用大学生作为受试者。我所讨论的高智力和低智力群体,在大多数情况下,是受试者样本上半部分和下半部分的划分。因此,低智商个体在绝对意义上并不是低智商。他们只是相对于特定研究中的对照组而言智力较低。第二点与第一点相关。这些调查中涉及智力的相关性大小无疑由于范围限制而有所减弱。同样,这是因为大多数调查采用大学生作为受试者。然而,这个关于减弱的注意事项本身也需要背景化理解。诚然,在完全由大学生组成的样本中,平均及以上认知能力的个体确实比例过高。然而,在美国大学生中发现的认知能力的实际范围是相当大的。在过去30年中,美国25至29岁人群中上过大学的比例增加了50%。到2002年,58%的年轻成年人至少完成了一年或更多年的大学学习,29%获得了至少学士学位(Trends, 2003)。最后,所研究样本的范围有所限制这一事实,使得许多发现(智力与理性思维之间接近零相关)同样令人震惊。令人相当意外的是,即使在认知能力的上三分之二范围内,理性思维与智力之间几乎没有关系。

9. 参见Postman (1988, pp. 86–87)。

第6章 认知吝啬鬼

1. Anne问题及其他类似问题在Levesque (1986, 1989)中讨论,我们对这些类型问题的研究在Toplak and Stanovich (2002)中讨论。关于析取推理(disjunctive reasoning),参见Johnson-Laird (2006)、Shafir (1994)以及Toplak and Stanovich (2002)。倾向于计算简单的默认处理并不局限于本身简单的问题。它也表现在更复杂的问题中(参见Evans, 2007; Kahneman, 2003a; Stanovich, 1999, 2004; Taleb, 2007)。

2. 球棒和球的问题在Kahneman and Frederick (2002)中描述,对MIT、普林斯顿和哈佛学生的研究在Frederick (2005)中描述。

3. 关于可及性(accessibility)以及它如何被用来替代更复杂的概率判断,参见Kahneman (2003a)。关于加州地震的例子,参见Kahneman and Frederick (2002)以及Tversky and Kahneman (1983)。

4. 关于情感评估(affective valuation)的文献非常广泛(例如,Forgas, 1995; Frederick, 2002; Loewenstein, Weber, Hsee, and Welch, 2001; Oatley, 1992, 2004; Rottenstreich and Hsee, 2001; Schwarz and Clore, 2003; Slovic, Finucane, Peters, and MacGregor, 2002; Slovic and Peters, 2006)。关于电击研究,参见Rottenstreich and Hsee (2001)。关于公共评估研究,参见Kahneman and Frederick (2002)。熊猫研究来自Hsee and Rottenstreich (2004)。

5. 计算旅行风险有多种方法,但驾驶在各种指标上始终显得极其危险(Galovski, Malta, and Blanchard, 2006; National Safety Council, 1990, 2001; Sivak, 2002; Sivak and Flannagan, 2003; Sunstein, 2002)。2001年9月11日之后的旅行统计数据来自Gigerenzer (2004)和Sivak and Flanagan (2003)。关于糖尿病与葡萄球菌感染的对比,参见Fountain (2006)。

6. Yamagishi (1997)。关于生动性(vividness)的效应,参见Slovic (2007)。

7. 关于货币幻觉(money illusion),参见Kahneman、Knetsch和Thaler(1986)以及Shafir、Diamond和Tversky(1997)。Raghubir和Srivastava(2002)报告了外币研究。Wertenbroch、Soman和Chattopadhyay(2007)已经表明,面值效应可能取决于人们用作参照点的预算限制。他们的发现使我们对货币幻觉的理解变得更加复杂,但并未改变我在这里的观点——货币幻觉是人类信息处理中认知吝啬鬼(cognitive miser)倾向的一个例子。

8. 关于启发式(heuristic)处理的有用性,参见Gigerenzer(2007);Gladwell(2005);Klein(1998);McKenzie(1994);Pinker(1997);Todd和Gigerenzer(2007)。

9. 锚定心理学的经典研究描述见Tversky和Kahneman(1974)。一如既往,在认知心理学中,在最初发现一个重要现象之后,我们对该现象的理解很快就会”变得复杂”。例如,有时锚定似乎源于从锚点进行的调整不充分,而有时则是由于与锚点一致的信息可及性增加(前者是当锚点自我生成时,后者是在标准范式中;参见Epley和Gilovich,2006)。许多其他出版物提供了关于锚定和调整如何运作的更细致的观点(参见Brewer和Chapman,2002;Epley和Gilovich,2004,2006;Jacowitz和Kahneman,1995;Jasper和Chirstman,2005;LeBoeuf和Shafir,2006;Mussweiler和Englich,2005;Mussweiler、Englich和Strack,2004;Wilson、Houston、Etling和Brekke,1996)。围绕我们当前对锚定效应理解的这些细微差别,对我在本书中关于锚定的基本观点没有任何影响。关于房地产经纪人的研究报告见Northcraft和Neale(1987)。关于实际法官受锚定影响的研究,参见Englich、Mussweiler和Strack(2006)。

10. 几项研究显示了少即是多的情境效应(less-is-more context effect)(Bartels,2006;Slovic 等人,2002;Slovic和Peters,2006)。关于可评价性(evaluability),参见Hsee(1996);Hsee、Loewenstein、Blount和Bazerman(1999);以及Hsee和Zhang(2004)。

11. Todd和Gigerenzer(2007)使用术语默认启发式(default heuristic)。几篇重要论文讨论了关于现状偏差(status quo bias)的研究(Frederick,2002;Hartman、Doane和Woo,1991;Kahneman、Knetsch和Thaler,1991;Samuelson和Zeckhauser,1988;Thaler,1980)。应该强调的是,不理性的是对默认启发式的不加思考的过度使用。许多理论家指出,在某些情况下,将默认视为政策制定者的建议是理性的(Johnson和Goldstein,2006;McKenzie、Liersch和Finkelstein,2006;Sunstein和Thaler,2003)。

12. Gigerenzer(2002,2007;Brandstatter、Gigerenzer和Hertwig,2006;Gigerenzer和Goldstein,1996;Todd和Gigerenzer,2000,2007)是这一观点的有影响力的拥护者(反驳参见Evans,2007;Kahneman和Tversky,1996;Over,2000;Stanovich,2004)。然而,Gigerenzer小组研究的启发式是否符合类型1过程的类别是非常值得怀疑的(讨论参见Evans,2007,以及Kahneman和Frederick,2002)。Sterelny(2003)对敌对环境的进化意义进行了深刻的论述。作家Louis Menand(2004)在讨论人们用于投票决策的启发式的研究时,以我在这里的方式对启发式的使用进行了情境化:“任何时候信息缺乏或不确定时,捷径通常比什么都没有要好。但捷径本身并不是做数学计算的更快方法;它是一种完全跳过数学计算的方法。我认为看起来最酷的音响组件是最有价值的这一直觉,根本不反映对电子产品的直观把握。如果我选择了性价比最高的声音,我对音响的兴趣就得到了最好的服务,就像如果我选择了政策最有可能使我或我关心的人受益的候选人,我对选举的兴趣就得到了最好的服务”(第95页)。

13. 副标题为”无知如何使我们聪明(How Ignorance Makes Us Smart)“的章节见Gigerenzer和Todd(1999)。温布尔登研究描述见Todd和Gigerenzer(2007)。另见Goldstein和Gigerenzer(1999,2002)。Bazerman(2001)讨论了正确的个人理财策略,英国银行的例子见MacErlean(2002,第2页)。

14. 这里有一个例子,说明理性思维的倡导者经常如何被漫画化。通过”思考各种选择”这个短语,我显然不是指对市场上数千种共同基金(mutual funds)中的每一种进行详尽的比较和对比。相反,我的意思是思考这个领域中每个主要的决策类别:有佣金基金与无佣金基金;指数基金与管理基金;债券、股票和现金配置;外国资产敞口(foreign exposure)的数量;房地产和大宗商品敞口(commodities exposure)的数量等等。贬低明确的理性思维的一个常见策略是表明特定的决策情境涉及组合爆炸(combinatorial explosion),甚至超出了最大的计算机所能处理的范围(从Y个不同视角对Z个不同的个人财务目标,在X个维度上对6000种共同基金进行成对比较)。但理性策略的倡导者心中并没有这样荒谬的机械程序。仅仅因为比较数千种基金是不可行的,并不意味着我们应该在个人理财这个重要领域依赖快速而粗略的启发式(heuristic)响应。在详尽比较和快速粗略启发式之间有一个中间地带,例如在这个领域中,我们会对几个关键变量进行扩展的明确思考:风险承受能力、年龄、当前资产和债务、退休所需收入,以及其他几个关键因素。

15. Sinaceur, Heath, and Cole (2005).

7 框架效应与认知吝啬鬼

1. 有关他们研究的讨论,请参见McCaffery and Baron (2004, 2006a, 2006b, 特别是2006b)。我的例子是他们实验中出现的问题类型的简化变体。儿童扣除示例最初在Schelling (1984, pp. 18-20)中讨论过。

2. 根据Tversky and Kahneman (1986)的说法,描述不变性规则(rule of descriptive invariance)是指”不影响实际结果的形式变化不应该影响选择”(p. 253)。有关描述不变性的进一步讨论,请参见Kahneman and Tversky (1984, 2000)和Tversky and Kahneman (1981)。除了描述不变性之外,效用最大化(utility maximization)还需要遵守一套进一步的选择公理(axioms)(参见Allingham, 2002; Dawes, 1998; Edwards, 1954; Jeffrey, 1983; Luce and Raiffa, 1957; Savage, 1954; von Neumann and Morgenstern, 1944; 综述请参见Wu et al., 2004)。

3. 关于平等启发式(equality heuristic)已有几篇重要论文(例如,Frederick, 2002; Harris and Joyce, 1980; Messick, 1999; Messick and Schell, 1992)。

4. 器官移植研究在Ubel (2000)中讨论过。

5. 关于认知吝啬鬼将问题表征视为”给定”的倾向,以及本章讨论的框架效应(framing effects)的其他方面,请参见决策科学中关于框架效应的大量文献(Kahneman and Tversky, 1984, 2000; Kuhberger, 1998; LeBoeuf and Shafir, 2003; Levin et al., 2002; Maule and Villejoubert, 2007; McElroy and Seta, 2003; Simon, Fagley, and Halleran, 2004; Slovic, 1995; Tversky and Kahneman, 1981, 1986)。这些文献描述了许多根本不涉及赌博的范式,以及几个涉及现实世界内容的范式(Epley, Mak, and Chen Idson, 2006; Friedrich, Lucas, and Hodell, 2005; McNeil, Pauker, Sox, and Tversky, 1982; Schneider, Burke, Solomonson, and Laurion, 2005)。决策1和决策2来自Tversky and Kahneman (1986)。

6. 关于从零参考点编码选项,另见Markowitz (1952),关于好结果和坏结果的评估,请参见Baumeister, Bratslavsky, Finkenauer, and Vohs (2001)。前景理论(prospect theory)的其他关键特征在Kahneman and Tversky (1979)和Tversky and Kahneman (1986, 1992)中有所涵盖。

7. Epley, Mak, and Chen Idson (2006)。另见Epley (2008)。

8. Thaler (1980)。默认启发式(default heuristic)在保险决策中的运作在Johnson, Hershey, Meszaros, and Kunreuther (2000)中有所描述。

9. Friedrich, Lucas, and Hodell (2005)。

10. 使用两种类型设计的框架效应个体差异研究并不广泛,但文献正在增长(见Bruine de Bruin et al., 2007; Frederick, 2005; Leboeuf and Shafir, 2003; Parker and Fischhoff, 2005; Stanovich and West, 1998b, 1999, 2008b)。

11. 我将在这里重申一个警告:我经常讨论的高智力和低智力群体,在大多数情况下,是大学样本的上半部分和下半部分的划分。因此,低智商个体在绝对意义上并不是低智商。此外,在这些调查中获得的涉及智力的相关系数的大小无疑会因为范围限制(restriction of range)而减弱。尽管如此,即使在认知能力的上三分之二范围内,理性思维的关键方面与智力之间几乎没有关系,这仍然是非常引人注目的。

12. 参见Bruine de Bruin et al. (2007); Parker and Fischhoff (2005); Stanovich and West (1999; 2008b); Toplak and Stanovich (2002)。

8 本方处理偏差

1. 有关研究进行时的相关碰撞统计数据,请参见NHTSA (2000),《车辆设计与攻击性》(Vehicle design versus aggressivity),美国交通部国家高速公路交通安全管理局(DOT HS 809 194),2002年2月23日检索自NHTSA网站 http://www-nrd.nhtsa.dot.gov/pdf/nrd-11/DOT_HS_809194.pdf

2. 我们的研究发表在 Stanovich and West (2008a)。Westen 的研究发表在 Westen, Blagov, Kilts, and Hamann (2006)。相关范式已被我们实验室研究过 (Stanovich and West, 2007),并在多个来源中讨论过 (Kunda, 1990, 1999; Mele, 2003; Molden and Higgins, 2005; Perkins, Farady, and Bushey, 1991; Thagard, 2006)。关于本章描述的论证生成范式,参见 Baron (1995)、Macpherson and Stanovich (2007)、Perkins (1985)、Toplak and Stanovich (2003)。

3. 实验评估范式已产生了一些文献 (Klaczynski, 1997; Klaczynski and Gordon, 1996; Klaczynski, Gordon, and Fauth, 1997; Klaczynski and Lavallee, 2005; Klaczynski and Robinson, 2000; Macpherson and Stanovich, 2007)。教育心理学家 Deanna Kuhn 开发了一个结构化访谈来研究非正式推理中的我方偏见(myside bias) (Kuhn, 1991, 1992, 1993)。我们使用 Kuhn 访谈的研究发表在 Sá et al. (2005)。

4. 关于对方处理(otherside processing)要求高的问题,参见 Gilbert, Pelham, and Krull (1988)。Taber and Lodge (2006) 报告了关于我方处理(myside processing)各个方面的更全面研究之一。

5. 知识校准范式,以及更广泛的信念校准,已经经历了三十年的研究 (例如,Fischhoff, Slovic, and Lichtenstein, 1977; Griffin and Tversky, 1992; Koriat, Lichtenstein, and Fischhoff, 1980; Lichtenstein and Fischhoff, 1977; Schaefer, Williams, Goodie, and Campbell, 2004; Sieck and Arkes, 2005; Tetlock, 2005; Yates, Lee, and Bush, 1997)。这一文献及其方法论复杂性已在多个来源中得到综述 (Baron, 2000; Fischhoff, 1988; Griffin and Varey, 1996; Lichtenstein, Fischhoff, and Phillips, 1982)。

6. 这五个问题取自 Plous (1993) 和 Russo and Schoemaker (1989)。

7. 过度自信效应已在知觉和运动领域中发现 (Baranski and Petrusic, 1994, 1995; West and Stanovich, 1997; Wright and Ayton, 1994),体育结果 (Ronis and Yates, 1987),阅读理解监控 (Pressley and Ghatala, 1990),判断手写样本的性别 (Schneider, 1995),预测自己的行为或生活结果 (Hoch, 1985; Vallone, Griffin, Lin, and Ross, 1990),以及经济预测和政治预测 (Åstebro, Jeffrey, and Adomdza, 2007; Braun and Yaniv, 1992; Tetlock, 2005)。关于规划谬误(planning fallacy),参见 Buehler, Griffin, and Ross (2002)。Kahneman 的轶事来自 Daniel Kahneman 的”思考思考的简短课程”,于 2007年9月27日检索自 http://www.edge.org/3rd_culture/kahneman07/kahneman07_index.html

8. 手机使用——即使是免提电话的使用——也会损害驾驶能力,其程度大幅增加了事故的概率 (McEvoy et al., 2005; Strayer and Drews, 2007; Strayer and Johnston, 2001)。加拿大安全委员会的研究在 Perreaux (2001) 中讨论。关于大多数司机认为自己高于平均水平,参见 Svenson (1981)。Groopman (2007) 讨论了医生的过度自信。

9. 对80万学生的研究由 Friedrich (1996) 描述。关于考生的研究,参见 Kruger and Dunning (1999)。有偏见的自我评估研究有许多方法论和统计学复杂性,Moore (2007) 和 Larrick, Burson, and Soll (2007) 对此进行了很好的讨论。这项研究的许多早期解释正在经历新的辩论。尽管如此,我引用的研究样本包括:Dunning, Heath, and Suls (2004); Dunning, Johnson, Ehrlinger and Kruger (2003); Friedrich (1996); Kruger and Dunning (1999); Larrick et al. (2007); Moore and Small (2007); 以及 Myers (1990)。Larrick et al. (2007) 和 Moore and Small (2007) 讨论了高估自己表现与高估自己相对于他人表现之间关系的复杂问题。无论这些理论争议的结果如何,这两种现象似乎都源于我方处理(myside processing),它总是将自己的信念作为后续处理的焦点模型。

10. 许多关于所谓偏见盲点(bias blind spot)的研究都是最近的 (Ehrlinger, Gilovich, and Ross, 2005; Pronin, 2006; Pronin, Lin, and Ross, 2002)。

11. 控制错觉(illusion of control)在 Langer (1975) 中描述。对交易员的研究由 Fenton-O’Creevy, Nicholson, Soane, and Willman (2003) 报告。

12. 电子邮件沟通研究由 Kruger, Epley, Parker, and Ng (2005) 进行。

13. 关于功能蔓延(feature creep)和功能疲劳(feature fatigue),参见 Rae-Dupree (2007) 和 Surowiecki (2007)。

14. 但设计师在这里并非唯一应受责备的。正如在人类事务的许多领域一样 (参见 Gilbert, 2006),在选择电子设备时,人们不知道什么会在使用时让他们感到满意。Surowiecki (2007) 讨论的研究表明,人们通常认为更多功能会让他们更快乐,因此更喜欢功能丰富的产品,结果把产品带回家后才发现他们真正想要的是简单。许多人在使用时真正想要的确实是简单,一项研究表明,因产品过于复杂而退货的人在放弃之前只花了二十分钟使用它。

15. 有几个资料来源回顾了我方偏见(myside)处理文献的各个方面(Baron, 1995, 2000; Kunda, 1990, 1999; Mele, 2001; Molden and Higgins, 2005; Perkins et al., 1991; Thagard, 2006)。

16. 总结个体差异研究,在福特探险者类型问题中智力差异在我方偏见上几乎不存在(Stanovich and West, 2007, 2008a)。在论证生成范式中,它们也不存在(Macpherson and Stanovich, 2007; Toplak and Stanovich, 2003)。在实验评估范式中,智力与我方偏见之间的相关性非常低(Klaczynski and Lavallee, 2005; Klaczynski and Robinson, 2000; Macpherson and Stanovich, 2007)。库恩式访谈范式中我方处理的某些方面与智力呈现适度相关,但许多其他方面则没有(Sá et al., 2005)。过度自信效应与智力之间发现了适度的(负)相关(Bruine de Bruin et al., 2007; Pallier, Wilkinson, Danthiir, Kleitman, Knezevic, Stankov, and Roberts, et al., 2002; Parker and Fischhoff, 2005; Stanovich and West, 1998c)。

认知吝啬鬼的另一个陷阱

1. 见Gladwell (2000)。

2. 关于认知的多重心智观点和认知覆盖(cognitive override)的概念,见第3章,Evans (2003, 2007),和Stanovich (2004)。

3. Foot (1967); Hauser (2006); Mikhail (2007); Petrinovich et al. (1993); Thompson (1976, 1985, 1990); Unger (1996); 和Waldmann and Dietrich (2007)中讨论了电车难题及其哲学和心理学含义。Greene的研究在几个资料来源中有描述(Greene, 2005; Greene, Nystrom, Engell, Darley, and Cohen, 2004; Greene, Sommerville, Nystrom, Darley, and Cohen, 2001)。

4. 意识心智的虚构倾向,以及其自我中心归因的倾向,在例如Calvin (1990); Dennett (1991, 1996); Evans and Wason (1976); Gazzaniga (1998); Johnson (1991); Moscovitch (1989); Nisbett and Ross (1980); Wegner (2002); T. Wilson (2002); Wolford, Miller, and Gazzaniga (2000); 和Zajonc (2001); Zajonc and Markus (1982)中讨论。

5. 使用术语热认知来表示充满情感的认知是心理学家Robert Abelson的想法(Abelson, 1963; Roseman and Read, 2007)。当术语冷认知用于标记一项任务时,并不意味着情绪完全缺失,只是情感的涉入程度远低于被描述为涉及热认知的情境。

6. Epstein使用该任务进行了几项研究(Denes-Raj and Epstein, 1994; Kirkpatrick and Epstein, 1992; Pacini and Epstein, 1999)。关于儿童对该任务的反应信息,见Kokis et al. (2002)。

7. 在三段论的有效性与结论的可信度相冲突的三段论方面已经有大量研究(见例如De Neys, 2006; Dias, Roazzi, and Harris, 2005; Evans, 2002b, 2007; Evans, Barston, and Pollard, 1983; Evans and Curtis-Holmes, 2005; Evans and Feeney, 2004; Goel and Dolan, 2003; Markovits and Nantel, 1989; Sá et al., 1999; Simoneau and Markovits, 2003; Stanovich and West, 1998c)。

8. 我的实验室进行了几项关于冲突型三段论中个体差异的研究(Kokis et al., 2002; Sá et al., 1999; Macpherson and Stanovich, 2007; Stanovich and West, 1998c, 2008a)。

9. 见Ainslie (2001, 2005),Baumeister and Vohs (2003, 2007),Loewenstein, Read, and Baumeister (2003),Rachlin (2000),和Stanovich (2004)。

10. 延迟奖励范式在心理学中已被广泛研究(Ainslie, 2001; Green and Myerson, 2004; Kirby and Herrnstein, 1995; Kirby, Winston, and Santiesteban, 2005; Loewenstein et al., 2003; McClure, Laibson, Loewenstein, and Cohen, 2004; Rachlin, 1995, 2000)。该例子来自Herrnstein (1990)。在哲学中有大量关于所谓意志薄弱(akrasia)的文献(Charlton, 1988; Davidson, 1980; Stroud and Tappolet, 2003),在心理学、经济学和神经生理学中也有同样大量关于自我控制问题的文献(Ainslie, 1992, 2001; Baumeister and Vohs, 2003, 2007; Berridge, 2003; Elster, 1979; Loewenstein et al., 2003; Mischel, Shoda, and Rodriguez, 1989; O’Donoghue and Rabin, 2000; Rachlin, 1995, 2000)。表征各种临床综合征的行为调节问题也是深入研究的主题(Barkley, 1998; Castellanos, Sonuga-Barke, Milham, and Tannock, 2006; Tannock, 1998)。

11. 文献中有许多版本的捆绑(bundling)想法(Ainslie, 2001; Loewenstein and Prelec, 1991; Prelec and Bodner, 2003; Read, Loewenstein, and Rabin, 1999; Rachlin, 2000; 但见Khan and Dhar, 2007)。

心智软件缺口

1. 有大量关于辅助沟通(facilitated communication)历史的文献(Dillon 1993; Gardner, 2001; Jacobson, Mulick, and Schwartz, 1995; Spitz, 1997; Twachtman-Cullen, 1997),现在也有许多研究表明它是一种伪科学疗法(Burgess, Kirsch, Shane, Niederauer, Graham, and Bacon, 1998; Cummins and Prior, 1992; Hudson, Melita, and Arnold, 1993; Jacobson, Foxx, and Mulick, 2004; Mostert, 2001; Wegner, Fuller, and Sparrow, 2003)。关于自闭症,见Baron-Cohen (2005)和Frith (2003)。

[2]. 我对这两个案例的描述取自《经济学人》(2004年1月24日,第49页)、《每日电讯报》(伦敦)(2003年6月12日)、《泰晤士报》(伦敦)(2003年6月12日)以及Watkins(2000)。关于婴儿猝死综合征(sudden infant death syndrome),参见Hunt(2001)和Lipsitt(2003)。

[3]. 关于启发式(heuristics)和偏差(biases)的文献包含许多这样的例子(例如,Baron, 2000; Evans, 2007; Gilovich等人, 2002; Johnson-Laird, 2006; Kahneman和Tversky, 2000; Koehler和Harvey, 2004; Nickerson, 2004; Shafir, 2003; Sunstein, 2002; Tversky和Kahneman, 1974, 1983)。

[4]. 关于托马斯·贝叶斯(Thomas Bayes),参见Stigler(1983, 1986)。关于心理学中常用的贝叶斯公式(Bayesian formulas),参见Fischhoff和Beyth-Marom(1983)。

[5]. 这里需要强调一点,这一点在后面的章节中会变得清晰。本章讨论的概率推理(probabilistic reasoning)问题不仅仅局限于实验室或我将呈现的那类故事问题。它们不仅仅是智力游戏中的错误。我们将在本书的其他例子中看到,这些错误出现在许多重要领域,如财务规划、医疗决策、职业决策、家庭规划、资源分配、税收政策和保险购买。关于这些推理错误的实际重要性的大量文献在多种来源中有所讨论(Åstebro, Jeffrey, 和Adomdza, 2007; Baron, 1998, 2000; Belsky和Gilovich, 1999; Camerer, 2000; Chapman和Elstein, 2000; Dawes, 2001; Fridson, 1993; Gilovich, 1991; Groopman, 2007; Hastie和Dawes, 2001; Hilton, 2003; Holyoak和Morrison, 2005; Kahneman和Tversky, 2000; Koehler和Harvey, 2004; Lichtenstein和Slovic, 2006; Margolis, 1996; Myers, 2002; Prentice, 2003; Schneider和Shanteau, 2003; Sunstein, 2002, 2005; Taleb, 2001, 2007; Ubel, 2000)。

[6]. 这个概率使用贝叶斯公式的另一种形式计算:

P(H/D) = P(H)P(D/H)/[P(H)P(D/H) + P(H)P(D/H)]

P(H/D) = (.5)(.99)/[(.5)(.99) + (.5)(.90)] = .5238

[7]. Doherty和Mynatt(1990)。

[8]. 协变检测范式(covariation detection paradigm)在多个出版物中有描述(例如,Levin等人, 1993; Shanks, 1995; Stanovich和West, 1998d; Wasserman, Dorner, 和Kao, 1990)。这类错误在医务人员中也有发现(Chapman和Elstein, 2000; Groopman, 2007; Kern和Doherty, 1982; Wolf, Gruppen, 和Billi, 1985)。

[9]. 关于四卡选择任务(four-card selection task)(Wason, 1966, 1968)的文献在多个来源中有综述(例如,Evans, Newstead, 和Byrne, 1993; Evans和Over, 2004; Manktelow, 1999; Newstead和Evans, 1995; Stanovich, 1999)。已经提出了许多理论来解释为什么被试会这样回应(Evans, 1972, 1996, 1998, 2006b, 2007; Hardman, 1998; Johnson-Laird, 1999, 2006; Klauer, Stahl, 和Erdfelder, 2007; Liberman和Klar, 1996; Margolis, 1987; Oaksford和Chater, 1994, 2007; Sperber, Cara和Girotto, 1995; Stenning和van Lambalgen, 2004)。关于一般的证实偏差(confirmation bias),参见Nickerson(1998)。

[10]. 该任务最初在Wason(1960)中提出。与四卡选择任务一样,关于为什么被试在2-4-6任务中表现不佳有不同的理论(Evans, 1989, 2007; Evans和Over, 1996; Gale和Ball, 2006; Klayman和Ha, 1987; Poletiek, 2001)。然而,与四卡选择任务一样,无论这些描述性理论中的哪一个解释了任务中的不良表现,研究清楚地表明,对可证伪性(falsifiability)的关注将促进表现。DAX/MED实验由Tweney, Doherty, Warner, 和Pliske(1980)报告。

[11]. 该问题的不同版本在Casscells, Schoenberger, 和Graboys(1978); Cosmides和Tooby(1996); Sloman, Over, Slovak, 和Stibel(2003); 以及Stanovich和West(1999)中进行了研究。

[12]. Dawkins(1976)强调了我在这里强调的观点:“就像我们可以使用计算尺而不了解我们实际上在使用对数一样,动物可能被预先编程,使其行为就像进行了复杂计算一样……当一个人将球高高抛向空中并再次接住时,他的行为就像解决了一组微分方程来预测球的轨迹。他可能既不知道也不关心微分方程是什么,但这不影响他对球的技巧。在某种潜意识层面,某种功能上等同于数学计算的东西正在进行”(第96页)。

[13]. Linda问题最初由Tversky和Kahneman(1983)研究。与本书讨论的大多数任务一样,关于它的文献数量巨大(例如,Dulany和Hilton, 1991; Girotto, 2004; Mellers, Hertwig, 和Kahneman, 2001; Politzer和Macchi, 2000; Politzer和Noveck, 1991; Slugoski和Wilson, 1998)。关于条件概率的倒置,参见Dawes(1988)。

[14]. 关于认知需求(need for cognition),参见Cacioppo等人(1996)。我们的信念识别量表在Sá等人(1999)中有描述。匹配熟悉图形测试(Matching Familiar Figures Test)由Kagan, Rosman, Day, Albert, 和Phillips(1964)开发。

[15]. 参见关于理性思维心智程序(rational thinking mindware)与智力之间微小但显著相关性的不断增长的文献(Bruine de Bruin等人, 2007; Kokis等人, 2002; Parker和Fischhoff, 2005; Sá等人, 1999; Stanovich和West, 1997, 1998c, 1998d, 1999, 2000, 2008b; Toplak等人, 2007; Toplak和Stanovich, 2002; West和Stanovich, 2003)。

16. 在许多情况下,高智商的人实际上学习速度并快——或者至少不是在所有方面都快。通常,学习的更好预测因素是人们在相关领域已经知道什么,而不是他们有多聪明(Ceci,1996;Hambrick,2003)。

11 被污染的心智程序

1. 我对庞氏骗局(Ponzi schemes)和阿尔巴尼亚危机的描述来自 Bezemer(2001)、Jarvis(2000)和 Valentine(1998)。

2. 当然,这种情况的发生有多种原因——其中许多超出了个体认知因素的范围。Bezemer(2001)讨论了导致阿尔巴尼亚局势的许多宏观经济因素。为了说明我在本章中的观点,只需要承认非理性的经济信念是阿尔巴尼亚危机的一个促成因素。

3. 关于恢复记忆现象(recovered memory)、多重人格障碍(multiple personality disorder)和撒旦仪式虐待(satanic ritual abuse)的叙述,我参考了许多来源(Brainerd 和 Reyna,2005;Clancy,2005;Hacking,1995,Lilienfeld,2007;Loftus 和 Guyer,2002;Loftus 和 Ketcham,1994;McNally,2003;Nathan 和 Snedeker,1995;Piper,1998;Showalter,1997)。多重人格障碍现在称为分离性身份障碍(dissociative identity disorder)。

4. 该研究报告见 Consumer Fraud Research Group(2006)。

5. 这些例子来自多种来源(例如,Bensley,2006;Brandon,1983;Bulgatz,1992;Dawes,1988;Farias,1989;Lehman,1991;Lipstadt,1994;Moore,1977;Muller,1991;Randi,1980;Shermer,1997;Stenger,1990;Torrey,1984)。

6. 关于纳粹战犯,见 Lagerfeld(2004)。关于博士学位,见 Gardner(1999,第205页)。关于否认大屠杀者,见 Lipstadt(1994)。

7. Stanovich(1999)使用术语知识投射(knowledge projection)来对一个在认知科学许多不同领域中反复出现的论点进行分类(例如,Dawes,1989;Edwards 和 Smith,1996;Koehler,1993;Kornblith,1993;Krueger 和 Zeiger,1993;Mitchell、Robinson、Isaacs 和 Nye,1996)。Evans、Over 和 Manktelow(1993)使用这个论点来解释三段论推理中信念偏差效应(belief bias effect)的存在。关于知识同化(knowledge assimilation),见 Hambrick(2003)。

8. 合理化倾向(rationalization tendencies)已被许多研究者讨论过(见 Evans,1996;Evans 和 Wason,1976;Margolis,1987;Nickerson,1998;Nisbett 和 Wilson,1977;Wason,1969)。

9. 文献中讨论了进化不能保证人类理性的多种原因(Kitcher,1993;Nozick,1993;Over,2002,2004;Skyrms,1996;Stanovich,1999,2004;Stein,1996;Stich,1990)。例如,Stich(1990)讨论了为什么认识理性(epistemic rationality)不能得到保证。关于实践理性(practical rationality),Skyrms(1996)用一整本关于进化博弈论的书来说明”自然选择将淘汰非理性”(第x页)在工具性意义上是错误的。

10. 我只能开始引用这庞大的文献(Ainslie,2001;Baron,2000;Brocas 和 Carrillo,2003;Camerer,1995,2000;Camerer、Loewenstein 和 Rabin,2004;Dawes,1998,2001;Evans,1989,2007;Evans 和 Over,1996,2004;Gilovich、Griffin 和 Kahneman,2002;Johnson-Laird,1999,2006;Kahneman,2003a,2003b;Kahneman 和 Tversky,1984,2000;Koehler 和 Harvey,2004;Lichtenstein 和 Slovic,2006;Loewenstein 等,2003;McFadden,1999;Pohl,2004;Shafir,2003;Shafir 和 LeBoeuf,2002;Stanovich,1999,2004;Tversky 和 Kahneman,1983,1986)。

11. Aunger(2000)编辑的一卷中的贡献者讨论了这些和其他相关定义(另见 Blackmore,1999;Dennett,1991,1995,2006;Distin,2005;Gil-White,2005;Hull,2000;Laland 和 Brown,2002;Lynch,1996;Mesoudi、Whiten 和 Laland,2006)。我更倾向于将模因(meme)视为一种大脑控制(或信息)状态,当在另一个大脑中复制时,可能会引起根本性的新行为和/或思想。当与源因果相似的控制状态在副本的大脑宿主中复制时,模因复制就发生了。尽管我对模因的定义源自 Aunger(2002)的讨论,但对于我在这里的目的来说,定义的精确性并不必要。模因可以简单地用来指代一个观念单元或文化信息单元。

围绕模因理论还有许多其他争议性问题,例如:模因概念在特定应用中的可证伪性、模因/基因类比的程度、模因概念与社会科学中已有的文化概念有何不同。这些关于模因科学的辩论很有趣,但它们与模因概念在我的论证中所扮演的角色是次要的。这个角色简单明了,只是为了迫使我们接受一个核心见解:一些观念的传播是因为观念本身的属性。无可争议的是,这一核心见解与社会和行为科学中的传统默认立场有着不同的侧重点。在这些科学中,通常假设要理解特定个体持有的信念,应该探究相关个体的心理构成。还应该注意的是,对于一些学者来说,模因这个术语所带有的含义比我在这里使用的要强得多。例如,Sperber(2000)使用模因这个术语不是作为文化复制子的同义词,而是作为”有待被选择的文化复制子,不是因为它们有益于其人类携带者,而是因为它们有益于自身”(第163页)。也就是说,他将该术语保留给本章后面讨论的第4类。相比之下,我对该术语的使用更为通用(作为文化复制子的同义词),并涵盖下面列出的所有四类。

  1. 关于接近性和信念,见Snow, Zurcher, and Ekland-Olson(1980)。

  2. 在文献中,有许多关于进化心理学(见Atran, 1998; Sperber, 1996; Tooby and Cosmides, 1992)和基因/文化共同进化(Cavalli-Sforza and Feldman, 1981; Durham, 1991; Gintis, 2007; Lumsden and Wilson, 1981; Richerson and Boyd, 2005)的讨论。

  3. 见Blackmore(1999)和Lynch(1996)。

  4. 关于普遍达尔文主义的含义,见Aunger(2002)、Dennett(1995)、Hamilton(1996)和Stanovich(2004)。

  5. 许多资料记录了恐怖分子的教育背景(Benjamin and Simon, 2005; Caryl, 2005; Dingfalter, 2004; Krueger, 2007; Laqueur, 2004; McDermott, 2005)。

  6. 这个论证当然不是说支持这一特定恐怖行为的模因丛仅仅属于上面讨论的第4类。大多数模因丛结合了几个类别的属性。要点只是这个模因丛中存在一些强大的自我传播属性,这一事实迫使我们关注这些自我传播属性的历史和逻辑,而不是基于假设它仅服务于宿主利益的理性计算。这里的问题是我之前称为”拉平认识论竞争场”(epistemic playing field)(Stanovich, 2004)的问题。这是一个确立假设这个模因丛完全是自我传播的并不比假设它必须服务于宿主利益更极端的问题。许多模因丛结合了这两者,我只是建议这个模因丛的属性表明它倾向于前者。

  7. 应该理解,对复制子活动的拟人化描述仅仅是生物学著作中常用的简写。因此,例如”复制子开发了蛋白质保护层以抵御攻击”的陈述可以更笨拙地表述为”构建了带有保护层的载体的复制子在种群中变得更频繁”。我将继续在这里使用关于复制子具有”目标”或”利益”的隐喻性语言,相信读者理解这只是一种简写。因此,我将遵循Dawkins(1976/1989)的做法,“允许我们自己像基因有意识目标一样谈论基因,总是让自己放心,如果我们愿意,我们可以将我们草率的语言翻译回可敬的术语”(第88页)。模因也是如此:制造更多自身副本、以更高保真度复制或具有更长寿命的模因将在未来几代中留下更多副本。

  8. 当然,众所周知,乔治·W·布什总统非常依赖基于信仰的心智软件(mindware)(例如,Woodward, 2006)。

  9. 关于信念陷阱,见Elster(1999)和Mackie(1996)。

  10. 我从各种来源(Druckman, and Swets, 1988; Eisenberg et al., 1993; Farha and Steward, 2006; Frazier, 1989; Gallup and Newport, 1991; Gilovich, 1991, 第2页; Hines, 2003; Musella, 2005; U.S. Congress, 1984)中提取了本节中关于伪科学信念流行程度的信息。百分比因调查而异,但在所有研究中都很可观。关于门萨会员的研究见Chatillon(1989)。

思维可能出错的方式有多少种?

  1. 见Spearman(1904)。关于流体智力/晶体智力(Gf/Gc)理论见Geary(2005)和Horn and Noll(1997);关于流体智力和晶体智力之外的群体因素,见Carroll(1993)。

  2. 关于启发式和/或理性思维错误的列表和分类,见Arkes(1991)、Baron(2000)、Harvey(2007)、Larrick(2004)、McFadden(1999)和Reyna, Lloyd, and Brainerd(2003)。

3. 焦点偏差(focal bias)这一概念所结合的密切相关的观点包括:Evans、Over和Handley(2003)的单一性原则(singularity principle)、Johnson-Laird(1999, 2005)的真值原则(principle of truth)、聚焦(focusing)(Legrenzi, Girotto, and Johnson-Laird, 1993)、Sperber、Cara和Girotto(1995)讨论的效果/努力问题、信念接受(belief acceptance)(Gilbert, 1991),以及最后在情感预测(affective forecasting)文献中占据重要地位的焦点主义(focalism)问题(Kahneman et al., 2006; Schkade and Kahneman, 1998; Wilson et al., 2000)。

4. 简而言之,反思心智(reflective mind)发出三种不同类型的”启动解耦(start decoupling)“指令:解耦自主心智(autonomous mind)所激发的反应以便其可以被覆盖;复制并解耦次级表征(secondary representation)以执行模拟;解耦序列联想认知(serial associative cognition)以启动新的序列联想链。算法心智(algorithmic mind)执行的三种不同解耦操作与Miyake等人(2000)讨论的执行功能(executive functioning)的组成部分有启发性的对应关系:分别是抑制优势反应(inhibition of prepotent responses)、信息更新(information updating)和集合转换(set shifting)。

5. 关于”自我”作为有问题的心智软件(mindware),参见Blackmore(1999)和Dennett(1991, 1995)。

6. 其中可能包括赌徒谬误(gambler’s fallacy)(Ayton and Fischer, 2004; Burns and Corpus, 2004; Croson and Sundali, 2005; Nickerson, 2004)以及在启发式与偏差(heuristics and biases)文献中研究的许多其他对概率的误解。当然,这个例子突出了一个事实,即在某些情况下,缺失心智软件(missing mindware)和受污染心智软件(contaminated mindware)之间的界限可能会变得模糊,概率思维领域可能就是这样一个例子。

7. 参见Nisbett和Wilson(1977)以及关于盲点偏差(bias blindspot)的研究(Ehrlinger, Gilovich, and Ross, 2005; Pronin, 2006)。

8. 我在其他更技术性的出版物中提出了启发式与偏差任务的更详尽分类(Stanovich, 2008, 2009)。

9. 关于属性替代(attribute substitution),参见Kahneman和Frederick(2002)。

10. 这一蓬勃发展的研究领域在过去十年中一直是许多创造性工作的焦点(Ayton, Pott, and Elwakili, 2007; Gilbert, 2006; Gilbert, Pinel, Wilson, Blumberg, and Wheatley, 2002; Hsee and Hastie, 2006; Kahneman, 1999; Kahneman et al., 2006; Kahneman, Diener, and Schwarz, 1999; Schkade and Kahneman, 1998; Wilson and Gilbert, 2005)。Hsee和Hastie(2006)描述了享乐预测(hedonic prediction)中的焦点主义:“预测者过分关注中心事件而忽视情境事件”(第31页)。

11. 关于爱荷华赌博任务(Iowa Gambling Task)已有大量研究(Bechara, Damasio, Damasio, and Anderson, 1994; Bechara, Damasio, Tranel, and Damasio, 2005)。

12. 有两种不同类型的理性失败的实证证据。背外侧前额叶(dorsolateral prefrontal)损伤与执行功能困难(和/或工作记忆困难)相关,这可以解释为未能覆盖自动化过程(Dempster and Corkill, 1999; Duncan et al., 1996; Harnishfeger and Bjorklund, 1994; Kane and Engle, 2002; Kimberg, D’esposito, and Farah, 1998; Shallice, 1988)。相比之下,前额叶皮层的腹内侧(ventromedial)损伤与行为调节问题相关,并伴有情感障碍。前者而非后者的困难与智力降低相关(参见Bechara, Damasio, Tranel, and Anderson, 1998; Damasio, 1994; Duncan et al., 1996)。

13. 关于海洛因成瘾者,参见Petry、Bickel和Arnett(1998)。我们的研究报告见Stanovich、Grunewald和West(2003)。已有几项关于病态赌博者(pathological gamblers)的研究(Cavedini et al., 2002; Toplak et al., 2007)。关于述情障碍(alexithymia)和精神分裂症有大量文献(Bermudez, 2001; Coltheart and Davies, 2000; Mealey, 1995; Murphy and Stich, 2000; Nichols and stich, 2003)。

需要强调的是,爱荷华赌博任务是经过精心设计的,使得A和B牌组中的大额奖励会被惩罚所淹没(从而导致负期望值)。正如Loewenstein等人(2001)指出的,很容易设计一个具有相反收益结构的实验——其中风险选择具有更高收益(Shiv, Loewenstein, Bechara, Damasio, and Damasio, 2005)。事实上,现实世界中就有这种结构的例子。如果一个人进行长期投资,股票——在短期基础上风险更大——往往表现优于债券。一个悬而未决的问题是,哪种结构(正期望值与大方差相关或负期望值与大方差相关)在现实世界中更常见。

14. 参见Frederick(2005)。Gilhooly和Murphy(2005)同样发现智力与此类顿悟问题(insight problems)的表现之间存在适度相关(另见Toplak and Stanovich, 2002)。当然,在所有这些调查中观察到的相关性都因大学样本中范围限制而有所减弱。

15. 关于使用两种类型设计的框架效应(framing)个体差异研究,参见Bruine de Bruin等人(2007)以及Stanovich和West(1998b, 1999, 2008b)。

16. 关于米歇尔范式(paradigm)已有许多研究(Ayduk and Mischel, 2002; Funder and Block, 1989; Mischel and Ebbesen, 1970; Mischel, Shoda, and Rodriguez, 1989; Rodriguez, Mischel, and Shoda, 1989)。关于成人数据,见Kirby, Winston, and Santiesteban (2005)。需要注意的是,其他研究者将米歇尔范式中延迟满足的失败解释为不是覆盖功能的失败,而是表明自主心智中存在缺陷的奖励和奖励折扣机制(例如,Sonuga-Barke, 2002, 2003)。如果这种替代解释是正确的,它将米歇尔范式中的失败重新分类为斯波克先生问题的一个实例,而不是覆盖失败。

17. Austin and Deary (2002).

18. 这些相关性来自一小组研究(Kokis et al., 2002; Macpherson and Stanovich, 2007; Stanovich and West, 1998c, 2008b)。

19. 这些心件缺口相关性来自多项调查(Bruine de Bruin et al., 2007; Kokis et al., 2002; Parker and Fischhoff, 2005; Sá et al., 1999; Stanovich and West, 1998c, 1998d, 1999, 2000; Toplak and Stanovich, 2002; West and Stanovich, 2003)。其中一些数据来自对能力范围较广的儿童的研究。成人样本主要采用范围受限的大学样本。

20. 关于金融欺诈的研究,见Consumer Fraud Research Group (2006)。

## 提高人类理性的社会效益——以及改善非理性

1. 确实,在过去十年中,许多公司试图扩大其评估范围。但它们转向了诸如人格测试和所谓的诚实测试等工具——其中大多数的可靠性和有效性存疑(Paul, 2005)。

2. 对于一个大约50%可遗传的心理属性来说,智力当然是可塑的,但并非无限可塑,这并不令人惊讶(Ceci, 1996; Hunt and Carlson, 2007; Neisser, 1998; Neisser et al., 1996; Nickerson, 2004)。

3. 这些例子来自多种来源(Arkes and Ayton, 1999; Baron, 1998, 2000; Bazerman, Baron, and Shonk, 2001; Camerer, 2000; Chapman and Elstein, 2000; Gigerenzer, 2002; Gilovich, 1991; Groopman, 2007; Hastie and Dawes, 2001; Hilton, 2003; Kahneman and Tversky, 2000; Lichtenstein and Slovic, 2006; Margolis, 1996; Myers, 2002; Reyna and Lloyd, 2006; Sunstein, 2002, 2005; Sunstein and Thaler, 2003; Taleb, 2001, 2007)。关于仇恨的研究,见Sternberg (2005)。

4. 见此处关于警察通灵者的引用文献(Hines, 2003; Reiser, Ludwig, Saxe, Wagner, 1979)、笔迹学(Ben-Shakhar, Bar-Hillel, Blui, Ben-Abba, and Flug, 1989; Neter and Ben-Shakhar, 1989),以及陪审团和金融管理中伪科学信念的例子(Krantz, 2000; Wilkinson, 1998)。许多其他出版物详细列举了更多例子(Shermer, 1997; Stanovich, 2004; Sternberg, 2002b)。

5. 关于伪科学信念与这些思维属性之间的联系,有一些证据,但大部分是间接的(Macpherson and Stanovich, 2007; Nickerson, 1998; Shafir, 1994; Stanovich and West, 1997; Toplak et al., 2007; Waganar, 1988)。

6. 在教育领域关于教授陈述性知识和教授策略的长期争论中,理性的心件宣布休战,因为它来自这两个类别。析取思维倾向更像是一种推理策略,而概率推理的许多原则更接近于陈述性知识。

7. 关于教授析取推理等策略以及更全面的批判性思维技能的问题,有多个来源(Adams, 1989; Baron and Brown, 1991; Feehrer and Adams, 1986; Kuhn, 2005; Nickerson, 1988, 2004; Reyna and Farley, 2006; Ritchhart and Perkins, 2005; Swartz and Perkins, 1989)。

8. 这些研究包括Arkes et al. (1988); Koehler (1994); Koriat, Lichtenstein, and Fischhoff (1980); Larrick (2004); Mussweiler, Strack, and Pfeiffer (2000); 以及Tweney et al. (1980)。关于实施这一策略的复杂性,见Sanna and Schwarz (2004, 2006)。

9. Nisbett (1993; Fong et al., 1986; Lehman and Nisbett, 1990)、Sedlmeier (1999; Sedlmeier and Gigerenzer, 2001)、Leshowitz (Leshowitz, DiCerbo, and Okun, 2002; Leshowitz, Jenkens, Heaton, and Bough, 1993; 另见Larrick, 2004; Zimmerman, 2007)以及Kuhn (2005, 2007)的工作与此相关。

10. 见Gollwitzer (1999; Gollwitzer and Schaal, 1998)的工作。

11. 语言输入可以在联结主义网络中发挥快速的所谓情境固定功能(Clark, 1996)(见Rumelhart, Smolensky, McClelland, and Hinton, 1986)。联想主义网络可能需要数十次试验和相当长的时间来抽象出一个原型,而语言交流可以在单次离散通信中激活一个预先存在的原型。Clark (1996)将其称为循环语言输入进入联结主义网络的情境固定功能。情境固定器是”与常规输入一起给出的额外输入,它们可能导致一个(单独)无法激活现有原型的输入实际上做到这一点”(第117页)。Clark (1996)认为”语言交流可以被视为提供快速、高度聚焦的情境固定信息的一种手段”(第117页)。

  1. 关于形成心理目标(mental goals)的研究已经相当多(Heath, Larrick, and Wu, 1999; Locke and Latham, 1991),关于情感预测(affective forecasting)的研究也很多(Gilbert, 2006; Kahneman et al., 2006)。

  2. 关于在基础层面教授可证伪性(falsifiability),参见Stanovich (2007)。避免伪科学所需的批判性思维技能已被广泛讨论(Lilienfeld et al., 2001; Marek et al., 1998)。

  3. 器官捐赠在Johnson and Goldstein (2006; 另见sunstein and Thaler, 2003)中有讨论。

  4. 参见Sunstein and Thaler (2003)。

  5. 最近关于这些改革的立法和企业影响已有很多著述(Benartzi and Thaler, 2001; Camerer et al., 2003; The Economist, 2006; Quinn, 2008: Sunstein and Thaler, 2003; Thaler and Benartzi, 2004; Wang, 2006)。关于过多选择的负面影响,参见Schwartz (2004)。

  6. Gigerenzer的研究在众多文献中有描述(Gigerenzer, 2002; Gigerenzer et al., 2005; Todd and Gigerenzer, 2000, 2007)。多项研究展示了呈现概率信息的各种方法,这些方法以阐明实例与类别之间关系的方式使信息处理变得更容易(Cosmides and Tooby, 1996; Evans et al., 2000; Gigerenzer, 1996, 2002; Girotto and Gonzalez, 2001; Macchi and Mosconi, 1998; Reyna, 2004; Sloman and Over, 2003; Sloman et al., 2003)。医生的例子来自Friedman (2005)。

  7. 在储蓄领域(Thaler and Benartzi, 2004)和其他领域(Ariely and Wertenbroch, 2002)已有关于预先承诺(pre-commitment)的研究。

  8. Rozin对法国悖论(French paradox)进行了研究(Rozin, Kabnick, Pete, Fischler, and Shields, 2003),也研究了单位偏差(unit bias)(Geier, Rozin, and Doros, 2006)。

  9. 当然,关于智力是否可塑的争论因研究者假设宽泛定义还是狭义定义而变得复杂——争论的是MAMBIT的可塑性还是某种更广泛概念的可塑性。定义问题困扰着整个辩论。尽管如此,我认为MAMBIT的可塑性已被弗林效应(Flynn effect)的存在充分证明(1984, 1987, 2007; Neisser, 1998)。智力随时间的增长在瑞文测验等测试中最为显著,这些测试很好地衡量了MAMBIT所依赖的基本认知操作之一——在进行心理活动时解耦表征(decouple representations)的能力。关于教授理性思维,参见Baron (2000)和Nickerson (2004)。

  10. Sternberg (2004)。

  11. 许多试图将批判性思维测试纳入其机构评估的大学可能被视为正在试图构建这样一种工具。然而,他们衡量批判性思维的尝试常因未能将其批判性思维概念与本书涵盖的认知科学文献联系起来而在理论上混乱——简言之,未能根据关于智力和理性思维的已知知识来定位他们的批判性思维概念。

参考文献

Abelson, R. P. (1963). Computer simulation of “hot cognition.” In S. Tomkins & S. Messick (Eds.), Computer simulation of personality: Frontier of psychological theory (277–298). New York: John Wiley.

Abelson, R. P. (1986). Beliefs are like possessions. Journal of the Theory of Social Behaviour, 16, 223–250.

Ackerman, P. L. (1988). Determinants of individual differences during skill acquisition: Cognitive abilities and information processing. Journal of Experimental Psychology: General, 3, 288–318.

Ackerman, P. L. (1994). Intelligence, attention, and learning: Maximal and typical performance. In D. K. Detterman (Ed.), Current topics in human intelligence (Vol. 4) (1–27). Norwood, NJ: Ablex.

Ackerman, P. L. (1996). A theory of adult development: Process, personality, interests, and knowledge. Intelligence, 22, 227–257.

Ackerman, P. L., & Heggestad, E. D. (1997). Intelligence, personality, and interests: Evidence for overlapping traits. Psychological Bulletin, 121, 219–245.

Ackerman, P. L., & Kanfer, R. (2004). Cognitive, affective, and conative aspects of adult intellect within a typical and maximal performance framework. In D. Y. Dai & R. J. Sternberg (Eds.), Motivation, emotion, and cognition: Integrative perspectives on intellectual functioning and development (119–141). Mahwah, NJ: Erlbaum.

Adams, M. J. (1989). Thinking skills curricula: Their promise and progress. Educational Psychologist, 24, 25–77.

Ainslie, G. (1992). Picoeconomics. Cambridge: Cambridge University Press.

Ainslie, G. (2001). Breakdown of will. Cambridge: Cambridge University Press.

Ainslie, G. (2005). Precis of Breakdown of will. Behavioral and Brain Sciences, 28, 635–673.

Allingham, M. (2002). Choice theory. New York: Oxford University Press.

American Psychiatric Association (1994). Diagnostic and statistical manual of mental disorders (IV). Washington, DC: Author.

Anderson, J. R. (1990). The adaptive character of thought. Hillsdale, NJ: Erlbaum.

Anderson, J. R. (1991). Is human cognition adaptive? Behavioral and Brain Sciences, 14, 471–517.

Anderson, M. (2005). Marrying intelligence and cognition: A developmental view. In R. J. Sternberg & J. E. Pretz (Eds.), Cognition and intelligence (268–287). New York: Cambridge University Press.

Ariely, D., & Wertenbroch, K. (2002). 拖延、截止日期与表现:通过预承诺实现自我控制。心理科学, 13, 219–224.

Arkes, H. R. (1991). 判断错误的成本与收益:对去偏见化的启示。心理学公报, 110, 486–498.

Arkes, H. R., & Ayton, P. (1999). 沉没成本和协和效应:人类是否比低等动物更不理性?心理学公报, 125, 591–600.

Arkes, H., Faust, D., Guilmette, T., & Hart, K. (1988). 消除后见之明偏差。应用心理学杂志, 73, 305–307.

Åstebro, T., Jeffrey, S. A., & Adomdza, G. K. (2007). 发明者在被告知放弃后的坚持:认知偏差的作用。行为决策杂志, 20, 253–272.

Atance, C. M., & O’Neill, D. K. (2001). 情景性未来思维(Episodic future thinking)。认知科学趋势, 5, 533–539.

Atran, S. (1998). 民俗生物学与科学人类学:认知普遍性与文化特殊性。行为与脑科学, 21, 547–609.

Audi, R. (1993). 辩护的结构。剑桥:剑桥大学出版社。

Audi, R. (2001). 理性的架构:理性的结构与实质。牛津:牛津大学出版社。

Aunger, R. (主编) (2000). 文化的达尔文化:模因学作为科学的地位。牛津:牛津大学出版社。

Aunger, R. (2002). 电子模因:我们如何思考的新理论。纽约:自由出版社。

Austin, E. J., & Deary, I. J. (2002). 人格倾向。载于 R. J. Sternberg (主编), 为什么聪明人会做蠢事 (187–211)。纽黑文,康涅狄格州:耶鲁大学出版社。

Ayduk, O., & Mischel, W. (2002). 当聪明人表现愚蠢时:调和社会情绪智力中的不一致性。载于 R. J. Sternberg (主编), 为什么聪明人会做蠢事 (86–105)。纽黑文,康涅狄格州:耶鲁大学出版社。

Ayton, P., & Fischer, I. (2004). 热手谬误(hot hand fallacy)和赌徒谬误:主观随机性的两面?记忆与认知, 32, 1369–1378.

Ayton, P., Pott, A., & Elwakili, N. (2007). 情感预测:为什么人们无法预测自己的情绪?思维与推理, 13, 62–80.

Baranski, J. V., & Petrusic, W. M. (1994). 知觉判断中信心的校准与分辨力。知觉与心理物理学, 55, 412–428.

Baranski, J. V., & Petrusic, W. M. (1995). 关于知识和知觉的校准。加拿大实验心理学杂志, 49, 397–407.

Baddeley, A. D. (1992). 工作记忆(Working memory)。科学, 255, 556–559.

Baddeley, A., Chincotta, D., & Adlam, A. (2001). 工作记忆与行动控制:来自任务切换的证据。实验心理学杂志:总论, 130, 641–657.

Barbaresi, W., Katusic, S., Colligan, R., Weaver, A., & Jacobsen, S. (2005). 明尼苏达州奥姆斯特德县自闭症发病率,1976–1997。儿科与青少年医学档案, 159, 37–44.

Bargh, J. A., & Chartrand, T. L. (1999). 难以承受的自动性。美国心理学家, 54, 462–479.

Barkley, R. A. (1998). 注意缺陷多动障碍:诊断和治疗手册 (第2版)。纽约:Guilford出版社。

Barnes, F. (2006). 首席反叛者。纽约:Crown Forum。

Baron, J. (1982). 人格与智力。载于 R. J. Sternberg (主编), 人类智力手册 (308–351)。剑桥:剑桥大学出版社。

Baron, J. (1985). 理性与智力。剑桥:剑桥大学出版社。

Baron, J. (1988). 思考与决策。剑桥:剑桥大学出版社。

Baron, J. (1995). 关于堕胎思考中的我方偏差(Myside bias)。思维与推理, 1, 221–235.

Baron, J. (1998). 判断误导:公共决策中的直觉与错误。纽约:牛津大学出版社。

Baron, J. (2000). 思考与决策 (第3版)。马萨诸塞州剑桥:剑桥大学出版社。

Baron, J., & Brown, R. V. (主编) (1991). 向青少年教授决策。新泽西州希尔斯代尔:Erlbaum。

Baron-Cohen, S. (1995). 心盲:关于自闭症和心理理论的论文。马萨诸塞州剑桥:MIT出版社。

Baron-Cohen, S. (2005). 自闭症:事实。牛津:牛津大学出版社。

Barrett, H. C., & Kurzban, R. (2006). 认知中的模块性:框定辩论。心理学评论, 113, 628–647.

Barrett, L., Henzi, P., & Dunbar, R. (2003). 灵长类认知:从”现在怎么样?“到”如果怎样?“。认知科学趋势, 7, 494–497.

Bartels, D. M. (2006). 比例优势:偏好相对节省而非绝对节省的普遍性与可变性。组织行为与人类决策过程, 100, 76–95.

Bates, T. C., & Shieles, A. (2003). 晶体智力作为速度和经验驱动的产物:检查时间和开放性与g和Gc的关系。智力, 31, 275–287.

Baumeister, R. F., Bratslavsky, E., Finkenauer, C., & Vohs, K. D. (2001). 坏比好更强烈。普通心理学评论, 5, 323–370.

Baumeister, R. F., & Vohs, K. D. (2003). 意志力、选择与自我控制。载于 G. Loewenstein, D. Read, & R. Baumeister (主编), 时间与决策:跨期选择的经济学与心理学视角 (201–216)。纽约:Russell Sage基金会。

Baumeister, R. F., & Vohs, K. D. (主编) (2007). 自我调节手册:研究、理论与应用。纽约:Guilford出版社。

Bazerman, M. (2001). 为消费者做的消费者研究。消费者研究杂志, 27, 499–504.

Bazerman, M., Baron, J., & Shonk, K. (2001). “你无法把蛋糕做大”:有效政府的六个障碍。纽约:Basic Books。

Bechara, A. (2005). 决策、冲动控制与抗拒毒品意志力的丧失:神经认知视角。自然神经科学, 8, 1458–1463.

Bechara, A., Damasio, A. R., Damasio, H., & Anderson, S. (1994). 人类前额叶皮层损伤后对未来后果的不敏感性。认知(Cognition), 50, 7–15.

Bechara, A., Damasio, H., Tranel, D., & Anderson, S. (1998). 人类前额叶皮层内工作记忆与决策制定的分离。神经科学杂志(Journal of Neuroscience), 18, 428–437.

Bechara, A., Damasio, H., Tranel, D., & Damasio, A. R. (2005). 爱荷华赌博任务(Iowa Gambling Task)与躯体标记假说(somatic marker hypothesis):一些问题和解答。认知科学趋势(Trends in Cognitive Sciences), 9, 159–162.

Bechara, A., Tranel, D., & Damasio, A. R. (2000). 高智力下的糟糕判断:情绪智力的神经学证据。见 R. BarOn & J. Parker (编), 情绪智力手册(Handbook of emotional intelligence) (192–214). 旧金山: Jossey-Bass.

Belsky, G., & Gilovich, T. (1999). 聪明人为何犯下金钱大错——以及如何纠正:行为经济学新科学的启示(Why smart people make big money mistakes—and how to correct them: Lessons from the new science of behavioral economics). 纽约: Simon & Schuster.

Benartzi, S., & Thaler, R. H. (2001). 固定缴费储蓄计划中的朴素分散化策略(naive diversification strategies)。美国经济评论(American Economic Review), 91, 79–98.

Benjamin, D., & Simon, S. (2005). 下一次攻击:反恐战争的失败与正确策略(The next attack: The failure of the war on terror and a strategy to get it right). 纽约: Times Books.

Ben-Shakhar, G., Bar-Hillel, M., Blui, Y., Ben-Abba, E., & Flug, A. (1989). 笔迹分析能预测职业成功吗?应用心理学杂志(Journal of Applied Psychology), 71, 645–653.

Bensley, D. A. (2006, 7/8月). 为何伟大的思想家有时也未能批判性思考。怀疑探究者(Skeptical Inquirer), 27, 47–52.

Bereiter, C. (2002). 知识时代的教育与心智(Education and mind in the knowledge age). Mahwah, NJ: Erlbaum.

Bermudez, J. L. (2001). 妄想性精神障碍中的规范性(normativity)与理性。心智与语言(Mind & Language), 16, 457–493.

Berridge, K. C. (2003). 非理性追求:来自本能脑的超激励(hyper-incentives)。见 I. Brocas & J. D. Carrillo (编), 经济决策心理学(第1卷):理性与幸福(The psychology of economic decisions (Vol. 1): Rationality and well-being) (17–40). 牛津: Oxford University Press.

Beyth-Marom, R., & Fischhoff, B. (1983). 诊断性(diagnosticity)与伪诊断性(pseudodiagnositicity)。人格与社会心理学杂志(Journal of Personality and Social Psychology), 45, 1185–1195.

Bezemer, D. J. (2001). 后社会主义金融脆弱性:阿尔巴尼亚案例。剑桥经济学杂志(Cambridge Journal of Economics), 25, 1–23.

Blackmore, S. (1999). 模因机器(The meme machine). 纽约: Oxford University Press.

Boring, E. G. (1923). 智力就是测试所测的东西。新共和(New Republic), 35, 35–37.

Bouchard, T. J. (2004). 基因对人类心理特质的影响:一项调查。心理科学当前方向(Current Directions in Psychological Science), 13, 148–151.

Brainerd, C. J., & Reyna, V. F. (2001). 模糊痕迹理论(fuzzy-trace theory):记忆、推理和认知神经科学中的双重过程。见 H. W. Reese & R. Kail (编), 儿童发展与行为进展(第28卷)(Advances in child development and behavior (Vol. 28)) (41–100). 圣地亚哥: Academic Press.

Brainerd, C. J., & Reyna, V. F. (2005). 错误记忆科学(The science of false memory). 牛津: Oxford University Press.

Brandon, R. (1983). 招魂师(The spiritualists). 伦敦: Weidenfeld & Nicolson.

Brandstatter, E., Gigerenzer, G., & Hertwig, R. (2006). 优先启发式(priority heuristic):无需权衡的选择。心理学评论(Psychological Review), 113, 409–432.

Braun, P. A., & Yaniv, I. (1992). 专家判断案例研究:经济学家的概率预测与基础率模型预测。行为决策制定杂志(Journal of Behavioral Decision Making), 5, 217–231.

Brewer, N. T., & Chapman, G. (2002). 脆弱的基本锚定效应(anchoring effect)。行为决策制定杂志(Journal of Behavioral Decision Making), 15, 65–77.

Brocas, I., & Carrillo, J. D. (编) (2003). 经济决策心理学(第1卷):理性与幸福(The psychology of economic decisions (Vol. 1): Rationality and well-being). 牛津: Oxford University Press.

Brody, N. (2003). Sternberg三元能力测试(Triarchic Abilities Test)的构念效度验证:评论与再分析。智力(Intelligence), 31, 319–329.

Brody, N. (2004). 认知智力是什么以及情绪智力不是什么。心理学探究(Psychological Inquiry), 15, 234–238.

Bruine de Bruin, W., Parker, A. M., & Fischhoff, B. (2007). 成人决策能力的个体差异。人格与社会心理学杂志(Journal of Personality and Social Psychology), 92, 938–956.

Buckner, R. L., & Carroll, D. C. (2007). 自我投射(self-projection)与大脑。认知科学趋势(Trends in Cognitive Sciences), 11, 49–57.

Buehler, R., Griffin, D., & Ross, M. (2002). 计划谬误(planning fallacy)内部:乐观时间预测的原因和后果。见 T. Gilovich, D. Griffin, & D. Kahneman (编), 启发式与偏差:直觉判断的心理学(Heuristics and biases: The psychology of intuitive judgment) (250–270). 纽约: Cambridge University Press.

Bulgatz, J. (1992). 庞氏骗局、火星入侵者及更多非凡的大众幻想与群体疯狂(Ponzi schemes, invaders from Mars, and more extraordinary popular delusions and the madness of crowds). 纽约: Harmony Books.

Burgess, C. A., Kirsch, I., Shane, H., Niederauer, K., Graham, S., & Bacon, A. (1998). 辅助沟通(facilitated communication)作为观念运动反应(ideomotor response)。心理科学(Psychological Science), 9, 71–74.

Burns, B. D., & Corpus, B. (2004). 随机性与连续性归纳:“赌徒谬误(gambler’s fallacy)”与”热手效应(hot hand)“。心理学公报与评论(Psychonomic Bulletin & Review), 11, 179–184.

Buss, D. M. (编) (2005). 进化心理学手册(The handbook of evolutionary psychology). Hoboken, NJ: John Wiley.

Byrne, R. M. J. (2005). 理性想象:人们如何创造现实的替代方案(The rational imagination: How people create alternatives to reality). 剑桥, MA: MIT Press.

Cacioppo, J. T., Petty, R. E., Feinstein, J., & Jarvis, W. (1996). 认知动机的个人倾向差异:认知需求(need for cognition)个体差异者的生活与时代。心理学公报(Psychological Bulletin), 119, 197–253.

Calvin, W. (1990). 大脑交响曲(The cerebral symphony). 纽约: Bantam.

Camerer, C. (1995). 个体决策制定。见 J. H. Kagel & A. E. Roth (编), 实验经济学手册(The handbook of experimental economics) (587–703). 普林斯顿: Princeton University Press.

Camerer, C. F. (2000). 现实中的前景理论(prospect theory):来自实地的证据。见 D. Kahneman & A. Tversky (编), 选择、价值观和框架(Choices, values, and frames) (288–300). 剑桥: Cambridge University Press.

Camerer, C., Issacharoff, S., Loewenstein, G., O’Donoghue, T., & Rabin, M. (2003). 保守派的监管:行为经济学与”不对称家长式管理”的案例。宾夕法尼亚大学法律评论,151, 1211–1254.

Camerer, C., Loewenstein, G., & Rabin, M. (编) (2004). 行为经济学进展。普林斯顿:普林斯顿大学出版社。

Carroll, J. B. (1993). 人类认知能力:因素分析研究综述。剑桥:剑桥大学出版社。

Carruthers, P. (2000). 意识的进化。见 P. Carruthers & A. Chamberlain (编),进化与人类心智:模块性、语言和元认知(metacognition) (254–275)。剑桥:剑桥大学出版社。

Carruthers, P. (2002). 语言的认知功能。行为与脑科学,25, 657–726.

Carruthers, P. (2006). 心智的架构。纽约:牛津大学出版社。

Caryl, C. (2005年9月22日). 他们为何这样做。纽约书评,52(14), 28–32.

Casscells, W., Schoenberger, A., & Graboys, T. (1978). 医生对临床实验室结果的解释。新英格兰医学杂志,299, 999–1001.

Castellanos, F. X., Sonuga-Barke, E., Milham, M. P., & Tannock, R. (2006). 描述ADHD的认知特征:超越执行功能障碍。认知科学趋势,10, 117–123.

Cattell, R. B. (1963). 流体智力和晶体智力理论:一项关键实验。教育心理学杂志,54, 1–22.

Cattell, R. B. (1971). 能力:其结构、发展和作用。波士顿:霍顿·米夫林出版社。

Cattell, R. B. (1998). 智力在哪里?来自三元理论的一些答案。见 J. J. McArdle & R. W. Woodcock (编),理论与实践中的人类认知能力 (29–38)。马赫沃,新泽西州:埃尔鲍姆出版社。

Cavalli-Sforza, L. L., & Feldman, M. W. (1981). 文化传播与进化:定量方法。普林斯顿:普林斯顿大学出版社。

Cavedini, P., Riboldi, G., Keller, R., D’Annucci, A., & Bellodi, L. (2002). 病理性赌博患者的额叶功能障碍。生物精神病学,51, 334–341.

Ceci, S. J. (1996). 论智力:智力发展的生物生态学论著(扩展版)。剑桥,马萨诸塞州:哈佛大学出版社。

Chapman, D. S., & Zweig, D. (2005). 为面试结构开发法则网络(nomological network)。人事心理学,58, 673–702.

Chapman, G. B., & Elstein, A. S. (2000). 医疗决策中的认知过程和偏差。见 G. B. Chapman & F. A. Sonnenberg (编),医疗保健中的决策:理论、心理学和应用 (第183–210页)。纽约:剑桥大学出版社。

Chapman, G. B., & Sonnenberg, F. A. (2000). 医疗保健中的决策:理论、心理学和应用。纽约:剑桥大学出版社。

Charlton, W. (1988). 意志薄弱。牛津:巴兹尔·布莱克威尔出版社。

Chatillon, G. (1989). 两个特殊群体对超自然现象的接受度。怀疑论者探究,13(2), 216–217.

Cherness, C., Extein, M., Goleman, D., & Weissberg, R. (2006). 情绪智力(emotional intelligence):研究真正表明了什么?教育心理学家,41, 239–246.

Clancy, S. A. (2005). 被绑架:人们如何相信自己被外星人绑架。剑桥,马萨诸塞州:哈佛大学出版社。

Clark, A. (1996). 连接主义、道德认知和协作解决问题。见 A. May, M. Friedman, & A. Clark (编),心智与道德 (109–127)。剑桥,马萨诸塞州:麻省理工学院出版社。

Clark, A., & Karmiloff-Smith, A. (1993). 认知者的内在:思想发展的心理学和哲学视角。心智与语言,8, 487–519.

Colom, R., Rebollo, I., Palacios, A., Juan-Espinosa, M., & Kyllonen, P. C. (2004). 工作记忆(几乎)完美地由一般智力(g)预测。智力,32, 277–296.

Coltheart, M. (1999). 模块性与认知。认知科学趋势,3, 115–120.

Coltheart, M., & Davies, M. (编) (2000). 信念的病理学。牛津:布莱克威尔出版社。

消费者欺诈研究小组 (2006年5月12日). 投资者欺诈研究最终报告。华盛顿特区:全国证券交易商协会。

《消费者报告》(2007年6月). 新的减肥赢家,72(6),第12–17页。扬克斯,纽约州:消费者联盟。

Conway, A. R. A., Cowan, N., Bunting, M. F., Therriault, D. J., & Minkoff, S. R. B. (2002). 工作记忆容量、短时记忆容量、处理速度和一般流体智力的潜变量分析。智力,30, 163–183.

Conway, A. R. A., Kane, M. J., & Engle, R. W. (2003). 工作记忆容量及其与一般智力的关系。认知科学趋势,7, 547–552.

Corballis, M. C. (2003). 递归(recursion)作为人类心智的关键。见 K. Sterelny & J. Fitness (编),从交配到心智:评估进化心理学 (155–171)。霍夫,英格兰:心理学出版社。

Cornelius, S. W., Kenny, S., & Caspi, A. (1989). 成年期的学术智力和日常智力:自我概念和能力测试。见 J. D. Sinnott (编),日常问题解决 (191–210)。纽约:普雷格出版社。

Cosmides, L., & Tooby, J. (1996). 人类真的是优秀的直觉统计学家吗?重新思考不确定性判断文献的一些结论。认知,58, 1–73.

Cosmides, L., & Tooby, J. (2000). 考虑来源:解耦(decoupling)和元表征(metarepresentation)适应性的进化。见 D. Sperber (编),元表征:跨学科视角 (53–115)。牛津:牛津大学出版社。

Cronbach, L. J. (1949). 心理测试要点。纽约:哈珀出版社。

Croson, R., & Sundali, J. (2005). 赌徒谬误(gambler’s fallacy)和热手效应(hot hand):来自赌场的实证数据。风险与不确定性杂志,30, 195–209.

Cummins, R. A., & Prior, M. P. (1992). 自闭症与辅助沟通:对Bilken的回应。哈佛教育评论,62,228-241。

Currie, G., & Ravenscroft, I. (2002). 再造性心智。牛津:牛津大学出版社。

Damasio, A. R. (1994). 笛卡尔的错误。纽约:Putnam出版社。

Daniel, M. H. (2000). 智力测试分数的解释。收录于R. J. Sternberg(编),智力手册(477-491)。剑桥:剑桥大学出版社。

Davidson, D. (1980). 行动与事件论文集。牛津:牛津大学出版社。

Dawes, R. M. (1976). 肤浅心理学。收录于J. S. Carroll & J. W. Payne(编),认知与社会行为(3-11)。希尔斯代尔,新泽西州:Erlbaum出版社。

Dawes, R. M. (1988). 不确定世界中的理性选择。圣迭戈:Harcourt Brace Jovanovich出版社。

Dawes, R. M. (1989). 建立真正虚假共识效应的统计标准。实验社会心理学杂志,25,1-17。

Dawes, R. M. (1994). 纸牌屋:基于迷思的心理学与心理治疗。纽约:Free Press出版社。

Dawes, R. M. (1998). 行为决策与判断。收录于D. T. Gilbert, S. T. Fiske, & G. Lindzey(编),社会心理学手册(第1卷)(497-548)。波士顿:McGraw-Hill出版社。

Dawes, R. M. (2001). 日常非理性。博尔德,科罗拉多州:Westview Press出版社。

Dawkins, R. (1976/1989). 自私的基因。纽约:牛津大学出版社。

Dawkins, R. (1982). 延伸的表型。纽约:牛津大学出版社。

Deary, I. J. (2001). 智力:简明导论。牛津:牛津大学出版社。

Deary, I. J., Whiteman, M. C., Starr, J. M., Whalley, L. J., & Fox, H. C. (2004). 童年智力对后续生活的影响:追踪1932年和1947年苏格兰心智调查。人格与社会心理学杂志,86,130-147。

Decety, J., & Grezes, J. (2006). 模拟的力量:想象自己和他人的行为。脑研究,1079,4-14。

DeLong, G. R. (2004). 《美国的智力障碍》书评。新英格兰医学杂志,351(5),514-516。

DeMartino, B., Kumaran, D., Seymour, B., & Dolan, R. J. (2006). 人类大脑中的框架、偏见与理性决策。科学,313,684-687。

Dempster, F. N., & Corkill, A. J. (1999). 认知与行为中的干扰和抑制:教育心理学的统一主题。教育心理学评论,11,1-88。

Denby, D. (2004). 美国傻瓜。纽约:Little, Brown出版社。

Denes-Raj, V., & Epstein, S. (1994). 直觉加工与理性加工的冲突:当人们违背自己更好的判断时。人格与社会心理学杂志,66,819-829。

De Neys, W. (2006). 推理中的双重加工——两个系统但只有一个推理者。心理科学,17,428-433。

Dennett, D. C. (1978). 脑力激荡:关于心智与心理学的哲学论文。剑桥,马萨诸塞州:MIT出版社。

Dennett, D. C. (1980). 人类意向性的营养。行为与脑科学,3,428-430。

Dennett, D. C. (1984). 自由活动空间:值得拥有的自由意志的各种类型。剑桥,马萨诸塞州:MIT出版社。

Dennett, D. C. (1987). 意向立场。剑桥,马萨诸塞州:MIT出版社。

Dennett, D. C. (1991). 意识的解释。波士顿:Little, Brown出版社。

Dennett, D. C. (1995). 达尔文的危险思想:进化与生命的意义。纽约:Simon & Schuster出版社。

Dennett, D. C. (1996). 心智的种类:走向对意识的理解。纽约:Basic Books出版社。

Dennett, D. C. (2006). 从拼写错误到思维错误:当进化升级到语义规范时。收录于S. C. Levinson & P. Jaisson(编),进化与文化(133-145)。剑桥,马萨诸塞州:MIT出版社。

de Sousa, R. (1987). 情感的理性。剑桥,马萨诸塞州:MIT出版社。

de Sousa, R. (2007). 为什么要思考?进化与理性心智。牛津:牛津大学出版社。

Dias, M., Roazzi, A., & Harris, P. L. (2005). 从不熟悉的前提进行推理:对未受学校教育成人的研究。心理科学,16,550-554。

Dickson, D. H., & Kelly, I. W. (1985). 人格评估中的”巴纳姆效应”:文献综述。心理学报告,57,367-382。

Dienes, Z., & Perner, J. (1999). 内隐和外显知识的理论。行为与脑科学,22,735-808。

Dillon, K. (1993,春季). 辅助沟通、自闭症与占卜板。skeptical Inquirer,17,281-287。

Dingfalter, S. F. (2004,11月). 致命的友谊。APA监测,35(10),20-21。

Distin, K. (2005). 自私的模因。剑桥:剑桥大学出版社。

Doherty, M. E., & Mynatt, C. (1990). 对P(H)和P(D/~H)的忽视:一个汇聚操作。心理学学报,75,1-11。

Dole, J. A., & Sinatra, G. M. (1998). 重新概念化知识认知建构中的变化。教育心理学家,33,109-128。

Dougherty, M. R. P., Gettys, C. F., & Thomas, R. P. (1997). 心理模拟在可能性判断中的作用。组织行为与人类决策过程,70(2),135-148。

Draper, R. (2007). 坚信不疑。纽约:Free Press出版社。

Druckman, D., & Swets, J. (1988). 超常现象。收录于D. Druckman & J. Swets(编),提升人类表现:议题、理论与技术(169-231)。华盛顿特区:国家科学院出版社。

Duckworth, A. L., & Seligman, M. E. P. (2005). 在预测青少年学业表现方面,自律胜过智商。心理科学,16,939-944。

Dulany, D. E., & Hilton, D. J. (1991). 会话含义、意识表征与合取谬误。社会认知,9,85-110。

Duncan, J., Emslie, H., Williams, P., Johnson, R., & Freer, C. (1996). 智力与额叶:目标导向行为的组织。认知心理学,30,257-303。

Duncan, J., Seitz, R. J., Kolodny, J., Bor, D., Herzog, H., Ahmed, A., Newell, F. N., & Emslie, H. (2000). 一般智力的神经基础。科学, 289, 457–460.

Dunning, D., Heath, C., & Suls, J. M. (2004). 为什么人们无法认识到自己的无能。公共利益心理科学, 5, 69–106.

Dunning, D., Johnson, K., Ehrlinger, J., & Kruger, J. (2003). 为什么人们无法认识到自己的无能。心理科学前沿, 12, 83–87.

Durham, W. (1991). 共同演化:基因、文化和人类多样性。 斯坦福:斯坦福大学出版社。

经济学人 (2006年4月8日). 家长式国家。67–69.

Edwards, K., & Smith, E. E. (1996). 论证评估中的证伪偏差(disconfirmation bias)。人格与社会心理学杂志, 71, 5–24.

Edwards, W. (1954). 决策理论。心理学通报, 51, 380–417.

Ehrlinger, J., Gilovich, T., & Ross, L. (2005). 窥视偏差盲点(bias blind spot):人们对自己和他人偏差的评估。人格与社会心理学通报, 31, 680–692.

Eisenberg, D. M., Kessler, R., Foster, C., Norlock, F., Calkins, D., & Delbanco, T. (1993). 美国的非常规医学。新英格兰医学杂志, 328(4), 246–252.

Elster, J. (1979). 尤利西斯与海妖:理性与非理性研究。 剑桥:剑桥大学出版社。

Elster, J. (1999). 强烈感受:情绪、成瘾和人类行为。 马萨诸塞州剑桥:麻省理工学院出版社。

Engle, R. W. (2002). 作为执行注意力的工作记忆容量。心理科学前沿, 11, 19–23.

Engle, R. W., Tuholski, S. W., Laughlin, J. E., & Conway, A. R. A. (1999). 工作记忆、短期记忆和一般流体智力(general fluid intelligence):潜变量方法。实验心理学杂志:总论, 128, 309–331.

Englich, B., Mussweiler, T., & Strack, F. (2006). 用刑事判决掷骰子:无关锚点对专家司法决策的影响。人格与社会心理学通报, 32, 188–200.

Epley, N. (2008年1月31日). 退税心理学。纽约时报, A27.

Epley, N., & Gilovich, T. (2004). 调整是否不充分?人格与社会心理学通报, 30, 447–460.

Epley, N., & Gilovich, T. (2006). 锚定与调整启发式(anchoring-and-adjustment heuristic):为什么调整不充分。心理科学, 17, 311–318.

Epley, N., Mak, D., & Chen Idson, L. (2006). 奖金还是退款?收入框架对支出和储蓄的影响。行为决策杂志, 19, 213–227.

Epstein, S. (1994). 认知无意识和精神动力无意识的整合。美国心理学家, 49, 709–724.

Evans, J. St. B. T. (1972). 推理任务中的解释和匹配偏差。实验心理学季刊, 24, 193–199.

Evans, J. St. B. T. (1984). 推理中的启发式和分析过程。英国心理学杂志, 75, 451–468.

Evans, J. St. B. T. (1989). 人类推理中的偏差:原因和后果。 霍夫,英格兰:厄尔鲍姆出版社。

Evans, J. St. B. T. (1996). 思考前先决定:选择任务中的相关性和推理。英国心理学杂志, 87, 223–240.

Evans, J. St. B. T. (1998). 条件推理中的匹配偏差:25年后我们理解它了吗?思维与推理, 4, 45–82.

Evans, J. St. B. T. (2002a). 逻辑和人类推理:演绎范式评估。心理学通报, 128, 978–996.

Evans, J. St. B. T. (2002b). 先前信念对科学思维的影响。见 P. Carruthers, S. Stich, & M. Siegal (编), 科学的认知基础 (193–210). 剑桥:剑桥大学出版社。

Evans, J. St. B. T. (2003). 双重思维:推理的双过程解释。认知科学趋势, 7, 454–459.

Evans, J. St. B. T. (2004). 推理双过程理论的历史。见 K. I. Manktelow & M. C. Chung (编), 推理心理学:理论与历史视角 (241–266). 霍夫,英格兰:心理学出版社。

Evans, J. St. B. T. (2006a). 认知的双系统理论:一些问题。第28届认知科学学会年会论文集,温哥华, 202–207.

Evans, J. St. B. T. (2006b). 启发式-分析推理理论:扩展和评估。心理经济学通报与评论, 13, 378–395.

Evans, J. St. B. T. (2007). 假设性思维:推理和判断中的双过程。 纽约:心理学出版社。

Evans, J. St. B. T. (2008a). 推理、判断和社会认知的双过程解释。心理学年度评论。

Evans, J. St. B. T. (2008b). 我们需要多少双过程理论?一个、两个还是多个?见 J. Evans & K. Frankish (编), 双重思维:双过程及其他。 牛津:牛津大学出版社。

Evans, J. St. B. T., Barston, J., & Pollard, P. (1983). 三段论推理中逻辑与信念的冲突。记忆与认知, 11, 295–306.

Evans, J. St. B. T., & Curtis-Holmes, J. (2005). 快速反应增加信念偏差:推理双过程理论的证据。思维与推理, 11, 382–389.

Evans, J. St. B. T., & Feeney, A. (2004). 先前信念在推理中的作用。见 J. P. Leighton & R. J. Sternberg (编), 推理的本质 (78–102). 剑桥:剑桥大学出版社。

Evans, J. St. B. T., Newstead, S. E., & Byrne, R. M. J. (1993). 人类推理:演绎心理学。 霍夫,英格兰:厄尔鲍姆出版社。

Evans, J. St. B. T., & Over, D. E. (1996). 理性与推理。 霍夫,英格兰:心理学出版社。

Evans, J. St. B. T., & Over, D. E. (1999). 假设性思维中的显性表征(explicit representations)。行为与脑科学, 22, 763–764.

Evans, J. St. B. T., & Over, D. E. (2004). If. 牛津:牛津大学出版社。

Evans, J. St. B. T., Over, D. E., & Handley, S. J. (2003). 假设性思维理论。载于 D. Hardman & L. Maachi(编),思维:关于推理的心理学视角 (3–22)。英国奇切斯特:威利出版社。

Evans, J. St. B. T., Over, D. E., & Manktelow, K. (1993). 推理、决策制定与理性。认知,49, 165–187。

Evans, J. St. B. T., Simon, J. H., Perham, N., Over, D. E., & Thompson, V. A. (2000). 统计词汇问题中的频率格式与概率格式。认知,77, 197–213。

Evans, J. St. B. T., & Wason, P. C. (1976). 推理任务中的合理化。英国心理学杂志,67, 479–486。

Eysenck, H. J. (1994). 人格与智力:心理测量学和实验方法。载于 R. J. Sternberg & P. Ruzgis(编),人格与智力 (3–31)。剑桥:剑桥大学出版社。

Farha, B., & Steward, G. (2006). 超自然信念:对大学生的分析。怀疑论者探索,30(1), 37–40。

Farias, V. (1989). 海德格尔与纳粹主义。费城:坦普尔大学出版社。

Feehrer, C. E., & Adams, M. J. (1986). 奥德赛:思维课程。马萨诸塞州沃特敦:查尔斯布里奇出版社。

Feldman Barrett, L. F., Tugade, M. M., & Engle, R. W. (2004). 工作记忆容量的个体差异与心智的双过程理论。心理学公报,130, 553–573。

Fenton-O’Creevy, M., Nicholson, N., Soane, E., & Willman, P. (2003). 幻觉交易:不切实际的控制感与交易表现。职业与组织心理学杂志,76, 53–68。

Fine, C. (2006). 心智的自主性。纽约:W. W. 诺顿出版社。

Fischhoff, B. (1988). 判断与决策制定。载于 R. J. Sternberg & E. E. Smith(编),人类思维心理学 (153–187)。剑桥:剑桥大学出版社。

Fischhoff, B., & Beyth-Marom, R. (1983). 从贝叶斯视角评估假设。心理学评论,90, 239–260。

Fischhoff, B., Slovic, P., & Lichtenstein, S. (1977). 确定性认知:极端信心的适当性。实验心理学杂志:人类感知与表现,3, 552–564。

Fletcher, J. M., Shaywitz, S. E., Shankweiler, D., Katz, L., Liberman, I., Stuebing, K., Francis, D. J., Fowler, A., & Shaywitz, B. A. (1994). 阅读障碍的认知特征:差异定义与低成就定义的比较。教育心理学杂志,86, 6–23。

Flynn, J. R. (1984). 美国人的平均智商:1932年至1978年的大幅提升。心理学公报,95, 29–51。

Flynn, J. R. (1987). 14个国家的智商大幅提升:智商测试真正测量的是什么。心理学公报,101, 171–191。

Flynn, J. R. (1998). 智商随时间的提升:寻找原因。载于 U. Neisser(编),上升曲线:智商及相关测量的长期变化 (25–66)。华盛顿特区:美国心理学会。

Flynn, J. R. (2007). 什么是智力? 剑桥:剑桥大学出版社。

Fodor, J. A. (1983). 心智的模块性。马萨诸塞州剑桥:麻省理工学院出版社。

Fogelin, R. (2003). 行走于理性的钢丝上:理性动物的不稳定生活。牛津:牛津大学出版社。

Foley, R. (1987). 认识论理性理论。马萨诸塞州剑桥:哈佛大学出版社。

Fong, G. T., Krantz, D. H., & Nisbett, R. E. (1986). 统计训练对日常问题思考的影响。认知心理学,18, 253–292。

Foot, P. (1967). 堕胎问题与双重效应原则。牛津评论,5, 5–15。

Forer, B. R. (1949). 个人验证的谬误:关于轻信的课堂演示。变态与社会心理学杂志,44, 119–123。

Forgas, J. P. (1995). 情绪与判断:情感注入模型(AIM)。心理学公报,117, 39–66。

Fountain, H. (2006年1月15日). 不想知道什么会伤害你。纽约时报,Wk1。

Frankfurt, H. G. (2006). 论真理。纽约:克诺夫出版社。

Frazier, K. (1989). 盖洛普信念调查:占星术上升,超感知觉(ESP)下降。怀疑论者探索,13(3), 244–245。

Frederick, S. (2002). 自动化选择启发式(heuristics)。载于 T. Gilovich, D. Griffin, & D. Kahneman(编),启发式与偏见:直觉判断的心理学 (548–558)。纽约:剑桥大学出版社。

Frederick, S. (2005). 认知反思(cognitive reflection)与决策制定。经济学展望杂志,19, 25–42。

Frey, M. C., & Detterman, D. K. (2004). 学业评估还是一般智力因素(g)?学业评估测试与一般认知能力的关系。心理科学,15, 373–378。

Fridson, M. S. (1993). 投资幻觉。纽约:约翰·威利父子出版社。

Friedman, R. (2005年4月26日). 数学与医学混合会造成困惑。纽约时报,D11。

Friedrich, J. (1996). 将自己视为比他人更少自利:终极自利偏见(self-serving bias)?心理学教学,23(2), 107–109。

Friedrich, J., Lucas, G., & Hodell, E. (2005). 比例推理、框架效应(framing effects)与平权行动(affirmative action):在大学录取中,六分之一真的等于十二分之六吗?组织行为与人类决策过程,98, 195–215。

Friend, M. (2005). 特殊教育:学校专业人员的当代视角。波士顿:培生教育出版社。

Frith, U. (2003). 自闭症:解释谜团(第2版)。牛津:巴兹尔·布莱克威尔出版社。

Frum, D. (2003). 正确的人。纽约:兰登书屋。

Funder, D. C., & Block, J. (1989). 自我控制(ego-control)、自我韧性(ego-resiliency)与智商在青少年延迟满足中的作用。人格与社会心理学杂志,57, 1041–1050。

Fuster, J. M. (1990). Prefrontal cortex and the bridging of temporal gaps in the perception-action cycle. 收录于 A. Diamond (Ed.), The development and neural bases of higher cognitive functions (318–336). New York: New York Academy of Sciences.

Gale, M., & Ball, L. J. (2006). Dual-goal facilitation in Wason’s 2-4-6 task: What mediates successful rule discovery? Quarterly Journal of Experimental Psychology, 59, 873–885.

Gallup, G. H., & Newport, F. (1991). Belief in paranormal phenomena among adult Americans. Skeptical Inquirer, 15(2), 137–146.

Galovski, T. E., Malta, L. S., & Blanchard, E. B. (2006). Road rage: Assessment and treatment of the angry, aggressive driver. Washington, DC: American Psychological Association.

Galton, F. (1883). Inquiry into human faculty and its development. London: Macmillan.

Gardner, H. (1983). Frames of mind. New York: Basic Books.

Gardner, H. (1999). Intelligence reframed. New York: Basic Books.

Gardner, H. (2006a). Multiple intelligences: New horizons. New York: Basic Books.

Gardner, H. (2006b). On failing to grasp the core of MI theory: A response to Visser et al. Intelligence, 34, 503–505.

Gardner, H., & Moran, S. (2006). The science of multiple intelligences theory: A response to Lynn Waterhouse. Educational Psychologist, 41, 227–232.

Gardner, M. (2001). Facilitated communication: A cruel farce. Skeptical Inquirer, 25(1), 17–19.

Gauthier, D. (1975). Reason and maximization. Canadian Journal of Philosophy, 4, 411–433.

Gazzaniga, M. S. (1998). The mind’s past. Berkeley: University of California Press.

Geary, D. C. (2005). The origin of the mind: Evolution of brain, cognition, and general intelligence. Washington, DC: American Psychological Association.

Geier, A. B., Rozin, P., & Doros, G. (2006). Unit bias. A new heuristic that helps explain the effect of portion size on food intake. Psychological Science, 17, 521–525.

Gernsbacher, M. A., Dawson, M., & Goldsmith, H. H. (2005). Three reasons not to believe in an autism epidemic. Psychological Science, 14, 55–58.

Gernsbacher, M. A., & Faust, M. E. (1991). The mechanism of suppression: A component of general comprehension skill. Journal of Experimental Psychology: Learning, Memory, and Cognition, 17, 245–262.

Gigerenzer, G. (1996). On narrow norms and vague heuristics: A reply to Kahneman and Tversky (1996). Psychological Review, 103, 592–596.

Gigerenzer, G. (2002). Calculated risks: How to know when numbers deceive you. New York: Simon & Schuster.

Gigerenzer, G. (2004). Dread risk, September 11, and fatal traffic accidents. Psychological Science, 15, 286–287.

Gigerenzer, G. (2007). Gut feelings: The intelligence of the unconscious. New York: Viking Penguin.

Gigerenzer, G., & Goldstein, D. G. (1996). Reasoning the fast and frugal way: Models of bounded rationality. Psychological Review, 103, 650–669.

Gigerenzer, G., Hertwig, R., van den Broek, E., Fasolo, B., & Katsikopoulis, K. (2005). Communicating statistical information. Risk Analysis, 25, 623–629.

Gigerenzer, G., & Todd, P. M. (1999). Simple heuristics that make us smart. New York: Oxford University Press.

Gilbert, D. T. (1991). How mental systems believe. American Psychologist, 46, 107–119.

Gilbert, D. T. (2006). Stumbling on happiness. New York: Alfred A. Knopf.

Gilbert, D. T., Pelham, B. W., & Krull, D. S. (1988). On cognitive busyness: When person perceivers meet person perceived. Journal of Personality and Social Psychology, 54, 733–740.

Gilbert, D. T., Pinel, E. C., Wilson, T. D., Blumberg, S. J., & Wheatley, T. P. (2002). Durability bias in affective forecasting. 收录于 T. Gilovich, D. Griffin, & D. Kahneman (Eds.), Heuristics and biases: The psychology of intuitive judgment (292–312). Cambridge: Cambridge University Press.

Gilhooly, K. J., & Murphy, P. (2005). Differentiating insight from non-insight problems. Thinking and Reasoning, 11, 279–302.

Gilovich, T. (1991). How we know what isn’t so. New York: Free Press.

Gilovich, T., Griffin, D., & Kahneman, D. (Eds.) (2002). Heuristics and biases: The psychology of intuitive judgment. New York: Cambridge University Press.

Gil-White, F. J. (2005). Common misunderstandings of memes (and genes): The promise and the limits of the genetic analogy to cultural transmission processes. 收录于 S. Hurley & N. Chater (Eds.), Perspectives on imitation (Vol. 2) (317–338). Cambridge, MA: MIT Press.

Gintis, H. (2007). A framework for the unification of the behavioral sciences. Behavioral and Brain Sciences, 30, 1–61.

Girotto, V. (2004). Task understanding. 收录于 J. P. Leighton & R. J. Sternberg (Eds.), The nature of reasoning (103–125). Cambridge: Cambridge University Press.

Girotto, V., & Gonzalez, M. (2001). Solving probabilistic and statistical problems: A matter of information structure and question form. Cognition, 78, 247–276.

Gladwell, M. (2000, August 21 & 28). The art of failure: Why some people choke and others panic. The New Yorker, 84–92.

Gladwell, M. (2005). Blink. New York: Little, Brown.

Glenberg, A. M. (1997). What memory is for. Behavioral and Brain Sciences, 20, 1–55.

Goel, V., & Dolan, R. J. (2003). Explaining modulation of reasoning by belief. Cognition, 87, B11–B22.

Goff, M., & Ackerman, P. L. (1992). Personality-intelligence relations: Assessment of typical intellectual engagement. Journal of Educational Psychology, 84, 537–552.

Goldman-Rakic, P. S. (1992). Working memory and the mind. Scientific American, 267, 111–117.

Goldstein, D. G., & Gigerenzer, G. (1999). The recognition heuristic: How ignorance makes us smart. 收录于 G. Gigerenzer & P. M. Todd (Eds.), Simple heuristics that make us smart (37–58). New York: Oxford University Press.

Goldstein, D. G., & Gigerenzer, G. (2002). Models of ecological rationality: The recognition heuristic. Psychological Review, 109, 75–90.

Goleman, D. (1995). 情商(Emotional intelligence). 纽约: Bantam Books.

Goleman, D. (2006). 社交智能(Social intelligence). 纽约: Bantam Books.

Gollwitzer, P. M. (1999). 执行意图(Implementation intentions): 简单计划的强大效果. 美国心理学家, 54, 493–503.

Gollwitzer, P. M., & Schaal, B. (1998). 行动中的元认知(Metacognition): 执行意图的重要性. 人格与社会心理学评论, 2, 124–136.

Gordon, M., Lewandowski, L., & Keiser, S. (1999). 针对功能相对良好学生的学习障碍标签: 批判性分析. 学习障碍杂志, 32, 485–490.

Gray, J. R., Chabris, C. F., & Braver, T. S. (2003). 一般流体智力的神经机制. 自然神经科学, 6, 316–322.

Green, L., & Myerson, J. (2004). 延迟和概率奖励选择的折扣框架. 心理学公报, 130, 769–792.

Greene, J. (2005). 认知神经科学与道德心智的结构. 见 P. Carruthers, S. Laurence, & S. Stich (编), 先天心智 (338–352). 牛津: 牛津大学出版社.

Greene, J., Nystrom, L. E., Engell, A. D., Darley, J. M., & Cohen, J. D. (2004). 道德判断中认知冲突与控制的神经基础. 神经元, 44, 389–400.

Greene, J., Sommerville, R. B., Nystrom, L. E., Darley, J. M., & Cohen, J. D. (2001). 道德判断中情绪参与的功能性磁共振成像研究. 科学, 293, 2105–2108.

Greenfield, P. M. (1998). 智商的文化演化. 见 U. Neisser (编), 上升曲线: 智商及相关测量的长期变化 (81–123). 华盛顿特区: 美国心理学会.

Griffin, D., & Tversky, A. (1992). 证据的权衡与信心的决定因素. 认知心理学, 24, 411–435.

Griffin, D. W., & Varey, C. A. (1996). 迈向过度自信的共识. 组织行为与人类决策过程, 65, 227–231.

Groopman, J. (2007). 医生如何思考. 波士顿: Houghton Mifflin.

Hacking, I. (1995). 重写灵魂: 多重人格与记忆科学. 普林斯顿: 普林斯顿大学出版社.

Haidt, J. (2001). 情绪之犬及其理性之尾: 道德判断的社会直觉主义方法. 心理学评论, 108, 814–834.

Hambrick, D. Z. (2003). 为什么有些人比其他人更有知识? 知识获取的纵向研究. 记忆与认知, 31, 902–917.

Hamilton, W. D. (1996). 基因国度的窄路. 牛津: W. H. Freeman.

Hammill, D. D. (1990). 关于定义学习障碍: 新兴的共识. 学习障碍杂志, 23, 74–84.

Hardman, D. (1998). 选择任务中是否发生推理? 基于相关性理论的比较. 思维与推理, 4, 353–376.

Harman, G. (1995). 理性(Rationality). 见 E. E. Smith & D. N. Osherson (编), 思维 (第3卷) (175–211). 剑桥, 马萨诸塞州: MIT出版社.

Harnishfeger, K. K., & Bjorklund, D. F. (1994). 抑制个体差异的发展视角. 学习与个体差异, 6, 331–356.

Harris, R. J., & Joyce, M. (1980). 什么是公平? 这取决于你如何提出问题. 人格与社会心理学杂志, 38, 165–179.

Harris, S. (2004). 信仰的终结: 宗教、恐怖主义与理性的未来. 纽约: Norton.

Hartman, R. S., Doane, M. J., & Woo, C. (1991). 消费者理性与现状偏见. 经济学季刊, 106, 141–162.

Harvey, N. (2007). 启发式的使用: 来自预测研究的洞见. 思维与推理, 13, 5–24.

Hasher, L., Lustig, C., & Zacks, R. (2007). 抑制机制与注意力控制. 见 A. Conway, C. Jarrold, M. Kane, A. Miyake, & J. Towse (编), 工作记忆的变异 (227–249). 纽约: 牛津大学出版社.

Hasher, L., Zacks, R. T., & May, C. P. (1999). 抑制控制、昼夜节律唤醒与年龄. 见 D. Gopher & A. Koriat (编), 注意力与表现XVII, 表现的认知调节: 理论与应用的互动 (653–675). 剑桥, 马萨诸塞州: MIT出版社.

Haslam, N., & Baron, J. (1994). 智力、人格与审慎(prudence). 见 R. J. Sternberg & P. Ruzgis (编), 人格与智力 (32–58). 剑桥: 剑桥大学出版社.

Hastie, R., & Dawes, R. M. (2001). 不确定世界中的理性选择. 千橡市, 加利福尼亚州: Sage.

Hauser, M. (2006). 道德心智. 纽约: HarperCollins.

Heath, C., Larrick, R. P., & Wu, G. (1999). 目标作为参照点. 认知心理学, 38, 79–109.

Henneberger, M. (2004年7月19日). 人民的女性. 新闻周刊, 31.

Herrnstein, R. J. (1990). 理性选择理论: 必要但不充分. 美国心理学家, 45, 356–367.

Herrnstein, R. J., & Murray, C. (1994). 钟形曲线. 纽约: Free Press.

Higgins, D. M., Peterson, J. B., Pihl, R. O., & Lee, A. G. M. (2007). 前额叶认知能力、智力、大五人格与高级学业及工作表现的预测. 人格与社会心理学杂志, 93, 298–319.

Hilton, D. J. (2003). 心理学与金融市场: 理解和纠正非理性决策的应用. 见 I. Brocas & J. D. Carrillo (编), 经济决策的心理学 (第1卷): 理性与幸福 (273–297). 牛津: 牛津大学出版社.

Hines, T. M. (2003). 伪科学与超自然现象 (第2版). 布法罗, 纽约州: Prometheus Books.

Hoch, S. J. (1985). 反事实推理与预测个人事件的准确性. 实验心理学杂志: 学习、记忆与认知, 11, 719–731.

Hollis, M. (1996). 行动中的理性: 社会科学哲学论文集. 剑桥: 剑桥大学出版社.

Holyoak, K. J., & Morrison, R. G. (编) (2005). 剑桥思维与推理手册. 纽约: 剑桥大学出版社.

Horn, J. L., & Cattell, R. B. (1967). Age differences in fluid and crystallized intelligence. Acta Psychologica, 26, 1–23.

Horn, J. L., & Noll, J. (1997). Human cognitive capabilities: Gf-Gc theory. In D. Flanagan, J. Genshaft, & P. Harrison (Eds.), Contemporary intellectual assessment: Theories, tests, and issues (53–91). New York: Guilford Press.

Hsee, C. K. (1996). The evaluability hypothesis: An explanation of preference reversals between joint and separate evaluations of alternatives. Organizational Behavior and Human Decision Processes, 46, 247–257.

Hsee, C. K., & Hastie, R. (2006). Decision and experience: Why don’t we choose what makes us happy? Trends in Cognitive Sciences, 10, 31–37.

Hsee, C. K., Loewenstein, G. F., Blount, S., & Bazerman, M. H. (1999). Preference reversals between joint and separate evaluations of options: A review and theoretical analysis. Psychological Bulletin, 125, 576–590.

Hsee, C. K., & Rottenstreich, Y. (2004). Music, pandas, and muggers: On the affective psychology of value. Journal of Experimental Psychology: General, 133, 23–30.

Hsee, C. K., & Zhang, J. (2004). Distinction bias: Misprediction and mischoice due to joint evaluation. Journal of Personality and Social Psychology, 86, 680–695.

Hudson, A., Melita, B., & Arnold, N. (1993). A case study assessing the validity of facilitated communication. Journal of Autism and Developmental Disorders, 23, 165–173.

Hull, D. L. (2000). Taking memetics seriously: Memetics will be what we make it. In R. Aunger (Ed.), Darwinizing culture: The status of memetics as a science (43–67). Oxford: Oxford University Press.

Hull, D. L. (2001). Science and selection: Essays on biological evolution and the philosophy of science. Cambridge: Cambridge University Press.

Hunt, C. E. (2001). Sudden infant death syndrome and other causes of infant mortality: Diagnosis, mechanisms, and risk for recurrence of siblings. American Journal of Respiratory and Critical Care Medicine, 164, 346–357.

Hunt, E., & Carlson, J. (2007). Considerations relating to the study of group differences in intelligence. Perspectives on Psychological Science, 2, 194–213.

Immelman, A. (2001, January 14). Bush gets bad rap on intelligence. Retrieved July 16, 2007 from http://www.csbsju.edu/uspp/Election/bush011401.htm.

Jackendoff, R. (1996). How language helps us think. Pragmatics and Cognition, 4, 1–34.

Jacobson, J. W., Foxx, R. M., & Mulick, J. A. (Eds.) (2004). Controversial therapies for developmental disabilities: Fads, fashion, and science in professional practice. Mahwah, NJ: Erlbaum.

Jacobson, J. W., Mulick, J. A., & Schwartz, A. A. (1995). A history of facilitated communication: Science, pseudoscience, and antiscience. American Psychologist, 50, 750–765.

Jacoby, S. (2008). The age of American unreason. New York: Pantheon.

Jacowitz, K. E., & Kahneman, D. (1995). Measures of anchoring in estimation tasks. Personality and Social Psychology Bulletin, 21, 1161–1167.

Jarvis, C. (2000). The rise and fall of Albania’s pyramid schemes. Finance & Development, 47(1).

Jasper, J. D., & Chirstman, S. D. (2005). A neuropsychological dimension for anchoring effects. Journal of Behavioral Decision Making, 18, 343–369.

Jeffrey, R. C. (1983). The logic of decision (2nd ed.). Chicago: University of Chicago Press.

Jepson, C., Krantz, D., & Nisbett, R. (1983). Inductive reasoning: Competence or skill? Behavioral and Brain Sciences, 6, 494–501.

Johnson, E. J., & Goldstein, D. G. (2006). Do defaults save lives? In S. Lichtenstein & P. Slovic (Eds.), The construction of preference (682–688). Cambridge: Cambridge University Press.

Johnson, E. J., Hershey, J., Meszaros, J., & Kunreuther, H. (2000). Framing, probability distortions, and insurance decisions. In D. Kahneman & A. Tversky (Eds.), Choices, values, and frames (224–240). Cambridge: Cambridge University Press.

Johnson, M. K. (1991). Reality monitoring: Evidence from confabulation in organic brain disease patients. In G. Prigantano & D. Schacter (Eds.), Awareness of deficit after brain injury (121–140). New York: Oxford University Press.

Johnson-Laird, P. N. (1983). Mental models. Cambridge, MA: Harvard University Press.

Johnson-Laird, P. N. (1999). Deductive reasoning. Annual Review of Psychology, 50, 109–135.

Johnson-Laird, P. N. (2005). Mental models and thought. In K. J. Holyoak & R. G. Morrison (Eds.), The Cambridge handbook of thinking and reasoning (185–208). New York: Cambridge University Press.

Johnson-Laird, P. N. (2006). How we reason. Oxford: Oxford University Press.

Kagan, J., Rosman, B. L., Day, D., Albert, J., & Phillips, W. (1964). Information processing in the child: Significance of analytic and reflective attitudes. Psychological Monographs, 78, No. 578.

Kahneman, D. (1999). Objective happiness. In D. Kahneman, E. Diener, & N. Schwarz (Eds.), Well-being: The foundations of hedonic psychology (3–25). Thousand oaks, CA: Sage.

Kahneman, D. (2000). A psychological point of view: Violations of rational rules as a diagnostic of mental processes. Behavioral and Brain Sciences, 23, 681–683.

Kahneman, D. (2003a). A perspective on judgment and choice: Mapping bounded rationality. American Psychologist, 58, 697–720.

Kahneman, D. (2003b). A psychological perspective on economics. American Economic Review, 93, 162–168.

Kahneman, D., Diener, E., & Schwarz, N. (Eds.) (1999). Well-being: The foundations of hedonic psychology. Thousand oaks, CA: Sage.

Kahneman, D., & Frederick, S. (2002). Representativeness revisited: Attribute substitution in intuitive judgment. In T. Gilovich, D. Griffin, & D. Kahneman (Eds.), Heuristics and biases: The psychology of intuitive judgment (49–81). New York: Cambridge University Press.

Kahneman, D., & Frederick, S. (2005). A model of heuristic judgment. In K. J. Holyoak & R. G. Morrison (Eds.), The Cambridge handbook of thinking and reasoning (267–293). New York: Cambridge University Press.

Kahneman, D., Knetsch, J. L., & Thaler, R. (1986). Fairness as a constraint on profit seeking: Entitlements in the market. American Economic Review, 76, 728–741.

Kahneman, D., Knetsch, J. L., & Thaler, R. (1991). The endowment effect, loss aversion, and status quo bias. Journal of Economic Perspectives, 5, 193–206.

Kahneman, D., Krueger, A. B., schkade, D., Schwarz, N., & Stone, A. (2006). Would you be happier if you were richer? A focusing illusion. Science, 312, 1908–1910.

Kahneman, D., & Tversky, A. (1972). On prediction and judgment. Oregon Research Institute Monograph, 12(4).

Kahneman, D., & Tversky, A. (1979). Prospect theory: An analysis of decision under risk. Econometrica, 47, 263–291.

Kahneman, D., & Tversky, A. (1982a). On the study of statistical intuitions. In D. Kahneman, P. Slovic, & A. Tversky (Eds.), Judgment under uncertainty: Heuristics and biases (493–508). Cambridge: Cambridge University Press.

Kahneman, D., & Tversky, A. (1982b). The simulation heuristic. In D. Kahneman, P. Slovic, & A. Tversky (Eds.), Judgment under uncertainty: Heuristics and biases (201–208). Cambridge: Cambridge University Press.

Kahneman, D., & Tversky, A. (1984). Choices, values, and frames. American Psychologist, 39, 341–350.

Kahneman, D., & Tversky, A. (1996). On the reality of cognitive illusions. Psychological Review, 103, 582–591.

Kahneman, D., & Tversky, A. (Eds.) (2000). Choices, values, and frames. Cambridge: Cambridge University Press.

Kanazawa, S. (2004). General intelligence as a domain-specific adaptation. Psychological Review, 111, 512–523.

Kane, M. J. (2003). The intelligent brain in conflict. Trends in Cognitive Sciences, 7, 375–377.

Kane, M. J., Bleckley, M., Conway, A., & Engle, R. W. (2001). A controlled-attention view of WM capacity. Journal of Experimental Psychology: General, 130, 169–183.

Kane, M. J., & Engle, R. W. (2002). The role of prefrontal cortex working-memory capacity, executive attention, and general fluid intelligence: An individual-differences perspective. Psychonomic Bulletin and Review, 9, 637–671.

Kane, M. J., & Engle, R. W. (2003). Working-memory capacity and the control of attention: The contributions of goal neglect, response competition, and task set to Stroop interference. Journal of Experimental Psychology: General, 132, 47–70.

Kane, M. J., Hambrick, D. Z., & Conway, A. R. A. (2005). Working memory capacity and fluid intelligence are strongly related constructs: Comment on Ackerman, Beier, and Boyle (2005). Psychological Bulletin, 131, 66–71.

Kane, M. J., Hambrick, D. Z., Tuholski, S. W., Wilhelm, O., Payne, T., & Engle, R. W. (2004). The generality of working memory capacity: A latent-variable approach to verbal and visuospatial memory span and reasoning. Journal of Experimental Psychology: General, 133, 189–217.

Kardash, C. M., & Scholes, R. J. (1996). Effects of pre-existing beliefs, epistemological beliefs, and need for cognition on interpretation of controversial issues. Journal of Educational Psychology, 88, 260–271.

Kaufman, J. S. (2001). WAIs-III IQs, Horn’s theory, and generational changes from young adulthood to old age. Intelligence, 29, 131–167.

Keating, D. P. (1978). A search for social intelligence. Journal of Educational Psychology, 70, 218–223.

Keating, D. P. (1990). Charting pathways to the development of expertise. Educational Psychologist, 25, 243–267.

Kelman, M., & Lester, G. (1997). Jumping the queue: An inquiry into the legal treatment of students with learning disabilities. Cambridge, MA: Harvard University Press.

Kermer, D. A., Driver-Linn, E., Wilson, T. D., & Gilbert, D. T. (2006). Loss aversion is an affective forecasting error. Psychological Science, 17, 649–653.

Kern, L., & Doherty, M. E. (1982). “Pseudodiagnosticity” in an idealized medical problem-solving environment. Journal of Medical Education, 57, 100–104.

Kessler, R. (2004). A matter of character: Inside the White House of George W. Bush. New York: sentinel.

Khan, U., & Dhar, R. (2007). Where there is a way, is there a will? The effect of future choices on self-control. Journal of Experimental Psychology: General, 136, 277–288.

Kihlstrom, J. F., & Cantor, N. (2000). Social intelligence. In R. J. Sternberg (Ed.), Handbook of intelligence (359–379). New York: Cambridge University Press.

Kimberg, D. Y., D’Esposito, M., & Farah, M. J. (1998). Cognitive functions in the prefrontal cortex—working memory and executive control. Current Directions in Psychological Science, 6, 185–192.

King, R. N., & Koehler, D. J. (2000). Illusory correlations in graphological inference. Journal of Experimental Psychology: Applied, 6, 336–348.

Kirby, K. N., & Herrnstein, R. J. (1995). Preference reversals due to myopic discounting of delayed reward. Psychological Science, 6, 83–89.

Kirby, K. N., Winston, G. C., & Santiesteban, M. (2005). Impatience and grades: Delay-discount rates correlate negatively with college GPA. Learning and Individual Differences, 15, 213–222.

Kirkpatrick, L., & Epstein, S. (1992). Cognitive-experiential self-theory and subjective probability: Evidence for two conceptual systems. Journal of Personality and Social Psychology, 63, 534–544.

Kitcher, P. (1993). The advancement of science. New York: Oxford University Press.

Klaczynski, P. A. (1997). Bias in adolescents’ everyday reasoning and its relationship with intellectual ability, personal theories, and self-serving motivation. Developmental Psychology, 33, 273–283.

Klaczynski, P. A. (2001). Analytic and heuristic processing influences on adolescent reasoning and decision making. Child Development, 72, 844–861.

Klaczynski, P. A., & Gordon, D. H. (1996). 自利影响对青少年评估信念相关证据的作用。儿童心理学实验杂志, 62, 317–339.

Klaczynski, P. A., Gordon, D. H., & Fauth, J. (1997). 目标导向的批判性推理与批判性推理偏差的个体差异。教育心理学杂志, 89, 470–485.

Klaczynski, P. A., & Lavallee, K. L. (2005). 领域特定认同、认识论调节(epistemic regulation)和智力能力作为基于信念推理的预测因素:双过程视角。儿童心理学实验杂志, 92, 1–24.

Klaczynski, P. A., & Robinson, B. (2000). 个人理论、智力能力和认识论信念:成人年龄差异在日常推理任务中的表现。心理学与衰老, 15, 400–416.

Klauer, K. C., Stahl, C., & Erdfelder, E. (2007). 抽象选择任务:新数据和一个几乎全面的模型。实验心理学杂志:学习、记忆与认知, 33, 688–703.

Klayman, J., & Ha, Y. (1987). 假设检验中的证实、证伪和信息。心理学评论, 94, 211–228.

Klein, G. (1998). 力量之源:人们如何做决策。 剑桥,马萨诸塞州:麻省理工学院出版社。

Klein, P. (1997). 将智力问题乘以八倍:对加德纳理论的批评。加拿大教育杂志, 22, 377–394.

Klein, P. (2003). 重新思考认知资源和课程表征的多样性:“学习风格”和”多元智能”的替代方案。课程研究杂志, 35, 45–81.

Koehler, D. J. (1994). 假设生成与判断信心。实验心理学杂志:学习、记忆与认知, 20, 461–469.

Koehler, D. J., & Harvey, N. (主编) (2004). 布莱克威尔判断与决策手册。 牛津:布莱克威尔出版社。

Koehler, J. J. (1993). 先验信念对证据质量科学判断的影响。组织行为与人类决策过程, 56, 28–55.

Kokis, J., Macpherson, R., Toplak, M., West, R. F., & Stanovich, K. E. (2002). 启发式和分析式加工:年龄趋势及其与认知能力和认知风格的关联。儿童心理学实验杂志, 83, 26–52.

Koriat, A., Lichtenstein, S., & Fischhoff, B. (1980). 信心的理由。实验心理学杂志:人类学习与记忆, 6, 107–118.

Kornblith, H. (1993). 归纳推理及其自然基础。 剑桥,马萨诸塞州:麻省理工学院出版社。

Krantz, D. H. (1981). 人类推理的改进和L. J. Cohen的一个错误。行为与脑科学, 4, 340–341.

Krantz, M. (2000年5月26日). 星空之上!一些投资者寻求占星学指导——真的。今日美国报。

Krueger, A. B. (2007). 是什么造就了恐怖分子:经济学与恐怖主义的根源。 普林斯顿:普林斯顿大学出版社。

Krueger, J., & Zeiger, J. (1993). 社会分类与真正的错误共识效应。人格与社会心理学杂志, 65, 670–680.

Kruger, J., & Dunning, D. (1999). 不熟练且不自知:如何难以认识自己的无能导致自我评估膨胀。人格与社会心理学杂志, 77, 1121–1134.

Kruger, J., Epley, N., Parker, J., & Ng, Z.-W. (2005). 电子邮件中的自我中心主义(egocentrism):我们能像自己认为的那样良好沟通吗?人格与社会心理学杂志, 89, 925–936.

Kruglanski, A. W., & Webster, D. M. (1996). 有动机地封闭思维:“抓住”和”冻结”。心理学评论, 103, 263–283.

Kuhberger, A. (1998). 框架对风险决策的影响:元分析。组织行为与人类决策过程, 75, 23–55.

Kuhn, D. (1991). 论证的技能。 剑桥:剑桥大学出版社。

Kuhn, D. (1992). 将思考作为论证。哈佛教育评论, 62, 155–178.

Kuhn, D. (1993). 连接科学推理和非正式推理。美林-帕尔默季刊, 38, 74–103.

Kuhn, D. (2005). 思考教育。 剑桥,马萨诸塞州:哈佛大学出版社。

Kuhn, D. (2007年2月/3月). 草率下结论:能指望人们做出合理判断吗?科学美国人思维, 44–51.

Kuncel, N. R., Hezlett, S. A., & Ones, D. S. (2004). 学业表现、职业潜力、创造力和工作表现:一个构念能预测所有这些吗?人格与社会心理学杂志, 86, 148–161.

Kunda, Z. (1990). 动机推理的理由。心理学通报, 108, 480–498.

Kunda, Z. (1999). 社会认知:理解他人。 剑桥,马萨诸塞州:麻省理工学院出版社。

Lagerfeld, S. (2004). 书呆子的复仇。威尔逊季刊, 28(3), 28–34.

Lakoff, G. (2004). 别想那只大象:了解你的价值观并框定辩论。 白河交界处,佛蒙特州:切尔西绿色出版社。

Lakoff, G. (2007). 思考要点:传播我们的美国价值观和愿景。 纽约:法拉,斯特劳斯和吉鲁出版社。

Laland, K. N., & Brown, G. R. (2002). 理性与谬误:人类行为的进化视角。 牛津:牛津大学出版社。

Langer, E. J. (1975). 控制错觉。人格与社会心理学杂志, 32, 311–328.

Laqueur, W. (2004). 即将到来的恐怖主义。政策评论, 126, 49–64.

Larrick, R. P. (2004). 去偏差(debiasing)。载于 D. J. Koehler & N. Harvey (主编), 布莱克威尔判断与决策手册 (316–337). 马尔登,马萨诸塞州:布莱克威尔出版社。

Larrick, R. P., Burson, K. A., & Soll, J. B. (2007). 社会比较与信心:认为自己优于平均水平何时预测过度自信(以及何时不会)。组织行为与人类决策过程, 102, 76–94.

LeBoeuf, R. A., & Shafir, E. (2003). 深思熟虑与肤浅框架:关于易受框架效应影响的研究。行为决策杂志, 16, 77–92.

LeBoeuf, R. A., & Shafir, E. (2005). 决策制定。收录于 K. J. Holyoak & R. G. Morrison (编),《剑桥思维与推理手册》(243–265)。纽约:剑桥大学出版社。

LeBoeuf, R. A., & Shafir, E. (2006). 长短之别:物理锚定效应。《行为决策》,19, 393–406。

Legrenzi, P., Girotto, V., & Johnson-Laird, P. N. (1993). 推理和决策中的聚焦。《认知》,49, 37–66。

Lehman, D. (1991). 《时代的标志:解构主义与保罗·德曼的陨落》。纽约:波塞冬出版社。

Lehman, D. R., & Nisbett, R. E. (1990). 本科训练对推理影响的纵向研究。《发展心理学》,26, 952–960。

Lemann, N. (1999). 《大考:美国精英制度的秘史》。纽约:法勒、施特劳斯和吉鲁出版社。

Lepine, R., Barrouillet, P., & Camos, V. (2005). 是什么使工作记忆广度(working memory span)如此能预测高级认知?《心理学通报与评论》,12, 165–170。

Leshowitz, B., Dicerbo, K. E., & Okun, M. A. (2002). 方法论推理教学对信息评估的影响。《心理学教学》,29, 5–10。

Leshowitz, B., Jenkens, K., Heaton, S., & Bough, T. (1993). 培养学习障碍学生的批判性思维技能:一个教学计划。《学习障碍杂志》,26, 483–490。

Leslie, A. M. (1987). 假装与表征:“心智理论”的起源。《心理学评论》,94, 412–426。

Levelt, W. (1995). 心理学的各个篇章。收录于 R. L. Solso & D. W. Massaro (编),《心智科学:2001及其后》(184–202)。纽约:牛津大学出版社。

Levesque, H. J. (1986). 让计算机成为信仰者。《人工智能》,30, 81–108。

Levesque, H. J. (1989). 逻辑与推理的复杂性。收录于 R. H. Thomason (编),《哲学逻辑与人工智能》(73–107)。荷兰多德雷赫特:克鲁沃学术出版社。

Levin, I. P., Gaeth, G. J., Schreiber, J., & Lauriola, M. (2002). 框架效应的新视角:效应量的分布、个体差异和效应类型的独立性。《组织行为与人类决策过程》,88, 411–429。

Levin, I. P., Wasserman, E. A., & Kao, S. F. (1993). 在情境判断中检验有偏信息使用的多种方法。《组织行为与人类决策过程》,55, 228–250。

Liberman, N., & Klar, Y. (1996). 沃森选择任务中的假设检验:社会交换作弊检测还是任务理解。《认知》,58, 127–156。

Lichtenstein, S., & Fischhoff, B. (1977). 知道更多的人也更了解自己知道多少吗?《组织行为与人类表现》,20, 159–183。

Lichtenstein, S., Fischhoff, B., & Phillips, L. (1982). 概率校准:1980年之前的研究现状。收录于 D. Kahneman, P. Slovic, & A. Tversky (编),《不确定性下的判断:启发式与偏差》(306–334)。剑桥:剑桥大学出版社。

Lichtenstein, S., & Slovic, P. (编) (2006). 《偏好的构建》。剑桥:剑桥大学出版社。

Lieberman, M. D. (2000). 直觉:一种社会认知神经科学途径。《心理学通报》,126, 109–137。

Lieberman, M. D. (2003). 反射性和反思性判断过程:一种社会认知神经科学途径。收录于 J. P. Forgas, K. R. Williams, & W. von Hippel (编),《社会判断:内隐与外显过程》(44–67)。纽约:剑桥大学出版社。

Lilienfeld, S. O. (2007). 造成伤害的心理治疗。《心理科学展望》,2, 53–70。

Lilienfeld, S. O., & Arkowitz, H. (2007, 四月). 自闭症:一种流行病。《科学美国人·心智》,82–83。

Lilienfeld, S. O., Lohr, J. M., & Moirer, D. (2001). 心理学的科学与伪科学课程教学:有用的资源。《心理学教学》,28(3), 182–191。

Lillard, A. (2001). 假装游戏作为孪生地球:一种社会认知分析。《发展评论》,21, 495–531。

Lipsitt, L. P. (2003). 婴儿猝死:一种生物行为现象?《心理科学当前方向》,12, 164–170。

Lipstadt, D. (1994). 《否认大屠杀》。纽约:Plume出版社。

Locke, E. A., & Latham, G. P. (1991). 通过目标设定进行自我调节。《组织行为与人类决策过程》,50, 212–247。

Loewenstein, G., & Prelec, D. (1991). 负时间偏好。《美国经济评论》,81, 347–352。

Loewenstein, G. F. (1996). 失控:本能影响对行为的作用。《组织行为与人类决策过程》,65, 272–292。

Loewenstein, G. F., Read, D., & Baumeister, R. (编) (2003). 《时间与决策:跨期选择的经济学与心理学视角》。纽约:拉塞尔·塞奇基金会。

Loewenstein, G. F., Weber, E. U., Hsee, C. K., & Welch, N. (2001). 作为感觉的风险。《心理学通报》,127, 267–286。

Loftus, E. F., & Guyer, M. J. (2002, 五月/六月). 谁虐待了简·多伊:单一案例史的危险。《怀疑论者探究》,26(3), 24–32。

Loftus, E. F., & Ketcham, K. (1994). 《压抑记忆的神话:虚假记忆与性虐待指控》。纽约:圣马丁出版社。

Lubinski, D. (2004). 认知能力特刊导言:斯皮尔曼(1904)《一般智力的客观确定与测量》一百年后。《人格与社会心理学杂志》,86, 96–111。

Luce, R. D., & Raiffa, H. (1957). 《博弈与决策》。纽约:威利出版社。

Lumsden, C. J., & Wilson, E. O. (1981). 《基因、心智与文化》。马萨诸塞州剑桥:哈佛大学出版社。

Lynch, A. (1996). 《思想传染》。纽约:基础图书出版社。

Macchi, L., & Mosconi, G. (1998). 基础比率谬误中的计算特征与频率论表述。《瑞士心理学杂志》,57, 79–85。

Macerlean, N. (2002, August 4). Do the sums—it’s in your interest. Observer (London), cash 2–3.

Mackie, G. (1996). Ending footbinding and infibulation: A convention account. American Sociological Review, 61, 999–1017.

Macpherson, R., & Stanovich, K. E. (2007). 认知能力、思维倾向和教学设置作为批判性思维的预测因素。Learning and Individual Differences, 17, 115–127.

Malkiel, B. G. (2004). 漫步华尔街 (第8版). New York: Norton.

Manktelow, K. I. (1999). 推理与思考. Hove, England: Psychology Press.

Manktelow, K. I. (2004). 推理与理性:纯粹与实践。In K. I. Manktelow & M. C. Chung (Eds.), 推理心理学:理论与历史视角 (157–177). Hove, England: Psychology Press.

Manktelow, K. I., & Chung, M. C. (2004). 推理心理学:理论与历史视角. Hove, England: Psychology Press.

Marek, P., Jackson, S. L., Griggs, R. A., & Christopher, A. N. (1998). 批判性思维补充读物。Teaching of Psychology, 25, 266–269.

Margolis, H. (1987). 模式、思维与认知. Chicago: University of Chicago Press.

Margolis, H. (1996). 应对风险. Chicago: University of Chicago Press.

Markovits, H., & Nantel, G. (1989). 逻辑结论的产生和评估中的信念偏差效应。Memory & Cognition, 17, 11–17.

Markowitz, H. M. (1952). 财富的效用。Journal of Political Economy, 60, 151–158.

Marks, D. F. (2001). 通灵者的心理学. Buffalo, NY: Prometheus.

Marr, D. (1982). 视觉. San Francisco: W. H. Freeman.

Matthews, G., Zeidner, M., & Roberts, R. D. (2002). 情商:科学与迷思. Cambridge, MA: MIT Press.

Maule, J., & Villejoubert, G. (2007). 表象之下:重新框架框架效应。Thinking and Reasoning, 13, 25–44.

McCaffery, E. J., & Baron, J. (2004). 框架与税收:涉及家庭构成的税收政策评估。Journal of Economic Psychology, 25, 679–705.

McCaffery, E. J., & Baron, J. (2006a). 孤立效应与对财政政策间接效应的忽视。Journal of Behavioral Decision Making, 19, 289–302.

McCaffery, E. J., & Baron, J. (2006b). 思考税收。Psychology, Public Policy, and Law, 12, 106–135.

McCauley, R. N. (2000). 宗教的自然性与科学的非自然性。In F. C. Keil & R. A. Wilson (Eds.), 解释与认知 (61–85). Cambridge, MA: MIT Press.

McClure, S. M., Laibson, D. I., Loewenstein, G., & Cohen, J. D. (2004). 独立的神经系统评估即时和延迟的金钱奖励。Science, 306, 503–507.

McDermott, T. (2005). 完美士兵:劫机者们——他们是谁,为何这样做. New York: HarperCollins.

McElroy, T., & Seta, J. J. (2003). 框架效应:分析-整体视角。Journal of Experimental Social Psychology, 39, 610–617.

McEvoy, S. P., Stevenson, M. R., McCartt, A. T., Woodword, M., Haworth, C., Palamara, P., & Cercarelli, R. (2005, August 20). 手机在导致住院的机动车事故中的作用:病例交叉研究。British Medical Journal, 331(7514), 428.

McFadden, D. (1999). 经济学家的理性?Journal of Risk and Uncertainty, 19, 73–105.

McGrew, K. S. (1997). 根据提议的综合Gf-Gc框架分析主要智力测试。In D. Flanagan, J. Genshaft, & P. Harrison (Eds.), 当代智力评估:理论、测试与议题 (151–180). New York: Guilford Press.

McGrew, K. S., & Woodcock, R. W. (2001). 技术手册:Woodcock-Johnson III. Itasca, IL: Riverside Publishing.

McKenzie, C. R. M. (1994). 直觉判断策略的准确性:协变评估与贝叶斯推断。Cognitive Psychology, 26, 209–239.

McKenzie, C. R. M., Liersch, M. J., & Finkelstein, S. R. (2006). 政策默认值中隐含的建议。Psychological Science, 17, 414–420.

McNally, R. J. (2003). 恢复创伤记忆:来自实验室的观点。Current Directions in Psychological Science, 12, 32–35.

McNeil, B., Pauker, S., Sox, H., & Tversky, A. (1982). 关于替代疗法偏好的引出。New England Journal of Medicine, 306, 1259–1262.

Mealey, L. (1995). 反社会人格的社会生物学:整合的进化模型。Behavioral and Brain Sciences, 18, 523–599.

Mele, A. R. (2001). 自欺揭秘. Princeton: Princeton University Press.

Mele, A. R. (2003). 自欺中的情感与欲望。In A. Hatzimoysis (Ed.), 哲学与情感 (163–179). New York: Cambridge University Press.

Mele, A. R., & Rawling, P. (Eds.) (2004). 牛津理性手册. Oxford: Oxford University Press.

Mellers, B., Hertwig, R., & Kahneman, D. (2001). 频率表征能否消除合取谬误效应?对抗性合作的一次尝试。Psychological Science, 12, 269–275.

Menand, L. (2004, August 30). 非政治动物。The New Yorker, 92–96.

Mesoudi, A., Whiten, A., & Laland, K. N. (2006). 迈向统一的文化进化科学。Behavioral and Brain Sciences, 29, 329–383.

Messick, D. M. (1999). 社会环境中决策制定的替代逻辑。Journal of Economic Behavior & Organization, 39, 11–28.

Messick, D. M., & Schell, T. (1992). 社会决策制定中平等启发式的证据。Acta Psychologica, 80, 311–323.

Metcalfe, J., & Mischel, W. (1999). 延迟满足的热/冷系统分析:意志力的动力学。Psychological Review, 106, 3–19.

Mikhail, J. (2007). 普遍道德语法(Universal moral grammar):理论、证据与未来。Trends in Cognitive Sciences, 11, 143–152.

Millgram, E. (Ed.) (2001). 实践推理的多样性。马萨诸塞州剑桥:麻省理工学院出版社。

Mischel, W., & Ebbesen, E. B. (1970). 延迟满足中的注意力。人格与社会心理学杂志,16,329–337。

Mischel, W., Shoda, Y., & Rodriguez, M. L. (1989年5月26日). 儿童的延迟满足。科学,244,933–938。

Mitchell, P., Robinson, E. J., Isaacs, J. E., & Nye, R., M. (1996). 关于错误信念推理中的污染:成人而非儿童的现实主义偏见实例。认知,59,1–21。

Miyake, A., Friedman, N., Emerson, M. J., & Witzki, A. H. (2000). 执行功能的效用和多样性及其对复杂”额叶”任务的贡献:潜变量分析。认知心理学,41,49–100。

Molden, D. C., & Higgins, E. T. (2005). 动机性思维。载于 K. J. Holyoak & R. G. Morrison (编),剑桥思维与推理手册 (295–317)。纽约:剑桥大学出版社。

Moore, D. A. (2007). 毕竟并非那么高于平均水平:当人们相信自己低于平均水平时及其对社会比较中偏见理论的影响。组织行为与人类决策过程,102,42–58。

Moore, D. A., & small, D. A. (2007). 比较判断中的错误和偏见:关于我们既优于又劣于自己所想。人格与社会心理学杂志,92,972–989。

Moore, R. L. (1977). 寻找白乌鸦。纽约:牛津大学出版社。

Moscovitch, M. (1989). 虚构症与额叶系统:记忆神经心理学理论中的策略性检索与联想性检索。载于 H. L. Roediger & F. I. M. Craik (编),记忆与意识的多样性 (133–160)。新泽西州希尔斯代尔:埃尔鲍姆出版社。

Moshman, D. (1994). 推理、元推理与理性的促进。载于 A. Demetriou & A. Efklides (编),智力、心智与推理:结构与发展 (135–150)。阿姆斯特丹:爱思唯尔出版社。

Moshman, D. (2004). 从推断到推理:理性的构建。思维与推理,10,221–239。

Mostert, M. P. (2001). 1995年以来的辅助沟通:已发表研究综述。自闭症与发育障碍杂志,31(3),287–313。

Muller, I. (1991). 希特勒的司法:第三帝国的法院。马萨诸塞州剑桥:哈佛大学出版社。

Murphy, D., & Stich, S. (2000). 疯人院中的达尔文:进化心理学与精神障碍的分类。载于 P. Carruthers & A. Chamberlain (编),进化与人类心智:模块性、语言与元认知 (62–92)。剑桥:剑桥大学出版社。

Musella, D. P. (2005). 盖洛普民意调查显示美国人对超自然现象的信念持续存在。怀疑论者探究,29(5),5。

Mussweiler, T., & Englich, B. (2005). 阈下锚定:判断结果及其潜在机制。组织行为与人类决策过程,98,133–143。

Mussweiler, T., Englich, B., & Strack, F. (2004). 锚定效应。载于 R. Pohl (编),认知错觉:思维、判断和记忆中的谬误和偏见手册 (183–200)。英格兰霍夫:心理学出版社。

Mussweiler, T., Strack, F., & Pfeiffer, T. (2000). 克服不可避免的锚定效应:考虑相反面补偿选择性可及性。人格与社会心理学公报,9,1142–1150。

Myers, D. G. (1990). 社会心理学(第3版)。纽约:麦格劳-希尔出版社。

Myers, D. G. (2002). 直觉:其力量与危险。康涅狄格州纽黑文:耶鲁大学出版社。

Naftali, T. (2007). 乔治·H·W·布什。纽约:时代图书出版社。

Nathan, D., & Snedeker, M. (1995). 撒旦的沉默:仪式性虐待与现代美国猎巫运动的形成。纽约:基础图书出版社。

National Highway Traffic Safety Administration (2004). 2004年交通安全事实。华盛顿特区:作者。

National Safety Council (1990). 事故事实(1990年版)。芝加哥:作者。

National Safety Council (2001). 2001年美国伤害报告。2002年3月29日检索自 www.nsc.org/library/rept2000.htm

Neisser, U. (编) (1998). 上升的曲线:智商及相关指标的长期变化。华盛顿特区:美国心理学会。

Neisser, U., Boodoo, G., Bouchard, T., Boykin, A. W., Brody, N., Ceci, S. J., Halpern, D., Loehlin, J., Perloff, R., Sternberg, R., & Urbina, S. (1996). 智力:已知与未知。美国心理学家,51,77–101。

Neter, E., & Ben-Shakhar, G. (1989). 笔迹学推断的预测效度:元分析。人格与个体差异,10,737–745。

Newell, A. (1982). 知识层级。人工智能,18,87–127。

Newell, A. (1990). 认知的统一理论。马萨诸塞州剑桥:哈佛大学出版社。

Newstead, S. E., & Evans, J. St. B. T. (编) (1995). 思维与推理的视角。英格兰霍夫:埃尔鲍姆出版社。

NHTSA (2000). 车辆设计与攻击性,国家公路交通安全管理局,美国运输部 (DOT HS 809 194),2002年2月23日检索自NHTSA网站:http://www-nrd.nhtsa.dot.gov/pdf/nrd-11/DOT_HS_809194.pdf

Nichols, S., & Stich, S. P. (2003). 读心术:关于假装、自我觉察和理解他人心智的综合解释。牛津:牛津大学出版社。

Nickerson, R. S. (1988). 通过教学改进思维。载于 E. Z. Rothkopf (编),教育研究评论(第15卷) (3–57)。华盛顿特区:美国教育研究协会。

Nickerson, R. S. (1998). 确认偏误:多种伪装下的普遍现象。普通心理学评论,2,175–220。

Nickerson, R. S. (2004). 认知与机会:概率推理心理学。新泽西州马瓦:埃尔鲍姆出版社。

Nisbett, R. E. (1993). Rules for reasoning. Hillsdale, NJ: Erlbaum.

Nisbett, R. E., & Ross, L. (1980). Human inference: Strategies and shortcomings of social judgment. Englewood Cliffs, NJ: Prentice-Hall.

Nisbett, R. E., & Wilson, T. D. (1977). 说的比我们知道的多:关于心理过程的言语报告。Psychological Review, 84, 231–259.

Norris, S. P., & Ennis, R. H. (1989). Evaluating critical thinking. Pacific Grove, CA: Midwest Publications.

Northcraft, G. B., & Neale, M. A. (1987). 专家、业余者与房地产:房产定价决策的锚定与调整视角。Organizational Behavior and Human Decision Processes, 39, 84–97.

Nozick, R. (1993). The nature of rationality. Princeton: Princeton University Press.

Oaksford, M., & Chater, N. (1994). 选择任务作为最优数据选择的理性分析。Psychological Review, 101, 608–631.

Oaksford, M., & Chater, N. (1995). 推理理论与日常推断的计算解释。Thinking and Reasoning, 1, 121–152.

Oaksford, M., & Chater, N. (2007). Bayesian rationality: The probabilistic approach to human reasoning. Oxford: Oxford University Press.

Oatley, K. (1992). Best laid schemes: The psychology of emotions. Cambridge: Cambridge University Press.

Oatley, K. (1999). 为什么虚构可能比事实真实两倍:虚构作为认知和情感模拟。Review of General Psychology, 3, 101–117.

Oatley, K. (2004). Emotions: A brief history. New York: Blackwell.

O’Donoghue, T., & Rabin, M. (2000). 即时满足的经济学。Journal of Behavioral Decision Making, 13, 233–250.

Ohman, A., & Mineka, S. (2001). 恐惧、恐惧症与准备性:走向进化的恐惧与恐惧学习模块。Psychological Review, 108, 483–522.

Ones, D. S., Viswesvaran, C., & Dilchert, S. (2005). 选拔决策中的认知能力。见 O. Wilhelm & R. W. Engle 主编,Handbook of understanding and measuring intelligence (431–468). Thousand Oaks, CA: Sage.

Over, D. E. (2000). 生态理性及其启发式。Thinking and Reasoning, 6, 182–192.

Over, D. E. (2002). 进化心理学的理性。见 J. L. Bermudez & A. Millar 主编,Reason and nature: Essays in the theory of rationality (187–207). Oxford: Oxford University Press.

Over, D. E. (2004). 理性与规范性/描述性区分。见 D. J. Koehler & N. Harvey 主编,Blackwell handbook of judgment and decision making (3–18). Malden, MA: Blackwell.

Ozer, D. J., & Benet-Martinez, V. (2006). 人格与结果性后果的预测。Annual Review of Psychology, 57, 401–421.

Pacini, R., & Epstein, S. (1999). 理性与经验性信息加工风格与人格、基本信念及比率偏差现象的关系。Journal of Personality and Social Psychology, 76, 972–987.

Pallier, G., Wilkinson, R., Danthiir, V., Kleitman, S., Knezevic, G., Stankov, L., & Roberts, R. D. (2002). 个体差异在信心判断准确性中的作用。Journal of General Psychology, 129, 257–299.

Parfit, D. (1984). Reasons and persons. Oxford: Oxford University Press.

Parker, A. M., & Fischhoff, B. (2005). 决策能力:通过个体差异方法的外部验证。Journal of Behavioral Decision Making, 18, 1–27.

Parsell, D. (2004, November 13). 对自闭症的攻击。Science News, 166, 311–312.

Paul, A. M. (2005). The cult of personality testing. New York: Free Press.

Paulos, J. A. (1990). Innumeracy. New York: Vintage.

Paulos, J. A. (2003). A mathematician plays the stock market. New York: Basic Books.

Perkins, D. N. (1985). 中学后教育对非正式推理影响甚微。Journal of Educational Psychology, 77, 562–571.

Perkins, D. N. (1995). Outsmarting IQ: The emerging science of learnable intelligence. New York: Free Press.

Perkins, D. N. (2002). 愚蠢的引擎。见 R. J. Sternberg 主编,Why smart people can be so stupid (64–85). New Haven, CT: Yale University Press.

Perkins, D. N., Farady, M., & Bushey, B. (1991). 日常推理与智力的根源。见 J. Voss, D. Perkins, & J. Segal 主编,Informal reasoning and education (83–105). Hillsdale, NJ: Erlbaum.

Perkins, D. N., Jay, E., & Tishman, S. (1993). 超越能力:思维的倾向性理论。Merrill-Palmer Quarterly, 39, 1–21.

Perkins, D. N., & Ritchhart, R. (2004). 什么时候是好的思考?见 D. Y. Dai & R. J. Sternberg 主编,Motivation, emotion, and cognition: Integrative perspectives on intellectual functioning and development (351–384). Mahwah, NJ: Erlbaum.

Perner, J. (1991). Understanding the representational mind. Cambridge, MA: MIT Press.

Perner, J. (1998). 执行功能与心智理论的元意向性本质。见 P. Carruthers & J. Boucher 主编,Language and thought: Interdisciplinary themes (270–283). Cambridge: Cambridge University Press.

Perreaux, L. (2001, May 17). 司机都很紧张:调查。National Post (Toronto), A7.

Petrinovich, L., O’Neill, P., & Jorgensen, M. (1993). 道德直觉的实证研究:走向进化伦理学。Journal of Personality and Social Psychology, 64, 467–478.

Petry, N. M., Bickel, W. K., & Arnett, M. (1998). 海洛因成瘾者的时间视野缩短与对未来后果的不敏感。Addiction, 93, 729–738.

Pinker, S. (1997). How the mind works. New York: Norton.

Piper, A. (1998). 多重人格障碍:巫术在二十世纪的幸存。Skeptical Inquirer, 22(3), 44–50.

Plomin, R., & Spinath, F. M. (2004). 智力:遗传学、基因与基因组学。Journal of Personality and Social Psychology, 86, 112–129.

Plous, S. (1993). The psychology of judgment and decision making. New York: McGraw-hill.

Pohl, R. (Ed.) (2004). Cognitive illusions: A handbook on fallacies and biases in thinking, judgment and memory. Hove, England: Psychology Press.

Poletiek, F. H. (2001). Hypothesis testing behaviour. Hove, England: Psychology Press.

Politzer, G., & Macchi, L. (2000). Reasoning and pragmatics. Mind & Society, 1, 73–93.

Politzer, G., & Noveck, I. A. (1991). Are conjunction rule violations the result of conversational rule violations? Journal of Psycholinguistic Research, 20, 83–103.

Pollock, J. L. (1995). Cognitive carpentry. Cambridge, MA: MIT Press.

Popper, K. R. (1972). Objective knowledge: An evolutionary approach. Oxford: Oxford University Press.

Postman, N. (1988). Conscientious objections. New York: vintage Books.

Prado, J., & Noveck, I. A. (2007). Overcoming perceptual features in logical reasoning: A parametric functional magnetic resonance imaging study. Journal of Cognitive Neuroscience, 19, 642–657.

Prelec, D., & Bodner, R. (2003). Self-signaling and self-control. In G. F. Loewenstein, D. Read, & R. F. Baumeister (Eds.), Time and decision (277– 298). New York: Russell Sage.

Prentice, R. A. (2003). Chicago man, K-T man, and the future of behavioral law and economics. Vanderbilt Law Review, 56, 1663–1777.

Pressley, M., & Ghatala, E. S. (1990). Self-regulated learning: Monitoring learning from text. Educational Psychologist, 25, 19–33.

Pronin, E. (2006). Perception and misperception of bias in human judgment. Trends in Cognitive Sciences, 11, 37–43.

Pronin, E., Lin, D. Y., & Ross, L. (2002). The bias blind spot: Perceptions of bias in self versus others. Journal of Personality and Social Psychology Bulletin, 28, 369–381.

Pylyshyn, Z. (1984). Computation and cognition. Cambridge, MA: MIT Press.

Quinn, J. B. (2008, January 21). Help! I’m investing my 401(k). Newsweek, 82.

Rachlin, H. (1995). Self-control: Beyond commitment. Behavioral and Brain Sciences, 18, 109–159.

Rachlin, H. (2000). The science of self-control. Cambridge, MA: Harvard University Press.

Rachlinski, J. J. (2006). Cognitive errors, individual differences, and paternalism. University of Chicago Law Review, 73(1), 207–229.

Rae-Dupree, J. (2007, December 30). Innovative minds don’t think alike. New York Times, BU3.

Raghubir, P., & Srivastava, J. (2002). Effect of face value on product valuation in foreign currencies. Journal of Consumer Research, 29, 335–347.

Randi, J. (1980). Flim-Flam. Buffalo, NY: Prometheus Books.

Read, D., Loewenstein, G., & Rabin, M. (1999). Choice bracketing. Journal of Risk and Uncertainty, 19, 171–197.

Reber, A. S. (1992). An evolutionary context for the cognitive unconscious. Philosophical Psychology, 5, 33–51.

Reber, A. S. (1993). Implicit learning and tacit knowledge. New York: Oxford University Press.

Reber, A. S., Walkenfeld, F. F., & Hernstadt, R. (1991). Implicit and explicit learning: Individual differences and IQ. Journal of Experimental Psychology: Learning, Memory, and Cognition, 17, 888–896.

Reiser, M., ludwig, A., Saxe, M., & Wagner, B. (1979). An evaluation of the use of psychics in the investigation of major crimes. Journal of Police Science and Administration, 7, 18–25.

Reiss, S., & Reiss, M. M. (2004). Curiosity and mental retardation: Beyond IQ. Mental Retardation, 42, 77–81.

Remnick, D. (2004, September 13). The wilderness campaign. The New Yorker, 80(26), 57–83.

Reyna, V. F. (2004). How people make decisions that involve risk. Current Directions in Psychological Science, 13, 60–66.

Reyna, V. F., & Farley, F. (2006). Risk and rationality in adolescent decision making. Psychological Science in the Public Interes t, 7, 1–44.

Reyna, V. F., & Lloyd, F. J. (2006). Physician decision making and cardiac risk: Effects of knowledge, risk perception, risk tolerance, and fuzzy processing. Journal of Experimental Psychology: Applied, 12, 179–195.

Reyna, V. F., Lloyd, F. J., & Brainerd, C. J. (2003). Memory, development, and rationality: An integrative theory of judgment and decision making. In S. L. Schneider & J. Shanteau (Eds.), Emerging perspectives on judgment and decision research (201–245). New York: Cambridge University Press.

Richerson, P. J., & Boyd, R. (2005). Not by genes alone: How culture transformed human evolution. Chicago: University of Chicago Press.

Ridley, M. (2000). Mendel’s demon: Gene justice and the complexity of life. London: Weidenfeld and Nicolson.

Ritchhart, R., & Perkins, D. N. (2005). Learning to think: The challenges of teaching thinking. In K. J. Holyoak & R. G. Morrison (Eds.), The Cambridge handbook of thinking and reasoning (775–802). New York: Cambridge University Press.

Rodriguez, M. L., Mischel, W., & Shoda, Y. (1989). Cognitive person variables in delay of gratification of older children at risk. Journal of Personality and Social Psychology, 57, 358–367.

Roese, N. (1997). Counterfactual thinking. Psychological Bulletin, 121, 131–148.

Rokeach, M. (1960). The open and closed mind. New York: Basic Books.

Ronis, D. L., & Yates, J. F. (1987). Components of probability judgment accuracy: Individual consistency and effects of subject matter and assessment method. Organizational Behavior and Human Decision Processes, 40, 193–218.

Roseman, I. J., & Read, S. J. (2007). Psychologist at play: Robert Abelson’s life and contributions to psychological science. Perspectives on Psychological Science, 2, 86–97.

Rottenstreich, Y., & Hsee, C. K. (2001). Money, kisses, and electric shocks: On the affective psychology of risk. Psychological Science, 12, 185–190.

Royal swedish academy of Sciences (2002a). Advanced information on the Prize in Economic Sciences 2002. 检索于2007年8月6日,来自 nobelprize.org/nobel_prizes/economics/laureates/2002/ecoadv02.pdf

Royal Swedish Academy of Sciences (2002b). 新闻发布:纪念阿尔弗雷德·诺贝尔瑞典银行经济学奖2002年公众信息。 检索于2007年8月6日,来自 http://www.nobel.se/economics/laureates/2002/press.html

Royzman, E. B., Cassidy, K. W., & Baron, J. (2003). “我知道,你知道”:儿童和成人的认识论自我中心主义(epistemic egocentrism)。普通心理学评论, 7, 38–65。

Rozin, P., Kabnick, K., Pete, E., Fischler, C., & Shields, C. (2003). 饮食生态学:法国比美国更小的食物份量有助于解释法国悖论(French paradox)。心理科学, 14, 450–454。

Rumelhart, D. E., Smolensky, P., McClelland, J. L., & Hinton, G. E. (1986). PDP模型中的图式(schemata)和序列思维过程。发表于 J. L. McClelland & D. E. Rumelhart (编), 并行分布式处理:认知微观结构探索(第2卷) (7–57)。剑桥,马萨诸塞州:麻省理工学院出版社。

Russo, J. E., & Schoemaker, P. (1989). 决策陷阱:卓越决策的十大障碍及克服方法。 纽约:西蒙与舒斯特出版社。

Sá, W., Kelley, C., Ho, C., & Stanovich, K. E. (2005). 关于个人理论的思考:理论与证据协调中的个体差异。人格与个体差异, 38, 1149–1161。

Sá, W., & Stanovich, K. E. (2001). 心理污染(mental contamination)的领域特异性和普遍性:心理内容判断的准确性和投射。英国心理学杂志, 92, 281–302。

Sá, W., West, R. F., & Stanovich, K. E. (1999). 信念偏差(belief bias)的领域特异性和普遍性:寻找可推广的批判性思维技能。教育心理学杂志, 91, 497–510。

Sabini, J., & Silver, M. (1998). 情感、品格与责任。 纽约:牛津大学出版社。

Saffran, J. R., Aslin, R. N., & Newport, E. L. (1996). 8个月大婴儿的统计学习(statistical learning)。科学, 274, 1926–1928。

Sailer, S. (2004, 10月21日). 最新消息——克里的智商可能低于布什!检索于2007年7月16日,来自 http://www.vdare.com/sailer/kerry_iq_lower.htm

Salthouse, T. A., Atkinson, T. M., & Berish, D. E. (2003). 执行功能(executive functioning)作为正常成人年龄相关认知衰退的潜在中介。实验心理学杂志:综合, 132, 566–594。

Samuels, R. (2005). 认知的复杂性:大规模模块化(massive modularity)的可处理性论证。发表于 P. Carruthers, S. Laurence, & S. Stich (编), 先天心智 (107–121)。牛津:牛津大学出版社。

Samuels, R. (2008). 神奇数字二,正负号:对双过程理论(dual-process theories)的一些评论。发表于 J. Evans & K. Frankish (编), 两种心智:双过程及其扩展。 牛津:牛津大学出版社。

Samuels, R., & Stich, S. P. (2004). 理性与心理学。发表于 A. R. Mele & P. Rawling (编), 牛津理性手册 (279–300)。牛津:牛津大学出版社。

Samuelson, W., & Zeckhauser, R. J. (1988). 决策中的现状偏差(status quo bias)。风险与不确定性杂志, 1, 7–59。

Sanna, L. J., & Schwarz, N. (2004). 整合时间偏差:焦点思想与可得性体验(accessibility experiences)的相互作用。心理科学, 15, 474–481。

Sanna, L. J., & Schwarz, N. (2006). 元认知体验(metacognitive experiences)与人类判断:后见之明偏差(hindsight bias)及其去偏化的案例。心理科学当前方向, 15, 172–176。

Savage, L. J. (1954). 统计学基础。 纽约:威利出版社。

Schaefer, P. S., Williams, C. C., Goodie, A. S., & Campbell, W. K. (2004). 过度自信与大五人格(Big Five)。人格研究杂志, 38, 473–480。

Schelling, T. C. (1984). 选择与后果:一位离经叛道的经济学家的视角。 剑桥,马萨诸塞州:哈佛大学出版社。

Schkade, D. A., & Kahneman, D. (1998). 住在加利福尼亚会让人快乐吗?心理科学, 9, 340–346。

Schmidt, F. L., & Hunter, J. E. (1992). 决定工作绩效过程的因果模型开发。心理科学当前方向, 1, 89–92。

Schmidt, F. L., & Hunter, J. E. (1998). 人事心理学中选拔方法的效度和效用:85年研究结果的实践与理论意义。心理学通报, 124, 262–274。

Schmidt, F. L., & Hunter, J. E. (2004). 工作世界中的一般心智能力(general mental ability):职业成就与工作绩效。人格与社会心理学杂志, 86, 162–173。

Schneider, S. L. (1995). 分类判断任务中的项目难度、区分度和信心频率效应(confidence frequency effect)。组织行为与人类决策过程, 61, 148–167。

Schneider, S. L., Burke, M. D., Solomonson, A. L., & Laurion, S. K. (2005). 偶然框架效应(incidental framing effects)与联想过程:广播新闻报道中属性框架(attribute frames)的研究。行为决策杂志, 18, 261–280。

Schneider, S. L., & Shanteau, J. (编) (2003). 判断与决策研究的新兴视角。 纽约:剑桥大学出版社。

Schommer, M. (1990). 关于知识本质的信念对理解的影响。教育心理学杂志, 82, 498–504。

Schooler, C. (1998). 环境复杂性与弗林效应(Flynn effect)。发表于 U. Neisser (编), 上升曲线:智商及相关测量的长期变化 (67–79)。华盛顿特区:美国心理学会。

Schwartz, B. (2004). 选择的悖论。 纽约:Ecco出版社。

Schwarz, N. (1996). 认知与沟通:判断偏差、研究方法与对话逻辑。 马沃,新泽西州:埃尔鲍姆出版社。

Schwarz, N., & Clore, G. L. (2003). 情绪作为信息:20年后。心理学探究, 14, 296–303。

Schweizer, K., & Koch, W. (2002). A revision of Cattell’s Investment Theory: Cognitive properties influencing learning. Learning and Individual Differences, 13, 57–82.

Sedlmeier, P. (1999). Improving statistical reasoning: Theoretical models and practical implications. Mahwah, NJ: Erlbaum.

Sedlmeier, P., & Gigerenzer, G. (2001). Teaching Bayesian reasoning in less than two hours. Journal of Experimental Psychology: General, 130, 380–400.

Seligmann, J., & Chideya, F. (1992, September 21). Horror story or big hoax? Newsweek, 75.

Shafir, E. (1994). Uncertainty and the difficulty of thinking through disjunctions. Cognition, 50, 403–430.

Shafir, E. (Ed.) (2003). Preference, belief, and similarity: Selected writings of Amos Tversky. Cambridge, MA: MIT Press.

Shafir, E., Diamond, P., & Tversky, A. (1997). Money illusion. Quarterly Journal of Economics, 112, 341–374.

Shafir, E., & Leboeuf, R. A. (2002). Rationality. Annual Review of Psychology, 53, 491–517.

Shallice, T. (1988). From neuropsychology to mental structure. Cambridge: Cambridge University Press.

Shanks, D. R. (1995). Is human learning rational? Quarterly Journal of Experimental Psychology, 48a, 257–279.

Shermer, M. (1997). Why people believe weird things. New York: W. H. Freeman.

Shiffrin, R. M., & Schneider, W. (1977). Controlled and automatic human information processing: II. Perceptual learning, automatic attending, and a general theory. Psychological Review, 84, 127–190.

Shiv, B., Loewenstein, G., Bechara, A., Damasio, H., & Damasio, A. R. (2005). Investment behavior and the negative side of emotion. Psychological Science, 16, 435–439.

Showalter, E. (1997). Hystories: Hysterical epidemics and modern media. New York: columbia University Press.

Sieck, W. R., & Arkes, H. R. (2005). The recalcitrance of overconfidence and its contribution to decision aid neglect. Journal of Behavioral Decision Making, 18, 29–53.

Simon, A. F., Fagley, N. S., & Halleran, J. G. (2004). Decision framing: Moderating effects of individual differences and cognitive processing. Journal of Behavioral Decision Making, 17, 77–93.

Simon, H. A. (1955). A behavioral model of rational choice. Quarterly Journal of Economics, 69, 99–118.

Simon, H. A. (1956). Rational choice and the structure of the environment. Psychological Review, 63, 129–138.

Simoneau, M., & Markovits, H. (2003). Reasoning with premises that are not empirically true: Evidence for the role of inhibition and retrieval. Developmental Psychology, 39, 964–975.

Simonton, D. K. (2006). Presidential IQ, openness, intellectual brilliance, and leadership: Estimates and correlations for 42 U.S. chief executives. Political Psychology, 27, 511–526.

Sinaceur, M., Heath, C., & Cole, S. (2005). Emotional and deliberative reactions to a public crisis: Mad Cow Disease in France. Psychological Science, 16, 247–254.

Sivak, M. (2002). How common sense fails us on the road: Contribution of bounded rationality to the annual worldwide toll of one million traffic fatalities. Transportation Research Part F, 5, 259–269.

Sivak, M., & Flannagan, M. J. (2003). Flying and driving after the September 11 attacks. American Scientist, 91, 6–7.

Skyrms, B. (1996). The evolution of the social contract. Cambridge: Cambridge University Press.

Slemrod, J., & Bakija, J. (1996). Taxing ourselves: A citizen’s guide to the great debate over tax reform. Cambridge, MA: MIT Press.

Sloman, A. (1993). The mind as a control system. In C. Hookway & D. Peterson (Eds.), Philosophy and cognitive science (69–110). Cambridge: Cambridge University Press.

Sloman, A., & Chrisley, R. (2003). Virtual machines and consciousness. Journal of Consciousness Studies, 10, 133–172.

Sloman, S. A. (1996). The empirical case for two systems of reasoning. Psychological Bulletin, 119, 3–22.

Sloman, S. A. (2002). Two systems of reasoning. In T. Gilovich, D. Griffin, & D. Kahneman (Eds.), Heuristics and biases: The psychology of intuitive judgment (379–396). New York: Cambridge University Press.

Sloman, S. A., & Over, D. E. (2003). Probability judgement from the inside out. In D. E. Over (Ed.), Evolution and the psychology of thinking (145–169). Hove, England: Psychology Press.

Sloman, S. A., Over, D., Slovak, L., & Stibel, J. M. (2003). Frequency illusions and other fallacies. Organizational Behavior and Human Decision Processes, 91, 296–309.

Slovic, P. (1995). The construction of preference. American Psychologist, 50, 364–371.

Slovic, P. (2007). “If I look at the mass I will never act”: Psychic numbing and genocide. Judgment and Decision Making, 2, 79–95.

Slovic, P., Finucane, M. L., Peters, E., & MacGregor, D. G. (2002). The affect heuristic. In T. Gilovich, D. Griffin, & D. Kahneman (Eds.), Heuristics and biases: The psychology of intuitive judgment (397–420). New York: Cambridge University Press.

Slovic, P., Monahan, J., & MacGregor, D. G. (2000). Violence risk assessment and risk communication: The effects of using actual cases, providing instruction, and employing probability versus frequency formats. Law and Human Behavior, 24, 271–296.

Slovic, P., & Peters, E. (2006). Risk perception and affect. Current Directions in Psychological Science, 15, 322–325.

Slugoski, B. R., & Wilson, A. E. (1998). Contribution of conversation skills to the production of judgmental errors. European Journal of Social Psychology, 28, 575–601.

Smith, E. E., Patalino, A. L., & Jonides, J. (1998). Alternative strategies of categorization. In S. A. Sloman & L. J. Rips (Eds.), Similarity and symbols in human thinking (81–110). Cambridge, MA: MIT Press.

Smith, E. R., & DeCoster, J. (2000). Dual-process models in social and cognitive psychology: Conceptual integration and links to underlying memory systems. Personality and Social Psychology Review, 4, 108–131.

Smith, M., & Belcher, R. (1993). Facilitated communication with adults with autism. Journal of Autism and Developmental Disorders, 23, 175–183.

Snow, D. N., Zurcher, L. A., & Ekland-Olson, S. (1980). Social networks and social movements: A microstructural approach to differential recruitment. American Sociological Review, 45, 787–801.

Sonuga-Barke, E. (2002). Psychological heterogeneity in AD/HD—a dual pathway model of behavior and cognition. Behavioural Brain Research, 130, 29–36.

Sonuga-Barke, E. (2003). The dual pathway model of AD/HD: An elaboration of neurodevelopmental characteristics. Neuroscience and Biobehavioral Reviews, 27, 593–604.

Spearman, C. (1904). General intelligence, objectively determined and measured. American Journal of Psychology, 15, 201–293.

Sperber, D. (1994). The modularity of thought and the epidemiology of representations. In L. A. Hirschfeld & S. A. Gelman (Eds.), Mapping the mind: Domain specificity in cognition and culture (39–67). Cambridge: Cambridge University Press.

Sperber, D. (1996). Explaining culture: A naturalistic approach. Oxford: Blackwell.

Sperber, D. (2000). Metarepresentations in evolutionary perspective. In D. Sperber (Ed.), Metarepresentations: A multidisciplinary perspective (117–137). Oxford: Oxford University Press.

Sperber, D., Cara, F., & Girotto, V. (1995). Relevance theory explains the selection task. Cognition, 57, 31–95.

Spitz, H. H. (1997). Nonconscious movements: From mystical messages to facilitated communication. Mahwah, NJ: Erlbaum. Stanovich, K. E. (1993a). Dysrationalia: A new specific learning disability. Journal of Learning Disabilities, 26, 501–515.

Stanovich, K. E. (1993b). It’s practical to be rational. Journal of Learning Disabilities, 26, 524–532.

Stanovich, K. E. (1994a). Reconceptualizing intelligence: Dysrationalia as an intuition pump. Educational Researcher, 23(4), 11–22.

Stanovich, K. E. (1994b). The evolving concept of rationality. Educational Researcher, 23(7), 33.

Stanovich, K. E. (1999). Who is rational? Studies of individual differences in reasoning. Mahwah, NJ: Erlbaum.

Stanovich, K. E. (2000). Progress in understanding reading: Scientific foundations and new frontiers. New York: Guilford Press.

Stanovich, K. E. (2001a). Reductionism in the study of intelligence. Trends in Cognitive Sciences, 5(2), 91–92.

Stanovich, K. E. (2001b). The rationality of educating for wisdom. Educational Psychologist, 36, 247–251.

Stanovich, K. E. (2004). The robot’s rebellion: Finding meaning in the age of Darwin. Chicago: University of Chicago Press.

Stanovich, K. E. (2005). The future of a mistake: Will discrepancy measurement continue to make the learning disabilities field a pseudoscience? Learning Disability Quarterly, 28, 103–106.

Stanovich, K. E. (2007). How to think straight about psychology (8th ed.). Boston: Allyn & Bacon.

Stanovich, K. E. (2008). Distinguishing the reflective, algorithmic, and autonomous minds: Is it time for a tri-process theory? In J. Evans & K. Frankish (Eds.), In two minds: Dual processes and beyond. Oxford: Oxford University Press.

Stanovich, K. E. (2009). Rationality and the reflective mind: Toward a tri-process model of cognition. New York: Oxford University Press.

Stanovich, K. E., Grunewald, M., & West, R. F. (2003). Cost-benefit reasoning in students with multiple secondary school suspensions. Personality and Individual Differences, 35, 1061–1072.

Stanovich, K. E., & Siegel, L. S. (1994). Phenotypic performance profile of children with reading disabilities: A regression-based test of the phonological-core variable-difference model. Journal of Educational Psychology, 86, 24– 53.

Stanovich, K. E., & West, R. F. (1997). Reasoning independently of prior belief and individual differences in actively open-minded thinking. Journal of Educational Psychology, 89, 342–357.

Stanovich, K. E., & West, R. F. (1998a). Cognitive ability and variation in selection task performance. Thinking and Reasoning, 4, 193–230.

Stanovich, K. E., & West, R. F. (1998b). Individual differences in framing and conjunction effects. Thinking and Reasoning, 4, 289–317.

Stanovich, K. E., & West, R. F. (1998c). Individual differences in rational thought. Journal of Experimental Psychology: General, 127, 161–188.

Stanovich, K. E., & West, R. F. (1998d). Who uses base rates and P(D/~H)? An analysis of individual differences. Memory & Cognition, 26, 161–179.

Stanovich, K. E., & West, R. F. (1999). Discrepancies between normative and descriptive models of decision making and the understanding/acceptance principle. Cognitive Psychology, 38, 349–385.

Stanovich, K. E., & West, R. F. (2000). Individual differences in reasoning: Implications for the rationality debate? Behavioral and Brain Sciences, 23, 645–726.

Stanovich, K. E., & West, R. F. (2007). Natural myside bias is independent of cognitive ability. Thinking and Reasoning, 13, 225–247.

Stanovich, K. E., & West, R. F. (2008a). On the failure of intelligence to predict myside bias and one-sided bias. Thinking and Reasoning, 14, 129–167.

Stanovich, K. E., & West, R. F. (2008b). On the relative independence of thinking biases and cognitive ability. Journal of Personality and Social Psychology, 94, 672–695.

Stein, E. (1996). Without good reason: The rationality debate in philosophy and cognitive science. Oxford: Oxford University Press.

Stenger, V. J. (1990). Physics and psychics. Buffalo, NY: Prometheus Books.

Stenning, K., & van Lambalgen, M. (2004). The natural history of hypotheses about the selection task. In K. I. Manktelow & M. C. Chung (Eds.), Psychology of reasoning (127–156). Hove, England: Psychology Press.

Sterelny, K. (1990). The representational theory of mind: An introduction. Oxford: Basil Blackwell.

Sterelny, K. (2001). The evolution of agency and other essays. Cambridge: Cambridge University Press.

Sterelny, K. (2003). Thought in a hostile world: The evolution of human cognition. Malden, MA: Blackwell.

Sternberg, R. J. (1985). Beyond IQ: A triarchic theory of human intelligence. Cambridge: Cambridge University Press.

Sternberg, R. J. (1988). The triarchic mind. New York: Viking.

Sternberg, R. J. (1993). Would you rather take orders from Kirk or Spock? The relation between rational thinking and intelligence. Journal of Learning Disabilities, 26, 516–519.

Sternberg, R. J. (1994). What if the concept of dysrationalia were an example of itself? Educational Researcher, 23 (4), 22–23.

Sternberg, R. J. (1997a). Successful intelligence: How practical and creative intelligence determine success in life. New York: Plume.

Sternberg, R. J. (1997b). The concept of intelligence and its role in lifelong learning and success. American Psychologist, 52, 1030–1037.

Sternberg, R. J. (1997c). Thinking styles. Cambridge: Cambridge University Press.

Sternberg, R. J. (Ed.) (2000a). Handbook of intelligence. New York: Cambridge University Press.

Sternberg, R. J. (2000b). The concept of intelligence. In R. J. Sternberg (Ed.), Handbook of intelligence (3–15). New York: Cambridge University Press.

Sternberg, R. J. (2001). Why schools should teach for wisdom: The balance theory of wisdom in educational settings. Educational Psychologist, 36, 227–245.

Sternberg, R. J. (2002a). Smart people are not stupid, but they sure can be foolish: The imbalance theory of foolishness. In R. J. Sternberg (Ed.), Why smart people can be so stupid (232–242). New Haven, CT: Yale University Press.

Sternberg, R. J. (Ed.) (2002b). Why smart people can be so stupid. New Haven, CT: Yale University Press.

Sternberg, R. J. (2003a). Issues in the theory and measurement of successful intelligence: A reply to Brody. Intelligence, 31, 331–337.

Sternberg, R. J. (2003b). Wisdom, intelligence, and creativity synthesized. Cambridge: Cambridge University Press.

Sternberg, R. J. (2004). Theory-based university admissions testing for a new millennium. Educational Psychologist, 39, 185–198.

Sternberg, R. J. (Ed.) (2005). The psychology of hate. Washington, DC: American Psychological Association.

Sternberg, R. J. (2006). The Rainbow Project: Enhancing the SAT through assessments of analytical, practical, and creative skills. Intelligence, 34, 321–350.

Sternberg, R. J., Conway, B., Ketron, J., & Bernstein, M. (1981). People’s conceptions of intelligence. Journal of Personality and Social Psychology, 41, 37–55.

Sternberg, R. J., & Detterman, D. K. (Eds.) (1986). What is intelligence? Norwood, NJ: Ablex.

Sternberg, R. J., & Grigorenko, E. L. (1997). Are cognitive styles still in style? American Psychologist, 52, 700–712.

Sternberg, R. J., & Grigorenko, E. L. (2004). Why we need to explore development in its cultural context. Merrill-Palmer Quarterly, 50, 369–386.

Sternberg, R. J., & Kaufman, J. C. (1998). Human abilities. Annual Review of Psychology, 49, 479–502.

Sternberg, R. J., & Ruzgis, P. (Eds.) (1994). Personality and intelligence. Cambridge: Cambridge University Press.

Stich, S. P. (1990). The fragmentation of reason. Cambridge, MA: MIT Press.

Stigler, S. M. (1983). Who discovered Bayes’s theorem? American Statistician, 37, 290–296.

Stigler, S. M. (1986). The history of statistics: The measurement of uncertainty before 1900. Cambridge, MA: Harvard University Press.

Strathman, A., Gleicher, F., Boninger, D. S., & Scott Edwards, C. (1994). The consideration of future consequences: Weighing immediate and distant outcomes of behavior. Journal of Personality and Social Psychology, 66, 742–752.

Strayer, D. L., & Drews, F. A. (2007). Cell-phone-induced driver distraction. Current Directions in Psychological Science, 16, 128–131.

Strayer, D. L., & Johnston, W. A. (2001). Driven to distraction: Dual-task studies of simulated driving and conversing on a cellular telephone. Psychological Science, 12, 462–466.

Stroud, S., & Tappolet, C. (Eds.) (2003). Weakness of will and practical irrationality. Oxford: Oxford University Press.

Stuebing, K., Fletcher, J. M., LeDoux, J. M., Lyon, G. R., Shaywitz, S. E., & Shaywitz, B. A. (2002). Validity of IQ-discrepancy classification of reading difficulties: A meta-analysis. American Educational Research Journal, 39, 469–518.

Sub, H.-M., Oberauer, K., Wittmann, W. W., Wilhelm, O., & Schulze, R. (2002). Working-memory capacity explains reasoning ability—and a little bit more. Intelligence, 30, 261–288.

Suddendorf, T. (1999). The rise of the metamind. In M. C. Corballis & S. Lea (Eds.), The descent of mind: Psychological perspectives on hominid evolution (218–260). Oxford: Oxford University Press.

Suddendorf, T., & Corballis, M. C. (2007). The evolution of foresight: What is mental time travel and is it unique to humans? Behavioral and Brain Sciences, 30, 299–351.

Suddendorf, T., & Whiten, A. (2001). Mental evolution and development: Evidence for secondary representation in children, great apes, and other animals. Psychological Bulletin, 127, 629–650.

Sunstein, C. R. (2002). Risk and reason: Safety, law, and the environment. Cambridge: Cambridge University Press.

Sunstein, C. R. (2005). Moral heuristics. Behavioral and Brain Sciences, 28, 531–573.

Sunstein, C. R., & Thaler, R. H. (2003). Libertarian paternalism is not an oxymoron. University of Chicago Law Review, 70, 1159–1202.

Surowiecki, J. (2007, May 28). Feature presentation. The New Yorker, 28.

Suskind, R. (2004). The price of loyalty. New York: simon & Schuster.

Suskind, R. (2006). The one percent doctrine. New York: Simon & Schuster.

Svenson, O. (1981). Are we all less risky and more skillful than our fellow drivers? Acta Psychologica, 47, 143–148.

Swartz, R. J., & Perkins, D. N. (1989). Teaching thinking: Issues & approaches. Pacific Grove, CA: Midwest Publications.

Taber, C. S., & Lodge, M. (2006). Motivated skepticism in the evaluation of political beliefs. American Journal of Political Science, 50, 755–769.

Taleb, N. (2001). Fooled by randomness. New York: Texere.

Taleb, N. (2007). The black swan: The impact of the highly improbable. New York: Random House.

Tannock, R. (1998). Attention deficit hyperactivity disorder: Advances in cognitive, neurobiological, and genetic research. Journal of Child Psychology and Psychiatry, 39, 65–99.

Taub, G. E., & McGrew, K. S. (2004). A confirmatory factor analysis of Cattellhorn-Carroll theory and cross-age invariance of the Woodcock-Johnson Tests of Cognitive Abilities III. School Psychology Quarterly, 19, 72–87.

Taylor, S. E. (1981). The interface of cognitive and social psychology. In J. H. Harvey (Ed.), Cognition, social behavior, and the environment (189–211). Hillsdale, NJ: Erlbaum.

Tetlock, P. E. (2005). Expert political judgment. Princeton: Princeton University Press.

Thagard, P. (2006). Hot thought: Mechanisms and applications of emotional cognition. Cambridge, MA: MIT Press.

Thagard, P., & Nisbett, R. E. (1983). Rationality and charity. Philosophy of Science, 50, 250–267.

Thaler, R. H. (1980). Toward a positive theory of consumer choice. Journal of Economic Behavior and Organization, 1, 39–60.

Thaler, R. H., & Benartzi, S. (2004). Save more tomorrow: Using behavioral economics to increase employee saving. Journal of Political Economy, 112, S164–S187.

Thaler, R. H., Tversky, A., Kahneman, D., & Schwartz, A. (1997). The effect of myopia and loss aversion on risk taking: An experimental test. Quarterly Journal of Economics, 112, 647–661.

Thomas, E., & Wolffe, R. (2005, December 19). Bush in the bubble. Newsweek, 31–39.

Thomson, J. J. (1976). Killing, letting die, and the trolley problem. The Monist, 59, 204–217.

Thomson, J. J. (1985). The trolley problem. Yale Law Journal, 94, 1395–1415.

Thomson, J. J. (1990). The realm of rights. Cambridge, MA: Harvard University Press.

Thurstone, L. L. (1927). The nature of intelligence. New York: Harcourt, Brace.

Todd, P. M., & Gigerenzer, G. (2000). Precis of simple heuristics that make us smart. Behavioral and Brain Sciences, 23, 727–780.

Todd, P. M., & Gigerenzer, G. (2007). Environments that make us smart: Ecological rationality. Current Directions in Psychological Science, 16, 167–171.

Tomasello, M. (1999). The cultural origins of human cognition. Cambridge, MA: harvard University Press.

Tooby, J., & Cosmides, L. (1992). The psychological foundations of culture. In J. Barkow, L. Cosmides, & J. Tooby (Eds.), The adapted mind (19–136). New York: Oxford University Press.

Toplak, M., liu, E., Macpherson, R., Toneatto, T., & Stanovich, K. E. (2007). The reasoning skills and thinking dispositions of problem gamblers: A dualprocess taxonomy. Journal of Behavioral Decision Making, 20, 103–124.

Toplak, M. E., & Stanovich, K. E. (2002). The domain specificity and generality of disjunctive reasoning: Searching for a generalizable critical thinking skill. Journal of Educational Psychology, 94, 197–209.

Toplak, M. E., & Stanovich, K. E. (2003). Associations between myside bias on an informal reasoning task and amount of post-secondary education. Applied Cognitive Psychology, 17, 851–860.

Torrey, E. F. (1984). The roots of treason. San Diego: Harcourt Brace Jovanovich.

Trends in the Well Being of America’s Children & Youth, 2003 (2003). U.S. Department of Health and Human Services Office of the Assistant Secretary for Planning and Evaluation, http://aspe.hhs.gov/.

Tversky, A. (1996). Contrasting rational and psychological principles of choice. In R. Zeckhauser, R. Keeney, & J. Sebenius (Eds.), Wise choices (5–21). Boston: Harvard Business School Press.

Tversky, A., & Kahneman, D. (1974). Judgment under uncertainty: Heuristics and biases. Science, 185, 1124–1131.

Tversky, A., & Kahneman, D. (1981). The framing of decisions and the psychology of choice. Science, 211, 453–458.

Tversky, A., & Kahneman, D. (1982). Evidential impact of base rates. In D. Kahneman, P. Slovic, & A. Tversky (Eds.), Judgment under uncertainty: Heuristics and biases (153–160). Cambridge: Cambridge University Press.

Tversky, A., & Kahneman, D. (1983). Extensional versus intuitive reasoning: The conjunction fallacy in probability judgment. Psychological Review, 90, 293–315.

Tversky, A., & Kahneman, D. (1986). Rational choice and the framing of decisions. Journal of Business, 59, 251–278.

Tversky, A., & Kahneman, D. (1992). Advances in prospect theory: Cumulative representation under uncertainty. Journal of Risk and Uncertainty, 5, 297–323.

Tversky, A., & Shafir, E. (1992). The disjunction effect in choice under uncertainty. Psychological Science, 3, 305–309.

Twachtman-Cullen, D. (1997). A passion to believe. Boulder, CO: Westview.

Tweney, R. D., Doherty, M. E., Warner, W. J., & Pliske, D. (1980). Strategies of rule discovery in an inference task. Quarterly Journal of Experimental Psychology, 32, 109–124.

Ubel, P. A. (2000). Pricing life: Why it’s time for health care rationing. Cambridge, MA: MIT Press.

Unger, P. (1996). Living high & letting die: Our illusion of innocence. Oxford: Oxford University Press.

Unsworth, N., & Engle, R. W. (2005). Working memory capacity and fluid abilities: Examining the correlation between Operation Span and Raven. Intelligence, 33, 67–81.

Unsworth, N., & Engle, R. W. (2007). The nature of individual differences in working memory capacity: Active maintenance in primary memory and controlled search from secondary memory. Psychological Review, 114, 104–132.

U.S. Congress House Select Committee on Aging (1984, May 31). Quackery: A $10 billion scandal. Washington, DC: U.S. Government Printing Office.

Valentine, D. A. (1998, May 13). Pyramid schemes. Presented at the International Monetary Fund Seminar on Current Legal Issues Affecting Central Banks. Washington, DC: IMF. Retrieved from http://www.ftc.gov/speeches/other/dvimf16.shtm on August 29, 2007.

Valentine, E. R. (1975). Performance on two reasoning tasks in relation to intelligence, divergence and interference proneness: Content and context effects in reasoning. British Journal of Educational Psychology, 45, 198–205.

Vallone, R., Griffin, D. W., Lin, S., & Ross, L. (1990). Overconfident prediction of future actions and outcomes by self and others. Journal of Personality and Social Psychology, 58, 582–592.

Vellutino, F., Fletcher, J. M., Snowling, M., & Scanlon, D. M. (2004). Specific reading disability (dyslexia): What have we learned in the past four decades? Journal of Child Psychology and Psychiatry, 45, 2–40.

Vinter, A., & Detable, C. (2003). Implicit learning in children and adolescents with mental retardation. American Journal of Mental Retardation, 108, 94–107.

Vinter, A., & Perruchet, P. (2000). Implicit learning in children is not related to age: Evidence from drawing behavior. Child Development, 71, 1223–1240.

Visser, B. A., Ashton, M. C., & Vernon, P. A. (2006). Beyond g: Putting multiple intelligences theory to the test. Intelligence, 34, 487–502.

von Neumann, J., & Morgenstern, O. (1944). The theory of games and economic behavior. Princeton: Princeton University Press.

Wagenaar, W. A. (1988). Paradoxes of gambling behavior. Hove, England: Erlbaum.

Waldmann, M. R., & Dietrich, J. H. (2007). Throwing a bomb on a person versus throwing a person on a bomb. Psychological Science, 18, 247–253.

Wang, P. (2006, October). What works in retirement planning. Money Magazine, 124–130.

Wason, P. C. (1960). On the failure to eliminate hypotheses in a conceptual task. Quarterly Journal of Experimental Psychology, 12, 129–140.

Wason, P. C. (1966). Reasoning. In B. Foss (Ed.), New horizons in psychology (135–151). Harmondsworth, England: Penguin.

Wason, P. C. (1968). Reasoning about a rule. Quarterly Journal of Experimental Psychology, 20, 273–281.

Wason, P. C. (1969). Regression in reasoning? British Journal of Psychology, 60, 471–480.

Wasserman, E. A., Dorner, W. W., & Kao, S. F. (1990). Contributions of specific cell information to judgments of interevent contingency. Journal of Experimental Psychology: Learning, Memory, and Cognition, 16, 509–521.

Waterhouse, L. (2006). Multiple intelligences, the Mozart effect, and emotional intelligence: A critical review. Educational Psychologist, 41, 207–226.

Watkins, S. J. (2000). Conviction by mathematical error? British Medical Journal, 320(7226), 2–3.

Wechsler, D. (1958). The measurement and appraisal of adult intelligence. Baltimore: Williams & Wilkins.

Wegner, D. M. (2002). The illusion of conscious will. Cambridge, MA: MIT Press.

Wegner, D. M., Fuller, V. A., & Sparrow, B. (2003). Clever hands: Uncontrolled intelligence in facilitated communication. Journal of Personality and Social Psychology, 85, 5–19.

Wertenbroch, K., Soman, D., & Chattopadhyay, A. (2007). On the perceived value of money: The reference dependence of currency numerosity effects. Journal of Consumer Research, 34, 1–10.

West, R. F., & Stanovich, K. E. (1997). The domain specificity and generality of overconfidence: Individual differences in performance estimation bias. Psychonomic Bulletin & Review, 4, 387–392.

West, R. F., & Stanovich, K. E. (2003). Is probability matching smart? Associations between probabilistic choices and cognitive ability. Memory & Cognition, 31, 243–251.

Westen, D., Blagov, P., Kilts, C., & Hamann, S. (2006). Neural Bases of motivated reasoning: An fMRI study of emotional constraints on partisan political judgment in the 2004 U.S. presidential election. Journal of Cognitive Neuroscience, 18, 1947–1958.

Whittington, D. (1991). What have 17-year-olds known in the past? American Educational Research Journal, 28, 759–780.

Wilkinson, P. (1998, July 9). Juror who wanted to find truth in the stars. Times (London).

Will, G. F. (2005, October 5). Can this nomination be justified? Washington Post, A23.

Williams, W. M. (1998). Are we raising smarter children today? School and home-related influences on IQ. In U. Neisser (Ed.), The rising curve: Long-term changes in IQ and related measures (125–154). Washington, DC: American Psychological Association.

Willingham, D. T. (1998). A neuropsychological theory of motor-skill learning. Psychological Review, 105, 558–584.

Willingham, D. T. (1999). The neural basis of motor-skill learning. Current Directions in Psychological Science, 8, 178–182.

Willingham, D. T. (2004). Reframing the mind. Education Next, 4(3), 19–24.

Wilson, T. D. (2002). Strangers to ourselves. Cambridge, MA: Harvard University Press.

Wilson, T. D., & Gilbert, D. T. (2005). Affective forecasting: Knowing what to want. Current Directions in Psychological Science, 14, 131–134.

Wilson, T. D., Houston, C. E., Etling, K. M., & Brekke, N. (1996). A new look at anchoring effects: Basic anchoring and its antecedents. Journal of Experimental Psychology: General, 125, 387–402.

Wilson, T. D., Wheatley, T., Meyers, J. M., Gilbert, D. T., & Axsom, D. (2000). Focalism: A source of durability bias in affective forecasting. Journal of Personality and Social Psychology, 78, 821–836.

Wolf, F. M., Gruppen, L. D., & Billi, J. E. (1985). Differential diagnosis and the competing hypothesis heuristic—a practical approach to judgment under uncertainty and Bayesian probability. Journal of the American Medical Association, 253, 2858–2862.

Wolford, G., Miller, M. B., & Gazzaniga, M. S. (2000). The left hemisphere’s role in hypothesis formation. Journal of Neuroscience, 20(RC64), 1–4.

Wonderlic Personnel Test (2002). Wonderlic Personnel Test and Scholastic Level Exam User’s Manual. libertyville, IL: Wonderlic, Inc.

Woodward, B. (2006). State of Denial. New York: simon & Schuster.

Wright, G., & Ayton, P. (Eds.) (1994). Subjective Probability. Chichester: John Wiley.

Wu, G., Zhang, J., & Gonzalez, R. (2004). Decision under risk. In D. J. Koehler & N. Harvey (Eds.), Blackwell handbook of judgment and decision making (399–423). Malden, MA: Blackwell.

Yamagishi, K. (1997). When a 12.86% mortality is more dangerous than 24.14%: Implications for risk communication. Applied Cognitive Psychology, 11, 495–506.

Yates, J. F., Lee, J., & Bush, J. G. (1997). General knowledge overconfidence: Cross-national variations, response style, and “reality.” Organizational Behavior and Human Decision Processes, 70, 87–94.

Zacks, R. T., Hasher, L., & Sanft, H. (1982). Automatic encoding of event frequency: Further findings. Journal of Experimental Psychology: Learning, Memory, and Cognition, 8, 106–116.

Zajonc, R. B. (2001). Mere exposure: A gateway to the subliminal. Current Directions in Psychological Science, 10, 224–228.

Zajonc, R. B., & Markus, H. (1982). Affective and cognitive factors in preferences. Journal of Consumer Research, 9, 123–131.

Zeidner, M., & Matthews, G. (2000). Intelligence and personality. In R. J. Sternberg (Ed.), Handbook of intelligence (581–610). New York: Cambridge University Press.

Zelazo, P. D. (2004). The development of conscious control in childhood. Trends in Cognitive Sciences, 8, 12–17.

Zimmerman, C. (2007). The development of scientific thinking skills in elementary and middle school. Developmental Review, 27, 172–223.

Zweig, J. (2002, June). What fund investors really need to know. Money Magazine, 110–124.

Zweig, J. (2007, February). Winning the home run hitter’s game. Money Magazine, 102.

索引

Abelson, Robert, 161

可及性(accessibility), 75–78

成瘾与智力, 191–192

注意缺陷多动障碍(ADHD), 54

情感启发式(affect heuristic), 74–75, 181

情感预测(affective forecasting), 184–185, 200–201

平权行动与框架效应, 97

Ainslie, George, 115, 127

阿尔巴尼亚金融危机, 152–155

算法心智(algorithmic mind), 29–32, 38–41, 51, 122–123, 173–177, 190–192

与智力的关系, 31–32, 195–196

忽略备择假设(alternative hypothesis), 136–140

锚定与调整(anchoring and adjustment), 79–81

论证评估, 36

Ariely, Dan, 207

属性替代(attribute substitution), 23, 72–75, 122, 147–148, 181–182

Austin, Elizabeth, 192

自闭症, 130–131

自主心智(autonomous mind), 32–33, 39–41, 171–177, 188–192

自主心智的缺陷, 185–188

Baron, Jonathan, 86–87, 195, 196

基础比率(base rates), 144–146

Bayes, Thomas, 134

贝叶斯公式(Bayes’ formula), 134–136

贝叶斯推理(Bayesian reasoning), 133–139, 144–146

信念偏差(belief bias), 120–123, 159, 182–183

信念识别, 149

非理性信念, 152–160

信念与社会心理学, 163

Benartzi, Shlomo, 204–205

偏差盲点(bias blind spot), 109–110, 183

有偏的自我评估, 109

Blair, Tony, 43

Block, Jack, 191

Boring, E. G., 50

Boyd, Robert, 59

Bruine de Bruin, Wandi, 37

布什, 乔治·W.: 认知特征, 1–2, 42–44

流体智力(fluid intelligence), 43

智力, 1–2, 6–7, 43–44

思维倾向, 44

Camerer, Colin, 172

卡特尔-霍恩-卡罗尔智力理论(Cattell/Horn/Carroll theory of intelligence), 40–42, 50–51, 172

对偶然性的过度反应, 61–62

认知能力与思维倾向, 31–32

认知吝啬鬼(cognitive miser), 23, 63–66, 176–179

认知吝啬鬼与属性替代, 72–75

认知吝啬鬼与信念偏差, 122

认知吝啬鬼与默认选项, 202–205

认知吝啬鬼与析取推理, 70–72

环境修正措施, 202–208

演化起源, 64–66

认知吝啬鬼与可证伪性, 143

敌对与友好环境, 82–85

自主性丧失, 79–81, 84–85

认知吝啬鬼与心智程序缺口(mindware gaps), 147–148

认知吝啬鬼与生动性, 75–78

认知科学的分析层次, 29–31

“冷”认知, 119–120, 191

条件概率(conditional probabilities), 148

合取谬误(conjunction error), 147–148

协变检测(covariation detection), 140

批判性思维(critical thinking), 48, 114, 122

晶体智力(crystallized intelligence, Gc), 13, 40–42, 172

文化复制子理论(cultural replicator theory), 161–165

Damasio, Antonio, 185–187

D’Antonio, Michael, The State Boys Rebellion, 53

Dawes, Robyn, 148

Dawkins, Richard, 64–65, 162, 165

Deary, Ian, 192

去情境化(decontextualization),与现代性, 123–124

认知解耦(cognitive decoupling), 24–25, 28, 40, 50–51, 173–177, 188–192

默认启发式(default heuristic), 82, 202–205

延迟满足(delay of gratification), 125–127

Denby, David, 9–10

Dennett, Daniel, 20

《心灵的种类》(Kinds of Minds), 30

分母忽视(denominator neglect), 120, 182–183

描述不变性(descriptive invariance), 88, 93

饮食,与份量大小, 206–207

析取推理(disjunctive reasoning), 70–72

Doherty, Michael, 139

支配关系(dominance relationship),在决策理论中, 72–73

双过程理论(dual process theory), 21–28, 173–177

与智力, 26–28

与覆盖功能(override function), 22–23, 38–39, 41, 71, 173–174

类型1处理(Type 1 processing), 21–25

类型2处理(Type 2 processing), 21–25

Duckworth, Angela, 37

Dunning, David, 109

理性障碍(dysrationalia), 10–12, 48–50, 188–193

与其他认知障碍的类比, 17–19

与污染心件(contaminated mindware), 157–160

定义, 18;在民间心理学中, 55–57

作为直觉泵(intuition pump), 17–19

与心件缺口(mindware gaps), 150–151, 159–160

流行程度, 66–68

伪科学与, 170–171

在三元模型内, 34–35

自我中心主义(egocentrism), 111–113, 179–180, 184

情绪, 117–119

损伤于, 186–188

Epley, Nicholas, 95–96

Epstein, Seymour, 120

平等启发式(equality heuristic), 90–92

Evans, Jonathan, 159

进化,与理性, 64–66, 160–161

执行功能(executive function), 23

与认知解耦, 28

信仰, 168–169

可证伪性(falsifiability), 141–144, 167–170, 201

Fenton-O’Creevy, Mark, 110

Fine, Cordelia, 101

流体/晶体(Gf/Gc)理论, 13, 40–42, 50–51, 172

流体智力(fluid intelligence, Gf), 40–41, 50–51

与认知解耦, 28, 50–51

Flynn, James, 52

弗林效应(Flynn effect), 51–52

焦点偏差(focal bias), 173–177, 181–185, 190

Fogelin, Robert, 152

四卡片选择任务(four-card selection task), 141–143, 175–176, 183

框架效应(framing), 183, 190

经典研究, 92–95

与公平决策, 90–91

与智力, 98–100

与医疗决策, 91–92

与个人自主性, 89–92

与视角转换, 93

与公共政策, 97–98

与税收政策, 86–89, 96

Frankfurt, Harry, 152

Frederick, Shane, 72–73, 190

Friedman, Richard, 206

Friedrich, James, 97

Frum, David, 2, 43

Funder, David, 191

Galton, Francis, 53

Gardner, Howard, 45–47

Gigerenzer, Gerd, 83, 205–206

Gilbert, Dan, 200–201

Gladwell, Malcolm, 115–116

Goldstein, Daniel, 203

Gollwitzer, Peter, 200

Greene, Joshua, 117–119

Harris, Sam, 165

Heath, Chip, 113

Herrnstein, Richard, 《钟形曲线》(The Bell Curve), 20

启发式处理(heuristic processing), 22–23, 63–64, 78–79

敌对与友好环境, 82–85

启发式与偏差任务(heuristics and biases tasks), 181–185

“热”认知(“hot” cognition), 119–120, 191

Hsee, Christopher, 74

Hull, David, 70

假设性思维(hypothetical thinking), 23–25, 39–40, 51

控制错觉(illusion of control), 110

执行意图(implementation intentions), 200

冲动联想思维(impulsively associative thinking), 181–182

非正式推理任务(informal reasoning tasks), 38

智力障碍(intellectual disability, mental retardation), 53–54

智力(intelligence):

作为适应功能, xi, 12, 51–52, 54

与算法心智, 31–32

广义与狭义定义, 12–15, 45–47, 54, 208–209

与污染心件, 157–160

批评者, 20–21, 45–50

关于智力的争论, 20–21

神化, 54

与双过程理论, 26–28

与理性障碍, 48–50

流体/晶体(Gf/Gc)理论, 13, 40–42, 50–51, 172

在民间心理学中, 55–57

与框架效应, 98–100

遗传性, 20

作为帝国主义概念, 47–50

可塑性, 197, 208–209

与心件缺口, 150–151

与我方偏差处理(myside processing), 113–114

过度重视, 195–199, 208–212

与伪科学信念, 170–171

与反思心智, 31–32

与理性的关系, 2–3, 12, 16, 32–33, 48–50, 98–100, 113–114, 171, 188–193

与思维错误, 188–193

与类型1过程, 26–28, 71–72

通俗定义, 12

智力测验(intelligence tests):

认知过程中的缺失,x-xii,5–6,171193–194,196–197,209–211

普遍性,332

跨时期偏好逆转(intertemporal preference reversal),125–127

投资,59–63,75

非理性,68–69,160–161

由污染性心智软件引起,160–167

与延迟奖励,125–127

作为描述性不变性(descriptive invariance),8893

环境修正方法,202–208

与模因(memes),160–167

与心智软件缺口,130–133,138–144

与智力的关系,188–193

社会成本,197–199

在股票市场投资中,59–63,75

类型,177–185

非理性思维分类学,177–185

约翰逊,埃里克(Johnson, Eric),202–203

卡尼曼,丹尼尔(Kahneman, Daniel),ix–xi,6272–73,79–80,8692–95,107–108,129185

肯尼迪,小约翰·F(Kennedy, John F. Jr.),115–116

克拉钦斯基,保罗(Klaczynski, Paul),38104

知识,40–42

知识校准(knowledge calibration),105–108

知识投射(knowledge projection),159–160

克鲁格,贾斯汀(Kruger, Justin),109111

拉格菲尔德,史蒂文(Lagerfeld, Steven),170

莱考夫,乔治(Lakoff, George),97–98

兰格,艾伦(Langer, Ellen),110

拉里克,理查德(Larrick, Richard),129

朴素心理学理论(lay psychology theory),180

学习障碍,差异性定义,17–18

莱斯利,艾伦(Leslie, Alan),24–25

勒维斯克,赫克托(Levesque, Hector),70

自由主义家长制(libertarian Paternalism),204–205

琳达问题(Linda problem),147–148

洛温斯坦,乔治(Loewenstein, George),91

损失厌恶(loss aversion),62

麦基,格里(Mackie, Gerry),169

麦克弗森,罗宾(Macpherson, Robyn),104

MAMBIT(智力测试测量的心智能力),13–15,45–51

最大表现情境(maximal performance situations),31

麦卡弗里,爱德华(McCaffrey, Edward),86–87

麦凯恩,约翰(McCain, John),43

麦卡勒姆,罗纳德(McCallum, Ronald),43

模因(meme),161–167

定义,162

基于信仰的,168–169

模因学(memetics),161–167

基本洞见,162

心智软件(mindware),40–42,67–68,179–180

对抗性的(adversative),169–170

避免污染,167–170

污染性的,67152–171

污染的反直觉假设,166–167

定义,40129

流行病,152–157

与可证伪性(falsifiability),167–170

与智力,192–193

动机力量,127–128

策略性的,148–149

生存策略,164–165

心智软件缺口(mindware gaps),67130–149,182–183

与智力,150–151

米歇尔,沃尔特(Mischel, Walter),191

货币幻觉(money illusion),77–78

道德困境,117–119

斯波克先生问题(Mr. Spock problem),185–188

多元智能(multiple intelligences),46–48

多重人格障碍,155–157

默里,查尔斯(Murray, Charles),《钟形曲线》(The Bell Curve),20

我方偏见(myside bias):

测量方法,38

认知吝啬鬼的特性,104

我方加工(myside processing),101–104,183–184

与沟通,111–112

与智力,113–114

与产品设计,112–113

认知需求(need for cognition),149

奈瑟,乌尔里克(Neisser, Ulric),52

牛顿,伊丽莎白(Newton, Elizabeth),112

诺齐克,罗伯特(Nozick, Robert),8

器官捐赠,202–204

过度自信(overconfidence),61105–110

覆盖(override):

认知神经科学,117–119

对冷启发式(cold heuristics)的覆盖,119–124

对情绪的覆盖,117–119

失败,115–117,180–183,190–192

对类型1加工的覆盖,22–23,38–39

超自然现象,170–171

保罗斯,约翰(Paulos, John),8–9

养老金,204–205

珀金斯,大卫(Perkins, David),11–12,40

个人理财,59–63,84–85

视角采择(perspective taking),93

平克,史蒂文(Pinker, Steven),《心智如何工作》(How the Mind Works),21

规划谬误(planning fallacy),107–108

庞氏骗局(Ponzi schemes),152–155

可能世界盒(possible world box),25

波兹曼,尼尔(Postman, Neil),68–69

实践智能(practical intelligence),46

前注意加工(preattentive processes),26177

与先验知识解耦(decoupling from prior knowledge),123–124,159

概率推理(probabilistic reasoning),42120132–136,144–148

普罗宁,艾米丽(Pronin, Emily),109

前景理论(prospect theory),95

伪科学,170–171,198–199

心理测量学g因素(psychometric g),172

金字塔骗局,152–155

拉克林,霍华德(Rachlin, Howard),127

拉奇林斯基,杰弗里(Rachlinski, Jeffrey),150–151

理性(rationality):

与污染性心智软件,167–170

定义,15–17

认识论理性(epistemic),16105–106

与进化,64–66,160–161

在民间心理学中,55–57

通过环境改变促进,202–208

工具性理性(instrumental),16

与智力,32–33,48–50

可塑性(malleability),197202208–209

测量方法,36–38

理性的心智软件,41–42,67–68

失败类型分类学,177–185

教学,199–202

测试,4209–211

思维倾向(thinking dispositions),44

三个要求,4252

与三元模型(tripartite model),32–33

对理性的低估,195-199,208-212

理性商数(rationality quotient, RQ),4,209-211

识别启发式(recognition heuristic),83-85

恢复记忆(recovered memories),155-157

反思心智(reflective mind),30-32,38-41,51,122-123,149,173-177,188-191

与智力的关系,31-32

与智力测验的关系,195-196

反思性/冲动性(reflectivity/impulsivity),149

退休储蓄,204-205

Richerson, Peter,59

Rokeach, Milton,35

Rozin, Paul,207-208

Ryan, Desmond,157

SAT测试,作为智商测验,3

Schelling, Thomas,86-87

Schkade, David,185

科学推理(scientific reasoning),42

科学思维(scientific thinking),130-131,139-144

自我控制(self-control),124-128,182-183

与智力的关系,191-193

与预先承诺(precommitment)的关系,206-207

Seligman, Martin,37

序列联想认知(serial associative cognition),173-177,181-182,190

Showalter, Elaine,155-156

认知模拟(cognitive simulation),23-25,39-41,51,174

Sinaceur, Marwan,85

Slovic, Paul,77

Spearman, Charles,172

现状偏差(status quo bias),82

Sternberg, Robert,《聪明人为何会做蠢事》(Why Smart People Can Be So Stupid),11,45-47,53,209

Sunstein, Cass,204

Surowiecki, James,113

三段论推理(syllogistic reasoning),120-123

Taleb, Nassim Nicholas,59

税收政策,86-89

时间折扣(temporal discounting),125-127

Tetlock, Philip,37

Thaler, Richard,96,204

思维倾向(thinking dispositions),2,31-32,148-149,173

与信念偏差(belief bias)的关系,122-123

作为理性思考和行动的预测因素,36-38

在三元心智模型中的位置,34,38-40

“反向思考”(think of the opposite),作为推理策略,136-140,199-200

Thomas, Evan,43

Toplak, Maggie,38,104,188

三元心智模型(tripartite model of mind),32-35,38-40,116-117,171-177

与非理性症(dysrationalia)的关系,34-35

扩展模型,38-40

电车难题(trolley problem),117-119,183

Tversky, Amos,ix-xi,62,79-80,93-95,129

Tweney, Ryan,144

类型1加工(Type 1 Processing),63-64,78-79,115-116,119,174-180,190-192

与智力的关系,26-28

类型2加工(Type 2 Processing),70-72,115-116,119,174-180,190-192

典型表现情境(typical performance situations),31

Ubel, Peter,91-92

普遍达尔文主义(Universal Darwinism),162,167

腹内侧前额叶皮层(ventromedial prefrontal cortex),186-187

本能反应(visceral responses),124-127

生动性(vividness),75-78,85,181

Wanger, Ralph,79

Wason, Peter,141,143,175

Wason 2-4-6任务,143-144

Wechsler, David,48

体重控制,206-207

Wertenbroch, Klaus,207

West, Richard,55,101,113-114

Westen, Drew,102

Will, George,2,43

意志力(willpower),124-128

Wolffe, Richard,43

工作记忆(working memory),与认知解耦(cognitive decoupling)的关系,28

Yamagishi, Kimihiko,76

Zweig, Jason,60